|
Fig. 1. Distinct effects of Mrtfa constructs on Srf reporter activation. (A) Domain structure of Mrtfa indicating G-actin binding, nuclear localization signal (NLS)/serum response factor (Srf) binding, DNA binding, dimer formation and transcriptional activation domains. (B) Experimental scheme for transient 3DA-Luc reporter assays in Xenopus ectoderm. (C) Transcriptional activation of 3DA-Luc DNA by wild-type Mrtfa, ΔC-Mrtfa and ΔN-Mrtfa constructs. (D) ΔC-Mrtfa and ΔB-Mrtf inhibit endogenous and exogenous Mrtf activity. Data are mean+/-s.d. and are representative of three to five independent experiments. One-way ANOVA Bonferroni's multiple comparison test: ***P<0.001, ****P<0.0001. |
|
Fig. 2. Mrtfa is required for Xenopus neurulation. (A) Validation of Mrtfa knockdown. Experimental scheme. Embryos were injected animally with Mrtfa-MOsp (25 ng). Mrtfa gene structure with indicated exon (ex) and intron (int) boundaries is shown above the gel. Mrtfa-MOsp targets the junction of intron 2 and exon 3. RT-PCR with specific primers shows the removal of exon 3 in the morphants. The MO effect was analyzed in duplicate samples as indicated. The results are representative of two different experiments. (B-F) Neurulation defects in Mrtf morphants. (B) One dorso-animal site of eight-cell embryos was injected with control MO, with Mrtfa-MOsp (40 ng each) or with Mrtfa-MOsp, and with Mrtfa RNA (100 pg) and β-Gal RNA (40 pg), as indicated. Neural tube closure defects were assessed when control embryos reached stage 16-17. (C-E) Dorsal view of representative embryos, anterior is at the top. Scale bar: 300[micrometers]. (F) Quantification of the experiments shown in C-E. Neural tube closure defects were scored as severe, mild or normal. Phenotype frequencies and the total numbers of scored embryos are indicated for each group. Data are representative of three independent experiments. Chi-square test: ****P<0.0001. |
|
Fig. 3. Mrtfa depletion leads to reduced F-actin levels and increases apical domain size in the neural plate. (A) One dorso-animal site of eight-cell embryos was injected with control MO (Co MO) or Mrtfa-MOsp (40 ng each) with lineage tracer MyrGFP (10 pg) and allowed to develop until control embryos reached stage 16-17. (B-E) Neural plate was dissected from the injected embryos that were stained with phalloidin. Neural plate images from the CoMO- (B-B″) or Mrtf-MOsp (C-C″) -injected embryos at low (B,C) or high (B′,B″,C′,C″) magnification at the level of hindbrain. Midline is indicated with a white dashed line (B′,B″,C′,C″). Scale bars: 100 [micrometers] for B,C; 50[micrometers] for B′,B″,C′,C″. (D) Quantification of F-actin intensity at the bicellular junctions (BCJs). Injected (GFP) and uninjected (Uni.) cells were scored in the neural plate at the hindbrain region, as indicated. N=numbers of junctions scored. (E) Quantification of apical domain size. N=numbers of cells scored. Kruskal–Wallis test: ****P<0.0001; n.s., not significant. The box plots indicate the median and quartiles. |
|
Fig. 4. Constitutively active Mrtf induces apical constriction in non-neural ectoderm. (A) Experimental scheme. (B-D″) Four-cell embryos were injected into one ventral-animal blastomere with MyrGFP RNA (25 pg) either alone (B-B″) or with 250 pg ΔN-Mrtf RNA (C-C″) or ΔNΔC-Mrtf RNA (D-D″). Superficial epidermal ectoderm of the injected embryos at stage 13 was imaged after phalloidin staining (B-D). Arrows indicate the cells mosaically expressing GFP. Scale bar: 50 [micrometers]. (E) Apical domain size of mosaic cells was measured. N=numbers of cells scored. Kruskal–Wallis test: ****P<0.0001; n.s., not significant. The box plot indicates the median and quartiles. |
|
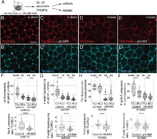
Fig. 5. Effects of ΔN-Mrtf on Tricellulin and F-actin at the tricellular junctions. (A) Experimental scheme. (B-E′) Four-cell embryos were injected into one ventral-animal blastomere with 25 pg Tricellulin-mCherry (TricCherry) RNA alone (B,B′,D,D′) or with 250 pg ΔN-Mrtf RNA (C,C′,E,E′). Stage 13 embryos were fixed and stained with phalloidin. (B-E) Representative ectoderm images with uniform (B,C) or mosaic (D,E) TricCherry expression; (B′-E′) phalloidin staining. Scale bar: 20 [micrometers]. (F-I) Quantification of TricCherry (F,H) or F-actin (G,I) fluorescence intensity at tricellular (TCJs) and bicellular (BCJs) junctions (top row). Quantification was carried out for cells with uniform (F,G) or mosaic (H,I) expression of Tric-Cherry alone (control) or with ΔN-Mrtf. Intensities of Tric and F-actin were measured at the junction between a mosaic and wild-type cell. Bottom row: ratios of fluorescence intensity at TCJs over BCJs. N=numbers of junctions scored. The Kruskal–Wallis test was used for the top four graphs; the Mann–Whitney test was used for the bottom four graphs: ****P<0.0001; n.s., not significant. The box plots indicate the median and quartiles. |
|
ΔN-Mrtf promotes the junctional accumulation of Myosin II. (A) Experimental scheme. Four-cell embryos were injected into one or the other ventral-animal blastomere with 25 pg mNeonGreen-SF9 (NG-SF9), 250 pg ΔN-Mrtf or 20 pg MyrRFP RNAs, as indicated. Injected embryos were fixed at stage 13, stained with phalloidin and imaged. (B-B‴) Ectoderm cells uniformly expressing NG-SF9 without MyrRFP (uniform co). (C-C‴) Ectoderm cells uniformly expressing NG-SF9 and ΔN-Mrtf labelled with MyrRFP. (D-D‴) Cells mosaically expressing ΔN-Mrtf and NG-SF9 are labelled with MyrRFP, surrounding cells express only NG-SF9. (E-H) Quantification of fluorescence intensity of NG-SF9 (E,F) and phalloidin (G,H) at bicellular junctions (BCJs) and medial apical cortex (cortex); control cells expressing NG-SF9 only (co) are compared with cells expressing ΔN-Mrtf, MyrRFP and NG-SF9 (ΔN). Intensities of NG-SF9 and phalloidin were measured at the junction between the mosaic ΔN-Mrtf-expressing cell and control cell (ΔN), or at the junction between control cells (co). (I,J) Quantification of total NG-SF9 levels (whole cell). N=numbers of cells or junctions measured. Scale bar: 20 [micrometers]. The Kruskal–Wallis test was used for E-H; the Mann–Whitney test was used for I,J: ****P<0.0001; n.s., not significant. The box plots indicate the median and quartiles. |
|
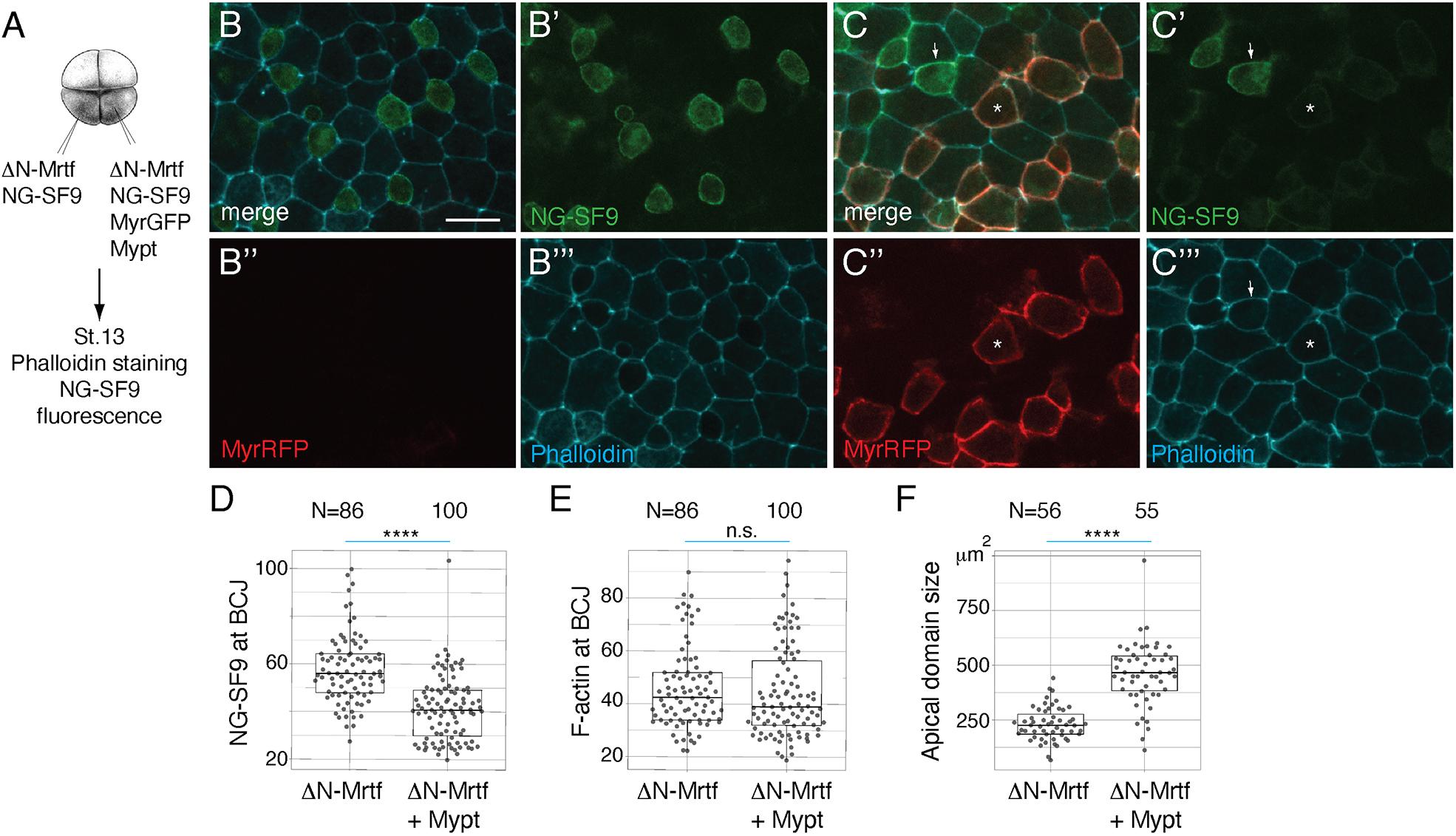
Fig. 7. Myosin phosphatase reduces Myosin II and increases apical domain size in cells expressing ΔN-Mrtf. (A) Scheme of injections. Four-cell embryos were injected into one ventral-animal blastomere with 25 pg mNeonGreen-SF9 (NG-SF9), 250 pg ΔN-Mrtf, 20 pg MyrRFP and 100 pg Mypt RNAs, as indicated. Injected embryos were fixed at stage 13, stained with phalloidin and imaged. (B-C‴) Images of cells mosaically expressing ΔN-Mrtf and NG-SF9 alone (B-B‴) or with Mypt and MyrRFP (C-C‴). SF9 fluorescence in ΔN-Mrtf-expressing cells becomes weaker upon co-expression of Mypt labelled with MyrRFP. (C-C‴) Stars mark cells expressing Mypt, ΔN-Mrtf, NG-SF9 and MyrRFP. Arrows mark cells expressing only ΔN-Mrtf and NG-SF9. (D-F) Quantification of NG-SF9 intensity (D), phalloidin intensity (E) or apical domain size (F) in cells expressing ΔN-Mrtf and NG-SF9 alone (ΔN-Mrtf) or with MyrRFP and Mypt (ΔN-Mrtf+Mypt). Intensities of NG-SF9 and F-actin at bicellular junctions (BCJs) were measured at the junction between a NG-SF9-expressing cell and a non-NG-SF9-expressing cell. N=numbers of cells (F) or junctions (D,E) measured. Scale bar: 20 [micrometers]. Mann–Whitney test: ****P<0.0001; n.s., not significant. The box plots indicate the median and quartiles. |
|
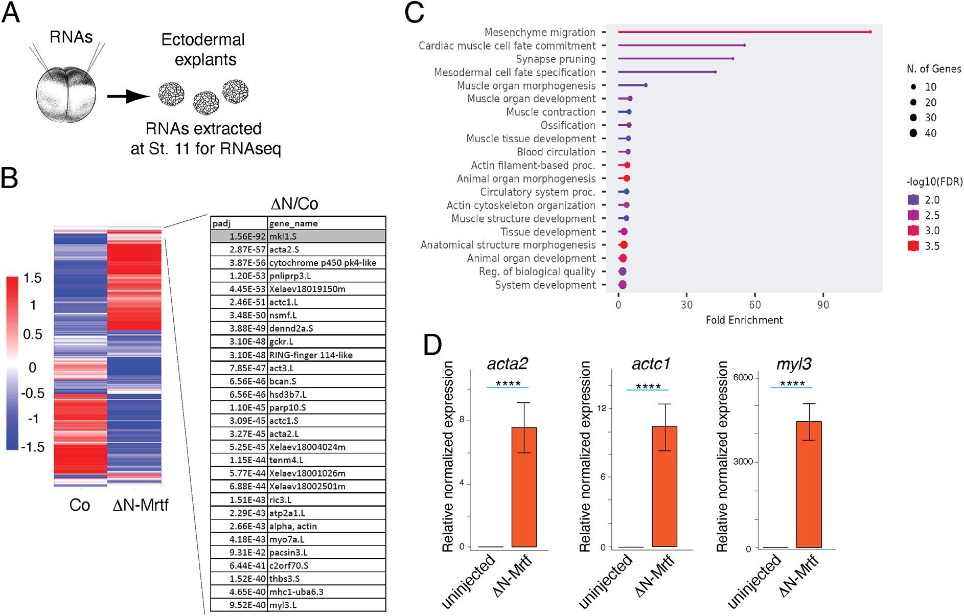
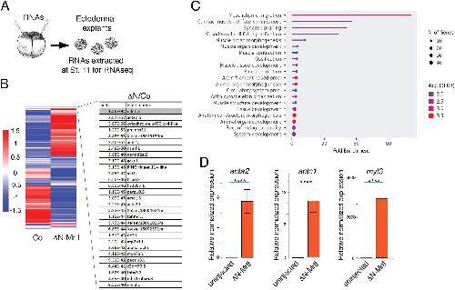
Fig. 8. Transcriptome analysis identifies putative Mrtf target genes. (A) Experimental scheme. Two-cell embryos were injected into two animal pole regions with 500 pg of ΔN-Mrtf RNA. Ectoderm explants were excised at stage 9-9.5. Total RNA was extracted when sibling embryos reached stage 11 for sequencing. (B) Heatmaps show relative expression of differentially expressed genes in the control and ΔN-Mrtf-expressing ectoderm. Top enriched genes are shown on the right, with adjusted P-value (Padj) indicated. (C) GO (gene ontology, biological processes) analysis of top 200 genes induced by ΔN-Mrtf. (D) Validation of acta2, actc1 and myl3 regulation by ΔN-Mrtf using quantitative RT-PCR. Mann–Whitney test: ****P<0.0001. |
|
Fig. S1. Expression levels of Mrtfa constructs.
A, Experimental scheme. Four animal blastomeres at 4-8 cell stages were injected with RNAs indicated in B and C.
When control embryos reached stage 10.5, injected embryos were lysed for immunoblotting. B, Expression levels of Mrtf
constructs in Xenopus embryos. Injected RNAs, DN-Mrtf (500 pg), DC-Mrtf (500 pg), DNDC-Mrtf (500 pg) or FlagGFP
(500 pg). Immunoblotting with anti-Flag and anti-Erk1 antibodies is shown. Erk1 serves as a loading control. C,
Expression levels of Mrtf constructs in Xenopus embryos. Injected RNAs, DN-Mrtf (250 pg), DB-Mrtf (250 pg) or
FlagGFP (250 pg). Immunoblotting with anti-Flag and anti-[alpha]Tubulin antibodies is shown. For FlagGFP, one fifth of the
samples was loaded. aTubulin serves as a loading control. |
|
Fig. S2. Expression of Mrtfa and SRF mRNAs at neurula stages.
Whole mount in situ hybridization was carried out with anti-sense and sense RNA probes of Mrtfa.S (A-D) and SRF.L (E-H) genes at stage 14 and 15.
I, J, Neural plate is marked with Sox2.L probe.
Dorsal view with anterior top (A) and posterior bottom (P) is shown in all images. Scale bar: 300 [micrometers]. |
|
Fig. S3. Bottle cell morphology of ∆N-Mrtf expressing cells.
A. Experimental scheme. Embryos were injected with 250 pg of DN-Mrtf RNA and 25 pg of MyrGFP RNA as indicated in Fig. 4 legend. MyrGFP is a lineage tracer.
B, C, Transverse cryosections of control (B) or DN-Mrtf-expressing (C) ventral ectoderm (stage 13) immunostained for GFP and b-catenin. Punctate lines indicate apical cell surface.
Scale bar, 20 [micrometers].
D. Quantification of the ratio between cell length along the apical-basal axis and apical domain width of superficial ectodermal cells. Numbers of scored cells are indicated on top. Mann Whitney test. ****p<0.0001. |
|
Fig. S4. Mrtfa lacking transcription activation domain inhibits Mrtfa-induced apical constriction.
A. Experimental scheme. Four-cell embryos were injected into one-ventro-animal blastomere with MyrGFP RNA (50 pg) alone (B) or with 250 pg DN-Mrtf RNA (C), with 250 pg DN-Mrtf and 1 ng DC-Mrtf RNAs (D) or with 1 ng DC-Mrtf RNA (E).
Superficial epidermal ectoderm of the injected embryos at stage 12.5 was imaged.
Arrows (B, D, E) indicate mosaic cells. Arrowhead in C indicates an example of reduced size of a mosaic cell upon DN-Mrtf
expression. Scale bar, 20 [micrometers].
F. Apical domain size of mosaic GFP expressing cells in B-E was measured.
Numbers of scored cells are on the top. One-way ANOVA Kruskal-Wallis test. *p<0.05, ****p<0.0001. Scale bar, 20 [micrometers]. |
|
Fig. S5. Mrtfa lacking SRF binding domain does not induce apical constriction in non-neural ectoderm.
A. Experimental scheme. Four-cell embryos were injected into one ventral-animal blastomere with MyrGFP RNA (25 pg) alone (B) or with 250 pg DB-Mrtf RNA (C), or with 250 pg DN-Mrtf RNA (D). Superficial epidermal ectoderm of the injected embryos at stage 13 was imaged after phalloidin staining (B-D). Arrows point to the cells mosaically expressing GFP.
Scale bar: 50 [micrometers].
E. Apical domain size of mosaic cells was measured. Numbers of scored cells are on the top. Kruskal-Wallis test, ****p<0.0001. |
|
mrtfa.S (myocardin related transcription factor A) gene expression in Xenopus laevis embryo via in situ hybridization, NF stage (14), dorsal view with anterior [A] top and posterior [P] bottom. |
|
mrtfa.S (myocardin related transcription factor A) gene expression in Xenopus laevis embryo via in situ hybridization, NF stage (15), dorsal view with anterior [A] top and posterior [P] bottom. |
|
srf.L (serum response factor) gene expression in Xenopus laevis embryo via in situ hybridization, NF stage (14), dorsal view with anterior [A] top and posterior [P] bottom. |
|
srf.L (serum response factor) gene expression in Xenopus laevis embryo via in situ hybridization, NF stage (15), dorsal view with anterior [A] top and posterior [P] bottom. |