XB-ART-60634
Nat Commun
2024 Mar 18;151:2328. doi: 10.1038/s41467-024-46373-x.
Show Gene links
Show Anatomy links
Evolutionary origin of Hoxc13-dependent skin appendages in amphibians.
Carron M, Sachslehner AP, Cicekdal MB, Bruggeman I, Demuynck S, Golabi B, De Baere E, Declercq W, Tschachler E, Vleminckx K, Eckhart L.
???displayArticle.abstract???
Cornified skin appendages, such as hair and nails, are major evolutionary innovations of terrestrial vertebrates. Human hair and nails consist largely of special intermediate filament proteins, known as hair keratins, which are expressed under the control of the transcription factor Hoxc13. Here, we show that the cornified claws of Xenopus frogs contain homologs of hair keratins and the genes encoding these keratins are flanked by promoters in which binding sites of Hoxc13 are conserved. Furthermore, these keratins and Hoxc13 are co-expressed in the claw-forming epithelium of frog toe tips. Upon deletion of hoxc13, the expression of hair keratin homologs is abolished and the development of cornified claws is abrogated in X. tropicalis. These results indicate that Hoxc13-dependent expression of hair keratin homologs evolved already in stem tetrapods, presumably as a mechanism for protecting toe tips, and that this ancestral genetic program was coopted to the growth of hair in mammals.
???displayArticle.pubmedLink??? 38499530
???displayArticle.pmcLink??? PMC10948813
???displayArticle.link??? Nat Commun
???displayArticle.grants??? [+]
DOI: 10.55776/P32777 Austrian Science Fund (Fonds zur Förderung der Wissenschaftlichen Forschung), DOI: 10.55776/P36596 Austrian Science Fund (Fonds zur Förderung der Wissenschaftlichen Forschung)
Species referenced: Xenopus tropicalis Xenopus laevis
Genes referenced: eef1a1 hoxc13 krt18 krt34 krt59 krt78.3 krt78.4 mmut
GO keywords: keratinocyte differentiation
???displayArticle.omims??? ECTODERMAL DYSPLASIA 9, HAIR/NAIL TYPE; ECTD9
Phenotypes: Xtr Wt + hoxc13 CRISPR(Fig. 4 ceg) [+]
???attribute.lit??? ???displayArticles.show???
|
|
Fig. 1: Synteny analysis and molecular phylogenetics identify hair keratin homologs in amphibians. a, b Schematic representation of the keratin type I (a) and type II (b) gene clusters of selected vertebrates: human, Homo sapiens; frog, Xenopus tropicalis; axolotl, Ambystoma mexicanum; caecilian, Rhinatrema bivittatum; lungfish, Protopterus annectens. Genes are shown as triangles pointing in the direction of transcription. Homologs of hair keratin genes are highlighted by blue shading. Note that KRT18 is the only type I keratin gene located in the type II cluster. Slanted double lines indicate sites where genes are omitted for clarity. c, d Phylogenetic analysis of type I (c) and type II (d) keratins. Keratin orthologs in amphibians and human or lungfish with bootstrap values>50 (indicated in c, d) are shown with matching colors in panels (a) and (c) (type I) and (b) and (d) (type II). Nodes without numbers have bootstrap values<50. Note the strong support (bootstrap >90) for orthology of amphibian krt34 (c) and krt59 (d) with human hair keratins (highlighted in blue) of the respective keratin type. Only fully sequenced keratin genes were included in this analysis. e Model for the evolution of hair keratin homologs in relation to the evolution of amphibians54. mya, million years ago; +, present; -, absent. |
|
|
a Schematic depiction of a clawed frog (X. tropicalis) bearing cornified claws on the hindlimb inner (HI) toes (toes I, II, III) and no claws on the hindlimb outer (HO) toes (toes IV, V) and on toes of the forelimbs. b Schematic of a frog clawed toe tip. The term claw refers to the cornified claw that is formed by the differentiation of the epithelium on the tip of the toe. ce Quantitative RT-PCR analysis of mRNA expression of krt34 (c), krt59 (d), krt53 (e) relative to the housekeeping gene, eef1a1. Mass-spectrometric quantification of Krt34 (f), Krt59 (g) and Krt53 (h). a.u., arbitrary units. RNA and protein were sampled at an age of 7 months. Statistics was calculated by one-way ANOVA for n=4 (ce) and three (fh) biological replicates, respectively, in each of 3 groups. Bars and error bars indicate means and standard deviations, respectively. |
|
|
Fig. 3: Co-expression with krt34 in clawed toes and promoter assays suggest Hoxc13 as regulator of hair keratin expression. a-f mRNA in situ hybridization using hoxc13 (a), krt34 (b), and krt59 (c) antisense (as) probes on sections of HI toes of X. tropicalis sampled at an age of 4 months (3 replicates each). Hybridizations with sense (s) probes (df) served as negative controls. Artefacts such as the detachment of the cornified claw during tissue sectioning (*) are indicated. cl, claw; ep, epidermis. Scale bars: 100m. g Consensus Hoxc13 binding sites in the proximal promoters of human and frog hair keratin homologs. The distance to the TATA box (number of nucleotides) is indicated on the right. The consensus sequence of Hoxc13 binding sites in human hair keratin promoters19 is shown below the sequence alignment. h, i Luciferase activity of cells co-transfected with a Hoxc13 expression vector and a luciferase reporter under the control of the krt34 (h) or krt59 (i) promoter (prom) containing wildtype (wt) or mutated (mut) Hoxc13 binding sites. Statistics was calculated by one-way ANOVA for n=4 biological replicates in each of 4 groups. Bars and error bars indicate means and standard deviations, respectively. RLU relative light units. |
|
|
Fig. 4: hoxc13 knockout frogs lack claws and do not express hair keratins homologs. a Schematic depiction of hoxc13 knockout (KO) in X. tropicalis frogs. The number of animals bearing claws is shown on the right. Macroscopic appearance of a wildtype (WT) (b) and a KO (c) frog. Arrows point to claws. dg Hindlimb phenotypes (d, e) and histology (f, g) of hindlimb inner (HI) toes of WT (d, f) and KO (e, g) frogs. Images in b-g are representative for at least 3 biological replicates. cl claw, ep epidermis. Scale bars: 2mm (d, e), 200m (f, g). Quantitative RT-PCR analysis of krt34 (h) and krt59 (i) in HI toes of WT and KO. Statistics was calculated by unpaired two-tailed t-test. n=4 biological replicates for WT and KO. Age of the frogs: 7 months. a.u., arbitrary units. Bars and error bars indicate means and standard deviations, respectively. |
|
|
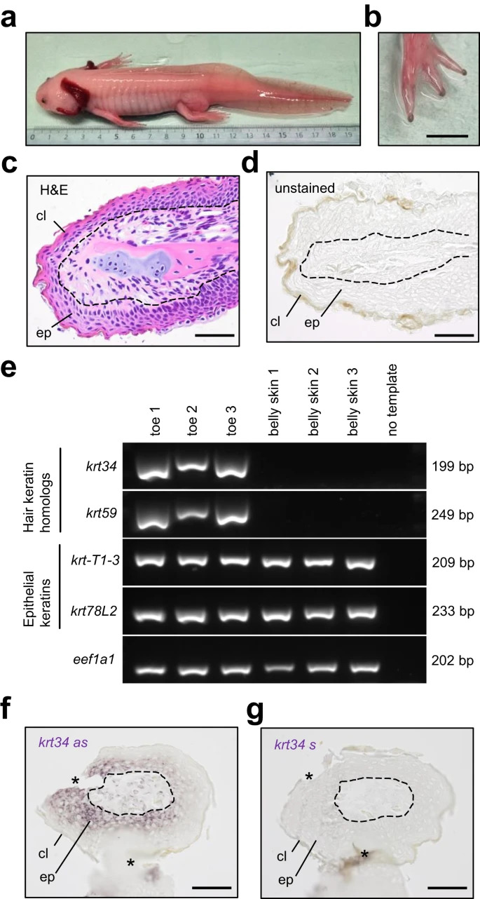
Fig. 5: Hoxc13 and hair keratin homologs are expressed at the toe tips of the axolotl. a Macroscopic view of an albino axolotl. b View of the pigmented toe tips. Sections of toe tips were stained with hematoxylin and eosin (c) or were left unstained (d). e RT-PCR analysis of hoxc13, hair keratin homologs (krt34 and krt59), epithelial keratins (krt-T1-3 and krt78L2) and the housekeeping gene eef1a1 in toes and belly skin. f In situ hybridization of krt34 mRNA using an anti-sense (as) probe. g Negative control experiment using a krt34 sense (s) probe. Images are representative for n=3 adult individuals of albino axolotl. Artefacts such as the detachment of tissue during tissue sectioning (*) are indicated. cl cornified layer, ep epidermis. Dashed lines indicate the junction of epidermis and dermis. Scale bars: 5mm (b), 100m (c, d, f, g). |
|
|
Fig. 6: Model for the evolutionary origin of Hoxc13 and hair keratin-dependent cornified skin appendages. The evolutionary changes in the expression pattern of Hoxc13 and the appearance of the regulatory link between Hoxc13 and hair keratins were inferred from data obtained in extant vertebrates and their known phylogeny. Hair keratins refers to human keratins KRT31-KRT40 and KRT81-KRT86 and their orthologs in other species. Red and blue shading mark sites of expression of Hoxc13 and hair keratin homologs, respectively. |
|
|
Supplementary Figure 1. In situ hybridization of hoxc13 and krt34 mRNA in clawed toes of Xenopus tropicalis. a, c mRNA in situ hybridization (ISH) using antisense probes for hoxc13 (a) and krt34 (b) on sections of hind limb inner (HI) toes of X. tropicalis. Hybridizations with sense probes for hoxc13 (c) and krt34 (d) served as negative controls (neg. con.). The plane of the sections was oblique in b and d. Dashed lines mark the junction of epidermis and dermis. The cornified claws were less well-preserved on these sections than on sections of the experiment shown in Fig. 3. An asterisk marks the detachment of the cornified claw during tissue sectioning. Age of the frogs: 4 months (a, c), 7 months (b, d). cl = claw, ep = epidermis. Scale bars: 200 m. |
|
|
Supplementary Figure 2. hoxc13 mutations and the potential impact on the Hoxc13 protein. a Nucleotide sequences of wildtype and mutant Xenopus tropicalis hoxc13 in the region targeted by the guide RNA. The wildtype sequence corresponds to the complementary sequence of nucleotides 146200798-146200842, GenBank accession number NC_030678.2). Deletions (represented by dashes) and insertions are shown with red fonts. The amino acid sequence encoded by each nucleotide sequence are also shown. b Impact of the mutations on the structure of Hoxc13. The amino acid sequences of wildtype (wt) and mutant (Mut) Hoxc13 proteins are aligned. Amino acid sequences encoded downstream of out-of-frame mutations are shown in red. Dashes were introduced in the wt and mutant sequences to improve the alignment. Asterisks denote premature ends of the protein. The positions of protein domains are indicated above the alignment. |
|
|
Supplementary Figure 3. Mutations of hoxc13 in a mosaic mutant frog lacking claws on the toes of one hindlimb. a Phenotype of the mosaic mutant frog frog in the F0 generation. Black arrows indicate hindlimb inner (HI) toes with claws. Red arrows indicate hindlimb inner (HI) toes without claws. b Sequence of hoxc13 alleles in the gene region also shown in Supplementary figure 2. The sequences were determined by Sanger sequencing of PCR products. Note that HI toes lacking claws (left hindlimb) have out-of-frame mutations in both alleles, and HI toes bearing claws (right hindlimb) have one allele with an out-of-frame mutation and one allele with a point mutation that leads to amino acid substitution R80M, but allows the synthesis of full length Hoxc13 protein. L, left; R, right. |
|
|
Supplementary Figure 4. Keratin gene expression in hoxc13 wildtype (WT) and knockout (KO) hindlimb inner (HI) toes. Keratin mRNA levels were determined by RNA-seq analysis of RNA extracted from HI toes (n=3 biological replicates per group). The samples were obtained from two wildtype frogs, two hoxc13 KO frogs and separately from the genetically distinct hindlimbs of a mosaic mutant frog (Supplementary Figure 3). The Wald test, followed by the Benjamini Hochberg correction for multiple testing, was used for statistical analysis. Bars show the Log2 ratios of expression levels in KO versus WT samples. Adjusted P values are indicated when the expression levels in KO and WT were significantly different. n.s., not significant. |
|
|
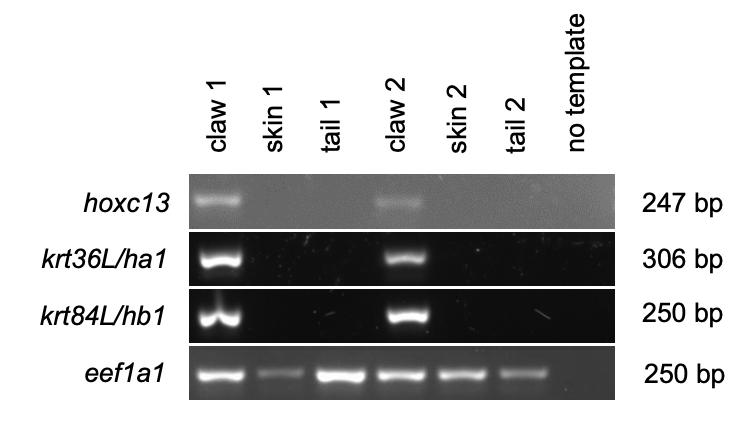
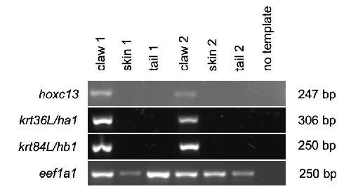
Supplementary Figure 5. Hair keratin homologs are co-expressed with hoxc13 in the claws of the green anole lizard (Anolis carolinensis). The expression of hoxc13 and hair keratin homologs krt36L/ha1 (type I keratin) and krt84L/hb1 (type II keratin) (Eckhart et al. 2008) was determined by RT-PCR. Claw samples contain the tissue underneath the cornified claws. Skin from the belly and tail of adult lizards was investigated for comparison. The housekeeping gene eef1a1 was used as control. Tissues from two anole lizards were investigated. Lengths of PCR products are shown on the right. bp, base pairs. |
|
|
Supplementary Figure 6. Sequences of wildtype and mutated keratin promoters for promoter activation assays. Sequences of the proximal promoters (marked by blue fonts) of krt34, corresponding to GenBank accession number NC_030686.2, nucleotides 7761154- 7761404 (a, b), and krt59, corresponding to GenBank accession number NC_030678.2, nucleotides 148109284-148109578 (c, d), of X. tropicalis were synthesized as parts of Gblocks (Integrated DNA Technologies, IDT). The promoter sequences are flanked by sequences required for cloning into the pGL4.10[luc2] plasmid (Promega). wt = wild type, mut = mutated. Predicted Hoxc13 binding sites are marked by bold fonts with core motifs being underlined (a, c). Mutations of core motifs are marked by italics (b, d). TATA boxes are marked by double underlines. |
|
|
hoxc13 (homeobox C13) gene expression in X. tropicalis juvenile frog, assayed via in situ hybridization, on sections of hindlimb inner clawed toes. Key: cl, claw; ep, epidermis. Scale bar: 100um |
|
|
krt34 (keratin 34) gene expression in X. tropicalis juvenile frog, assayed via in situ hybridization, on sections of hindlimb inner clawed toes. Key: cl, claw; ep, epidermis. Scale bar: 100um |
|
|
krt59 (keratin 59) gene expression in X. tropicalis juvenile frog, assayed via in situ hybridization, on sections of hindlimb inner clawed toes. Key: cl, claw; ep, epidermis. Scale bar: 100um |
External Resources: Proteomic dataset PXD041765 on PRIDE
References [+] :
Abascal,
ProtTest: selection of best-fit models of protein evolution.
2005, Pubmed
Abascal, ProtTest: selection of best-fit models of protein evolution. 2005, Pubmed
Boel, BATCH-GE: Batch analysis of Next-Generation Sequencing data for genome editing assessment. 2016, Pubmed , Xenbase
Chuong, Sonic hedgehog signaling pathway in vertebrate epithelial appendage morphogenesis: perspectives in development and evolution. 2000, Pubmed
Clement, CRISPResso2 provides accurate and rapid genome editing sequence analysis. 2019, Pubmed
Cooper, Transient agonism of the sonic hedgehog pathway triggers a permanent transition of skin appendage fate in the chicken embryo. 2023, Pubmed
Dalla Valle, Deleterious mutations of a claw keratin in multiple taxa of reptiles. 2011, Pubmed
Darriba, ProtTest 3: fast selection of best-fit models of protein evolution. 2011, Pubmed
Deng, The disrupted balance between hair follicles and sebaceous glands in Hoxc13-ablated rabbits. 2019, Pubmed
Dhouailly, A new scenario for the evolutionary origin of hair, feather, and avian scales. 2009, Pubmed
Duboule, Vertebrate hox gene regulation: clustering and/or colinearity? 1998, Pubmed
Eckhart, Identification of reptilian genes encoding hair keratin-like proteins suggests a new scenario for the evolutionary origin of hair. 2008, Pubmed
Eckhart, Evolution of Trichocyte Keratins. 2018, Pubmed
Ehrlich, Convergent Evolution of Cysteine-Rich Keratins in Hard Skin Appendages of Terrestrial Vertebrates. 2020, Pubmed
Farooq, A homozygous frameshift mutation in the HOXC13 gene underlies pure hair and nail ectodermal dysplasia in a Syrian family. 2013, Pubmed
Fernandez-Guerrero, Mammalian-specific ectodermal enhancers control the expression of Hoxc genes in developing nails and hair follicles. 2020, Pubmed
Godwin, Hoxc13 mutant mice lack external hair. 1998, Pubmed
Guindon, A simple, fast, and accurate algorithm to estimate large phylogenies by maximum likelihood. 2003, Pubmed
Han, Generation of Hoxc13 knockout pigs recapitulates human ectodermal dysplasia-9. 2017, Pubmed
Jave-Suarez, HOXC13 is involved in the regulation of human hair keratin gene expression. 2002, Pubmed
Kmita, Organizing axes in time and space; 25 years of colinear tinkering. 2003, Pubmed
Kumar, TimeTree 5: An Expanded Resource for Species Divergence Times. 2022, Pubmed
Lachner, An In Vitro Model of Avian Skin Reveals Evolutionarily Conserved Transcriptional Regulation of Epidermal Barrier Formation. 2021, Pubmed
Langbein, Keratins of the human hair follicle. 2005, Pubmed
Larsson, AliView: a fast and lightweight alignment viewer and editor for large datasets. 2014, Pubmed
Le, An improved general amino acid replacement matrix. 2008, Pubmed
Lee, Hairy tale of signaling in hair follicle development and cycling. 2012, Pubmed
Lin, Loss-of-function mutations in HOXC13 cause pure hair and nail ectodermal dysplasia. 2012, Pubmed
Maddin, The anatomy and development of the claws of Xenopus laevis (Lissamphibia: Anura) reveal alternate pathways of structural evolution in the integument of tetrapods. 2009, Pubmed , Xenbase
Maddin, Histological microstructure of the claws of the African clawed frog, Xenopus laevis (Anura: Pipidae): implications for the evolution of claws in tetrapods. 2007, Pubmed , Xenbase
Matsui, Dissecting the formation, structure and barrier function of the stratum corneum. 2015, Pubmed
Meyer, Giant lungfish genome elucidates the conquest of land by vertebrates. 2021, Pubmed
Mlitz, Filaggrin has evolved from an "S100 fused-type protein" (SFTP) gene present in a common ancestor of amphibians and mammals. 2017, Pubmed
Naert, CRISPR/Cas9 mediated knockout of rb1 and rbl1 leads to rapid and penetrant retinoblastoma development in Xenopus tropicalis. 2016, Pubmed , Xenbase
Naert, Methods for CRISPR/Cas9 Xenopus tropicalis Tissue-Specific Multiplex Genome Engineering. 2018, Pubmed , Xenbase
Naert, Genotyping of CRISPR/Cas9 Genome Edited Xenopus tropicalis. 2018, Pubmed , Xenbase
Perez-Riverol, The PRIDE database resources in 2022: a hub for mass spectrometry-based proteomics evidences. 2022, Pubmed
Pfaffl, A new mathematical model for relative quantification in real-time RT-PCR. 2001, Pubmed
Sawyer, Avian skin development and the evolutionary origin of feathers. 2003, Pubmed
Schneider, Appendage expression driven by the Hoxd Global Control Region is an ancient gnathostome feature. 2011, Pubmed
Shim, Comparative Spatial Transcriptomic and Single-Cell Analyses of Human Nail Units and Hair Follicles Show Transcriptional Similarities between the Onychodermis and Follicular Dermal Papilla. 2022, Pubmed
Stopper, Hedgehog inhibition causes complete loss of limb outgrowth and transformation of digit identity in Xenopus tropicalis. 2016, Pubmed , Xenbase
Strasser, Evolutionary origin and diversification of epidermal barrier proteins in amniotes. 2014, Pubmed
Strnad, Unique amino acid signatures that are evolutionarily conserved distinguish simple-type, epidermal and hair keratins. 2011, Pubmed
Suzuki, Clustered Xenopus keratin genes: A genomic, transcriptomic, and proteomic analysis. 2017, Pubmed , Xenbase
Thummel, Differences in expression pattern and function between zebrafish hoxc13 orthologs: recruitment of Hoxc13b into an early embryonic role. 2004, Pubmed
Turner, Expression of achaete-scute homolog 3 in Xenopus embryos converts ectodermal cells to a neural fate. 1994, Pubmed , Xenbase
Vandebergh, Recurrent functional divergence of early tetrapod keratins in amphibian toe pads and mammalian hair. 2013, Pubmed
Vandebergh, Radiation and functional diversification of alpha keratins during early vertebrate evolution. 2012, Pubmed
Woltering, Sarcopterygian fin ontogeny elucidates the origin of hands with digits. 2020, Pubmed
Wu, Evo-Devo of amniote integuments and appendages. 2004, Pubmed
