XB-ART-60607
Nat Commun
2024 Feb 22;151:1642. doi: 10.1038/s41467-024-45775-1.
Show Gene links
Show Anatomy links
Noncanonical function of folate through folate receptor 1 during neural tube formation.
Balashova OA, Panoutsopoulos AA, Visina O, Selhub J, Knoepfler PS, Borodinsky LN.
???displayArticle.abstract???
Folate supplementation reduces the occurrence of neural tube defects (NTDs), birth defects consisting in the failure of the neural tube to form and close. The mechanisms underlying NTDs and their prevention by folate remain unclear. Here we show that folate receptor 1 (FOLR1) is necessary for the formation of neural tube-like structures in human-cell derived neural organoids. FOLR1 knockdown in neural organoids and in Xenopus laevis embryos leads to NTDs that are rescued by pteroate, a folate precursor that is unable to participate in metabolism. We demonstrate that FOLR1 interacts with and opposes the function of CD2-associated protein, molecule essential for apical endocytosis and turnover of C-cadherin in neural plate cells. In addition, folates increase Ca2+ transient frequency, suggesting that folate and FOLR1 signal intracellularly to regulate neural plate folding. This study identifies a mechanism of action of folate distinct from its vitamin function during neural tube formation.
???displayArticle.pubmedLink??? 38388461
???displayArticle.pmcLink??? PMC10883926
???displayArticle.link??? Nat Commun
???displayArticle.grants??? [+]
Species referenced: Xenopus laevis
Genes referenced: cbl cd2ap cdh3 eea1 folr1 pam sh3kbp1 ubb
GO keywords: neural tube formation [+]
???displayArticle.antibodies??? Cbl Ab1 Cd2ap Ab1 Cdh3 Ab1 Eea1 Ab1
???displayArticle.morpholinos??? cd2ap MO1 cd2ap MO2 folr1 MO1 folr1 MO3
???displayArticle.disOnts??? neural tube defect
Phenotypes: Xla Wt + cd2ap MO1(Fig. 7 b) [+]
Xla Wt + cd2ap MO2(Fig 6. d)
Xla Wt + cd2ap MO2(Fig. 7a)
Xla Wt + folr1 MO(Fig. 2 a:middle, b:middle)
Xla Wt + folr1 MO(Fig. 2c:middle)
Xla Wt + folr1 MO(Fig. 4 a)
Xla Wt + folr1 MO(Fig. 4 f)
Xla Wt + folr1 MO(Fig. 6 c)
Xla Wt + folr1 MO2(Fig 6 c)
Xla Wt + cd2ap MO2(Fig. 7a)
Xla Wt + folr1 MO(Fig. 2 a:middle, b:middle)
Xla Wt + folr1 MO(Fig. 2c:middle)
Xla Wt + folr1 MO(Fig. 4 a)
Xla Wt + folr1 MO(Fig. 4 f)
Xla Wt + folr1 MO(Fig. 6 c)
Xla Wt + folr1 MO2(Fig 6 c)
???attribute.lit??? ???displayArticles.show???
|
|
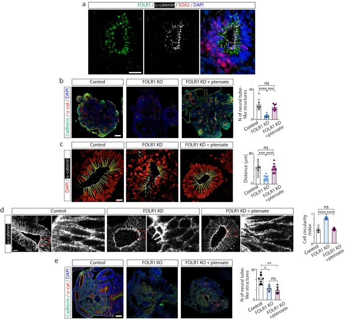
Fig. 1: FOLR1 regulates neural tube formation and neural cell shape in human induced pluripotent stem cell-derived neural organoids by a non-metabolic mechanism. Neural organoids were generated from human induced pluripotent stem cells (hiPSCs). After 1821-days in vitro neural organoids were fixed, sliced and processed for immunostaining and nuclear labeling. a FOLR1 localizes to the apical surface of neural cells surrounding the neural tube-like structure lumen. Shown is a maximum intensity projection. Similar pattern of localization was observed in n=15 neural organoids from N=3 independent experiments. bd hiPSC-derived embryoid bodies were incubated with 2uM control-vivo-morpholino (Control), FOLR1-vivo morpholino (FOLR1 knockdown (KD), FOLR1-MO) or FOLR1-MO and 50uM pteroate (FOLR1 KD + pteroate) until 1821 days in vitro. b Examples of immunostained neural organoids in control and experimental groups. Graph shows individual and meanSD number of neural tube-like structures per 10m-thick organoid section, n=7, 8 and 7 neural organoids for Control, FOLR1 KD and FOLR1 KD+pteroate groups, respectively from N=3 independent experiments. c, d Examples of immunostained neural tube-like structures. c Yellow lines indicate distance from lumen border to first layer of nuclei. Graph shows individual and meanSD lumen-nuclei distance per neural tube-like structure, n=12, 11 and 11neural organoids for Control, FOLR1 KD and FOLR1 KD+pteroate groups, respectively from N=3 independent experiments. d -catenin immunostaining was used to define cellular contour and measure circularity index. Dashed outlined boxes correspond to zoomed-in images. Graph shows individual and meanSD circularity index (1: perfect circle; 0: elongated polygon) per neural tube-like structure, n=35 cells per neural tube, n=6 neural tubes per group in N=3 independent experiments. e Cultured hiPSCs reaching 75% confluency were transfected with FOLR1-sgRNA/CRISPR/Cas9 (FOLR1 KO) and used for neural organoid cultures. Cultures were supplemented with vehicle or 50M pteroate (FOLR1 KO + pteroate) until 1821 days in vitro. Shown are examples of immunostained neural organoids in control and experimental groups. Graph shows individual and meanSD number of neural tube-like structures per 10um-thick organoid section, n=9, 6 and 6 neural organoids for Control, FOLR1 KO and FOLR1 KO+pteroate groups, respectively from N=3 independent experiments. In (be), *p<0.05, **p<0.01, ***p<0.001, ****p<0.0001, ns not significant, one-way ANOVA, Tukey post-hoc multiple comparison test. Scale bars are 20 (a, cd) or 100 (b, e) m. Source data are provided as a Source Data file. |
|
|
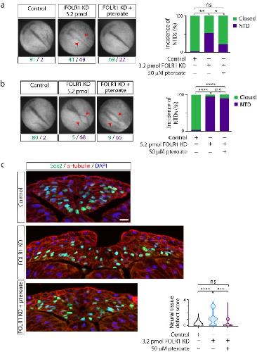
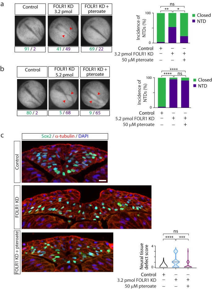
Fig. 2: FOLR1 is necessary for neural tube formation in Xenopus laevis embryos through a non-metabolic mechanism. Two-cell stage Xenopus laevis embryos were microinjected with 3.2 (a, c) or 5.2 (b) pmol Control-MO (Control) or FOLR1-MO (FOLR1 KD) per embryo and incubated with saline or 50M pteroate until the neural tube closed in control embryos, when they were fixed, photomicrographed (a, b), sectioned and processed for immunostaining (c). a, b Examples of embryos in each group. Arrowheads indicate open neural tube (neural tube defect, NTD). Numbers are embryos presenting open (NTD, purple) or closed (green) neural tube. Bar graphs represent proportion of phenotypes in each group. c Examples of immunostained transverse sections of the neural tissue; n of embryos sectioned was 25, 39 and 42 in Control, FOLR1 KD, and FOLR1 KD+pteroate groups, respectively, in N=3 independent experiments. Scale bar is 20m. Graph shows distribution of neural tissue defect score per group, median is indicated by dashed line. In (ac), *p<0.05, **p<0.01, ***p<0.001, ****p<0.0001, one-way ANOVA, Tukey post-hoc multiple comparison test (a, b), or Kruskal-Wallis, Dunns multiple comparison test (c). Source data are provided as a Source Data file. |
|
|
Fig. 3: FOLR1 enables cadherin enrichment in apicolateral neural cells surrounding the lumen of neural tube-like structures in hiPSC-derived neural organoids by a non-metabolic mechanism. a hiPSC-derived embryoid bodies were incubated with 2M control-vivo-morpholino (Control), FOLR1-vivo morpholino (FOLR1 knockdown (KD), FOLR1-MO) or FOLR1-MO and 50M pteroate (FOLR1 KD + pteroate) until 1821 days in vitro when neural organoids were fixed and processed for immunostaining and nuclear labeling with DAPI. b Cultured hiPSCs reaching 75% confluency were transfected with FOLR1-sgRNA/CRISPR/Cas9 (FOLR1 KO) and used for neural organoid cultures. Cultures were supplemented with vehicle (Control) or 50M pteroate (FOLR1 KO + pteroate) until 1821 days in vitro when neural organoids were fixed and processed for immunostaining and nuclear labeling with DAPI. a, b Images are examples of immunostained neural tube-like structures. Graphs show individual and meanSD maximum percent change in cadherin immunolabeling fluorescence intensity when crossing the lumen per neural tube-like structure, n=9 (a) and n=12 (b) neural organoids per group, N=3 independent experiments. **p<0.01, ****p<0.0001, ns not significant, one-way ANOVA, Tukey post-hoc multiple comparison test. Scale bars are 20m. Source data are provided as a Source Data file. |
|
|
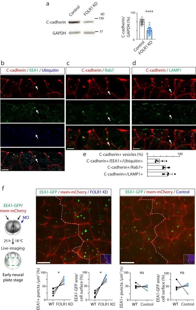
Fig. 4: FOLR1 regulates C-cadherin protein level and endocytosis from apical neural plate cell membrane. a Two-cell stage Xenopus laevis embryos were bilaterally microinjected with 1.6pmol Control-MO (Control) or FOLR1-MO (FOLR1 KD) per blastomere and allowed to grow until they reached mid-neural plate stages (stage 1517) when neural plate was dissected and processed for Western blot assays. Example of Western blot assay. Graph shows individual and meanSD percent of optical density (OD) for C-cadherin immunoblot band normalized with GAPDH protein band OD and compared to controls. Two-tailed ratio t-test, n=42 and 44 neural plates for Control and FOLR1 KD groups, respectively, N=8 independent experiments. be Neural plate stage Xenopus laevis embryos were fixed, sectioned and processed for immunostaining. bd Examples of immunostained neural plate. Arrows indicate colocalization of C-cadherin with early endosomal marker (EEA1) and ubiquitin (b), late endosomal marker (Rab7, c) and lysosomal marker (LAMP1, d). Scale bar, 10m. e Graph shows meanSD proportion of C-cadherin vesicles colocalizing with the indicated markers. Number of cells analyzed were 104, 52, 65 from immunostained samples in (b, c and d), respectively, from N=5 embryos. f Two-cell stage Xenopus laevis embryos were bilaterally microinjected with hEEA1-GFP mRNA and membrane mCherry and unilaterally microinjected with 2.63.2pmol FOLR1-MO (FOLR1 KD) or Control-MO (Control) per blastomere along with fluorescent tracer and allowed to develop until they reached early neural plate stages (stage 13-14), when they were time-lapse imaged with an acquisition rate of 1 frame/6min. Schematic shows experimental design. Xenopus illustrations Natalya Zahn (2022) obtained from Xenbase (www.xenbase.org RRID:SCR_003280), released under a Creative Commons Attribution-NonCommercial 4.0 License (CC BY-NC)68. Images are maximum intensity projection of single time frame. Dashed lines indicate border between wild-type (WT) and MO-injected neural plate. Insets show neural plate injected side with tracer in blue. Graphs show distribution between both halves of the neural plate (in %) of the number of EEA1-GFP vesicles and area fraction of labeled endosomes per neural plate cell surface. Two-tailed paired t-test; ns: not significant, n=30 cells analyzed in each group, N=5 embryos per group. Scale bar, 20m. In a, f, *p<0.05, ****p<0.0001. Source data are provided as a Source Data file. |
|
|
Fig. 5: FOLR1 downregulation enhances C-cadherin cleavage and ubiquitination in Xenopus laevis neural plate. Two-cell stage Xenopus laevis embryos were bilaterally microinjected with 1.6pmol Control-MO (Control) or FOLR1-MO (FOLR1 KD) per blastomere, incubated from early neural plate stage (stage 12) with vehicle or proteasome and lysosome inhibitors until they reached mid-neural plate stages (stage 1617) when neural plates were dissected and processed for Western blot (a, b) and immunoprecipitation (b) assays. a Example of Western blot assay immunoprobed for C-cadherin showing full-length and cleaved (~80kD) forms. Graph shows individual and meanSD percent of optical density (OD) for cleaved C-cadherin band normalized with GAPDH protein band OD and compared to controls, n=20 and 26 neural plates for Control and FOLR1 KD groups respectively, N=3 independent experiments. b Example of immunoprecipitation (IP) assay for C-cadherin followed by Western blot assay for ubiquitin and C-cadherin. Graph shows individual and meanSD percent of optical density (OD) for ubiquitinated (Ubiq) C-cadherin band normalized with full-length C-cadherin and compared to controls. In (a, b), *p<0.05, **p<0.01, two-tailed ratio t-test, n=16 and 24 neural plates for Control and FOLR1 KD groups respectively, N=3 independent experiments. Source data are provided as a Source Data file. |
|
|
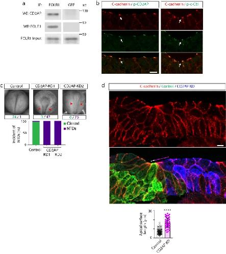
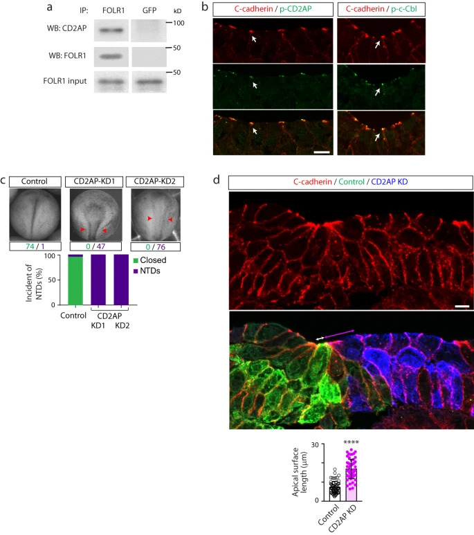
Fig. 6: CD2AP interacts with FOLR1 and is necessary for apical constriction and neural tube formation. a Neural plate stage Xenopus laevis embryos were processed for co-immunoprecipitation (IP) assays. Example of Western blot assay from immunoprecipitates with FOLR1 or GFP (control) antibodies and probed for CD2AP or FOLR1. Similar results were observed in N=3 independent experiments. b Neural plate stage Xenopus laevis embryos were fixed and processed for immunostaining. Images are transverse single z-sections of immunostained neural plate showing apical colocalization of phospho-CD2AP (p-CD2AP) and p-c-Cbl with C-cadherin. Scale bar, 10m. Similar results were observed in N=3 independent experiments. c Two-cell stage Xenopus laevis embryos were bilaterally microinjected with 9.9pmol of Control-morpholino (Control, Control-MO), 2.6pmol CD2AP-MO1 (CD2AP KD1) or 7.49.9pmol CD2AP-MO2 (CD2AP KD2/KD) per blastomere until neural tube closed in control embryos, when they were fixed and photomicrographed. Examples of whole embryos in each group. Arrowheads indicate open neural tube (neural tube defect, NTD). Numbers are embryos presenting closed (green) or open (purple, NTD) neural tube. Bar graph represents proportion of phenotypes in each group. d Two-cell stage Xenopus laevis embryos were unilaterally microinjected with 9.9pmol Control-MO (Control) and 7.49.9pmol CD2AP-MO2 (CD2AP KD) along with GFP and mCherry mRNA, respectively, and allowed to develop until they reached mid-neural plate stages, when they were fixed and processed for immunostaining. Image is a transverse section of the neural plate, immunostained for GFP (Control), mCherry (CD2AP KD) and C-cadherin. Double arrows indicate apical surface length of medial superficial Control (white) and CD2AP KD (magenta) neural plate cells. Scale bar, 20m. Graph shows individual and meanSD apical length of superficial neural plate cells per embryo, n of cells=75 in each half of the neural plate, N of embryos=4. ****p<0.0001, two-tailed paired t-test. Source data are provided as a Source Data file. |
|
|
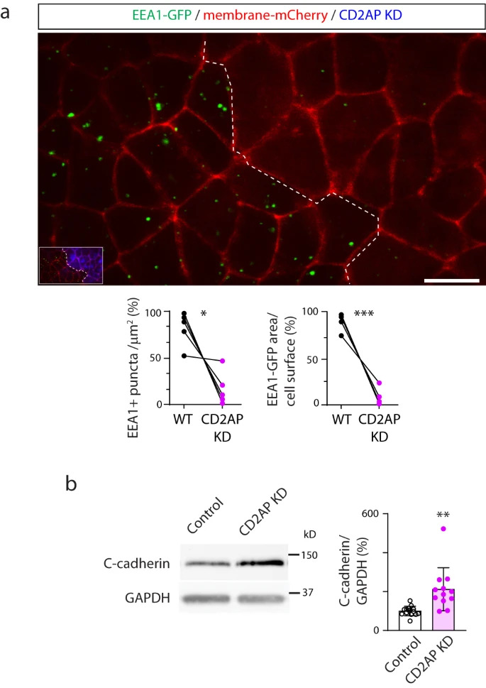
Fig. 7: CD2AP is necessary for apical endocytosis and C-cadherin turnover in the neural plate. a Two-cell stage Xenopus laevis embryos were bilaterally microinjected with hEEA1-GFP and membrane mCherry mRNAs and unilaterally microinjected with 9.9pmol CD2AP-MO (CD2AP KD) per blastomere along with fluorescent tracer and allowed to develop until they reached early neural plate stages (stage 13-14), when they were time-lapse imaged with an acquisition rate of 1 frame/6min. Image is maximum intensity projection of single time frame. Dashed line indicates border between morpholino-injected and wild-type (WT) neural plate. Inset shows neural plate injected side showing tracer in blue. Graphs show distribution between both halves of the neural plate (in %) of the number of EEA1-GFP vesicles and area fraction of labeled endosomes per neural plate cell surface. Two-tailed paired t-test, n=28 cells analyzed in each group from N=5 embryos per group. Scale bar, 20m. b Two-cell stage Xenopus laevis embryos were bilaterally microinjected with 7.4pmol Control-MO (Control) or CD2AP-MO (CD2AP KD) per blastomere and allowed to grow until they reached mid-neural plate stages (stage 1517) when neural plate was dissected and processed for Western blot assays. Image is an example of Western blot assay. Graph shows individual and meanSD percent of optical density (OD) for C-cadherin immunoblot band normalized with GAPDH protein band OD and compared to controls. Two-tailed ratio t-test, n=28 and 24 neural plates for Control and CD2AP KD groups, respectively, N=5 independent experiments. In (a, b), *p<0.05, **p<0.01, ***p<0.001. Source data are provided as a Source Data file. |
|
|
Fig. 8: FOLR1 and CD2AP reciprocally regulate their protein turnover. Two-cell stage Xenopus laevis embryos were microinjected with 14.8pmol Control-morpholino (MO, Control, a, b), 3.2pmol FOLR1-MO (FOLR1 KD, a) or 14.8pmol CD2AP-MO2 (CD2AP KD, b) per embryo and incubated with saline or proteasome and lysosome inhibitors at the end of gastrulation (stage 12) until neural plate stages (stage 17) when they were processed for Western blot assays. Images are examples of Western blot assays. Graphs show individual and meanSD percent of optical density (OD) for CD2AP (a) or FOLR1 (b) immunoblot band normalized with GAPDH protein band OD and compared to controls. In (a), n=34 and 42 neural plates for Control and FOLR1 KD, respectively, N=7 independent experiments; n=20 and 26 neural plates for Control+inhibitors and FOLR1 KD+inhibitors groups, respectively, N=3 independent experiments. In (b) n=16 and 20 for Control and CD2AP KD groups, respectively and n=16 and 18 neural plates for Control+inhibitors and CD2AP KD+inhibitors, respectively, N=3 independent experiments. In (a, b) *p<0.05, ***p<0.001, ns: not significant, two-tailed ratio t-test. Source data are provided as a Source Data file. |
|
|
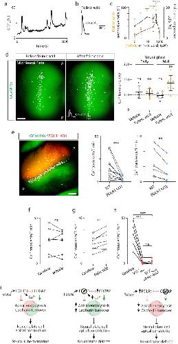
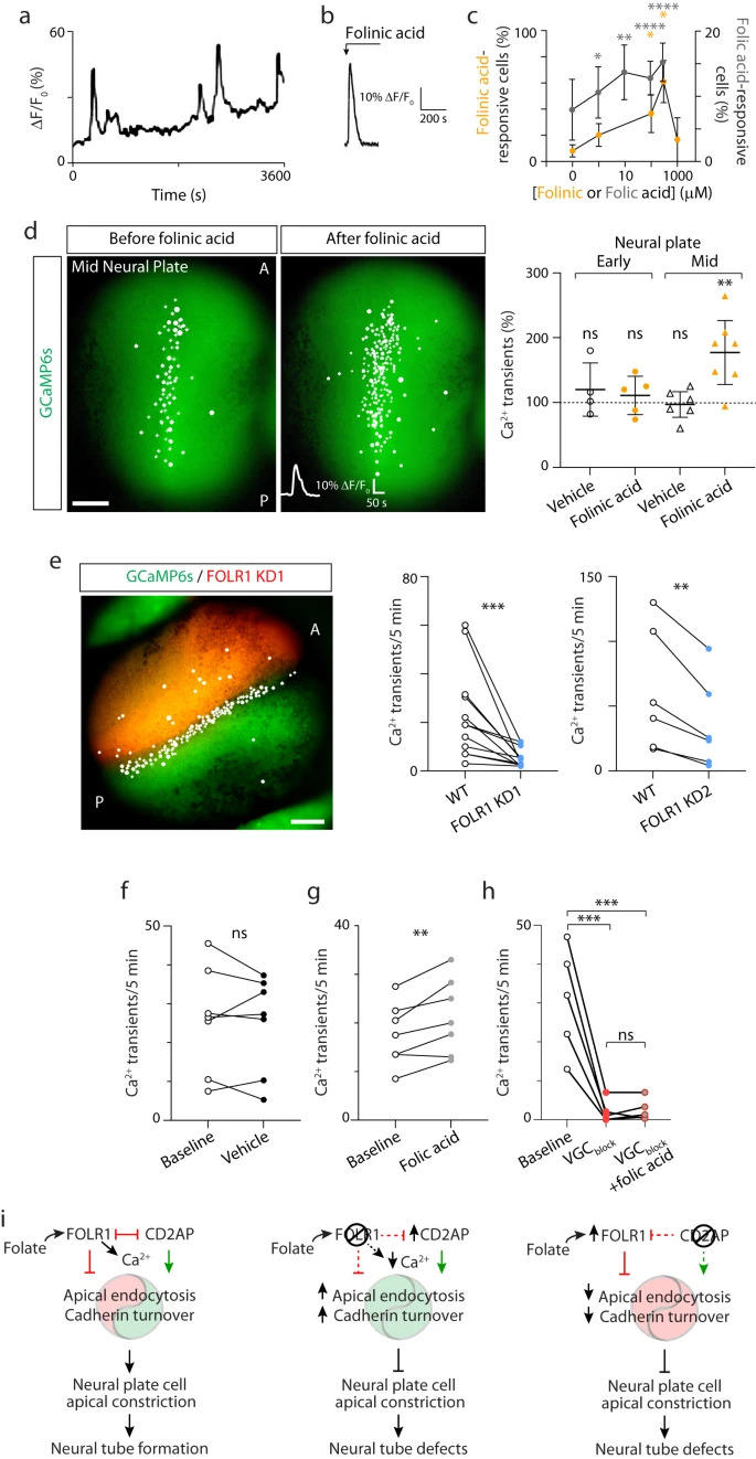
Fig. 9: Folate-FOLR1 contribute to Ca2+ dynamics in neural plate cells during neural plate folding. ac Neural plate from mid neural plate stage Xenopus laevis embryos was dissected and dissociated cells plated in vitro. After 2h, cells were loaded with the Ca2+ sensor Fluo4-AM and time-lapse imaged. a Example of 1-h recording of neural plate cell Ca2+ activity. b, c Folinic acid (b, c), folic acid (c) or vehicle was added to neural plate cells in culture during time-lapse imaging and the Ca2+ response was recorded in the first minute post addition. b Example of acute transient elicited by 100M folinic acid. c Graph shows meanSEM folinic- or folic acid-responsive neural plate cells compared to total number of cells with spontaneous Ca2+ transients in 30min recording, N=3 independent experiments. Two-tailed one sample t and Wilcoxon test. d Two-cell stage embryos were bilaterally microinjected with GCaMP6s mRNA and grown until early and mid-neural plate stages when they were time-lapse imaged before and after addition of vehicle or 300M folinic acid. Image shows example of embryo with cells exhibiting Ca2+ transients indicated with circles. Graph shows individual and meanSD percent change in Ca2+ transient frequency before and after addition of vehicle or folinic acid, n=4, 5, 6 and 7 embryos for Early-Vehicle, Early-Folinic acid, Mid-Vehicle and Mid-Folinic acid groups, respectively. One-sample two-tailed t-test, compared to hypothetical value of 100%. eh Two-cell stage embryos were bilaterally microinjected with GCaMP6s mRNA (eh) and unilaterally microinjected with 9.9pmol FOLR1-MO1 (FOLR1 KD1/KD) or 1.6pmol FOLR1-MO2 (FOLR1 KD2) per blastomere (e) and grown until mid-neural plate stages when they were time-lapse imaged. Image in (e) shows example of embryo with cells exhibiting Ca2+ transients indicated with circles in WT and FOLR1 KD1 halves. Graphs show individual Ca2+ transient frequency (transients/5min) in WT and FOLR1 KD1 or KD2 halves (e, n=6 embryos) and in WT embryos before and after addition of vehicle (f, n=7 embryos), 50M folic acid (g, n=6 embryos), Na+ and voltage-gated Ca2+ channel blockers (VGCblock: 0.02% tricaine+10M nitrendipine+25M TTA-2, h, n=5 embryos), or a mix of folic acid and VGCblock (h, n=5 embryos). Two-tailed paired t-test (eg) and 1-way ANOVA-Tukey multiple comparisons test (h). In (ch), *p<0.05, **p<0.01, ***p<0.001, ****p<0.0001, ns: not significant. i Model of FOLR1 and CD2AP regulation of neural tube formation. Source data are provided as a Source Data file. |
|
|
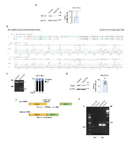
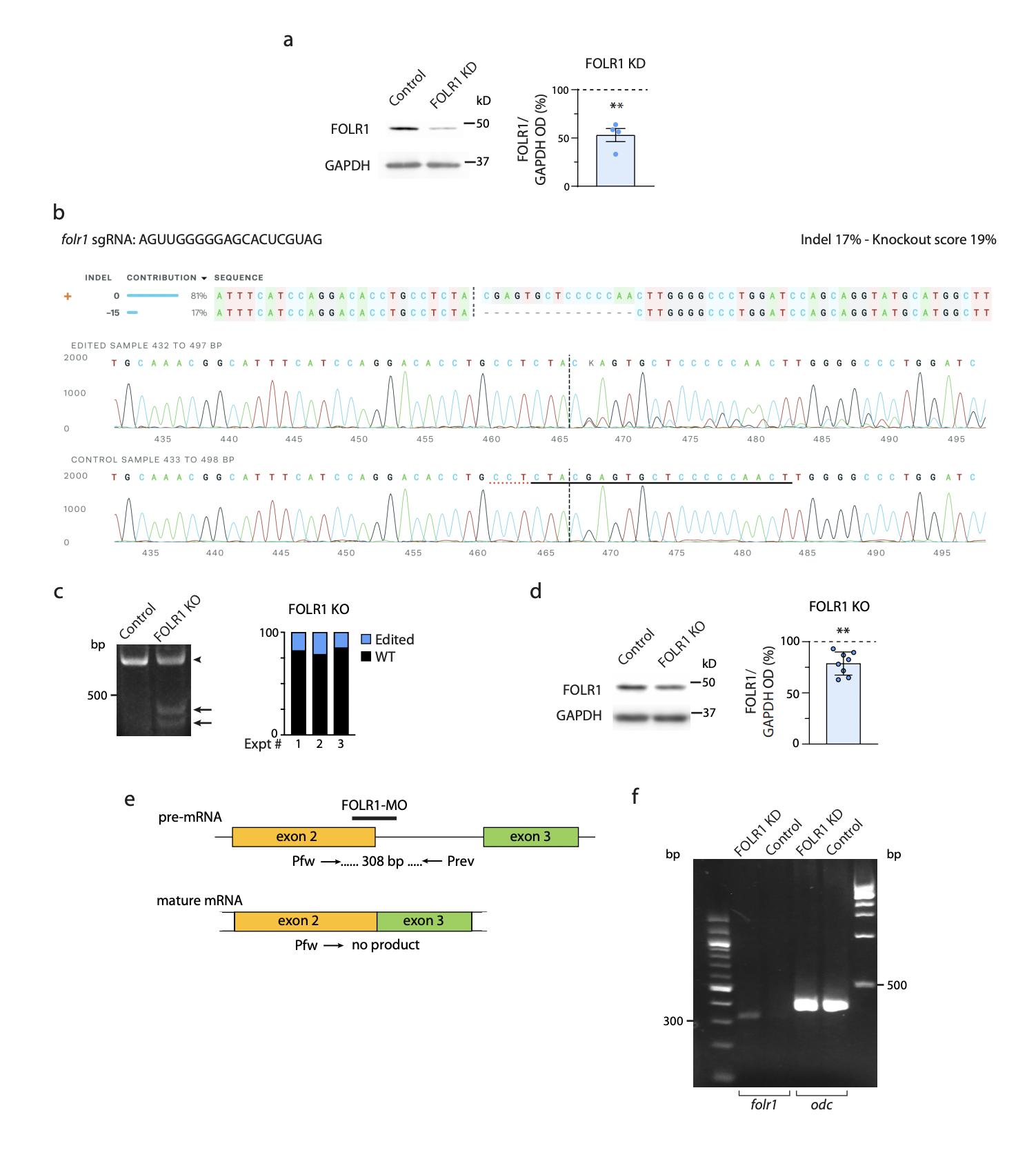
Supplementary Fig. 1. Folate receptor 1 knockdown and knockout in hiPSCs and Xenopus laevis embryos. a, hiPSCs at 70% confluency were incubated with 2 µM FOLR1-vivo morpholino (FOLR1-MO, FOLR1 KD) or Control-vivo MO (Control) for 48 h, when collected and processed for Western blot assays. Image is an example of a Western blot assay. Graph shows individual and mean±SD percent of optical density (OD) for FOLR1 protein band normalized with GAPDH and compared to Control (100%, dashed line), **p<0.01, one-sample t and Wilcoxon test. b-d, 60% confluent hiPSCs from 1 well of a 6-well plate were incubated with 1.2 µg FOLR1-targeted gRNA, 6.25 µg Cas9 and lipofectamine CRISPR transfection reagent for 48 h. Four-day old cells were then processed for sequencing, ICE knockout analysis (b), detection of genomic cleavage (c) and FOLR1 protein level (d). b, Experimental assessment of CRISPR/Cas9-mediated FOLR1 gene deletion by ICE knockout analysis. The Cas9 cleavage site is indicated in vertical dashed line. Top, wild-type sequence is marked by + (left, 0). Bottom, Sanger sequencing chromatograms showing edited and control sequences around the region of the guide sequence (horizontal black line). PAM site: dotted red line. c, Example of gel showing genomic DNA from control and transfected hiPSCs processed to detect cleavage by CRISPR/Cas9 (lower size bands). Graph shows the proportion of FOLR1 edited cells in transfected hiPSCs in N=3 experiments, exhibiting a 20% FOLR1 KO. d, FOLR1 gRNA/CRISPR/Cas9 transfected (FOLR1 KO) and control hiPSCs at 70% confluency were collected and processed for Western blot assays. Image is an example of Western blot assay. Graph shows individual and mean±SD percent of optical density (OD) for FOLR1 protein band normalized with GAPDH and compared to Control (100%, dashed line), **p<0.01, one-sample t and Wilcoxon test. e, Schematic of FOLR1 splicing morpholino design against Xenopus laevis folr1 mRNA. Forward (fw) and reverse (rev) primers (P) used to detect aberrantly spliced mRNA and expected PCR products are indicated under each pre- and mature-mRNA drawings. f, mRNA was extracted from neural plate stage control-MO (Control) and FOLR1-MO (FOLR1 KD) injected Xenopus laevis embryos and processed for RT-PCR with primers indicated in e. Shown is example of PCR product gel with ODC as positive control. Three independent experiments showed similar results. |
|
|
Supplementary Fig. 2. High score FOLR1 knockout hiPSCs impede development of neural organoids. Approximately 60% confluent hiPSCs seeded in 6-well plates were incubated with 1.2 µg FOLR1- targeted synthetic gRNA, 6.25 µg Cas9 and lipofectamine CRISPR transfection reagent for 48 h. After sequential dilutions, cells were then seeded on multiwells and allowed to form colonies, which were screened for transformation. Samples were then processed for sequencing, ICE knockout (KO) analysis (a,b) and morphological assessment (c,d). a, Experimental assessment of CRISPR/Cas9-mediated FOLR1 gene deletion by ICE KO analysis. The Cas9 cleavage site is indicated in vertical dashed line. Wild-type sequence is marked by + (left, 0). Sanger sequencing chromatograms show edited and control sequences around the region of the guide sequence as underlined with horizontal black line. PAM site is underlined with dotted red line. b, Graph shows the proportion of FOLR1 edited cells in transfected hiPSCs in 2 experiments, exhibiting 60-70% FOLR1 KO. c-d, Examples of brightfield (c) and immunostained (d) images of control (wild-type, c) 20% (c) and 70% FOLR1 KO hiPSC-derived neural organoids (c,d). Arrows in c indicate morphologically distinguishable neural tube-like structures. Scale bars, 100 µm. |
|
|
Supplementary Fig. 3. Scoring of neural tissue defects in Xenopus laevis embryos. Control and experimental Xenopus laevis embryos were allowed to develop until controls reached early neural tube stages (stage 21), when they were fixed and processed for immunostaining. a-e, Images are examples of immunostained and nuclei-labeled transverse sections. Characteristics of defects and scores are listed on the right. Scale bar, 20 µm. White arrows indicate lumen (a), open neural tube (b), absence of lumen (c), rounded and loosely attached neural cells (d and e). Yellow arrows indicate neural fold (d) and neural tissue disruption (e). Dashed lines in (d) were traced as perpendicular to the dorsal plane and tangent to the lateral borders of the notochord and used to identify the lack of neural plate folding when neural folds do not fall in between these lines. Text to the right of images indicates the score of neural tissue defects and type of defects identified in each shown example. |
|
|
Supplementary Fig. 4. FOLR1 knockdown in Xenopus laevis embryos does not affect ccadherin transcription. Two-cell stage embryos were injected with 3.2 pmol Control-morpholino (Control) or FOLR1- splicing-blocking morpholino (FOLR1 KD) per blastomere. Neural plates from injected stage-16 Xenopus laevis embryos were dissected and processed for mRNA extraction followed by in vitro conversion into cDNA. Samples were subjected to quantitative PCR assays with ODC as normalizing transcript. Graph shows individual and mean±SD fold change in c-cadherin transcript level compared to Control samples (1, dashed line), ns: not significant, two-tailed ratio t-test, n=27 neural plates per group, N=3 independent experiments |
|
|
Supplementary Fig. 5. Exogenously expressed endocytosis reporter hEEA1-GFP colocalizes with endogenously-expressed C-cadherin in early endosomes. Two-cell stage Xenopus laevis embryos were bilaterally microinjected with hEEA1-GFP mRNA and allowed to develop until they reached early neural plate stages (stage 14-14.5), when they were fixed and processed for immunostaining. Image is a transverse section of the neural plate immunostained for C-cadherin, EEA1 and GFP. Arrow indicates colocalization of C-cadherin, EEA1 and GFP. Scale bar, 10 µm. Similar results were observed in N=3 independent experiments. |
|
|
Supplementary Fig. 6. Inhibition of protein degradation in neurulating Xenopus laevis embryos results in accumulation of C-cadherin N-terminal fragment in neural plate. Early neural plate stage (stage 13) embryos were incubated with lysosome and proteasome inhibitors or vehicle for 4-5 h until they reached mid-neural plate stages (stage 16-17) when neural plate was dissected and processed for Western blot assays. Example of Western blot assay immunoprobed for C-cadherin showing full-length and cleaved (~80 kD) forms. Graph shows individual and mean±SD percent of optical density (OD) for C-cadherin cleaved fragment normalized with β-actin protein band OD and compared to controls (100%, dashed line), *p<0.05, two-tailed ratio t-test, n=10 neural plates per group, N=3 independent experiments. |
|
|
Supplementary Fig. 7. CD2AP knockdown. Two-cell stage Xenopus laevis embryos were bilaterally microinjected with 9.9 pmol Controlmorpholino (Control) or CD2AP-morpholino 2 (CD2AP KD) per blastomere and allowed to grow until they reached early neural tube stages (stage 20) when embryos were collected and processed for immunoprecipitation (IP) followed by Western blot (WB) assays. Image is an example of a Western blot assay. Graph shows individual and mean±SD percent of optical density (OD) for CD2AP protein band normalized with β-tubulin protein band OD and compared to controls (100%, dashed line). **p<0.01, two-tailed ratio t-test, n=45 embryos, N=3 independent experiments. |
External Resources: Proteomic dataset PXD048476 on PRIDE
References [+] :
Abdul-Wajid,
T-type Calcium Channel Regulation of Neural Tube Closure and EphrinA/EPHA Expression.
2015, Pubmed,
Xenbase
Abdul-Wajid, T-type Calcium Channel Regulation of Neural Tube Closure and EphrinA/EPHA Expression. 2015, Pubmed , Xenbase
Alam, Upregulation of reduced folate carrier by vitamin D enhances brain folate uptake in mice lacking folate receptor alpha. 2019, Pubmed
Balashova, Folate receptor 1 is necessary for neural plate cell apical constriction during Xenopus neural tube formation. 2017, Pubmed , Xenbase
Balashova, Folate action in nervous system development and disease. 2018, Pubmed
Bao, CD2AP/SHIP1 complex positively regulates plasmacytoid dendritic cell receptor signaling by inhibiting the E3 ubiquitin ligase Cbl. 2012, Pubmed
Bonnard, A loss-of-function NUAK2 mutation in humans causes anencephaly due to impaired Hippo-YAP signaling. 2020, Pubmed
Borodinsky, Activity-dependent homeostatic specification of transmitter expression in embryonic neurons. 2004, Pubmed , Xenbase
Boshnjaku, Nuclear localization of folate receptor alpha: a new role as a transcription factor. 2012, Pubmed
Bredemeyer, The gastric epithelial progenitor cell niche and differentiation of the zymogenic (chief) cell lineage. 2009, Pubmed
Brown, Secretory pathway calcium ATPase 1 (SPCA1) controls mouse neural tube closure by regulating cytoskeletal dynamics. 2018, Pubmed
Calco, CD2-associated protein (CD2AP) enhances casitas B lineage lymphoma-3/c (Cbl-3/c)-mediated Ret isoform-specific ubiquitination and degradation via its amino-terminal Src homology 3 domains. 2014, Pubmed
Chaudhari, Bacterial Folates Provide an Exogenous Signal for C. elegans Germline Stem Cell Proliferation. 2016, Pubmed
Chen, Structural basis for molecular recognition of folic acid by folate receptors. 2013, Pubmed
Chen, Ultrasensitive fluorescent proteins for imaging neuronal activity. 2013, Pubmed
Chen, Disruption of the MacMARCKS gene prevents cranial neural tube closure and results in anencephaly. 1996, Pubmed
Christodoulou, Cell-Autonomous Ca(2+) Flashes Elicit Pulsed Contractions of an Apical Actin Network to Drive Apical Constriction during Neural Tube Closure. 2015, Pubmed , Xenbase
Chu, Quantitative proteomics identifies FOLR1 to drive sorafenib resistance via activating autophagy in hepatocellular carcinoma cells. 2021, Pubmed
de Beco, Endocytosis is required for E-cadherin redistribution at mature adherens junctions. 2009, Pubmed
Dustin, A novel adaptor protein orchestrates receptor patterning and cytoskeletal polarity in T-cell contacts. 1998, Pubmed
Ferreira, Calcium regulation of neural fold formation: visualization of the actin cytoskeleton in living chick embryos. 1993, Pubmed
Fujita, Hakai, a c-Cbl-like protein, ubiquitinates and induces endocytosis of the E-cadherin complex. 2002, Pubmed
Haigo, Shroom induces apical constriction and is required for hingepoint formation during neural tube closure. 2003, Pubmed , Xenbase
Hildebrand, Shroom regulates epithelial cell shape via the apical positioning of an actomyosin network. 2005, Pubmed
Kancherla, Preventing birth defects, saving lives, and promoting health equity: an urgent call to action for universal mandatory food fortification with folic acid. 2022, Pubmed
Keuls, Maternal metabolism influences neural tube closure. 2023, Pubmed
Kim, CD2-associated protein haploinsufficiency is linked to glomerular disease susceptibility. 2003, Pubmed
Kowalczyk, Neural tube closure requires the endocytic receptor Lrp2 and its functional interaction with intracellular scaffolds. 2021, Pubmed , Xenbase
Lancaster, Cerebral organoids model human brain development and microcephaly. 2013, Pubmed
Lawe, The FYVE domain of early endosome antigen 1 is required for both phosphatidylinositol 3-phosphate and Rab5 binding. Critical role of this dual interaction for endosomal localization. 2000, Pubmed
Lee, Actomyosin contractility and microtubules drive apical constriction in Xenopus bottle cells. 2007, Pubmed , Xenbase
Lee, Endocytosis is required for efficient apical constriction during Xenopus gastrulation. 2010, Pubmed , Xenbase
Levin, Injury-induced Erk1/2 signaling tissue-specifically interacts with Ca2+ activity and is necessary for regeneration of spinal cord and skeletal muscle. 2022, Pubmed , Xenbase
Lynch, A Cortactin-CD2-associated protein (CD2AP) complex provides a novel link between epidermal growth factor receptor endocytosis and the actin cytoskeleton. 2003, Pubmed
Lyon, B Vitamins and One-Carbon Metabolism: Implications in Human Health and Disease. 2020, Pubmed
Machacek, Folate Receptor β Regulates Integrin CD11b/CD18 Adhesion of a Macrophage Subset to Collagen. 2016, Pubmed
McRobbie, Changes in actin associated with the cytoskeleton following chemotactic stimulation of dictyostelium discoideum. 1983, Pubmed
Megason, In toto imaging of embryogenesis with confocal time-lapse microscopy. 2009, Pubmed
Moran, Action of papaverine and ionophore A23187 on neurulation. 1976, Pubmed
Namimatsu, Reversing the effects of formalin fixation with citraconic anhydride and heat: a universal antigen retrieval method. 2005, Pubmed
Nandadasa, N- and E-cadherins in Xenopus are specifically required in the neural and non-neural ectoderm, respectively, for F-actin assembly and morphogenetic movements. 2009, Pubmed , Xenbase
Nawaz, Emerging roles for folate receptor FOLR1 in signaling and cancer. 2022, Pubmed
Nebl, Intracellular Ca2+ signals in Dictyostelium chemotaxis are mediated exclusively by Ca2+ influx. 1997, Pubmed
Nesvizhskii, A statistical model for identifying proteins by tandem mass spectrometry. 2003, Pubmed
Newstead, Structural basis for recognition and transport of folic acid in mammalian cells. 2022, Pubmed
Perez-Riverol, The PRIDE database resources in 2022: a hub for mass spectrometry-based proteomics evidences. 2022, Pubmed
Petrelli, The endophilin-CIN85-Cbl complex mediates ligand-dependent downregulation of c-Met. 2002, Pubmed
Piedrahita, Mice lacking the folic acid-binding protein Folbp1 are defective in early embryonic development. 1999, Pubmed
Saitsu, Spatial and temporal expression of folate-binding protein 1 (Fbp1) is closely associated with anterior neural tube closure in mice. 2003, Pubmed
Sequerra, NMDA Receptor Signaling Is Important for Neural Tube Formation and for Preventing Antiepileptic Drug-Induced Neural Tube Defects. 2018, Pubmed , Xenbase
Session, Genome evolution in the allotetraploid frog Xenopus laevis. 2016, Pubmed , Xenbase
Shih, Congenital nephrotic syndrome in mice lacking CD2-associated protein. 1999, Pubmed
Singh, A novel calmodulin-β-PIX interaction and its implication in receptor tyrosine kinase regulation. 2012, Pubmed
Soubeyran, Cbl-CIN85-endophilin complex mediates ligand-induced downregulation of EGF receptors. 2002, Pubmed
Steele, One-carbon metabolism and folate transporter genes: Do they factor prominently in the genetic etiology of neural tube defects? 2020, Pubmed
Su, The VE-cadherin cytoplasmic domain undergoes proteolytic processing during endocytosis. 2017, Pubmed
Suzuki, Distinct intracellular Ca2+ dynamics regulate apical constriction and differentially contribute to neural tube closure. 2017, Pubmed , Xenbase
Swapna, Interplay between electrical activity and bone morphogenetic protein signaling regulates spinal neuron differentiation. 2012, Pubmed , Xenbase
Tossidou, CD2AP regulates SUMOylation of CIN85 in podocytes. 2012, Pubmed
Tossidou, Tyrosine Phosphorylation of CD2AP Affects Stability of the Slit Diaphragm Complex. 2019, Pubmed
Troyanovsky, Endocytosis of cadherin from intracellular junctions is the driving force for cadherin adhesive dimer disassembly. 2006, Pubmed
Tsui, CD2AP and Cbl-3/Cbl-c constitute a critical checkpoint in the regulation of ret signal transduction. 2008, Pubmed
Wallingford, The continuing challenge of understanding, preventing, and treating neural tube defects. 2013, Pubmed
Wurster, Oscillations and cell development in Dictyostelium discoideum stimulated by folic acid pulses. 1977, Pubmed
Yaddanapudi, CD2AP in mouse and human podocytes controls a proteolytic program that regulates cytoskeletal structure and cellular survival. 2011, Pubmed
Zahn, Normal Table of Xenopus development: a new graphical resource. 2022, Pubmed , Xenbase
Zanardelli, Calpain2 protease: A new member of the Wnt/Ca(2+) pathway modulating convergent extension movements in Xenopus. 2013, Pubmed , Xenbase
Zhao, Mechanisms of membrane transport of folates into cells and across epithelia. 2011, Pubmed
