XB-ART-60583
Development
2024 Feb 15;1514:. doi: 10.1242/dev.202020.
Show Gene links
Show Anatomy links
Developmental regulation of cellular metabolism is required for intestinal elongation and rotation.
Grzymkowski JK, Chiu YC, Jima DD, Wyatt BH, Jayachandran S, Stutts WL, Nascone-Yoder NM.
???displayArticle.abstract???
Malrotation of the intestine is a prevalent birth anomaly, the etiology of which remains poorly understood. Here, we show that late-stage exposure of Xenopus embryos to atrazine, a widely used herbicide that targets electron transport chain (ETC) reactions, elicits intestinal malrotation at high frequency. Interestingly, atrazine specifically inhibits the cellular morphogenetic events required for gut tube elongation, including cell rearrangement, differentiation and proliferation; insufficient gut lengthening consequently reorients the direction of intestine rotation. Transcriptome analyses of atrazine-exposed intestines reveal misexpression of genes associated with glycolysis and oxidative stress, and metabolomics shows that atrazine depletes key glycolytic and tricarboxylic acid cycle metabolites. Moreover, cellular bioenergetics assays indicate that atrazine blocks a crucial developmental transition from glycolytic ATP production toward oxidative phosphorylation. Atrazine-induced defects are phenocopied by rotenone, a known ETC Complex I inhibitor, accompanied by elevated reactive oxygen species, and rescued by antioxidant supplementation, suggesting that malrotation may be at least partly attributable to redox imbalance. These studies reveal roles for metabolism in gut morphogenesis and implicate defective gut tube elongation and/or metabolic perturbations in the etiology of intestinal malrotation.
???displayArticle.pubmedLink??? 38369735
???displayArticle.pmcLink??? PMC10911142
???displayArticle.link??? Development
???displayArticle.grants??? [+]
R03HD111763 NIH HHS , P30 ES025128 NIEHS NIH HHS , T32 GM133366 NIGMS NIH HHS , R03 HD111763 NICHD NIH HHS , T32 ES007046 NIEHS NIH HHS
Species referenced: Xenopus laevis
Genes referenced: abcb1l abcg2 aff1 aldh1a1 angptl3 anln atosa atp1a1 atr bmp2 ccnb1.2 ccnb3 cdc20 crem crybg3 cyp2j2 ddit4 dnajb14 ephb2 errfi1 espn fabp2 fgf6l g6pc1 g6pc1.3 gckr gne herpud1 hspa5 igfbp1 inhbb irs4 klf9 lipe lpin2 micall2 mmp14 ndufa3 nfe2l2 nkapd1 nlrp1 pank1 pck1 pdk4 pfkfb1 plk1 plk3 plpp1 polr2a polr2k ppp1r3b pxk rnf157 rps24 runx1 septin6 sik2 slc22a2 slc23a2 slc38a2 slc38a3 stil ston1 suco tacc3 tcim tent5a thibz tmcc1 trap1 trib1 txnrd3 uap1 vdac1 zbtb16 znf534 znf706
GO keywords: foregut morphogenesis [+]
???displayArticle.antibodies??? Casp3.2 Ab10 Cdh1 Ab1 Ctnnb1 Ab12 Fabp2 Ab1 H3f3a Ab9 Itgb1 Ab1 Tuba4b Ab2
???displayArticle.disOnts??? visceral heterotaxy
???displayArticle.gses??? GSE226434: NCBI
Phenotypes: Xla Wt + Atrazine(Fig. 1 CDE) [+]
Xla Wt + Atrazine(Fig. 2 BM)
Xla Wt + Atrazine(Fig2 DF N H)
Xla Wt + Atrazine(Fig. 3 D-H I-K)
Xla Wt + Atrazine(Fig. 4. D)
Xla Wt + Atrazine(Fig. 5. ABD)
Xla Wt + Atrazine(Fig. 7 CD)
Xla Wt + Atrazine(Fig. 8 B)
Xla Wt + Atrazine(Fig. S4 BD)
Xla Wt + Atrazine(Fig. S4 FH)
Xla Wt + Atrazine
Xla Wt + Atrazine
Xla wt + Diuron(Fig. S1 BC)
Xla wt + Rotenone
Xla Wt + Atrazine(Fig2 DF N H)
Xla Wt + Atrazine(Fig. 3 D-H I-K)
Xla Wt + Atrazine(Fig. 4. D)
Xla Wt + Atrazine(Fig. 5. ABD)
Xla Wt + Atrazine(Fig. 7 CD)
Xla Wt + Atrazine(Fig. 8 B)
Xla Wt + Atrazine(Fig. S4 BD)
Xla Wt + Atrazine(Fig. S4 FH)
Xla Wt + Atrazine
Xla Wt + Atrazine
Xla wt + Diuron(Fig. S1 BC)
Xla wt + Rotenone
???attribute.lit??? ???displayArticles.show???
|
|
Fig. 1. Exposure to atrazine causes intestinal shortening and malrotation. (A,C) Schematics illustrating normal counterclockwise (CCW) intestine rotation in wild-type (WT) Xenopus embryos (A), and the abnormal clockwise (CW) malrotation seen in ATR-exposed embryos (C). The midgut (future intestine) is yellow. Red (WT) and blue (ATR) arrowheads indicate the intestinal apex (NF 44, establishes the initial direction of rotation), and red (WT) and blue (ATR) spirals illustrate the final rotation direction of the intestinal coil (NF 46). (B,D) In situ stereo-microscope images of DMSO or ATR-treated NF 46 intestines (ventral view). DMSO control embryos develop elongated intestines that rotate normally (B), whereas ATR-exposed embryos develop intestine coils that are both short and malrotated (D). (E) The frequency of abnormal gut phenotypes increases with increasing concentrations of ATR, from predominantly normal (norm.) length (2+ intestine loops) and CCW rotation (rot.) to increasingly short (1.5 or fewer intestine loops) and/or CW malrotated (malrot.) configurations. |
|
|
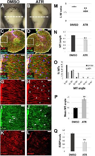
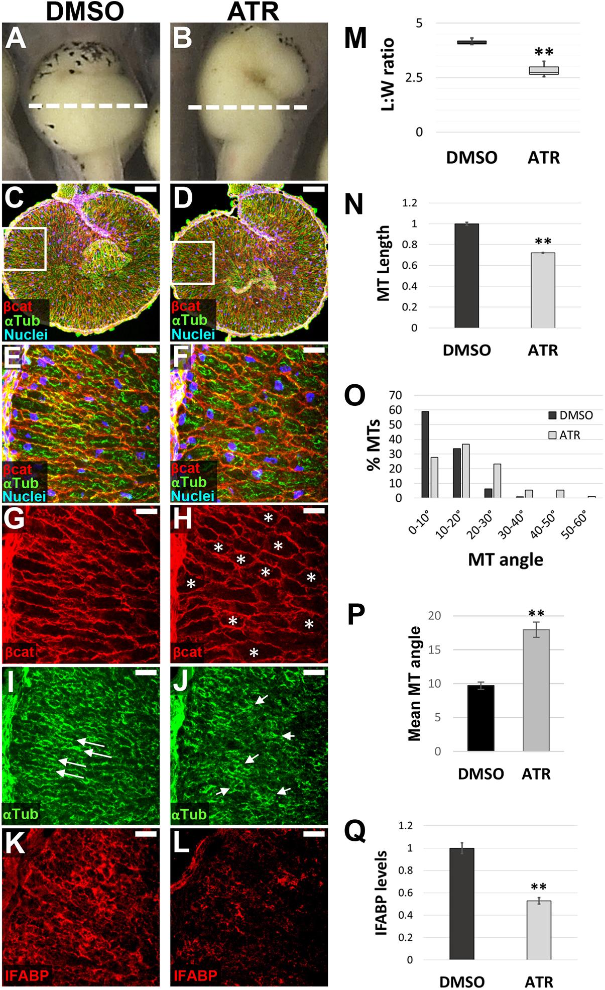
Fig. 2. ATR inhibits endoderm cell properties required for early intestine elongation. (A-Q) Transverse sections through the intestine of NF 42 control (DMSO; A,C,E,G,I,K) and ATR-exposed (B,D,F,H,J,L) embryos were immunostained for Beta-catenin (red; C-H) to outline cell membranes, alpha-tubulin (green; C-F,I,J) to visualize MT bundles, and IFABP (red; K,L) to mark differentiated intestinal epithelial cells. Nuclei (TO-PRO-3) are blue. Dashed lines in A,B indicate the approximate location of DMSO and ATR sections. Boxed regions in C and D are shown at higher magnification in E,G,I and F,H,J, respectively, and approximate the locations of K and L, respectively, in neighboring sections. Note that the control image shown in C is the same as that displayed in Fig. 6A. Cells of ATR-exposed intestines are rounder in shape (G,H, asterisks), as indicated by decreased L:W ratios of individual cells (M), and have short (N), misoriented MT bundles (I,J, arrows; quantified in O,P) and low levels of IFABP (K,L,Q), compared with DMSO controls. Error bars represent s.e.m. **P<0.01 (two-sample t-test). Scale bars: 100um (C,D); 25um (E-L). |
|
|
Fig. 3. ATR inhibits epithelial proliferation during late intestinal elongation. (A-K) Transverse sections through the intestine of NF 44 control (DMSO; A,C,F) and ATR-exposed (B,D,E,G,H) embryos were immunostained for -catenin (red; C-H) to outline cell membranes and -tubulin (green; C-H) to visualize MT bundles. Nuclei/chromosomes (TO-PRO-3) are blue. Dashed lines in A,B indicate the approximate location of the sections shown in C-E, with the boxed regions in C-E shown at higher magnification in F-H, respectively. Mitosis occurs almost exclusively near the apical surface of the epithelium in both control and ATR-exposed intestines (arrows, F-I). However, ATR-treated guts have even more apically localized mitotic figures (I), and an increased number of mitotic cells overall, compared with controls (J), including dense clusters of mitoses (E,H). Although total cell number increases over time (NF 43-46) in control intestines, this parameter does not change in ATR-exposed intestines (K). Error bars represent s.e.m. **P<0.01 (I,K, two-sample t-test; J, one-way ANOVA with post-hoc Tukey's HSD). Significant differences in I are indicated by distinct lowercase letters (P<0.01). Scale bars: 100m (C-E); 25m (F-H). |
|
|
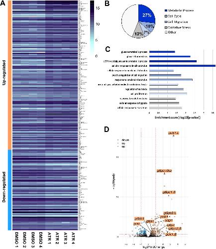
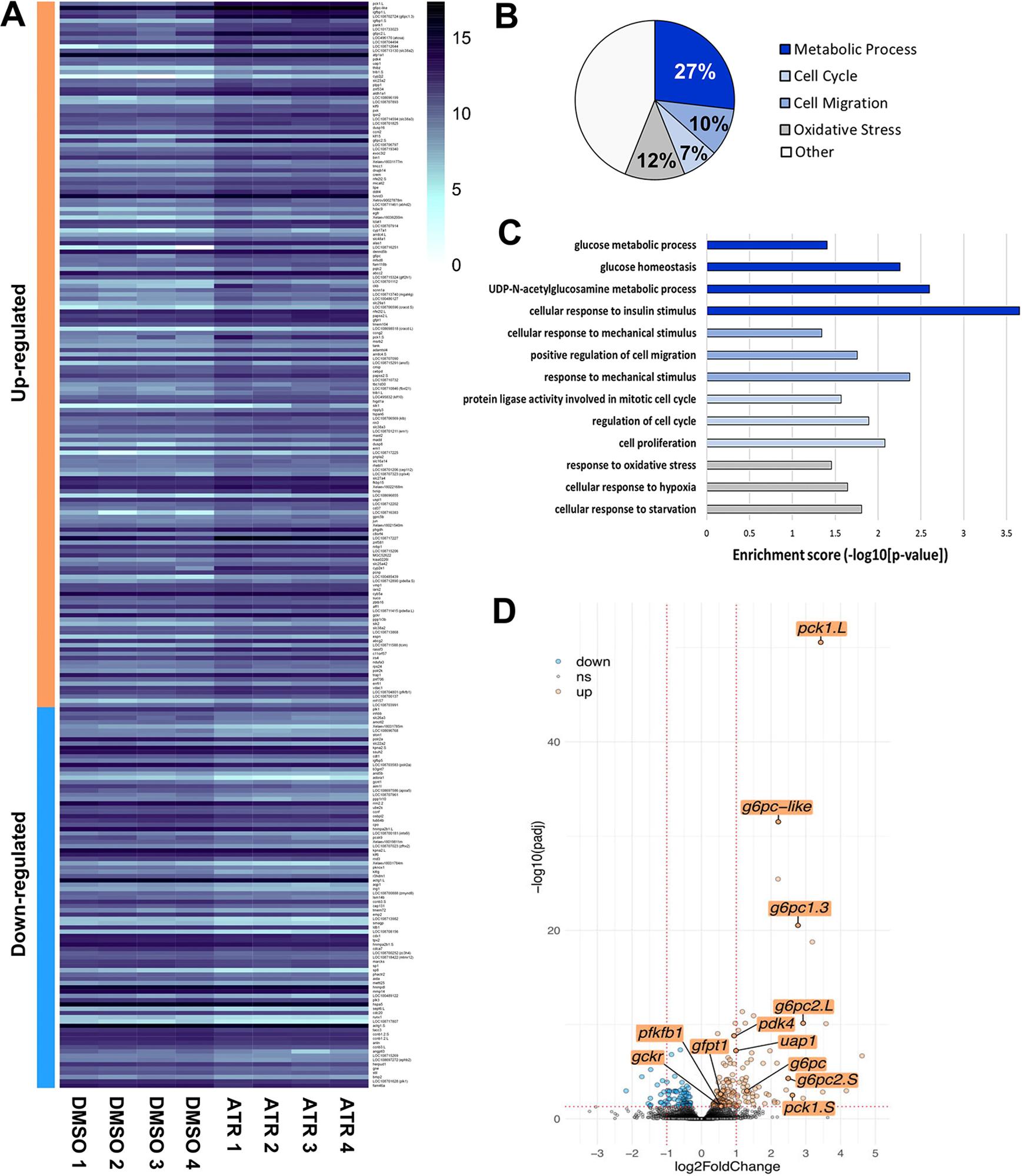
Fig. 4. ATR modulates metabolic gene expression. (A) Heat map of 254 X. laevis intestine transcripts significantly up- or downregulated by 24-h ATR exposure (P-adj<0.05; see Table S1). (B) Gene Ontology (GO) analyses indicate that 27% of GO terms were related to metabolic pathways (dark blue), 12% were related to oxidative stress (gray), 10% were involved in cell migration processes (medium blue) and 7% were related to regulation of the cell cycle (light blue). (C) Significance scores reveal enrichment of genes involved in stress responses, cell migration and mechanics, cell cycle regulation and proliferation, and glycolysis-related metabolic pathways. (D) Volcano plot of differentially regulated transcripts (log2-fold-change threshold=1, P-value threshold=0.05), highlights the upregulation of relevant glycolysis-related genes. Distinct copies of genes on the two Xenopus sub-genomes are designated as .L and .S. |
|
|
Fig. 5. ATR dysregulates central carbon metabolism in the intestine. (A-D) Metabolomic analysis of ATR-exposed guts (summarized in Fig. S5) reveals decreased levels of glucose-6-phosphate (Glucose-6-P; A), fructose-6-phosphate (Fructose-6-P; B) and succinate (D), compared with controls, whereas levels of pantothenic acid (C) increased. Error bars in A-D represent 95% confidence intervals. *P0.1, ***P<0.01 (Welchs t-test). (E) Diagram of central carbon metabolic pathways showing genes (red) and metabolites (purple) affected by exposure to ATR; up or down arrows next to each gene/metabolite name indicate whether levels were increased or decreased by ATR, respectively. Enzymes encoded by gckr and pfkfb1 regulate key steps of glycolysis; gfpt1 and uap1 control the flux of glucose into the hexosamine biosynthesis pathway (HBP); and g6pc genes and pck1 are key regulators of gluconeogenesis. In the presence of oxygen (O2), pyruvate crosses the mitochondrial membrane, regulated by the Pdk4 enzyme, which inhibits its conversion to acetyl-CoA and entry into the tricarboxylic acid (TCA) cycle. During a process known as oxidative phosphorylation (OXPHOS), reducing molecules generated by the TCA cycle (e.g. NADH, FADH2) enable a series of electron transport chain (ETC) complexes (CI-CIV) to build electron (H+) potential across the inner mitochondrial membrane. This potential is ultimately used by the last complex, ATP synthase (CV), to generate substantially more ATP (net 36 mols) from the original glucose than glycolysis alone. PPP, pentose phosphate pathway. |
|
|
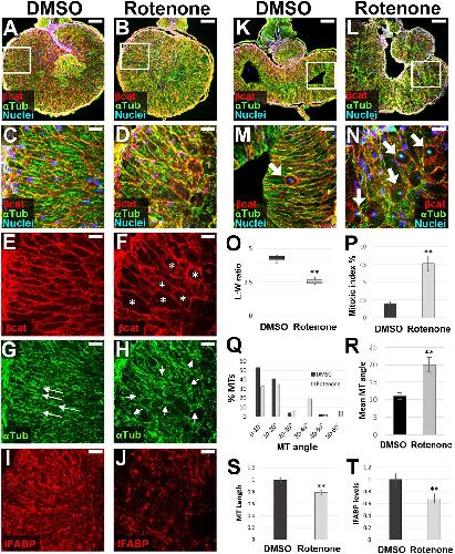
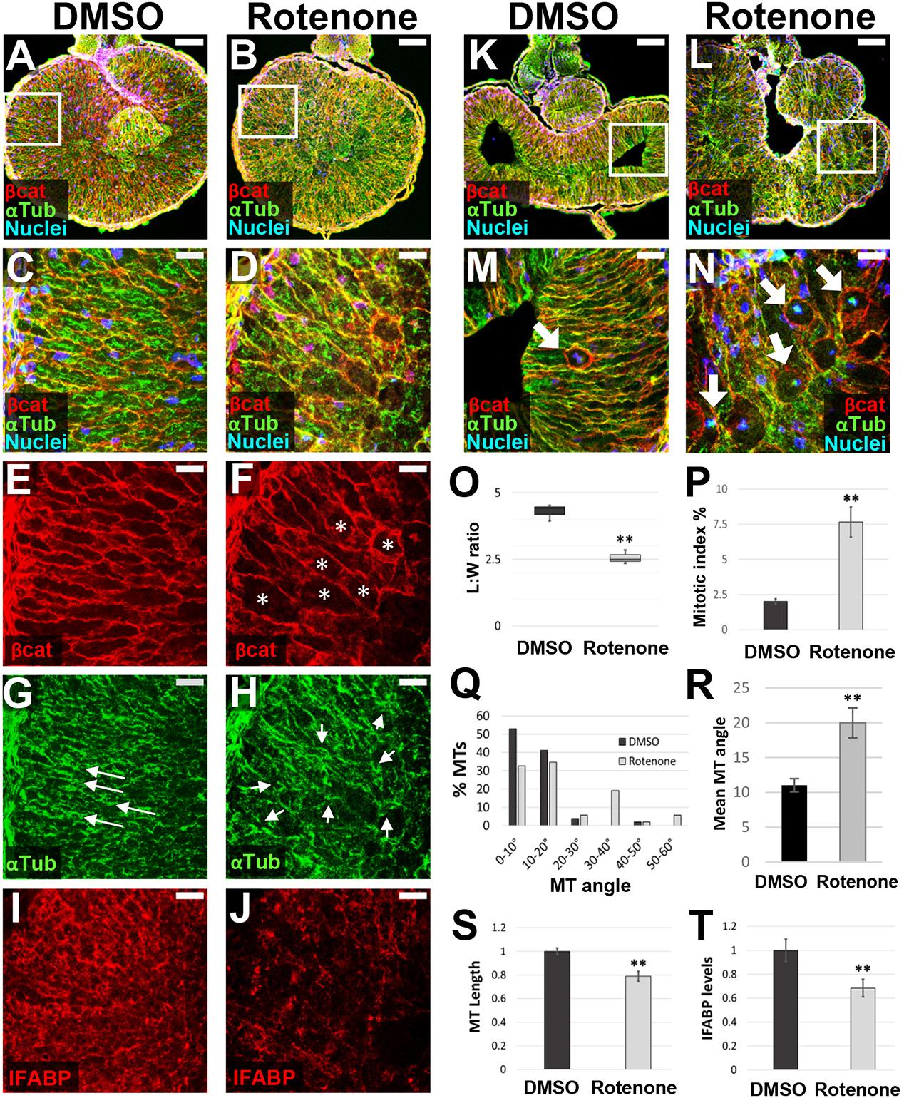
Fig. 6. Inhibiting mitochondrial ETC complex I by rotenone phenocopies ATR. (A-T) Transverse sections through the intestine of NF 42 (A-J) and NF 44 (K-N) DMSO control (A,C,E,G,I,K,M) and rotenone-exposed (B,D,F,H,J,L,N) embryos were immunostained for -catenin (red; A-F,K-N) to outline cell membranes and -tubulin (green; A-D,G,H,K-N) to visualize MT bundles. IFABP (red; I,J) was used as a marker of differentiated intestinal epithelia. Nuclei, blue (TO-PRO-3). Boxed region in A approximates the locations of C,E,G,I in neighboring sections; boxed region in B is shown at higher magnification in D,F,H, and approximates the location of J in a neighboring section. Note that the control image shown in A is reproduced from Fig. 2C. Boxed regions in K,L are shown at higher magnification in M,N, respectively. Compared with DMSO controls, the endoderm cells of rotenone-exposed intestines are rounder in shape (E,F, asterisks), as indicated by decreased L:W ratios of individual cells (O). They also exhibit abnormal polarity, indicated by disoriented and shorter MT bundles (G,H, arrows; quantified in Q-S). In addition, rotenone-exposed cells exhibit lower levels of IFABP (I,J,T), compared with DMSO controls. Finally, rotenone exposure increases the percentage of mitotically arrested cells at NF 44 (M,N, arrows); quantified by pHH3 staining (P). Error bars represent s.e.m. **P<0.01 (two-sample t-test). Scale bars: 100m (A,B,K,L); 25m (C-J,M,N). |
|
|
Fig. 7. A metabolic transition is required for intestine morphogenesis. (A,B) Glycolytic (gray) and mitochondrial (OXPHOS; blue) ATP production rates were measured in control embryos and represented as average levels of ATP production (A) and percent of total ATP production (B) by each pathway. (A) Glycolysis is the predominant pathway for energy production until NF 44, when mitochondria in differentiated epithelia begin to produce nearly equivalent levels of ATP. Subsequently (NF44+), OXPHOS becomes the predominant energy production pathway. (B) At early stages (NF 40), only 3% of ATP comes from mitochondrial processes; however, by NF 46 OXPHOS is the predominant source of ATP (67%). (C) Exposure to ATR increases the glycolytic ATP production rate at early stages (NF 40). (D) At later stages (NF 44), although chronic ATR exposure dampens the rate of energy production by both pathways, glycolysis remains the predominant source of energy in ATR-exposed embryos, producing ATP at almost twice the rate of OXPHOS. All results are from at least three independent experiments with 15-30 embryos each. Error bars represent s.e.m. **P<0.05, ***P<0.01 (one-way ANOVA with post-hoc Tukey's HSD). |
|
|
Fig. 8. ATR-induced elongation and rotation defects are rescued by antioxidant pretreatment. (A,B) Compared with DMSO controls (A), ATR-exposed embryos (B) exhibit visceral hemorrhaging (arrows, B), a sign of oxidative stress. The images in A and B show cropped areas of Fig. S2A and B, respectively. (C-F) Embryos were incubated in DMSO or ATR for 30 min before the addition of a green fluorescent ROS detector (H2DCFDA). After 2h, embryos were visualized with brightfield (bf; C,D) or fluorescent (E,F) optics. Compared with DMSO controls (E), ATR-exposed embryos (F) exhibit significantly increased (P<0.01, one-way ANOVA with post-hoc Tukey's HSD) levels of reactive oxygen species (ROS, green), particularly in the intestine (int) and in the vasculature near the heart (h). Insets in C and E (at higher exposure) reveal individual ROS-positive cells in the normal epidermis. (G) Pretreating embryos with an antioxidant (NAC) does not affect normal gut morphology in DMSO controls, but rescues both the elongation and rotation defects caused by ATR (see also Fig. S7). Antioxidant rescue was quantified by measuring the percentage of guts in each condition with 2+ intestinal coils and normal (CCW) rotation direction; significant differences between treatment groups are indicated by distinct lowercase letters (P<0.01, one-way ANOVA with post-hoc Tukey's HSD). All results are from at least three independent experiments with 8-15 embryos each. |
|
|
Fig. 9. Model for how cellular metabolism affects gut elongation. Left: At early stages of gut morphogenesis (NF 40-43), cell rearrangements in wild-type (WT) embryos are promoted by a primarily glycolytic metabolism. Gradually, as a single-layer epithelium is established, increasing OXPHOS supports the completion of MET and intestine cell differentiation. At late stages (NF 43+), the more energy-efficient mitochondrial (OXPHOS) metabolism is also required to support increased rates of proliferation and INM. Right: Inhibition of mitochondrial ETC function by metabolic perturbagens (ATR/Diuron/rotenone) decreases OXPHOS, elevates ROS and prolongs glycolytic activity, thereby preventing the completion of MET and retaining a disorganized epithelium of undifferentiated cells. Continued inhibition of OXPHOS and consequent oxidative stress at later stages retains the primarily glycolytic metabolic state, leading to mitotic arrest and eventual apoptosis (round cells with dashed outlines). Combined, the perturbation of both early (MET) and late (proliferation) elongation processes results in short intestines that fail to achieve the length necessary to undergo proper rotation. |
|
|
Fig. S1. Exposure to Diuron causes intestinal shortening and malrotation. (A) EtOH controls develop elongated intestines that are normally rotated (indicated by *), while Diuron-exposed embryos develop intestines that are predominantly short and/or malrotated (B), identical to the phenotypes seen after ATR exposure. Similar to ATR, Diuron elicits varying degrees of phenotypic severity, with short and malrotated being the most prominent (C; royal blue portion of bar). All results shown are from at least three independent experiments with 15-20 embryos each. |
|
|
Fig. S2. Removing ATR after initial exposure rescues intestinal shortening and malrotation. DMSO control embryos develop elongated intestines that are normally rotated (indicated by *; A), while embryos exposed to chronic ATR exposure develop intestines that are both short and malrotated (B). C) Most embryos in which ATR was washed out prior to formation of the hairpin loop (by NF 42-43) exhibit greater intestine length and normal CCW rotation. Results were replicated in at least three independent experiments with 8-10 embryos each. Cropped areas from A and B are shown in Fig. 8A and B, respectively. |
|
|
Fig. S3. ATR exposure causes late-stage abnormalities in epithelial architecture. Transverse sections of NF 44 embryos exposed to DMSO (A,C,E,G) or ATR (B,D,F,H) were immunostained for -catenin (cat, red; A-D), -Tubulin (Tub, green; A-D), integrin (Int, green; E-H, to outline cell membranes), and/or IFABP (red; E-H). Nuclei (Nuc, TO-PRO-3) are blue. Boxed regions in A-B and E-F are shown at higher magnification in C-D and G-H, respectively. Epithelial cells of ATR- exposed intestines appear disorganized, wider/rounder, and have aberrant apicobasal polarity (compare C and D, arrows). Robust IFABP expression is prevalent in control intestine loops at NF 44 (E,G), whereas expression is sparse in ATR-exposed intestines (F,H). Scale bars in A-B and E-F = 100 m. Scale bars in C-D and G-H = 25m |
|
|
Fig. S4. ATR increases mitosis and apoptosis.[panels A-D] Transverse sections through the intestine of NF 44 DMSO control and ATR-exposed embryos were immunostained for E- cadherin (Ecad, green; A-H) to visualize cell membranes, phosphohistone-H3 (pHH3, red; A-D) to identify mitotic cells, and caspase-3 to identify apoptotic cells (red; E-H). Boxed regions in A-B and E-F are shown at higher magnification in C-D and G-H, respectively. ATR-exposed intestines have a greater number of mitotic cells at the apical surface of the epithelium (compare C and D, arrows). Compared to controls (E, G) ATR-exposed intestines also have apoptotic cell debris within the lumen (F, H), as indicated by caspase staining (quantified in I). Nuclei are blue (TO-PRO-3). Error bars represent SE. *p<0.05. Scale bars in A-B and E-F = 100 μm. Scale bars in C-D = 25 μm. Scale bars in G-H = 50 μm. |
|
|
Fig. S4. ATR increases mitosis and apoptosis. [panels E-H] Transverse sections through the intestine of NF 44 DMSO control and ATR-exposed embryos were immunostained for E- cadherin (Ecad, green; A-H) to visualize cell membranes, phosphohistone-H3 (pHH3, red; A-D) to identify mitotic cells, and caspase-3 to identify apoptotic cells (red; E-H). Boxed regions in A-B and E-F are shown at higher magnification in C-D and G-H, respectively. ATR-exposed intestines have a greater number of mitotic cells at the apical surface of the epithelium (compare C and D, arrows). Compared to controls (E, G) ATR-exposed intestines also have apoptotic cell debris within the lumen (F, H), as indicated by caspase staining (quantified in I). Nuclei are blue (TO-PRO-3). Error bars represent SE. *p<0.05. Scale bars in A-B and E-F = 100 m. Scale bars in C-D = 25 m. Scale bars in G-H = 50 m. |
|
|
Fig. S4. ATR increases mitosis and apoptosis. [panel I] Transverse sections through the intestine of NF 44 DMSO control and ATR-exposed embryos were immunostained for E- cadherin (Ecad, green; A-H) to visualize cell membranes, phosphohistone-H3 (pHH3, red; A-D) to identify mitotic cells, and caspase-3 to identify apoptotic cells (red; E-H). Boxed regions in A-B and E-F are shown at higher magnification in C-D and G-H, respectively. ATR-exposed intestines have a greater number of mitotic cells at the apical surface of the epithelium (compare C and D, arrows). Compared to controls (E, G) ATR-exposed intestines also have apoptotic cell debris within the lumen (F, H), as indicated by caspase staining (quantified in I). Nuclei are blue (TO-PRO-3). Error bars represent SE. *p<0.05. Scale bars in A-B and E-F = 100 um. Scale bars in C-D = 25 um. Scale bars in G-H = 50 um. |
|
|
Fig. S5. Metabolite changes in intestines exposed to ATR. Volcano plots show the statistically-significant altered compounds (shaded area: p-value ≤ 0.1 and Log2 FC ≥ 0.8 or ≤ -0.8) in the ATR-treated group vs the DMSO-control group. Dots represent features that were downregulated (green), upregulated (red) or had no observed difference (gray). Data were filtered to remove features with Pooled QC Areas >30% RSD, Annotation ΔMass outside ±2 ppm and no MS2-based annotations. Corresponding tables list the significantly altered compounds annotated at confidence levels 1-3 as described by Schymanski et al (2014). Level 1 represents the highest confidence. [See supplementary file on Journal website for Tables associated with this supplementary figure]. |
|
|
Fig. S6. Changes in select metabolites after ATR exposure. Metabolomic analysis of intestines exposed to DMSO or ATR revealed increased levels of atrazine (A), the ATR metabolite, 2-hydroxyatrazine (B), and N-acetyl-L-tyrosine (C), a metabolite associated with high ROS levels. P-value threshold: 0.05 and log2 fold change: 1. |
|
|
Fig. S7. Antioxidant pretreatment rescues ATR-induced intestinal elongation and rotation defects. B) Pretreating embryos with an antioxidant (NAC; B) does not affect the normal gut morphology (indicated by *) of DMSO controls (A). However, the elongation and rotation defects caused by ATR (C) are partially rescued by NAC pretreatment (D; p<0.01). A rescue was scored if guts exhibited 2+ intestinal coils with normal (CCW) rotation. Results were replicated in at least three independent experiments with 8-15 embryos each. |
|
|
Fig. S8. Principal component analysis (PCA) of DMSO vs ATR RNAseq data. A PCA plot was generated to plot to assess sample outliers using the top 500 most variable genes after regularized log transformation. |
External Resources: CTD
References [+] :
Adams,
Malrotation and intestinal atresias.
2014, Pubmed
Adams, Malrotation and intestinal atresias. 2014, Pubmed
Adams, Skyline for Small Molecules: A Unifying Software Package for Quantitative Metabolomics. 2020, Pubmed
Agopian, Maternal residential atrazine exposure and gastroschisis by maternal age. 2013, Pubmed
Akella, Fueling the fire: emerging role of the hexosamine biosynthetic pathway in cancer. 2019, Pubmed
Almberg, Atrazine Contamination of Drinking Water and Adverse Birth Outcomes in Community Water Systems with Elevated Atrazine in Ohio, 2006⁻2008. 2018, Pubmed
Anders, HTSeq--a Python framework to work with high-throughput sequencing data. 2015, Pubmed
Bhattacharya, Metabolic Reprogramming Promotes Neural Crest Migration via Yap/Tead Signaling. 2020, Pubmed
Bhattacharya, Neural crest metabolism: At the crossroads of development and disease. 2021, Pubmed
Bulusu, Spatiotemporal Analysis of a Glycolytic Activity Gradient Linked to Mouse Embryo Mesoderm Development. 2017, Pubmed
Burhans, The cell cycle is a redox cycle: linking phase-specific targets to cell fate. 2009, Pubmed
Chalmers, Development of the gut in Xenopus laevis. 1998, Pubmed , Xenbase
Chalmers, The Xenopus tadpole gut: fate maps and morphogenetic movements. 2000, Pubmed , Xenbase
Chatterjee, ROS and oncogenesis with special reference to EMT and stemness. 2020, Pubmed
Chu, Congenital short bowel syndrome with malrotation. 2004, Pubmed
Covarrubias, Function of reactive oxygen species during animal development: passive or active? 2008, Pubmed
Danopoulos, Fibroblast Growth Factors in the Gastrointestinal Tract: Twists and Turns. 2017, Pubmed
Davis, The chirality of gut rotation derives from left-right asymmetric changes in the architecture of the dorsal mesentery. 2008, Pubmed
Dennery, Effects of oxidative stress on embryonic development. 2007, Pubmed
Dobin, STAR: ultrafast universal RNA-seq aligner. 2013, Pubmed
Dush, Jun N-terminal kinase maintains tissue integrity during cell rearrangement in the gut. 2013, Pubmed , Xenbase
Dush, Vangl2 coordinates cell rearrangements during gut elongation. 2019, Pubmed , Xenbase
Edgar, Gene Expression Omnibus: NCBI gene expression and hybridization array data repository. 2002, Pubmed
Erez, Congenital short-bowel and malrotation: clinical presentation and outcome of six affected offspring in three related families. 2001, Pubmed
Ezer, Intestinal malrotation needs immediate consideration and investigation. 2016, Pubmed
Folmes, Metabolic plasticity in stem cell homeostasis and differentiation. 2012, Pubmed
Forrester, Structural birth defects associated with omphalocele and gastroschisis, Hawaii, 1986-2001. 2008, Pubmed
Gilbert-Barness, Teratogenic causes of malformations. 2010, Pubmed
Gonzalez-Hunt, Multiple metabolic changes mediate the response of Caenorhabditis elegans to the complex I inhibitor rotenone. 2021, Pubmed
Grosse, Cell dynamics in fetal intestinal epithelium: implications for intestinal growth and morphogenesis. 2011, Pubmed
Grzymkowski, The twists and turns of left-right asymmetric gut morphogenesis. 2020, Pubmed
Hamilton, Short small intestine associated with malrotation: a newly described congenital cause of intestinal malabsorption. 1969, Pubmed
Hasosah, Congenital short bowel syndrome: a case report and review of the literature. 2008, Pubmed
He, Oxidative Stress and Microvessel Barrier Dysfunction. 2020, Pubmed
Hou, Inhibition of mitochondrial complex I improves glucose metabolism independently of AMPK activation. 2018, Pubmed
Hunter, Gastroschisis: clinical presentation and associations. 2008, Pubmed
Ishii, Congenital multiple colonic atresias with intestinal malrotation: a case report. 2020, Pubmed
Jiang, An NMR-based metabolomics study on sea anemones Exaiptasia diaphana (Rapp, 1829) with atrazine exposure. 2021, Pubmed
Jin, Chronic exposure of mice to environmental endocrine-disrupting chemicals disturbs their energy metabolism. 2014, Pubmed
Kalucka, Metabolic control of the cell cycle. 2015, Pubmed
Karadayian, Mitochondrial dysfunction due to in vitro exposure to atrazine and its metabolite in striatum. 2023, Pubmed
Karlsson, Changes in energy metabolism due to acute rotenone-induced mitochondrial complex I dysfunction - An in vivo large animal model. 2016, Pubmed
Kern, Congenital short gut, malrotation, and dysmotility of the small bowel. 1990, Pubmed
Kostouros, Large intestine embryogenesis: Molecular pathways and related disorders (Review). 2020, Pubmed
Kothari, Non-cardiac issues in patients with heterotaxy syndrome. 2014, Pubmed
Krauss, Gene-Environment Interactions and the Etiology of Birth Defects. 2016, Pubmed
Kümin, Peroxiredoxin 6 is required for blood vessel integrity in wounded skin. 2007, Pubmed
Lenkowski, Perturbation of organogenesis by the herbicide atrazine in the amphibian Xenopus laevis. 2008, Pubmed , Xenbase
Lim, Chronic exposure to the herbicide, atrazine, causes mitochondrial dysfunction and insulin resistance. 2009, Pubmed
Lipscomb, Role for retinoid signaling in left-right asymmetric digestive organ morphogenesis. 2006, Pubmed , Xenbase
Love, Moderated estimation of fold change and dispersion for RNA-seq data with DESeq2. 2014, Pubmed
Lv, Role of FGF10/FGFR2b Signaling in Mouse Digestive Tract Development, Repair and Regeneration Following Injury. 2019, Pubmed
Marelli-Berg, Metabolic regulation of leukocyte motility and migration. 2018, Pubmed
Martin, Review of genetic factors in intestinal malrotation. 2010, Pubmed
Matsumura, N-acetyl-l-tyrosine is an intrinsic triggering factor of mitohormesis in stressed animals. 2020, Pubmed
McVay, Jack Barney Award. The changing spectrum of intestinal malrotation: diagnosis and management. 2007, Pubmed
Mehall, Management of typical and atypical intestinal malrotation. 2002, Pubmed
Muller, Left-right asymmetric morphogenesis in the Xenopus digestive system. 2003, Pubmed , Xenbase
Negri, Congenital short bowel syndrome: systematic review of a rare condition. 2020, Pubmed
Norris, Sensor potency of the moonlighting enzyme-decorated cytoskeleton: the cytoskeleton as a metabolic sensor. 2013, Pubmed
Oginuma, A Gradient of Glycolytic Activity Coordinates FGF and Wnt Signaling during Elongation of the Body Axis in Amniote Embryos. 2017, Pubmed
Oginuma, Intracellular pH controls WNT downstream of glycolysis in amniote embryos. 2020, Pubmed
Pace, Antioxidant Consumption is Associated with Decreased Odds of Congenital Limb Deficiencies. 2018, Pubmed
Pickett, Acetylcholinesterase plays a non-neuronal, non-esterase role in organogenesis. 2017, Pubmed , Xenbase
Pisoschi, Oxidative stress mitigation by antioxidants - An overview on their chemistry and influences on health status. 2021, Pubmed
Reed, Morphogenesis of the primitive gut tube is generated by Rho/ROCK/myosin II-mediated endoderm rearrangements. 2009, Pubmed , Xenbase
Rutherford, Herbicide-induced oxidative stress in photosystem II. 2001, Pubmed
Rutkoski, Lethal and Sublethal Effects of the Herbicide Atrazine in the Early Stages of Development of Physalaemus gracilis (Anura: Leptodactylidae). 2018, Pubmed
Ryall, Metabolic Reprogramming of Stem Cell Epigenetics. 2015, Pubmed
Salazar-Roa, Fueling the Cell Division Cycle. 2017, Pubmed
Salehi Karlslätt, Rare copy number variants contribute pathogenic alleles in patients with intestinal malrotation. 2019, Pubmed
Semren, Oxidative stress in triazine pesticide toxicity: a review of the main biomarker findings. 2018, Pubmed
Shehata, Gastric heterotopia with extensive involvement of the small intestine associated with congenital short bowel syndrome and intestinal malrotation. 2011, Pubmed
Shiraishi, Human heterotaxy syndrome – from molecular genetics to clinical features, management, and prognosis – . 2012, Pubmed
Shyh-Chang, Stem cell metabolism in tissue development and aging. 2013, Pubmed
Sinclair, The Warburg effect is necessary to promote glycosylation in the blastema during zebrafish tail regeneration. 2021, Pubmed
Soffers, The growth pattern of the human intestine and its mesentery. 2015, Pubmed
Steinback, Identification of the triazine receptor protein as a chloroplast gene product. 1981, Pubmed
Ticho, Extracardiac anomalies in the heterotaxy syndromes with focus on anomalies of midline-associated structures. 2000, Pubmed
Torres, Malrotation of the intestine. 1993, Pubmed
Waller, Agricultural-related chemical exposures, season of conception, and risk of gastroschisis in Washington State. 2010, Pubmed
Wang, Cyclin B1/Cdk1 coordinates mitochondrial respiration for cell-cycle G2/M progression. 2014, Pubmed
Wang, Radial WNT5A-Guided Post-mitotic Filopodial Pathfinding Is Critical for Midgut Tube Elongation. 2018, Pubmed
Wang, Signals and forces shaping organogenesis of the small intestine. 2019, Pubmed
Wilson, Regulation of cytoskeletal dynamics by redox signaling and oxidative stress: implications for neuronal development and trafficking. 2015, Pubmed
Winchester, Agrichemicals in surface water and birth defects in the United States. 2009, Pubmed
Yamada, Ror2 is required for midgut elongation during mouse development. 2010, Pubmed
Yamada, Interkinetic nuclear migration during early development of midgut and ureteric epithelia. 2013, Pubmed
Yin, Non-targeted metabolomic profiling of atrazine in Caenorhabditis elegans using UHPLC-QE Orbitrap/MS. 2020, Pubmed
Zahn, Normal Table of Xenopus development: a new graphical resource. 2022, Pubmed , Xenbase
Zaya, Exposure to atrazine affects the expression of key genes in metabolic pathways integral to energy homeostasis in Xenopus laevis tadpoles. 2011, Pubmed , Xenbase
Zhang, Downregulation of Hedgehog signaling is required for organogenesis of the small intestine in Xenopus. 2001, Pubmed , Xenbase
