Click here to close
Hello! We notice that you are using Internet Explorer, which is not supported by Xenbase and may cause the site to display incorrectly.
We suggest using a current version of Chrome,
FireFox, or Safari.
Borealin-nucleosome interaction secures chromosome association of the chromosomal passenger complex.
Abad MA, Ruppert JG, Buzuk L, Wear M, Zou J, Webb KM, Kelly DA, Voigt P, Rappsilber J, Earnshaw WC, Jeyaprakash AA.
???displayArticle.abstract???
Chromosome association of the chromosomal passenger complex (CPC; consisting of Borealin, Survivin, INCENP, and the Aurora B kinase) is essential to achieve error-free chromosome segregation during cell division. Hence, understanding the mechanisms driving the chromosome association of the CPC is of paramount importance. Here using a multifaceted approach, we show that the CPC binds nucleosomes through a multivalent interaction predominantly involving Borealin. Strikingly, Survivin, previously suggested to target the CPC to centromeres, failed to bind nucleosomes on its own and requires Borealin and INCENP for its binding. Disrupting Borealin-nucleosome interactions excluded the CPC from chromosomes and caused chromosome congression defects. We also show that Borealin-mediated chromosome association of the CPC is critical for Haspin- and Bub1-mediated centromere enrichment of the CPC and works upstream of the latter. Our work thus establishes Borealin as a master regulator determining the chromosome association and function of the CPC.
Figure 1. Borealin nucleosome binding is essential for chromosome association of the CPC. (A) Domain architecture of the subunits of the CPC. (B) Representative fluorescence images of a siRNA rescue assay for Borealin10–109 fragment. Immunofluorescent staining of Myc and Survivin in HeLa cells cotransfected with siRNA duplexes targeting the 3′ UTR region of Borealin and Myc-Borealin constructs. Hoechst was used for DNA staining. Scale bar, 10 µm. All cells transfected with the siRNA and Myc-Borealin10–109 fragment showed exclusion of the CPC complex from the chromatin. (C and E) Native PAGE analysis of EMSA assays performed with increasing concentrations of recombinant CPC_LM containing different Borealin fragments and either 20 nM phosphorylated (H3T3ph; C) or unmodified IR700-labeled (E) NCPs. (D) EMSA assays performed with increasing concentrations of Survivin with 20 nM IR700-labeled H3T3ph NCPs. (F) Representative SPR sensorgrams of the interaction between different CPC_LM complexes (CPC_LM, CPC_LMSUR MUT) or Survivin and unmodified (top) or H3T3ph (middle) NPCs or DNA (bottom) immobilized on the surface of a neutravidin sensor chip. Mean values (n ≥ 3, ±SEM) determined for the equilibrium Kd are shown in boxes underneath the sensorgrams. For a detailed description of the CPC domain architecture, refer to Fig. S1 C.
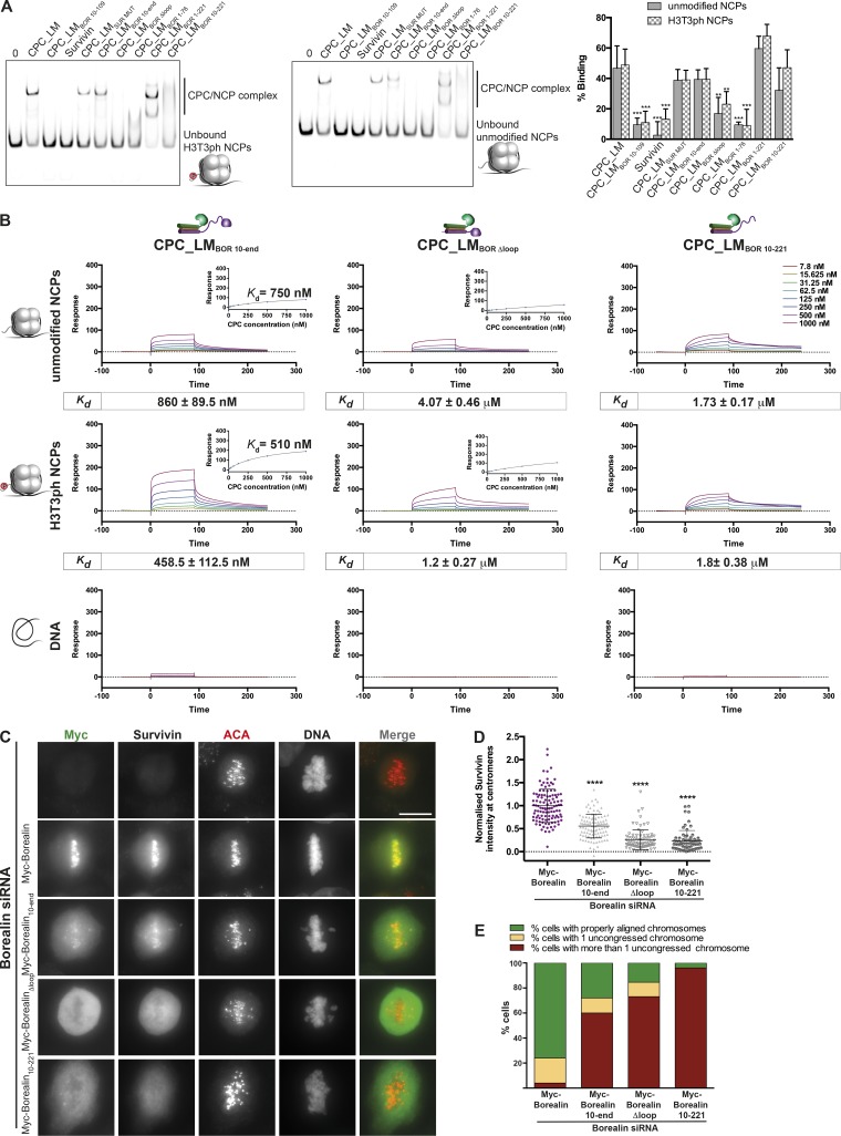
Figure 2. N-terminal nine amino acids and C-terminal half of Borealin are required for CPC–chromatin interaction. (A) Native PAGE analysis of EMSA assays performed with recombinant CPC_LM containing different Borealin truncations binding to IR700-labeled H3T3ph NCPs (left) and unmodified NCPs (middle) and quantification of binding (right). Concentrations of the NCP and the CPC used in the assay were 20 and 160 nM, respectively. Mean of percentage of binding ± SD; n = 5; **, P ≤ 0.01; ***, P ≤ 0.001, unpaired t test. (B) Representative SPR sensorgrams of the interaction between different CPC_LM complexes (CPC_LMBOR 10–end, CPC_LMBOR Δloop, and CPC_LMBOR 10–221) and unmodified (top) or H3T3ph (middle) NCPs or DNA (bottom). Mean values (n ≥ 3, ±SEM) determined for the equilibrium Kd are shown in boxes underneath the sensorgrams. For a detailed description of the CPC domain architecture, refer to Fig. S1 C. (C) Representative fluorescence images of a rescue assay for Borealin, Borealin10–end, BorealinΔloop, and Borealin10–221 constructs. Immunofluorescent staining of Myc, Survivin, and ACA in HeLa cells cotransfected with siRNA duplexes targeting the 3′ UTR region of Borealin and Myc-Borealin constructs. Hoechst was used for DNA staining. Scale bar, 10 µm. (D) Quantification of Survivin levels at the centromeres for the siRNA-rescue assays with Myc-Borealin (n = 111 cells), Myc-Borealin10–end (n = 101 cells), Myc-BorealinΔloop (n = 85 cells), and Borealin10–221 (n = 72 cells) shown in C (three independent experiments, mean ± SEM, Mann–Whitney U test; ****, P < 0.0001). (E) Quantification of uncongressed chromosomes observed for the siRNA-rescue assay of Myc-Borealin, Myc-Borealin10–end, Myc-BorealinΔloop, and Myc-Borealin10–221 fragments shown in C. A minimum of 25 cells were counted for each construct.
Figure 3. CPC–nucleosome binding is mediated by multivalent interactions predominantly involving Borealin. (A) Circle view of the cross-links observed between the subunits of the CPC (Borealin, purple; Survivin, green; INCENP, yellow) and histones from unmodified NCPs. Intermolecular contacts involving Borealin, Survivin, and INCENP and histones are shown as purple, green, or yellow lines, respectively, using XiNET (Kolbowski et al., 2018). (B) Cartoon representation of the crystal/NMR structures of the NCP (PDB: 1KX5; Davey et al., 2002) and CPC (CPC core PDB: 2QFA [Jeyaprakash et al., 2007] and Borealin dimerization domain PDB: 2KDD [Bourhis et al., 2009]; top). Surface representation of the NCP and the CPC colored based on the electrostatic surface potential calculated using APBS in Pymol v2.0.6 (bottom).
Figure 4. Borealin N-terminal region and the central loop contribute to NCP binding by interacting with the NCP acidic patch and DNA. (A) Representative SPR sensorgrams of the interaction between the cross-linking–based CPC_LM mutants (CPC_LMBOR K12/R17/K20E, CPC_LMBOR K135/K158/K183/K198/T199E, and CPC_LMBOR K198/T199E) and unmodified (top) or H3T3ph (middle) NCPs or DNA (bottom). Mean values (n ≥ 3, ±SEM) determined for the equilibrium Kd are shown in boxes underneath the sensorgrams. (B) Representative fluorescence images of rescue assays for Myc-Borealin, Myc-Borealin K12/R17/K20E, and Myc-Borealin K135/K158/K183/K198/T199E constructs in HeLa cells depleted of Borealin by siRNA. Immunofluorescent staining of Myc, Survivin, and ACA. Hoechst was used for DNA staining. Scale bar, 10 µm. (C) Quantification of Survivin levels at the centromeres for the siRNA-rescue assays with Myc-Borealin (n = 41 cells), Myc-Borealin K12/R17/K20E (n = 42 cells), and Myc-Borealin K135/K158/K183/K198/T199E (n = 43 cells) shown in B (three independent experiments, mean ± SEM, Mann–Whitney U test; ****, P < 0.0001). (D) Quantification of DNA binding by CPC_LM and CPC_LMΔloop. Binding was normalized to the steady-state response for 1 µM CPC_LM (n = 4). (E) Quantification of DNA binding by Sumo-Borealin110–206, Sumo-Borealin110–188, and Sumo-Borealin189–206 (n ≥ 2). Binding was normalized to the steady-state response for 1 µM Sumo-Borealin110–206. Representative sensorgrams are shown in inset. The apparent Kd values for each sample are indicated and were estimated from molecular weight–corrected responses in comparison to CPC_LM binding to unmodified NCPs. (F) Representative SPR sensorgrams for the interaction between Sumo-Borealin222–280 and NCPs (n = 1).
Figure 5. Borealin-mediated chromosome association of the CPC is an upstream requirement for its Haspin- and Bub1-mediated centromeric enrichment. (A and B) Immunofluorescence analysis of ACA and H3T3ph (A) or H2AT120ph (B) levels upon Borealin depletion using siRNA duplexes and rescue with different Borealin constructs. Hoechst was used for DNA staining. Scale bar, 10 µm. (C) Model for Borealin-mediated chromatin association of the CPC and subsequent centromere enrichment. Considering that Borealin can dimerize and is required for efficient NCP binding, we speculate that two copies of CPC likely bind symmetrically equivalent CPC-interaction sites on NCP. For clarity, just one CPC binding is shown in the cartoon.
Adams,
INCENP binds the Aurora-related kinase AIRK2 and is required to target it to chromosomes, the central spindle and cleavage furrow.
2000, Pubmed,
Xenbase
Adams,
INCENP binds the Aurora-related kinase AIRK2 and is required to target it to chromosomes, the central spindle and cleavage furrow.
2000,
Pubmed
,
Xenbase Armache,
Structural basis of silencing: Sir3 BAH domain in complex with a nucleosome at 3.0 Å resolution.
2011,
Pubmed Barbera,
The nucleosomal surface as a docking station for Kaposi's sarcoma herpesvirus LANA.
2006,
Pubmed
,
Xenbase Bishop,
Phosphorylation of the carboxyl terminus of inner centromere protein (INCENP) by the Aurora B Kinase stimulates Aurora B kinase activity.
2002,
Pubmed Bourhis,
Phosphorylation of a borealin dimerization domain is required for proper chromosome segregation.
2009,
Pubmed Cai,
Experimental and computational framework for a dynamic protein atlas of human cell division.
2018,
Pubmed Cao,
Survivin mutant (Surv-DD70, 71AA) disrupts the interaction of Survivin with Aurora B and causes multinucleation in HeLa cells.
2006,
Pubmed Carmena,
The chromosomal passenger complex (CPC): from easy rider to the godfather of mitosis.
2012,
Pubmed Cooke,
The inner centromere protein (INCENP) antigens: movement from inner centromere to midbody during mitosis.
1987,
Pubmed Dai,
The kinase haspin is required for mitotic histone H3 Thr 3 phosphorylation and normal metaphase chromosome alignment.
2005,
Pubmed Davey,
Solvent mediated interactions in the structure of the nucleosome core particle at 1.9 a resolution.
2002,
Pubmed
,
Xenbase Earnshaw,
Analysis of the distribution of the INCENPs throughout mitosis reveals the existence of a pathway of structural changes in the chromosomes during metaphase and early events in cleavage furrow formation.
1991,
Pubmed Elbashir,
Duplexes of 21-nucleotide RNAs mediate RNA interference in cultured mammalian cells.
2001,
Pubmed Fischer,
Quirks of Error Estimation in Cross-Linking/Mass Spectrometry.
2017,
Pubmed Funabiki,
Making an effective switch at the kinetochore by phosphorylation and dephosphorylation.
2013,
Pubmed Gassmann,
Borealin: a novel chromosomal passenger required for stability of the bipolar mitotic spindle.
2004,
Pubmed Gelens,
The Importance of Kinase-Phosphatase Integration: Lessons from Mitosis.
2018,
Pubmed Hindriksen,
The Ins and Outs of Aurora B Inner Centromere Localization.
2017,
Pubmed Honda,
Exploring the functional interactions between Aurora B, INCENP, and survivin in mitosis.
2003,
Pubmed Jeyaprakash,
Structure of a Survivin-Borealin-INCENP core complex reveals how chromosomal passengers travel together.
2007,
Pubmed Kato,
Architecture of the high mobility group nucleosomal protein 2-nucleosome complex as revealed by methyl-based NMR.
2011,
Pubmed Kelly,
Survivin reads phosphorylated histone H3 threonine 3 to activate the mitotic kinase Aurora B.
2010,
Pubmed
,
Xenbase Kessner,
ProteoWizard: open source software for rapid proteomics tools development.
2008,
Pubmed Klein,
Centromere targeting of the chromosomal passenger complex requires a ternary subcomplex of Borealin, Survivin, and the N-terminal domain of INCENP.
2006,
Pubmed Kolbowski,
xiSPEC: web-based visualization, analysis and sharing of proteomics data.
2018,
Pubmed Krenn,
The Aurora B Kinase in Chromosome Bi-Orientation and Spindle Checkpoint Signaling.
2015,
Pubmed Lenz,
In-Search Assignment of Monoisotopic Peaks Improves the Identification of Cross-Linked Peptides.
2018,
Pubmed Lipp,
Aurora B controls the association of condensin I but not condensin II with mitotic chromosomes.
2007,
Pubmed Luger,
Expression and purification of recombinant histones and nucleosome reconstitution.
1999,
Pubmed Makde,
Structure of RCC1 chromatin factor bound to the nucleosome core particle.
2010,
Pubmed
,
Xenbase Niedzialkowska,
Molecular basis for phosphospecific recognition of histone H3 tails by Survivin paralogues at inner centromeres.
2012,
Pubmed
,
Xenbase Perez-Riverol,
The PRIDE database and related tools and resources in 2019: improving support for quantification data.
2019,
Pubmed Rappsilber,
Protocol for micro-purification, enrichment, pre-fractionation and storage of peptides for proteomics using StageTips.
2007,
Pubmed Roussel,
Molecular mimicry between IL-33 and KSHV for attachment to chromatin through the H2A-H2B acidic pocket.
2008,
Pubmed Ruppert,
HP1α targets the chromosomal passenger complex for activation at heterochromatin before mitotic entry.
2018,
Pubmed Saurin,
Kinase and Phosphatase Cross-Talk at the Kinetochore.
2018,
Pubmed Sessa,
Mechanism of Aurora B activation by INCENP and inhibition by hesperadin.
2005,
Pubmed
,
Xenbase Takemoto,
Analysis of the role of Aurora B on the chromosomal targeting of condensin I.
2007,
Pubmed
,
Xenbase Trivedi,
A Centromere-Signaling Network Underlies the Coordination among Mitotic Events.
2016,
Pubmed Tsukahara,
Phosphorylation of the CPC by Cdk1 promotes chromosome bi-orientation.
2010,
Pubmed Uren,
Survivin and the inner centromere protein INCENP show similar cell-cycle localization and gene knockout phenotype.
2000,
Pubmed Wang,
Histone H3 Thr-3 phosphorylation by Haspin positions Aurora B at centromeres in mitosis.
2010,
Pubmed
,
Xenbase Waterhouse,
Jalview Version 2--a multiple sequence alignment editor and analysis workbench.
2009,
Pubmed Yamagishi,
Two histone marks establish the inner centromere and chromosome bi-orientation.
2010,
Pubmed