|
Graphical abstract |
|
Figure 1. Isolation of replication complexes from chromatin replicated in Xenopus laevis egg extract
(A) Cdc45-TEV-His10-FLAG5 becomes chromatin incorporated. DNA replication reaction was set up in Xenopus egg extract with optional addition of 70 nM Cdc45-TEV-His10-FLAG5, and chromatin was isolated at indicated times. Chromatin-bound factors were resolved on SDS-PAGE and immunoblotted with indicated antibodies. “No DNA” control served as chromatin specificity control, whereas Coomassie stained histones serve as a loading and purity control.
(B) DNA replication reaction was set up in IgG- or Cdc45-depleted extract optionally supplemented with recombinant Cdc45-TEV-His10-FLAG5 as in (A). The synthesis of nascent DNA was followed by incorporation of α32P-dATP into newly synthesized DNA. n = 3, mean with SEM presented. Two-way ANOVA comparing to IgG-depleted, ∗∗∗∗ p < 0.0001.
(C) DNA replication reaction was set up in Xenopus egg extract with optional addition of 5 mM caffeine and 40 μM aphidicolin. Chromatin was isolated at indicated times and analyzed as in (A).
(D) DNA replication reaction was set up in Xenopus egg extract with optional addition of 70 nM Cdc45-TEV-His10-FLAG5, 5 mM caffeine and 40 μM aphidicolin. After 60 min of the reaction, chromatin was isolated, digested with benzonase, and Cdc45-TEV-His10-FLAG5 immunoprecipitated with M2 FLAG beads. The immunoprecipitated sample was resolved on SDS-PAGE and silver stained.
(E) Negative stain 2D averages of single (first row) and double CMG (second row). |
|
Figure 2. Cryo-EM analysis of Cdc45 containing complexes leads to identification of a DONSON-bound double CMG assembly
(A) The N-terminal end-on view, the side, and the rotated side view of single CMG.
(B) The side view of a double CMG in a configuration distinct from what was previously observed with the yeast CMG assembled at an origin of replication.
(C) A view of the MCM ATPase improved after focused classification and refinement.
(D) Unassigned density after building the double CMG atomic model.
(E) Cartoon representation of a DONSON homodimer built into the cryo-EM density represented with transparent surface rendering and a cut-through view.
(F) Mass photometry analysis demonstrates that purified recombinant DONSON homodimerizes.
|
|
Figure 3. DONSON binding to Sld5
(A) One isolated CMG from the dCMGDo structure, engaged by dimeric DONSON. Only one DONSON protomer binds one CMG. The zoomed in view shows the N-terminal tail of DONSON, tethered to the DONSON core via an unstructured (invisible) linker domain, and bound to Sld5.
(B) AlphaFold prediction of the engagement interface between the DONSON globular dimerization domain and the Sld5 B-domain.
(C) DNA replication reaction was set up in IgG- or DONSON-depleted extract optionally supplemented with 16 nM recombinant wild-type or indicated DONSON mutants. The synthesis of nascent DNA was followed by incorporation of α32P-dATP into newly synthesized DNA at indicated times. n = 3, mean with SEM presented. Two-way ANOVA comparing with IgG-depleted, ∗∗∗∗ p < 0.0001. |
|
Figure 4. DONSON binding to Mcm3
(A) One isolated CMG from the dCMGDo structure, engaged by dimeric DONSON. The zoomed in view shows the D3 loop of DONSON engaging the Mcm3 ATPase domain. The solid cartoon represents the atomic model built into the cryo-EM density. The transparent cartoon represents the AlphaFold prediction. The two models identify Trp381 as an Mcm3 ATPase interacting element. AlphaFold also identifies Asp374 and Glu 377 as ATPase-engaged.
(B) Ser437 engages Mcm3 A-domain residue, Gln27, according to the atomic model built into the cryo-EM density.
(C) DNA replication reaction was set up in IgG- or DONSON-depleted extract optionally supplemented with 16 nM recombinant wild-type or indicated DONSON mutants. The synthesis of nascent DNA was followed by incorporation of α32P-dATP into newly synthesized DNA at indicated times. n = 3, mean with SEM presented. Two-way ANOVA comparing to IgG-depleted, ∗∗∗∗ p < 0.0001. ∗∗ p = 0.0046. |
|
Figure 5. Conformational changes within the MCM occurring upon conversion from double hexamer to dCMGDo
(A) Two MCM rings, viewed from the side, rotate clockwise with respect to one another pivoting around Mcm6. This movement causes the Mcm7 side of the ring to swing out. This movement agrees with a theoretical model proposed previously.49
(B) The double hexamer to dCMGDo conversion viewed from an end-on view of the ATPase ring. The two MCM central channels are no longer co-axial in dCMGDo.
(C) Two N-terminal ZnF domains cross paths upon conversion from double hexamer to dCMGDo.
(D) Reconfiguration of the N-terminal MCM ring pore upon double hexamer to dCMGDo transition. Mcm2 from one ring in dCMGDo occludes the MCM central channel occupied by duplex DNA in the double hexamer. |
|
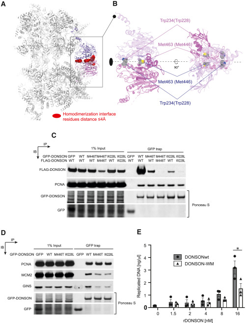
Figure 6. The role of DONSON dimerization in replication initiation
(A) CMG dimerization through the DONSON dimer. Red surface identified distances of 4 Å or less between surface residues of one monomeric CMG-DONSON subcomplex with the symmetry-related subcomplex. The only direct contacts keeping the dCMGDo complex together occur through dimerizing DONSON subunits.
(B) Two views of DONSON reveal that residues Trp234 (human Trp228 mutated in patients) and Met463 (human Met446 mutated in patients) map at the homodimerization interface.
(C) The patient-associated DONSON Met446Thr and Trp228Leu mutations disrupt dimerization. Cells were transfected with different combinations of WT and mutant DONSON tagged with either GFP or FLAG (as indicated). GFP-DONSON was purified from cell extracts using GFP-Trap and co-purified proteins were subjected to SDS-PAGE and western blotting with the antibodies indicated. Ponceau S stain was used to visualize the affinity purified GFP-tagged DONSON on the nitrocellulose filter.
(D) The DONSON Met446Thr and Trp228Leu mutations disrupt binding to the GINS and MCM complex but not PCNA. Cells were transfected with WT and mutant DONSON tagged with GFP (as indicated). GFP-DONSON was purified from cell extracts using GFP-Trap and co-purified proteins were subjected to SDS-PAGE and western blotting with the antibodies indicated. Ponceau S stain was used to visualize the affinity purified GFP-tagged DONSON on the nitrocellulose filter. (∗) The antibody raised to the entire GINS complex cross-reacts with purified GFP protein.
(E) DNA replication assay exploring the ability of a WM variant to rescue DNA replication. The replication reaction was set up in DONSON-depleted extract optionally supplemented with indicated concentrations of recombinant wild-type DONSON or DONSON WM mutant. Synthesis of nascent DNA was followed by incorporation of α32P-dATP into newly synthesized DNA in early S-phase. n = 3, mean with SEM presented; paired, nonparametric, two-tailed t test DONSON WT vs. DONSON WM p = 0.0312. |
|
Figure 7. A model for the incorporation of two GINS factors into two CMG assemblies, mediated by dimeric DONSON
Loaded MCM double hexamers are phosphorylated by DDK.
The phosphorylation is read by Treslin-MTBP, which in turn promote Cdc45 recruitment onto the MCM double hexamer. A DONSON dimer engages two copies of the GINS firing factors. It recruits them to the MCM double hexamer by engaging the Mcm3 ATPase via the D3 loop. The DONSON dimer then locks onto the double hexamer, delivering GINS to form the CMG. This leads to a reconfiguration in the double hexamer structure, with two MCM rings that rotate clockwise with respect to one another and become offset ready for replication fork establishment. |
|
Figure S1. Recombinant proteins created in this study, related to Figure 1. Purified
proteins resolved on SDS-PAGE gel and stained with Coomassie: (A) Xenla Cdc45-TEV-His10-
FLAG5. (B) Xenla DONSON variants: wild-type (WT); Asp374Ala, Glu377Ala and
Trp381Ala (DEW); Ser437Ala; Trp234Leu, Met463Thr (WM); Val473Ala, Arg476Ala,
Tyr481Ala (3A); deletion of residues 1 to 24 (D24). |
|
Supplementary Figure 2. Cryo-EM image processing pipeline, related to Figure 2. |
|
Supplementary Figure 3. Cryo-EM analysis of single CMG and dCMGDo, related to
Figure 2. (A) A representative micrograph. (B) 2D averages of single CMG. (C) 2D averages
of dCMGDo. (D) Fourier shell correlation plot for single CMG. (E) Angular distribution for
single CMG. (f) Cryo-EM map coloured according to local resolution for single CMG. (G)
Fourier shell correlation plot for dCMGDo consensus map. (H) Angular distribution for
dCMGDo consensus map. (I) Cryo-EM map coloured according to local resolution for
dCMGDo consensus map. (J) Fourier shell correlation plot for MCM ATPase map isolated
from the dCMGDo. (K) Angular distribution for MCM ATPase map. (L) Cryo-EM map
coloured according to local resolution for MCM ATPase map. |
|
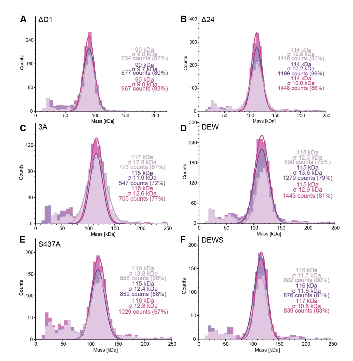
Supplementary Figure 4. Mass photometry analysis of various Xenopus laevis DONSON
mutants, related to Figures 3 and 4. All variants shown in this figure maintain a dimeric
character despite the amino acid changes. (A) Truncation of residues 1 to 155 (D1). (B)
Truncation of residues 1 to 24 (D24). (C) Val473Ala, Arg476Ala, Tyr481Ala (3A). (D)
Asp374Ala, Glu377Ala, Trp381Ala (DEW). (E) Ser437Ala. (F) Asp374Ala, Glu377Ala,
Trp381Ala, Ser437Ala (DEWS). |
|
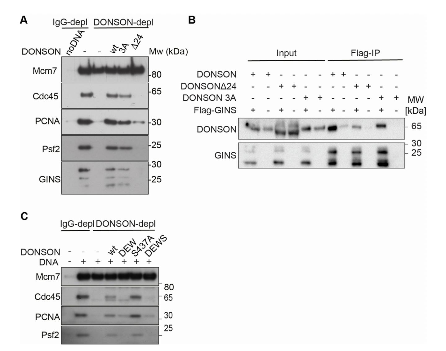
Figure S5. Functional analysis of DONSON mutants, related to Figures 3 and 4. (A) DNA
replication reaction was set up in IgG- or DONSON-depleted extract optionally supplemented
with 100 nM recombinant wild type or indicated DONSON mutants. Chromatin was isolated
at 60 min of replication reaction. Chromatin bound factors were resolved on SDS-PAGE and
immunoblotted with indicated antibodies. “No DNA” control served as chromatin specificity
control. (B) Recombinant purified DONSON WT, D24 or 3A mutants were mixed and
incubated with Xenopus laevis GINS complex expressed in E. coli and purified via His6-FLAGtagged Sld5. M2-FLAG beads were used to immunprecipitate GINS. Co-immunoprecipitating
proteins were analysed by immunoblotting with indicated antibodies. (C) DNA replication
reaction was set up in IgG- or DONSON-depleted extract optionally supplemented with 100
nM recombinant wild type or indicated DONSON mutants. Chromatin was isolated at 60 min
of replication reaction. Chromatin bound factors were resolved on SDS-PAGE and
immunoblotted with indicated antibodies. “No DNA” control served as chromatin specificity
control. |
|
Supplementary Figure 6. Comparison between the dCMGDo structure and previously
published structures, related to Figure 5. CMG is colored in teal. DONSON is light green.
(A) dCMGDo shuts the duplex DNA harbouring MCM channel at the N-terminal dimerisation
interface. The side of the Mcm2 ZnF domain that engages duplex DNA in the human double
hexamer (PDB entry TW1Y) is backed against the cognate Mcm2 ZnF element in dCMGDo.
(B) Mcm3 engagement by DONSON, as observed in dCMGDo, is incompatible with double
hexamer formation as observed with the DNA loaded human (PDB entry TW1Y), or yeast,
MCM. (C) The double CMG configuration observed in the yeast dCMGE (7Z13) is too dilated
to allow concomitant Mcm3 engagement of both protomers in the DONSON dimer. (D) Pol
alpha (PDB entry 8B9D) and DONSON compete for the same binding site on Mcm3. |
|
Supplementary Figure 7. Mass photometry analysis of DONSON Trp234Leu, Met463Thr
(WM) mutant, related to Figure 6. Xenopus laevis DONSON amino acid changes
homologous to patients’ muations in humans destabilise the homodimerization interface. A
dilution experiment highlights the tendency of the WM mutant to monomerise as
concentrations drop from 20 to 5 nM. |