XB-ART-60285
iScience
2023 Sep 15;269:107665. doi: 10.1016/j.isci.2023.107665.
Show Gene links
Show Anatomy links
Time-resolved quantitative proteomic analysis of the developing Xenopus otic vesicle reveals putative congenital hearing loss candidates.
???displayArticle.abstract???
Over 200 genes are known to underlie human congenital hearing loss (CHL). Although transcriptomic approaches have identified candidate regulators of otic development, little is known about the abundance of their protein products. We used a multiplexed quantitative mass spectrometry-based proteomic approach to determine protein abundances over key stages of Xenopus otic morphogenesis to reveal a dynamic expression of cytoskeletal, integrin signaling, and extracellular matrix proteins. We correlated these dynamically expressed proteins to previously published lists of putative downstream targets of human syndromic hearing loss genes: SIX1 (BOR syndrome), CHD7 (CHARGE syndrome), and SOX10 (Waardenburg syndrome). We identified transforming growth factor beta-induced (Tgfbi), an extracellular integrin-interacting protein, as a putative target of Six1 that is required for normal otic vesicle formation. Our findings demonstrate the application of this Xenopus dataset to understanding the dynamic regulation of proteins during otic development and to discovery of additional candidates for human CHL.
???displayArticle.pubmedLink??? 37670778
???displayArticle.pmcLink??? PMC10475516
???displayArticle.link??? iScience
???displayArticle.grants??? [+]
R35 GM124755 NIGMS NIH HHS
Species referenced: Xenopus laevis
Genes referenced: acan acta1 actb actg1 ak2 anxa1 anxa2 anxa3 anxa4 bax bcap31 casp3 chd1 chd7 col11a1 col11a2 col11a2l col12a1 col1a1 col1a2 col2a1 col3a1 col4a6 col9a2 col9a3 crym dlx5 dmd.3 dynll1 eef2 eif3b eif5a etf1 farsb fas fbn2 fn1 foxc2 gapdh gng5 hapln1 hdac3 kars1 lars2 ldb3 lrp2 lum map2 mapk1 mfap2 mtap myh3 myh9 myo1c myo6 myoz1 npm1 otog otor pa2g4 pax2 plod3 prpf3 pxn rpl7 rpl9 rplp1 rplp2 rps19 rps20 sars2 serpina6 sfrp1 six1 snrpa sox10 tecta tgfb1 tgfbi timm10 timm8a timm9 tnc tpm1
GO keywords: integrin-mediated signaling pathway [+]
???displayArticle.antibodies??? Digoxigenin Ab2
???displayArticle.morpholinos??? tgfbi MO3 tgfbi MO4
???displayArticle.disOnts??? CHARGE syndrome [+]
Phenotypes: Xla Wt + tgfbi MO(Fig. 7 C r1c2, r2c2; D E)
???attribute.lit??? ???displayArticles.show???
|
|
Graphical abstract |
|
|
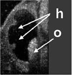
Figure 1. Workflow for time-resolved proteome analysis of otic morphogenesis Xenopus larvae and tadpoles from stages 3447 were selected for otic proteome analysis. These stages were chosen because they include the simplest structure displaying onset of tubular duct growth (st 34), the initial polarization and compartmentalization of the OV into distinct functional regions and the appearance of otoliths (st 40), the onset of semicircular canal formation (st 42/43), the onset of sensory hair cell formation (st 45) and the completion of semicircular canal formation, sensory patch formation and hair cell differentiation (st 47). Insets show stage associated optical coherence tomography-based images of the otic vesicle. Otolith (o), pouch and protrusions for the horizontal canal (h), anterior canal (a), sacculus (s). Bar indicates 100 m. Otic vesicles were dissected and processed using a bottom-up proteomic workflow. Peptides were tagged with isobaric mass tags to quantify relative changes in protein abundances during the course of otic morphogenesis. Tagged peptides were fractionated offline using RP spin columns at a high pH and then analyzed by LC-HRMS. Quantification of select proteins was verified using targeted (PRM) HRMS. |
|
|
Figure 2. Characterization of the global proteome (A) Approximately 6,000 proteins were identified from otic tissues across all analyzed developmental stages and the five biological replicates. Proteins correlated with publicly available proteomic and transcriptomic datasets from inner ear tissues. A number of proteins previously reported in inner ear tissues (red) and hair cells (blue) were included in our dataset. Additional proteins correlated with deafness genes reported on OMIM (green). (B) Over-representation analysis (PantherDB) for biological processes demonstrating a fold enrichment >5 indicated an enrichment of processes such as mRNA processing and splicing in the otic proteome. (C) Over-representation analysis (PantherDB) for pathways demonstrated an enrichment in pathways such as Integrin, Wnt, and FGF signaling. |
|
|
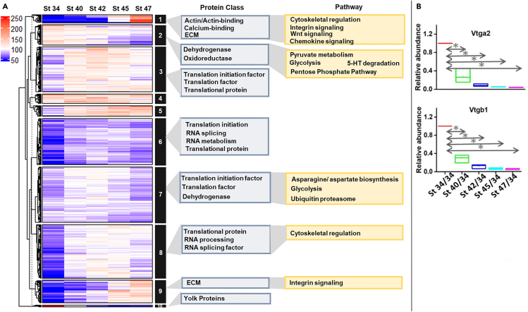
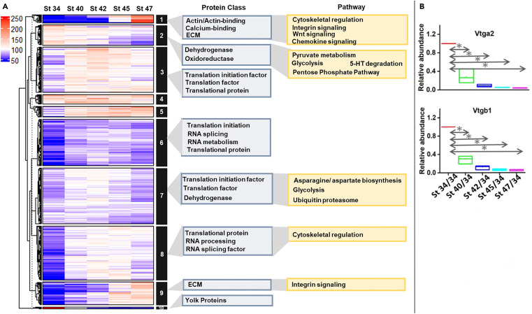
Figure 3. Temporal proteome dynamics during otic development (A) Hierarchical clustering analysis supplemented by k-means clustering, cluster numbers indicated in adjoining black bars. Overrepresented GO categories for dynamic clusters for protein class (blue) and pathway (yellow) are shown. (B) Relative quantification of yolk protein fragments Vtga2 and Vtgb1 over developmental stages when maternal yolk proteins are metabolized. , p < 0.05 (ANOVA). See also Table S1. |
|
|
Figure 4. Integrin and ECM protein interaction networks STRING analysis and pathway enrichment analysis using the Xenopus interaction database show enrichment of processes related to ECM organization (yellow), anatomical structure development (pink), and sensory organ development (green). Interactions among proteins are reported with medium to highest confidence represented by thickness of lines. |
|
|
Figure 5. Dynamically expressed proteins overlap with putative downstream targets of CHL genes (AE) (A) Venn diagrams show overlap between dynamically expressed proteins (DEPs) and BOR (Six1), CHARGE (Chd7) and Waardenburg (Sox10) associated genes (BE) Dynamically regulated ECM (B), cytoskeletal (C), calcium binding (D), and glucose metabolism (E) proteins that are putative downstream targets of CHL genes. Filled pink boxes are based on human data whereas the hatched pink boxes are based on mouse knockout data. Yellow boxes indicate genes in these categories found in the datasets analyzed in A. See also Table S2. |
|
|
Figure 6. Characterization of Tgfbi expression (A) Tgfbi is a putative downstream target of Six1. RNA-seq of E10.5 mouse OVs from Six1+/+ and Six1/ embryos was done to evaluate gene expression changes in the absence of Six1. Expression of Tgfbi significantly decreased in Six1-null OVs compared to wild type (WT) OVs of littermates (, p < 0.05). (B) Expression pattern of Tgfbi as assessed by in situ hybridization at stage 32 (lateral view). Bar indicates 200 m. Inset shows Tgfbi expression in otic vesicle. Bar indicates 100 m. (C) Xenopus laevis Tgfbi contains one EMI domain, four FAS1 domains and the RGD motif. (source Uniprot). Domain visualization generated using DOG (version 2).48 Numbers indicate amino acid residues. (D) Label based (TMT) abundance for Tgfbi, Gapdh, and Pa2g4 between stage 34 and 47 otic vesicles (paired Students t test for unequal variance, , p < 0.05). (E) Summed and normalized peak intensities for Tgfbi, Gapdh, and Pa2g4 between stage 34 and 47 otic vesicles (paired Students t test for unequal variance, , p < 0.05). n.s., not significant. |
|
|
Figure 7. Loss-of-function experiments for tgfbi in the context of otic development (A) Xenopus 16-cell blastomeres that are fated to primarily contribute to neural crest (NC) and pre-placodal ectoderm (PPE) are labeled in green, and were microinjected with antisense morpholino oligonucleotides (MO) with or without mRNA encoding human TGFBI to which the MOs do not bind. Left (L) and right (R) sides of embryo. Uninjected half of the embryo was used as control for phenotype assessment. In the right panel, sequences of the two alleles of Xenopus laevis tgfbi on the long (.L) and short (.S) chromosomes and human TGFBI are aligned. Red and blue regions indicate sites for MO binding, blue arrow marks the translation start site (ATG). hTGFBI 5 sequence cannot bind the MOs and therefore could be used to rescue the effects of the MOs. (B and C) Targeted MS analysis shows Tgfbi protein is not detected in OVs dissected from the MO injected sides of stage 34 larvae. Abundance of the reference protein Gapdh does not change significantly following Tgfbi KD (paired Students t test, p > 0.05) (C) MO injected embryos cultured to stage 32 and processed by ISH for dlx5 and pax2. While OV gene expression was normal on the control side (black arrow), it was greatly reduced on the MO-injected side (red arrow) of same larva in a large percentage of the cases (n = 63 larvae for dlx5, n = 39 larvae for pax2). Embryos injected with Tgfbi MOs plus the MO-insensitive human TGFBI mRNA showed a significantly reduced percentage of reduced dlx5 expression (p < 0.05, Chi-Squared test), demonstrating rescue of the morphant phenotype. MO: morpholino injection; MO Rescue: MOs + hTGFBI mRNA injection. Bar indicates 200 m. (D) Larvae were vibratome sectioned to measure OV and luminal volumes. In the image shown, dlx5 expression was reduced in the OV on the MO injected side (red arrow) compared to the control side (black arrow). hb, hindbrain. (E) Otic and luminal volumes of MO injected sides represented as percent change in otic volume compared to control (uninjected) sides of the same larvae (paired Wilcoxon signed rank test, , p < 0.05, Data are represented as mean SEM). |
|
|
Optical coherence tomography-based images of the otic vesicle in X. laevis embryo at NF stage 40, with distinguishable pars superior (vestibular) and pars inferior (auditory). [key: o= otolith. scale bar indicates 100 m.] |
|
|
Optical coherence tomography-based images of the otic vesicle in X. laevis embryo at NF stage 42/43, containing pouches in the pars superior that presage the horizontal, anterior, and posterior semicircular canals. [key: Otolith (o), pouch and protrusions for the horizontal canal (h); scale bar =100um] |
|
|
optical coherence tomography-based images of the otic vesicle in X. laevis embryo at NF stage 45/46, in which the protrusions that will form the horizontal canal grow further inward and stereocilia bundles on hair cells are very distinct (5 m in length). [key Otolith (o), pouch and protrusions for the horizontal canal (h); scale bar = 100um] |
|
|
optical coherence tomography-based images of the otic vesicle in X. laevis embryo at NF stage 47, in which the axial protrusions are fused to form the horizontal, anterior, and posterior semicircular canals and the sensory patches in the sacculus, utricle, semicircular canals, and auditory lagena are recognizable and stereocilia bundles are established. [Key: Otolith (o), anterior canal (a), sacculus (s). Bar indicates 100 m] |
|
|
tgfb1 (transforming growth factor beta induced) gene expression in X. laevis embryo, as assessed by in situ hybridization at NF stage 32, lateral view of head region, anterior left, dorsal up, with inset showing otic vesicle. |
|
|
|
|
|
Figure 1. Workflow for time-resolved proteome analysis of otic morphogenesisXenopus larvae and tadpoles from stages 34–47 were selected for otic proteome analysis. These stages were chosen because they include the simplest structure displaying onset of tubular duct growth (st 34), the initial polarization and compartmentalization of the OV into distinct functional regions and the appearance of otoliths (st 40), the onset of semicircular canal formation (st 42/43), the onset of sensory hair cell formation (st 45) and the completion of semicircular canal formation, sensory patch formation and hair cell differentiation (st 47). Insets show stage associated optical coherence tomography-based images of the otic vesicle. Otolith (o), pouch and protrusions for the horizontal canal (h), anterior canal (a), sacculus (s). Bar indicates 100 μm. Otic vesicles were dissected and processed using a bottom-up proteomic workflow. Peptides were tagged with isobaric mass tags to quantify relative changes in protein abundances during the course of otic morphogenesis. Tagged peptides were fractionated offline using RP spin columns at a high pH and then analyzed by LC-HRMS. Quantification of select proteins was verified using targeted (PRM) HRMS. |
|
|
Figure 2. Characterization of the global proteome(A) Approximately 6,000 proteins were identified from otic tissues across all analyzed developmental stages and the five biological replicates. Proteins correlated with publicly available proteomic and transcriptomic datasets from inner ear tissues. A number of proteins previously reported in inner ear tissues (red) and hair cells (blue) were included in our dataset. Additional proteins correlated with deafness genes reported on OMIM (green).(B) Over-representation analysis (PantherDB) for biological processes demonstrating a fold enrichment >5 indicated an enrichment of processes such as mRNA processing and splicing in the otic proteome.(C) Over-representation analysis (PantherDB) for pathways demonstrated an enrichment in pathways such as Integrin, Wnt, and FGF signaling. |
|
|
Figure 3. Temporal proteome dynamics during otic development(A) Hierarchical clustering analysis supplemented by k-means clustering, cluster numbers indicated in adjoining black bars. Overrepresented GO categories for dynamic clusters for protein class (blue) and pathway (yellow) are shown.(B) Relative quantification of yolk protein fragments Vtga2 and Vtgb1 over developmental stages when maternal yolk proteins are metabolized. ∗, p < 0.05 (ANOVA). See also Table S1. |
|
|
Figure 4. Integrin and ECM protein interaction networksSTRING analysis and pathway enrichment analysis using the Xenopus interaction database show enrichment of processes related to ECM organization (yellow), anatomical structure development (pink), and sensory organ development (green). Interactions among proteins are reported with medium to highest confidence represented by thickness of lines. |
|
|
Figure 5. Dynamically expressed proteins overlap with putative downstream targets of CHL genes(A–E) (A) Venn diagrams show overlap between dynamically expressed proteins (DEPs) and BOR (Six1), CHARGE (Chd7) and Waardenburg (Sox10) associated genes (B–E) Dynamically regulated ECM (B), cytoskeletal (C), calcium binding (D), and glucose metabolism (E) proteins that are putative downstream targets of CHL genes. Filled pink boxes are based on human data whereas the hatched pink boxes are based on mouse knockout data. Yellow boxes indicate genes in these categories found in the datasets analyzed in A. See also Table S2. |
|
|
Figure 6. Characterization of Tgfbi expression(A) Tgfbi is a putative downstream target of Six1. RNA-seq of E10.5 mouse OVs from Six1+/+ and Six1−/− embryos was done to evaluate gene expression changes in the absence of Six1. Expression of Tgfbi significantly decreased in Six1-null OVs compared to wild type (WT) OVs of littermates (∗, p < 0.05).(B) Expression pattern of Tgfbi as assessed by in situ hybridization at stage 32 (lateral view). Bar indicates 200 μm. Inset shows Tgfbi expression in otic vesicle. Bar indicates 100 μm.(C) Xenopus laevis Tgfbi contains one EMI domain, four FAS1 domains and the RGD motif. (source Uniprot). Domain visualization generated using DOG (version 2).48 Numbers indicate amino acid residues.(D) Label based (TMT) abundance for Tgfbi, Gapdh, and Pa2g4 between stage 34 and 47 otic vesicles (paired Student’s t test for unequal variance, ∗, p < 0.05).(E) Summed and normalized peak intensities for Tgfbi, Gapdh, and Pa2g4 between stage 34 and 47 otic vesicles (paired Student’s t test for unequal variance, ∗, p < 0.05). n.s., not significant. |
|
|
Figure 7. Loss-of-function experiments for tgfbi in the context of otic development(A) Xenopus 16-cell blastomeres that are fated to primarily contribute to neural crest (NC) and pre-placodal ectoderm (PPE) are labeled in green, and were microinjected with antisense morpholino oligonucleotides (MO) with or without mRNA encoding human TGFBI to which the MOs do not bind. Left (L) and right (R) sides of embryo. Uninjected half of the embryo was used as control for phenotype assessment. In the right panel, sequences of the two alleles of Xenopus laevis tgfbi on the long (.L) and short (.S) chromosomes and human TGFBI are aligned. Red and blue regions indicate sites for MO binding, blue arrow marks the translation start site (ATG). hTGFBI 5′ sequence cannot bind the MOs and therefore could be used to rescue the effects of the MOs.(B and C) Targeted MS analysis shows Tgfbi protein is not detected in OVs dissected from the MO injected sides of stage 34 larvae. Abundance of the reference protein Gapdh does not change significantly following Tgfbi KD (paired Student’s t test, p > 0.05) (C) MO injected embryos cultured to stage 32 and processed by ISH for dlx5 and pax2. While OV gene expression was normal on the control side (black arrow), it was greatly reduced on the MO-injected side (red arrow) of same larva in a large percentage of the cases (n = 63 larvae for dlx5, n = 39 larvae for pax2). Embryos injected with Tgfbi MOs plus the MO-insensitive human TGFBI mRNA showed a significantly reduced percentage of reduced dlx5 expression (p < 0.05, Chi-Squared test), demonstrating rescue of the morphant phenotype. MO: morpholino injection; MO Rescue: MOs + hTGFBI mRNA injection. Bar indicates 200 μm.(D) Larvae were vibratome sectioned to measure OV and luminal volumes. In the image shown, dlx5 expression was reduced in the OV on the MO injected side (red arrow) compared to the control side (black arrow). hb, hindbrain.(E) Otic and luminal volumes of MO injected sides represented as percent change in otic volume compared to control (uninjected) sides of the same larvae (paired Wilcoxon signed rank test, ∗, p < 0.05, Data are represented as mean ± SEM). |
External Resources: Proteomic dataset PXD041991 on PRIDE
References [+] :
Ahmed,
The extracellular matrix protein TGFBI induces microtubule stabilization and sensitizes ovarian cancers to paclitaxel.
2007, Pubmed
Ahmed, The extracellular matrix protein TGFBI induces microtubule stabilization and sensitizes ovarian cancers to paclitaxel. 2007, Pubmed
Anagnostopoulos, A compendium of mouse knockouts with inner ear defects. 2002, Pubmed
Andrey, Free-D: an integrated environment for three-dimensional reconstruction from serial sections. 2005, Pubmed
Baxi, Proteomic Characterization of the Neural Ectoderm Fated Cell Clones in the Xenopus laevis Embryo by High-Resolution Mass Spectrometry. 2018, Pubmed , Xenbase
Beisel, Identification of unique transcripts from a mouse full-length, subtracted inner ear cDNA library. 2004, Pubmed
Bever, Three-dimensional morphology of inner ear development in Xenopus laevis. 2003, Pubmed , Xenbase
Burns, Single-cell RNA-Seq resolves cellular complexity in sensory organs from the neonatal inner ear. 2015, Pubmed
Cai, Characterization of the transcriptome of nascent hair cells and identification of direct targets of the Atoh1 transcription factor. 2015, Pubmed
Chan, Identification of genes expressed during myocardial development. 2003, Pubmed
Chatterjee, A symphony of inner ear developmental control genes. 2010, Pubmed
Chen, Induction of the inner ear: stepwise specification of otic fate from multipotent progenitors. 2013, Pubmed
Cheng, Destabilization of Atoh1 by E3 Ubiquitin Ligase Huwe1 and Casein Kinase 1 Is Essential for Normal Sensory Hair Cell Development. 2016, Pubmed
Darville, In-depth proteomic analysis of mouse cochlear sensory epithelium by mass spectrometry. 2013, Pubmed
Di Donato, Severe forms of Baraitser-Winter syndrome are caused by ACTB mutations rather than ACTG1 mutations. 2014, Pubmed
Drummond, Actin in hair cells and hearing loss. 2012, Pubmed
Elkan-Miller, Integration of transcriptomics, proteomics, and microRNA analyses reveals novel microRNA regulation of targets in the mammalian inner ear. 2011, Pubmed
Freeman, Proteostasis is essential during cochlear development for neuron survival and hair cell polarity. 2019, Pubmed
Grocott, The peripheral sensory nervous system in the vertebrate head: a gene regulatory perspective. 2012, Pubmed
Groves, Shaping sound in space: the regulation of inner ear patterning. 2012, Pubmed
Gu, Complex heatmaps reveal patterns and correlations in multidimensional genomic data. 2016, Pubmed
Heller, Xenopus Pax-2 displays multiple splice forms during embryogenesis and pronephric kidney development. 1997, Pubmed , Xenbase
Hickox, Global Analysis of Protein Expression of Inner Ear Hair Cells. 2017, Pubmed
Hirate, Structure of the zebrafish fasciclin I-related extracellular matrix protein (betaig-h3) and its characteristic expression during embryogenesis. 2003, Pubmed
Hoek, Novel MITF targets identified using a two-step DNA microarray strategy. 2008, Pubmed
Hoornaert, Stickler syndrome caused by COL2A1 mutations: genotype-phenotype correlation in a series of 100 patients. 2010, Pubmed
Iwata, Regulatory roles of mitochondria and metabolism in neurogenesis. 2021, Pubmed
Jacques, A dual function for canonical Wnt/β-catenin signaling in the developing mammalian cochlea. 2012, Pubmed
Johnson Chacko, Transcriptome-Wide Analysis Reveals a Role for Extracellular Matrix and Integrin Receptor Genes in Otic Neurosensory Differentiation from Human iPSCs. 2021, Pubmed
Kalatzis, The fundamental and medical impacts of recent progress in research on hereditary hearing loss. 1998, Pubmed
Kantarci, The Warburg Effect and lactate signaling augment Fgf-MAPK to promote sensory-neural development in the otic vesicle. 2020, Pubmed
Kim, Identification of motifs in the fasciclin domains of the transforming growth factor-beta-induced matrix protein betaig-h3 that interact with the alphavbeta5 integrin. 2002, Pubmed
Kim, Identification of motifs for cell adhesion within the repeated domains of transforming growth factor-beta-induced gene, betaig-h3. 2000, Pubmed
Klein, The first cleavage furrow demarcates the dorsal-ventral axis in Xenopus embryos. 1987, Pubmed , Xenbase
Koffler, Genetics of Hearing Loss: Syndromic. 2015, Pubmed
Leibovich, Natural size variation among embryos leads to the corresponding scaling in gene expression. 2020, Pubmed , Xenbase
Li, Dynamic changes in cis-regulatory occupancy by Six1 and its cooperative interactions with distinct cofactors drive lineage-specific gene expression programs during progressive differentiation of the auditory sensory epithelium. 2020, Pubmed
Li, Annexin A4 Is Dispensable for Hair Cell Development and Function. 2021, Pubmed
Lin, Proteome of normal human perilymph and perilymph from people with disabling vertigo. 2019, Pubmed
Liu, On the Dependency of Cellular Protein Levels on mRNA Abundance. 2016, Pubmed
Luo, Differential regulation of Dlx gene expression by a BMP morphogenetic gradient. 2001, Pubmed , Xenbase
MacLean, Skyline: an open source document editor for creating and analyzing targeted proteomics experiments. 2010, Pubmed
Mi, PANTHER version 16: a revised family classification, tree-based classification tool, enhancer regions and extensive API. 2021, Pubmed
Moody, Fates of the blastomeres of the 16-cell stage Xenopus embryo. 1987, Pubmed , Xenbase
Moody, Transcriptional regulation of cranial sensory placode development. 2015, Pubmed
Moody, Cell lineage analysis in Xenopus embryos. 2000, Pubmed , Xenbase
Moody, Lineage Tracing and Fate Mapping in Xenopus Embryos. 2018, Pubmed , Xenbase
Neilson, Pa2G4 is a novel Six1 co-factor that is required for neural crest and otic development. 2017, Pubmed , Xenbase
Noda, Restriction of Wnt signaling in the dorsal otocyst determines semicircular canal formation in the mouse embryo. 2012, Pubmed
Olusanya, Neonatal hearing screening and intervention in resource-limited settings: an overview. 2012, Pubmed
Ozaki, Six1 controls patterning of the mouse otic vesicle. 2004, Pubmed
Peng, Proteomic analysis of the organ of corti using nanoscale liquid chromatography coupled with tandem mass spectrometry. 2012, Pubmed
Perrin, β-actin and γ-actin are each dispensable for auditory hair cell development but required for Stereocilia maintenance. 2010, Pubmed
Peshkin, On the Relationship of Protein and mRNA Dynamics in Vertebrate Embryonic Development. 2015, Pubmed , Xenbase
Pingault, Review and update of mutations causing Waardenburg syndrome. 2010, Pubmed
Procaccio, A mutation of beta -actin that alters depolymerization dynamics is associated with autosomal dominant developmental malformations, deafness, and dystonia. 2006, Pubmed
Qian, Wnt5a functions in planar cell polarity regulation in mice. 2007, Pubmed , Xenbase
Quick, Inner ear formation during the early larval development of Xenopus laevis. 2005, Pubmed , Xenbase
Ramírez-Gordillo, RNA-Seq and microarray analysis of the Xenopus inner ear transcriptome discloses orthologous OMIM(®) genes for hereditary disorders of hearing and balance. 2015, Pubmed , Xenbase
Reddy, CHARGE syndrome protein CHD7 regulates epigenomic activation of enhancers in granule cell precursors and gyrification of the cerebellum. 2021, Pubmed
Ren, DOG 1.0: illustrator of protein domain structures. 2009, Pubmed
Resendes, Gene discovery in the auditory system: characterization of additional cochlear-expressed sequences. 2002, Pubmed
Riddiford, Dissecting the pre-placodal transcriptome to reveal presumptive direct targets of Six1 and Eya1 in cranial placodes. 2016, Pubmed , Xenbase
Rozario, The extracellular matrix in development and morphogenesis: a dynamic view. 2010, Pubmed
Scheffer, Gene Expression by Mouse Inner Ear Hair Cells during Development. 2015, Pubmed
Schorderet, Genomic characterization and embryonic expression of the mouse Bigh3 (Tgfbi) gene. 2000, Pubmed
Schwab, A catalogue of gene expression in the developing kidney. 2003, Pubmed
Shah, Six1 proteins with human branchio-oto-renal mutations differentially affect cranial gene expression and otic development. 2020, Pubmed , Xenbase
Sonntag, Synaptic coupling of inner ear sensory cells is controlled by brevican-based extracellular matrix baskets resembling perineuronal nets. 2018, Pubmed
Vona, Non-syndromic hearing loss gene identification: A brief history and glimpse into the future. 2015, Pubmed
Wang, The Xenopus Tgfbi is required for embryogenesis through regulation of canonical Wnt signalling. 2013, Pubmed , Xenbase
Wen, A Model of Waardenburg Syndrome Using Patient-Derived iPSCs With a SOX10 Mutation Displays Compromised Maturation and Function of the Neural Crest That Involves Inner Ear Development. 2021, Pubmed
Xie, Emerging roles of cytoskeletal proteins in regulating gene expression and genome organization during differentiation. 2020, Pubmed
Yan, Microarray identification of novel genes downstream of Six1, a critical factor in cranial placode, somite, and kidney development. 2015, Pubmed , Xenbase
Zheng, Inner ear proteomics of mouse models for deafness, a discovery strategy. 2006, Pubmed
Zheng, Metabolic reprogramming during neuronal differentiation from aerobic glycolysis to neuronal oxidative phosphorylation. 2016, Pubmed
Zou, Eya1 regulates the growth of otic epithelium and interacts with Pax2 during the development of all sensory areas in the inner ear. 2006, Pubmed
