XB-ART-59620
Elife
2023 Feb 03;12. doi: 10.7554/eLife.79013.
Show Gene links
Show Anatomy links
The termination of UHRF1-dependent PAF15 ubiquitin signaling is regulated by USP7 and ATAD5.
Miyashita R, Nishiyama A, Qin W, Chiba Y, Kori S, Kato N, Konishi C, Kumamoto S, Kozuka-Hata H, Oyama M, Kawasoe Y, Tsurimoto T, Takahashi TS, Leonhardt H, Arita K, Nakanishi M.
???displayArticle.abstract???
UHRF1-dependent ubiquitin signaling plays an integral role in the regulation of maintenance DNA methylation. UHRF1 catalyzes transient dual mono-ubiquitylation of PAF15 (PAF15Ub2), which regulates the localization and activation of DNMT1 at DNA methylation sites during DNA replication. Although the initiation of UHRF1-mediated PAF15 ubiquitin signaling has been relatively well characterized, the mechanisms underlying its termination and how they are coordinated with the completion of maintenance DNA methylation have not yet been clarified. This study shows that deubiquitylation by USP7 and unloading by ATAD5 (ELG1 in yeast) are pivotal processes for the removal of PAF15 from chromatin. On replicating chromatin, USP7 specifically interacts with PAF15Ub2 in a complex with DNMT1. USP7 depletion or inhibition of the interaction between USP7 and PAF15 results in abnormal accumulation of PAF15Ub2 on chromatin. Furthermore, we also find that the non-ubiquitylated form of PAF15 (PAF15Ub0) is removed from chromatin in an ATAD5-dependent manner. PAF15Ub2 was retained at high levels on chromatin when the catalytic activity of DNMT1 was inhibited, suggesting that the completion of maintenance DNA methylation is essential for the termination of UHRF1-mediated ubiquitin signaling. This finding provides a molecular understanding of how the maintenance DNA methylation machinery is disassembled at the end of the S phase.
???displayArticle.pubmedLink??? 36734974
???displayArticle.pmcLink??? PMC9943068
???displayArticle.link??? Elife
Species referenced: Xenopus laevis
Genes referenced: dnmt1 uhrf1 usp7
GO keywords: DNA replication [+]
???displayArticle.antibodies??? H3f3a Ab33 Lmnb2 Ab4 Tuba4b Ab2
???attribute.lit??? ???displayArticles.show???
|
|
Figure 1. USP7 was identified as a PAF15 binding protein. (A) Sperm chromatin was added to interphase egg extracts supplemented with either buffer (+Buffer), 20 µM UbVS (+UbVS), or 20 µM UbVS and 58 µM ubiquitin (+UbVS + Ub). Samples were analyzed by immunoblotting using the antibodies indicated. (B) Proteins pull-downed from interphase egg extracts by GST and GST-PAF15 were stained by Coomassie Brilliant Blue. (C) The samples from GST-PAF15 pull down were analyzed by nanoflow liquid chromatography-tandem mass spectrometry (nanoLC-MS/MS). Selected proteins were indicated in the table. (D) GST pull-down assay was performed by GST or GST-PAF15 wild-type (WT) or PIP mutant (FF/AA), and the samples were analyzed by immunoblotting using the antibodies indicated. (E) Immunoprecipitation was performed by PAF15, USP7, and DNMT1 antibodies-bound beads, and the samples were analyzed by immunoblotting using the antibodies indicated. Source data are provided as Figure 1—source data 1. |
|
|
Figure 1-figure supplement 1. USP7 was identified as a PAF15 binding protein. (A) Interphase egg extracts supplemented with UbVS or UbVS+Ub used in Figure 1A were analyzed by immunoblotting using the antibodies indicated. (B) Purified GST or GST-rPAF15 mutants used in Figure 1D were stained using CBB. (C) Sperm chromatin was added to interphase egg extracts supplemented with either buffer (−) and 58 µM ubiquitin (+). Samples were analyzed by immunoblotting using the antibodies indicated. Source data are provided as Figure 1—figure supplement 1—source data 1. |
|
|
Figure 2. PAF15 associates with the TRAF and UBL1-2 domains of USP7. (A) Schematic illustration of PAF15-USP7 binding experiment. USP7 recognizes P/A/ExxS or KxxxK motifs in its substrates via TRAF or ubiquitin-like (UBL) domains, respectively. PAF15 has three motifs, and alanine mutations were introduced at S79, S97, K101, and K105. (B) GST pull-down from the interphase egg extracts using GST-PAF15, P/AxxS mutant (S79A/S97A; SA), KxxxK mutant (K101A/K105A; KA), and triple mutant (SAKA). The samples were analyzed by immunoblotting using the antibodies indicated. Purified GST or GST-PAF15 mutants used in pull-down assay were stained using CBB. (C) Schematic illustration of rUSP7 truncation mutants employed in (D). (D) FLAG pull-down from interphase egg extracts using rUSP7-3xFLAG mutants presented in (C), W167A and 3 A point mutants. USP7 3 A: D780A/E781A/D786A. The samples were analyzed by immunoblotting using the antibodies indicated. Samples were also stained by CBB. Arrowheads indicate rUSP7 truncation mutants and point mutants. Source data are provided as Figure 2—source data 1. |
|
|
Figure 2-figure supplement 1. hUSP7561-1102 interacts with hPAF15 dependently on KxxxK motif. (A) Superimposition of plots of enthalpy changes in the interaction between hUSP7561-1102 and full-length hPAF15 wild-type (WT) or K93A/K96A mutant by isothermal titration calorimetry (ITC) measurement. Data are presented as mean ± SEM from three biological replicates. |
|
|
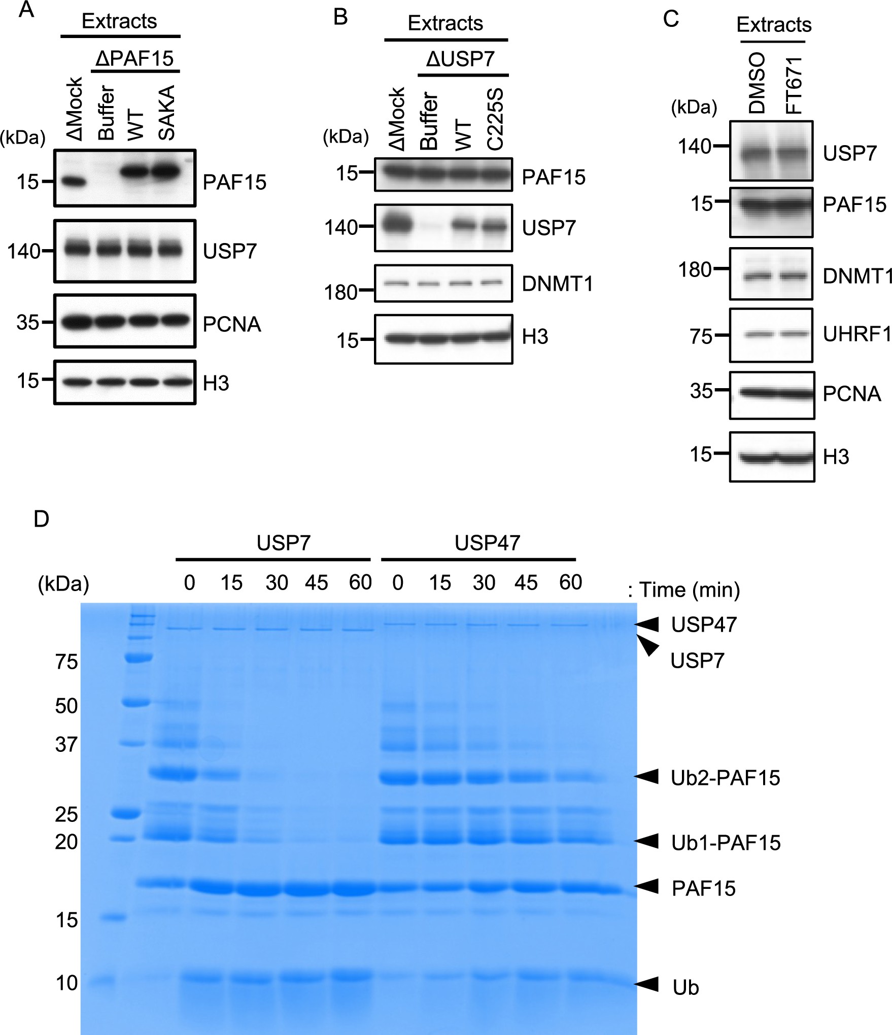
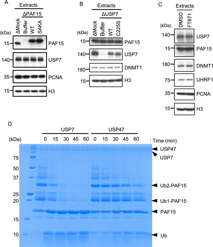
Figure 3. USP7 promotes PAF15 dissociation from chromatin. (A) Sperm chromatin was added to Mock- or PAF15-depleted interphase extracts supplemented with either buffer (+Buffer), wild-type rPAF15-3xFLAG (+WT) or rPAF15 SAKA-3xFLAG (+SAKA). Chromatin fractions were isolated, and the samples were analyzed by immunoblotting using the antibodies indicated. (B) Sperm chromatin was added to Mock- or USP7-depleted interphase extracts supplemented with either buffer (+Buffer), wild-type rUSP7-3xFLAG (+WT) or catalytic mutant rUSP7 C225S-3xFLAG (+C225 S). Chromatin fractions were isolated, and the samples were analyzed by immunoblotting using the antibodies indicated. (C) Sperm chromatin was added to interphase extracts supplemented with either dimethyl sulfoxide (DMSO) (+DMSO) or FT671 (+FT671). Chromatin fractions were isolated, and the samples were analyzed by immunoblotting using the antibodies indicated. (D) Ubiquitylated hPAF15 was incubated with recombinant hUSP7 WT (left) or C223A catalytic mutant (right) at indicated times. The reaction products were analyzed by SDS-PAGE with CBB staining. Source data are provided as Figure 3—source data 1. |
|
|
Figure 3-figure supplement 1. USP7 directly deubiquitylates PAF15 to promote PAF15 chromatin dissociation. (A) rPAF15 WT-3xFLAG or SAKA-3xFLAG were added to PAF15-depleted extracts. The extracts used in Figure 3A were analyzed by immunoblotting using the antibodies indicated. (B) rUSP7 WT-3xFLAG or C225S-3xFLAG were added to USP7-depleted extracts. The extracts used in Figure 3B were analyzed by immunoblotting using the antibodies indicated. (C) Interphase egg extracts supplemented with dimethyl sulfoxide (DMSO) or the USP7 inhibitor FT671 used in Figure 3C were analyzed by immunoblotting using the antibodies indicated. (D) Ubiquitinated PAF15 was prepared by in vitro ubiquitylation using E1 (mouse UBA1), E2 (UBE2D3), E3 (UHRF1), ubiquitin, and C-teminal FLAG tagged PAF15. The reaction mixture was boiled, and the precipitant was removed by centrifugation. The supernatant containing ubiquitinated PAF15 was incubated with 50 nM recombinant USP7 or USP47. Incubations were stopped at the indicated time by adding SDS-PAGE loading buffer and analyzed by CBB staining. Source data are provided as Figure 3—figure supplement 1—source data 1. |
|
|
Figure 4. USP7 is recruited to chromatin through the interaction with DNMT1 for PAF15 deubiquitylation. (A) Sperm chromatin was added to interphase extracts. Replicating chromatin was digested by micrococcal nuclease (MNase). Immunoprecipitation was performed by PAF15, USP7, and DNMT1 antibodies from the solubilized chromatin fraction, and the samples were analyzed by immunoblotting using the antibodies indicated. (B) Illustration of DNMT1 domain structure. The KG linker located between the bromo-adjacent homology (BAH) domain and catalytic domain contributes to interaction with USP7. rDNMT1 4KA mutant, using in (C), was introduced mutation at four lysines to alanine in the KG linker. (C) Sperm chromatin was added to Mock- or DNMT1-depleted interphase extracts supplemented with either buffer (+Buffer), wild-type rDNMT1-3xFLAG (+WT), or rDNMT1 4KA-3xFLAG (+4 KA). Chromatin fractions were isolated, and the samples were analyzed by immunoblotting using the antibodies indicated. (D) Sperm chromatin was added to Mock-, PAF15-, and DNMT1-depleted extracts. Chromatin fractions were isolated, and the samples were analyzed by immunoblotting using the antibodies indicated. Source data are provided as Figure 4—source data 1. |
|
|
Figure 4-figure supplement 1. USP7 is recruited to chromatin through the interaction with DNMT1. (A) rDNMT1WT-3xFLAG or 4KA-3xFLAG were added to DNMT1-depleted extracts. The extracts used in Figure 4C were analyzed by immunoblotting using the antibodies indicated. (B) Mock-, PAF15-, DNMT1-, or PAF15/DNMT1 co-depleted extracts used in Figure 4D were analyzed by immunoblotting using the antibodies indicated. Source data are provided as Figure 4—figure supplement 1—source data 1. |
|
|
Figure 5. Unloading of PAF15 requires DNMT1-dependent DNA methylation. (A) Sperm chromatin was added to Mock- or DNMT1-depleted interphase extracts supplemented with either buffer (+Buffer), wild-type rDNMT1-3xFLAG (+WT), or catalytic mutant rDNMT1 C1101S-3xFLAG (+C1101 S). Chromatin fractions were isolated, and the samples were analyzed by immunoblotting using the antibodies indicated. (B) Sperm chromatin was added to DNMT1-depleted interphase extracts supplemented wild-type rDNMT1-3xFLAG (+WT) or catalytic mutant rDNMT1 C1101S-3xFLAG (+C1101 S). Replicating chromatin was digested by micrococcal nuclease (MNase). Immunoprecipitation was performed by PAF15, USP7 antibodies-bound beads, and FLAG affinity beads in the solubilized chromatin fraction solution, and the samples were analyzed by immunoblotting using the antibodies indicated. (C) A schema of an experiment described in D. (D) Sperm chromatin was added to DNMT1-depleted interphase extracts supplemented wild-type rDNMT1-3xFLAG (+WT) or catalytic mutant rDNMT1 C1101S-3xFLAG (+C1101 S). After 60 min, the extracts were supplemented with either buffer (−) or GST-mDPPA3 61–150 (+). Chromatin fractions were isolated, and the samples were analyzed by immunoblotting using the antibodies indicated. The asterisk indicates a non-specific band. (E) Sperm chromatin was added to USP7-depleted interphase extracts. After 90 min, the extracts were supplemented with either buffer (−) or GST-mDPPA3 61–150 (+). Chromatin fractions were isolated, and the samples were analyzed by immunoblotting using the antibodies indicated. The asterisk indicates a non-specific band. Source data are provided as Figure 5—source data 1. |
|
|
Figure 5-figure supplement 1. Unloading of PAF15 requires DNMT1-dependent DNA methylation. (A) rDNMT1 WT-3xFLAG or C1101S-3xFLAG were added to DNMT1-depleted extracts. The extracts used in Figure 5A were analyzed by immunoblotting using the antibodies indicated. (B) rDNMT1 WT-3xFLAG or C1101S-3xFLAG were added to DNMT1-depleted extracts used in Figure 5D. After 60 min, these extracts were supplemented with GST-mDPPA3. The extracts were analyzed by immunoblotting using the antibodies indicated. The asterisk indicates a non-specific band. (C) Replicating Mock- or USP7-depleted extracts at 90 min were supplemented with either buffer (−) or GST-mDPPA3 (+). The extracts were used in Figure 5E and analyzed by immunoblotting using the antibodies indicated. Source data are provided as Figure 5—figure supplement 1—source data 1. |
|
|
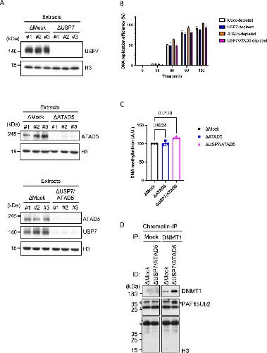
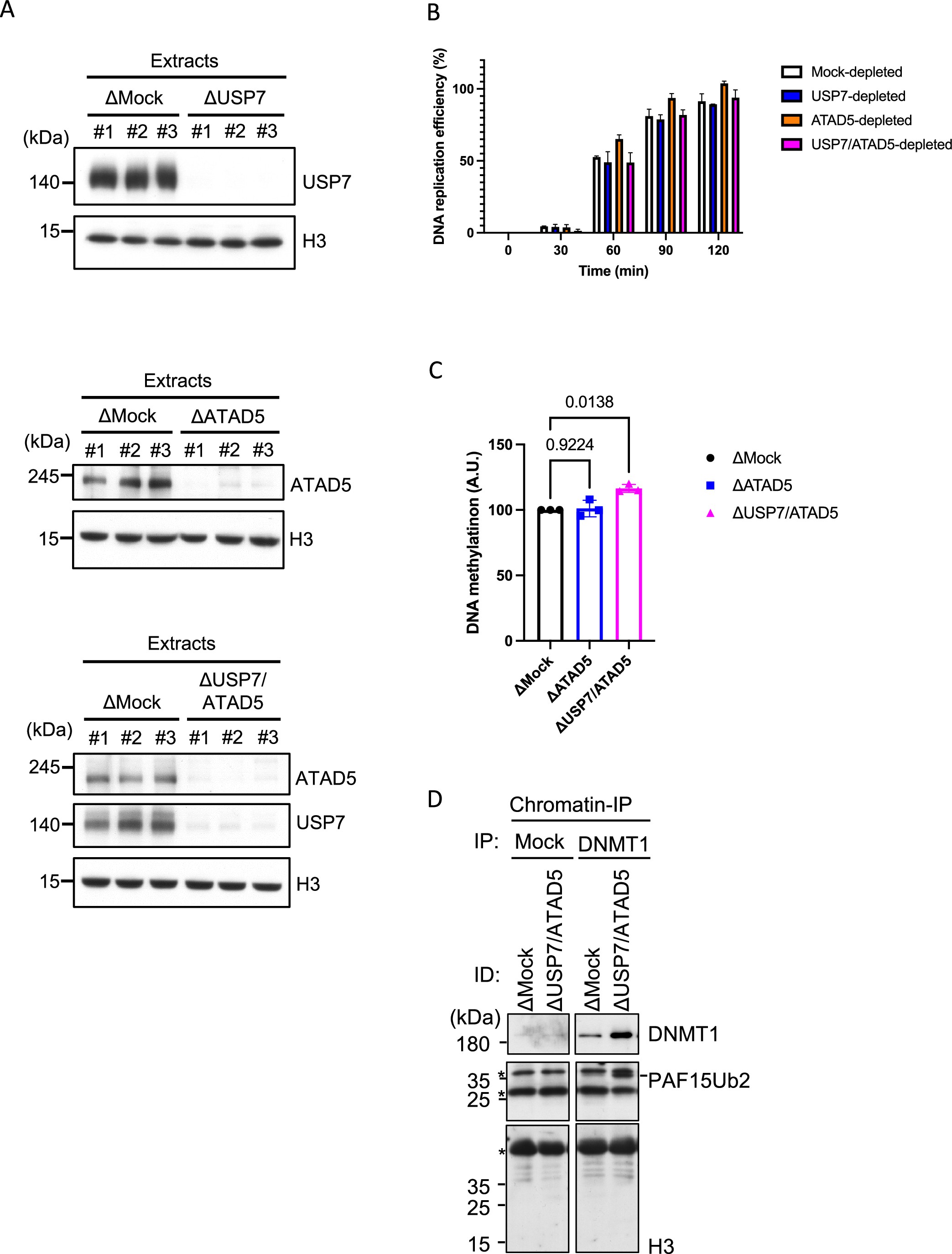
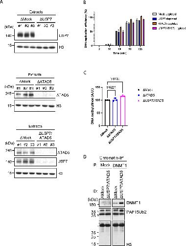
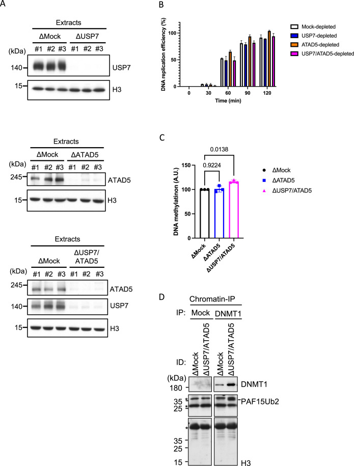
Figure 6. ATAD5 unloads PAF15Ub0 from chromatin. (A) Sperm chromatin was added to Mock-, USP7-, ATAD5-, and USP7/ATAD5-depleted interphase extracts and isolated at indicated time points. Chromatin bound proteins were analyzed by immunoblotting. (B) Sperm chromatin was added to Mock-, ATAD5-depleted interphase extracts supplemented with either buffer (+Buffer) or recombinant hATAD5-RFCs (+ATAD5). Chromatin fractions were isolated, and the samples were analyzed by immunoblotting using the antibodies indicated. (C) Recombinant PAF15 K18R/K27R-3xFLAG was supplemented to PAF15- and PAF15/ATAD5-depleted extracts, and chromatin fractions were isolated. Chromatin bound proteins were confirmed by immunoblotting. (D) Sperm chromatin was added to Mock-, UHRF1-, ATAD5-, and UHRF1/ATAD5-depleted extracts and isolated at indicated time point. Chromatin bound proteins were analyzed by immunoblotting. (E) Sperm chromatin was added to USP7/ATAD5-depleted extracts and isolated at 90 min. The chromatin was supplemented with either buffer (+Buffer), USP7 WT-3xFLAG (+WT), or USP7 C225S-3xFLAG (+C225 S) and re-isolated at indicated time points. Chromatin bound proteins were analyzed by immunoblotting. (F) Sperm chromatin was added to Mock- and USP7/ATAD5-depleted extracts. After replication at 90 min, the extracts were supplemented with either buffer (+Buffer) or recombinant hATAD5-RFCs (+ATAD5). Chromatin fractions were isolated, and the samples were analyzed by immunoblotting using the antibodies indicated. Source data are provided as Figure 6—source data 1. |
|
|
Figure 6-figure supplement 1. ATAD5 unloads PAF15Ub0 from chromatin. (A) Mock-, USP7-, ATAD5-, or USP7/ATAD5 co-depleted extracts were used in Figure 6A and analyzed by immunoblotting using the antibodies indicated. (B) rhATAD5-RFCs was added to ATAD5-depleted extracts. The extracts were used in Figure 6B and analyzed by immunoblotting using the antibodies indicated. (C) rPAF15 KRKR-3xFLAG was added to PAF15- or PAF15/ATAD5 co-depleted extracts. The extracts were used in Figure 6C and analyzed by immunoblotting using the antibodies indicated. (D) Mock-, UHRF1-, ATAD5-, or UHRF1/ATAD5 co-depleted extracts were used in Figure 6D and analyzed by immunoblotting using the antibodies indicated. (E) rUSP7WT-3xFLAG or C225S-3xFLAG were added to USP7/ATAD5 co-depleted extracts. The extracts were used in Figure 6E and analyzed by immunoblotting using the antibodies indicated. (F) Replicating USP7/ATAD5 co-depleted extracts at 90 min were supplemented with either buffer or rhATAD5-RFCs. The extracts were used in Figure 6F and analyzed by immunoblotting using the antibodies indicated. Source data are provided as Figure 6—figure supplement 1—source data 1. |
|
|
Figure 7. PAF15 dissociation negatively regulates aberrant increase of DNA methylation. Sperm chromatin and radiolabeled S-(methyl-3H)-adenosyl-L-methionine were added to either Mock- and USP7-, ATAD5-, or USP7/ATAD5 co-depleted extracts. Purified DNA samples were analyzed to determine the efficiency of DNA methylation. Data are presented as mean ± SEM from three biological replicates. Multiple comparisons were performed by two-way repeated measure ANOVA (RM ANOVA) followed by Sidak’s multiple comparison test. ns; not significant, ∗p<0.05, ∗∗∗p<0.001, and ∗∗∗∗p<0.0001. Source data are provided as Figure 7—source data 1. |
|
|
Figure 7-figure supplement 1. DNA replication and methylation analysis in USP7 or ATAD5-depleted extracts. (A) Mock-, USP7-, ATAD5-, or USP7/ATAD5 co-depleted extracts used in Figure 7 were analyzed by immunoblotting using the antibodies indicated. (B) Sperm chromatin and radiolabeled (α-32P) dCTP were added to Mock-, USP7-, ATAD5-, or USP7/ATAD5 co-depleted extracts. Purified DNA samples were analyzed to determine the efficiency of DNA replication. Data are presented as mean ± SEM from three biological replicates. (C) Sperm chromatin and radiolabeled S-(methyl-3H)-adenosyl-L-methionine were added to either Mock-, ATAD5-, or USP7/ATAD5 co-depleted extracts. Purified DNA samples were analyzed to determine the efficiency of DNA methylation. Data are presented as mean ± SEM from three biological replicates. Multiple comparisons were performed by two-way repeated measure ANOVA (RM ANOVA) followed by Sidak’s multiple comparison test. DNA methylation (A.U) was calculated relative to the value of mock-depleted control reactions. (D) Sperm chromatin was added to Mock- or USP7/ATAD5-depleted extracts. Replicating chromatin was isolated and digested by micrococcal nuclease (MNase). Immunoprecipitation was performed by DNMT1 antibodies-bound beads, and the samples were analyzed by immunoblotting using the antibodies indicated. Source data are provided as Figure 7—figure supplement 1—source data 1. |
|
|
Figure 8. mUSP7 interacts with mPAF15 to assure a complete DNA methylation maintenance. (A) Immunoprecipitation (IP) of endogenous mPAF15 from whole cell lysates of wt and mPAF15 SAKA mouse embryonic stem cells (mESCs) using an anti-PAF15 antibody. Bound fractions were subjected to immunoblotting with anti-USP7 and PAF15 antibodies. The bar plot shows the quantifications of the relative GFP-mUSP7 and mUSP7 co-precipitated with mPAF15. The error bar stands for SD from three biological replicates. A paired t-test with two tails was done, and p value was indicated. (B) Scheme of the cell fractionation experiment described in Figure 7B (left). IP of endogenous mPAF15 from cytosolic, soluble nuclear, and chromatin fractions using an anti-PAF15 antibody. Bound fractions were subjected to immunoblotting with PAF15 antibody. Immunoblotting with anti-Tubulin and anti-H3 antibodies is used to indicate the cytosolic and chromatin fractions, respectively. (C) Boxplot shows the DNA methylation levels of LINE-1 elements in both wt and mPAF15 SAKA naïve and epiblast-like cells (EpiLCs). Center lines show the medians; box limits indicate the 25th and 75th percentiles as determined by R software; whiskers extend 1.5 times the interquartile range from the 25th and 75th percentiles; outliers are represented by dots. Data sets from four biological replicates were tested for significance with an unpaired t-test with one tail was performed, and p values are indicated. |
|
|
Figure 8-figure supplement 1. Generation and characterization of mouse embryonic stem cell (mESC) lines carrying the SAKA mutants by genome editing. (A) Schematic representation of the CRISPR/Cas9 gene editing strategy. The restriction enzyme recognition site for restriction fragment length polymorphism (RFLP) screening is shown. (B) Genotyping using RFLP analysis of PAF15 SAKA mutant line and digestion by the AluI enzyme. (C) DNA sequencing traces confirming the successful mutations of the SAKA in Paf15. |
|
|
Figure 9. Model of the termination of PAF15 ubiquitin signaling post replication. |
|
|
Figure 1—figure supplement 1. USP7 was identified as a PAF15 binding protein.(A) Interphase egg extracts supplemented with UbVS or UbVS+Ub used in Figure 1A were analyzed by immunoblotting using the antibodies indicated. (B) Purified GST or GST-rPAF15 mutants used in Figure 1D were stained using CBB. (C) Sperm chromatin was added to interphase egg extracts supplemented with either buffer (−) and 58 µM ubiquitin (+). Samples were analyzed by immunoblotting using the antibodies indicated. Source data are provided as Figure 1—figure supplement 1—source data 1. Figure 1—figure supplement 1—source data 1. Figure 1—figure supplement 1 Original blots. |
|
|
Figure 2—figure supplement 1. hUSP7561-1102 interacts with hPAF15 dependently on KxxxK motif.(A) Superimposition of plots of enthalpy changes in the interaction between hUSP7561-1102 and full-length hPAF15 wild-type (WT) or K93A/K96A mutant by isothermal titration calorimetry (ITC) measurement. Data are presented as mean ± SEM from three biological replicates. Figure 2—figure supplement 1—source data 1. Figure 2—figure supplement 1 ITC. |
|
|
Figure 3—figure supplement 1. USP7 directly deubiquitylates PAF15 to promote PAF15 chromatin dissociation.(A) rPAF15 WT-3xFLAG or SAKA-3xFLAG were added to PAF15-depleted extracts. The extracts used in Figure 3A were analyzed by immunoblotting using the antibodies indicated. (B) rUSP7 WT-3xFLAG or C225S-3xFLAG were added to USP7-depleted extracts. The extracts used in Figure 3B were analyzed by immunoblotting using the antibodies indicated. (C) Interphase egg extracts supplemented with dimethyl sulfoxide (DMSO) or the USP7 inhibitor FT671 used in Figure 3C were analyzed by immunoblotting using the antibodies indicated. (D) Ubiquitinated PAF15 was prepared by in vitro ubiquitylation using E1 (mouse UBA1), E2 (UBE2D3), E3 (UHRF1), ubiquitin, and C-teminal FLAG tagged PAF15. The reaction mixture was boiled, and the precipitant was removed by centrifugation. The supernatant containing ubiquitinated PAF15 was incubated with 50 nM recombinant USP7 or USP47. Incubations were stopped at the indicated time by adding SDS-PAGE loading buffer and analyzed by CBB staining. Source data are provided as Figure 3—figure supplement 1—source data 1. Figure 3—figure supplement 1—source data 1. Figure 3—figure supplement 1 Original blots. |
|
|
Figure 4—figure supplement 1. USP7 is recruited to chromatin through the interaction with DNMT1.(A) rDNMT1WT-3xFLAG or 4KA-3xFLAG were added to DNMT1-depleted extracts. The extracts used in Figure 4C were analyzed by immunoblotting using the antibodies indicated. (B) Mock-, PAF15-, DNMT1-, or PAF15/DNMT1 co-depleted extracts used in Figure 4D were analyzed by immunoblotting using the antibodies indicated. Source data are provided as Figure 4—figure supplement 1—source data 1. Figure 4—figure supplement 1—source data 1. Figure 4—figure supplement 1 Original blots. |
|
|
Figure 5—figure supplement 1. Unloading of PAF15 requires DNMT1-dependent DNA methylation.(A) rDNMT1 WT-3xFLAG or C1101S-3xFLAG were added to DNMT1-depleted extracts. The extracts used in Figure 5A were analyzed by immunoblotting using the antibodies indicated. (B) rDNMT1 WT-3xFLAG or C1101S-3xFLAG were added to DNMT1-depleted extracts used in Figure 5D. After 60 min, these extracts were supplemented with GST-mDPPA3. The extracts were analyzed by immunoblotting using the antibodies indicated. The asterisk indicates a non-specific band. (C) Replicating Mock- or USP7-depleted extracts at 90 min were supplemented with either buffer (−) or GST-mDPPA3 (+). The extracts were used in Figure 5E and analyzed by immunoblotting using the antibodies indicated. Source data are provided as Figure 5—figure supplement 1—source data 1. Figure 5—figure supplement 1—source data 1. Figure 5—figure supplement 1 Original blots. |
|
|
Figure 6—figure supplement 1. ATAD5 unloads PAF15Ub0 from chromatin.(A) Mock-, USP7-, ATAD5-, or USP7/ATAD5 co-depleted extracts were used in Figure 6A and analyzed by immunoblotting using the antibodies indicated. (B) rhATAD5-RFCs was added to ATAD5-depleted extracts. The extracts were used in Figure 6B and analyzed by immunoblotting using the antibodies indicated. (C) rPAF15 KRKR-3xFLAG was added to PAF15- or PAF15/ATAD5 co-depleted extracts. The extracts were used in Figure 6C and analyzed by immunoblotting using the antibodies indicated. (D) Mock-, UHRF1-, ATAD5-, or UHRF1/ATAD5 co-depleted extracts were used in Figure 6D and analyzed by immunoblotting using the antibodies indicated. (E) rUSP7WT-3xFLAG or C225S-3xFLAG were added to USP7/ATAD5 co-depleted extracts. The extracts were used in Figure 6E and analyzed by immunoblotting using the antibodies indicated. (F) Replicating USP7/ATAD5 co-depleted extracts at 90 min were supplemented with either buffer or rhATAD5-RFCs. The extracts were used in Figure 6F and analyzed by immunoblotting using the antibodies indicated. Source data are provided as Figure 6—figure supplement 1—source data 1. Figure 6—figure supplement 1—source data 1. Figure 6—figure supplement 1 Original blots. |
|
|
Figure 7—figure supplement 1. DNA replication and methylation analysis in USP7 or ATAD5-depleted extracts.(A) Mock-, USP7-, ATAD5-, or USP7/ATAD5 co-depleted extracts used in Figure 7 were analyzed by immunoblotting using the antibodies indicated. (B) Sperm chromatin and radiolabeled (α-32P) dCTP were added to Mock-, USP7-, ATAD5-, or USP7/ATAD5 co-depleted extracts. Purified DNA samples were analyzed to determine the efficiency of DNA replication. Data are presented as mean ± SEM from three biological replicates. (C) Sperm chromatin and radiolabeled S-(methyl-3H)-adenosyl-L-methionine were added to either Mock-, ATAD5-, or USP7/ATAD5 co-depleted extracts. Purified DNA samples were analyzed to determine the efficiency of DNA methylation. Data are presented as mean ± SEM from three biological replicates. Multiple comparisons were performed by two-way repeated measure ANOVA (RM ANOVA) followed by Sidak’s multiple comparison test. DNA methylation (A.U) was calculated relative to the value of mock-depleted control reactions. (D) Sperm chromatin was added to Mock- or USP7/ATAD5-depleted extracts. Replicating chromatin was isolated and digested by micrococcal nuclease (MNase). Immunoprecipitation was performed by DNMT1 antibodies-bound beads, and the samples were analyzed by immunoblotting using the antibodies indicated. Source data are provided as Figure 7—figure supplement 1—source data 1. Figure 7—figure supplement 1—source data 1. Figure 7—figure supplement 1 Original blots, DNA replication, and methylation data. |
|
|
Figure 8—figure supplement 1. Generation and characterization of mouse embryonic stem cell (mESC) lines carrying the SAKA mutants by genome editing.(A) Schematic representation of the CRISPR/Cas9 gene editing strategy. The restriction enzyme recognition site for restriction fragment length polymorphism (RFLP) screening is shown. (B) Genotyping using RFLP analysis of PAF15 SAKA mutant line and digestion by the AluI enzyme. (C) DNA sequencing traces confirming the successful mutations of the SAKA in Paf15. Figure 8—figure supplement 1—source data 1. Figure 8—figure supplement 1 Original gel and sequencing data. |
External Resources: Proteomic dataset PXD034088 on jPOST
CTD
References [+] :
Al-Eidan,
The USP7 protein interaction network and its roles in tumorigenesis.
2022, Pubmed
Al-Eidan, The USP7 protein interaction network and its roles in tumorigenesis. 2022, Pubmed
Arita, Recognition of hemi-methylated DNA by the SRA protein UHRF1 by a base-flipping mechanism. 2008, Pubmed
Arita, Recognition of modification status on a histone H3 tail by linked histone reader modules of the epigenetic regulator UHRF1. 2012, Pubmed
Ashton, DNA Polymerase ι Interacts with Both the TRAF-like and UBL1-2 Domains of USP7. 2021, Pubmed
Avvakumov, Structural basis for recognition of hemi-methylated DNA by the SRA domain of human UHRF1. 2008, Pubmed
Blow, Xenopus cell-free extracts and their contribution to the study of DNA replication and other complex biological processes. 2016, Pubmed , Xenbase
Borodovsky, A novel active site-directed probe specific for deubiquitylating enzymes reveals proteasome association of USP14. 2001, Pubmed
Bostick, UHRF1 plays a role in maintaining DNA methylation in mammalian cells. 2007, Pubmed
Charlton, Global delay in nascent strand DNA methylation. 2018, Pubmed
Cheng, Molecular mechanism for the substrate recognition of USP7. 2015, Pubmed
Cheng, Molecular mechanism for USP7-mediated DNMT1 stabilization by acetylation. 2015, Pubmed
DaRosa, A Bifunctional Role for the UHRF1 UBL Domain in the Control of Hemi-methylated DNA-Dependent Histone Ubiquitylation. 2018, Pubmed
De Biasio, Structure of p15(PAF)-PCNA complex and implications for clamp sliding during DNA replication and repair. 2015, Pubmed
Dimova, APC/C-mediated multiple monoubiquitylation provides an alternative degradation signal for cyclin B1. 2012, Pubmed , Xenbase
Du, Stella protein facilitates DNA demethylation by disrupting the chromatin association of the RING finger-type E3 ubiquitin ligase UHRF1. 2019, Pubmed
Du, DNMT1 stability is regulated by proteins coordinating deubiquitination and acetylation-driven ubiquitination. 2010, Pubmed
Edwards, DNA methylation and DNA methyltransferases. 2017, Pubmed
Emanuele, Proliferating cell nuclear antigen (PCNA)-associated KIAA0101/PAF15 protein is a cell cycle-regulated anaphase-promoting complex/cyclosome substrate. 2011, Pubmed
Felle, The USP7/Dnmt1 complex stimulates the DNA methylation activity of Dnmt1 and regulates the stability of UHRF1. 2011, Pubmed
Foster, Critical Role of the UBL Domain in Stimulating the E3 Ubiquitin Ligase Activity of UHRF1 toward Chromatin. 2018, Pubmed
Georges, USP7 Regulates Cytokinesis through FBXO38 and KIF20B. 2019, Pubmed
Greenberg, The diverse roles of DNA methylation in mammalian development and disease. 2019, Pubmed
Haggerty, Dnmt1 has de novo activity targeted to transposable elements. 2021, Pubmed
Harrison, Hemi-methylated DNA regulates DNA methylation inheritance through allosteric activation of H3 ubiquitylation by UHRF1. 2016, Pubmed
Hashimoto, The SRA domain of UHRF1 flips 5-methylcytosine out of the DNA helix. 2008, Pubmed
Hayashi, Generation of eggs from mouse embryonic stem cells and induced pluripotent stem cells. 2013, Pubmed
Hu, Crystal structure of a UBP-family deubiquitinating enzyme in isolation and in complex with ubiquitin aldehyde. 2002, Pubmed
Hu, Structural basis of competitive recognition of p53 and MDM2 by HAUSP/USP7: implications for the regulation of the p53-MDM2 pathway. 2006, Pubmed
Ishiyama, Structure of the Dnmt1 Reader Module Complexed with a Unique Two-Mono-Ubiquitin Mark on Histone H3 Reveals the Basis for DNA Methylation Maintenance. 2017, Pubmed , Xenbase
Jagannathan, A role for USP7 in DNA replication. 2014, Pubmed
Johnson, PCNA Retention on DNA into G2/M Phase Causes Genome Instability in Cells Lacking Elg1. 2016, Pubmed
Jones, Functions of DNA methylation: islands, start sites, gene bodies and beyond. 2012, Pubmed
Jones, Rethinking how DNA methylation patterns are maintained. 2009, Pubmed
Kang, Regulation of PCNA cycling on replicating DNA by RFC and RFC-like complexes. 2019, Pubmed
Karg, Ubiquitome Analysis Reveals PCNA-Associated Factor 15 (PAF15) as a Specific Ubiquitination Target of UHRF1 in Embryonic Stem Cells. 2017, Pubmed
Komander, The ubiquitin code. 2012, Pubmed
Kubota, The Elg1 replication factor C-like complex functions in PCNA unloading during DNA replication. 2013, Pubmed
Kubota, Replication-Coupled PCNA Unloading by the Elg1 Complex Occurs Genome-wide and Requires Okazaki Fragment Ligation. 2015, Pubmed
Kumamoto, HPF1-dependent PARP activation promotes LIG3-XRCC1-mediated backup pathway of Okazaki fragment ligation. 2021, Pubmed , Xenbase
Landré, Regulation of transcriptional activators by DNA-binding domain ubiquitination. 2017, Pubmed
Lee, ATAD5 regulates the lifespan of DNA replication factories by modulating PCNA level on the chromatin. 2013, Pubmed
Lee, Human ELG1 regulates the level of ubiquitinated proliferating cell nuclear antigen (PCNA) through Its interactions with PCNA and USP1. 2010, Pubmed
Li, USP7 negatively controls global DNA methylation by attenuating ubiquitinated histone-dependent DNMT1 recruitment. 2020, Pubmed
Li, Deubiquitination of p53 by HAUSP is an important pathway for p53 stabilization. 2002, Pubmed
Li, Stella safeguards the oocyte methylome by preventing de novo methylation mediated by DNMT1. 2018, Pubmed
Liu, K63-linked polyubiquitin chains bind to DNA to facilitate DNA damage repair. 2018, Pubmed
Lyko, The DNA methyltransferase family: a versatile toolkit for epigenetic regulation. 2018, Pubmed
Ma, M phase phosphorylation of the epigenetic regulator UHRF1 regulates its physical association with the deubiquitylase USP7 and stability. 2012, Pubmed
Ming, Kinetics and mechanisms of mitotic inheritance of DNA methylation and their roles in aging-associated methylome deterioration. 2020, Pubmed
Mishima, Enhanced processivity of Dnmt1 by monoubiquitinated histone H3. 2020, Pubmed
Moore, DNA methylation and its basic function. 2013, Pubmed
Mulholland, A modular open platform for systematic functional studies under physiological conditions. 2015, Pubmed
Mulholland, Recent evolution of a TET-controlled and DPPA3/STELLA-driven pathway of passive DNA demethylation in mammals. 2020, Pubmed , Xenbase
Nishiyama, Uhrf1-dependent H3K23 ubiquitylation couples maintenance DNA methylation and replication. 2013, Pubmed , Xenbase
Nishiyama, Two distinct modes of DNMT1 recruitment ensure stable maintenance DNA methylation. 2020, Pubmed , Xenbase
Pabinger, Analysis and Visualization Tool for Targeted Amplicon Bisulfite Sequencing on Ion Torrent Sequencers. 2016, Pubmed
Petryk, Staying true to yourself: mechanisms of DNA methylation maintenance in mammals. 2021, Pubmed
Povlsen, Systems-wide analysis of ubiquitylation dynamics reveals a key role for PAF15 ubiquitylation in DNA-damage bypass. 2012, Pubmed
Qin, Usp7 and Uhrf1 control ubiquitination and stability of the maintenance DNA methyltransferase Dnmt1. 2011, Pubmed
Qin, DNA methylation requires a DNMT1 ubiquitin interacting motif (UIM) and histone ubiquitination. 2015, Pubmed
Qin, Phosphorylation of the HP1β hinge region sequesters KAP1 in heterochromatin and promotes the exit from naïve pluripotency. 2021, Pubmed
Rajakumara, PHD finger recognition of unmodified histone H3R2 links UHRF1 to regulation of euchromatic gene expression. 2011, Pubmed
Ran, Genome engineering using the CRISPR-Cas9 system. 2013, Pubmed
Ren, DNMT1 reads heterochromatic H4K20me3 to reinforce LINE-1 DNA methylation. 2021, Pubmed
Rothbart, Association of UHRF1 with methylated H3K9 directs the maintenance of DNA methylation. 2012, Pubmed
Sharif, The SRA protein Np95 mediates epigenetic inheritance by recruiting Dnmt1 to methylated DNA. 2007, Pubmed
Sheng, Molecular recognition of p53 and MDM2 by USP7/HAUSP. 2006, Pubmed
Syeda, The replication focus targeting sequence (RFTS) domain is a DNA-competitive inhibitor of Dnmt1. 2011, Pubmed
Takeshita, Structural insight into maintenance methylation by mouse DNA methyltransferase 1 (Dnmt1). 2011, Pubmed
Ulrich, Readers of PCNA modifications. 2013, Pubmed
Wyszynski, The cysteine conserved among DNA cytosine methylases is required for methyl transfer, but not for specific DNA binding. 1993, Pubmed
Yamaguchi, Usp7-dependent histone H3 deubiquitylation regulates maintenance of DNA methylation. 2017, Pubmed , Xenbase
Yu, p15(PAF), a novel PCNA associated factor with increased expression in tumor tissues. 2001, Pubmed
Zhang, Crystal Structure of Human DNA Methyltransferase 1. 2015, Pubmed
