XB-ART-59413
Dev Biol
2023 Mar 01;495:42-53. doi: 10.1016/j.ydbio.2022.11.010.
Show Gene links
Show Anatomy links
Mink1 regulates spemann organizer cell fate in the xenopus gastrula via Hmga2.
Colleluori V, Khokha MK.
???displayArticle.abstract???
Congenital Heart Disease (CHD) is the most common birth defect and leading cause of infant mortality, yet molecular mechanisms explaining CHD remain mostly unknown. Sequencing studies are identifying CHD candidate genes at a brisk rate including MINK1, a serine/threonine kinase. However, a plausible molecular mechanism connecting CHD and MINK1 is unknown. Here, we reveal that mink1 is required for proper heart development due to its role in left-right patterning. Mink1 regulates canonical Wnt signaling to define the cell fates of the Spemann Organizer and the Left-Right Organizer, a ciliated structure that breaks bilateral symmetry in the vertebrate embryo. To identify Mink1 targets, we applied an unbiased proteomics approach and identified the high mobility group architectural transcription factor, Hmga2. We report that Hmga2 is necessary and sufficient for regulating Spemann's Organizer. Indeed, we demonstrate that Hmga2 can induce Spemann Organizer cell fates even when β-catenin, a critical effector of the Wnt signaling pathway, is depleted. In summary, we discover a transcription factor, Hmga2, downstream of Mink1 that is critical for the regulation of Spemann's Organizer, as well as the LRO, defining a plausible mechanism for CHD.
???displayArticle.pubmedLink??? 36572140
???displayArticle.pmcLink??? PMC10116378
???displayArticle.link??? Dev Biol
???displayArticle.grants??? [+]
T32 GM148332 NIGMS NIH HHS , T32 GM007499 NIGMS NIH HHS , F31 HL140791 NHLBI NIH HHS , R01 HD102186 NICHD NIH HHS
Species referenced: Xenopus tropicalis
Genes referenced: cripto ctnnb1 dand5 foxj1 foxj1.2 gsc hmga2 mink1 nodal1 nodal3 nucks1 pitx2 rpl30
GO keywords: Wnt signaling pathway involved in heart development [+]
???displayArticle.antibodies??? Ctnnb1 Ab9 Gapdh Ab5
gRNAs referenced: hmga2 gRNA1 hmga2 gRNA2 mink1 gRNA1 mink1 gRNA2 mink1 gRNA3
???displayArticle.disOnts??? congenital heart disease
???attribute.lit??? ???displayArticles.show???
|
|
Graphical abstract |
|
|
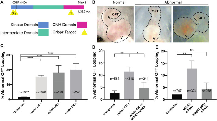
Fig. 1. Loss of mink1 Induces Abnormal Heart Development. A) Schematic of Xenopus tropicalis Mink1 protein domains, site of kinase-dead (KD) mutation, and Crispr target sites (yellow). Protein homology between human and X. tropicalis Mink1 is 76%. B) Representative images of Xenopus tropicalis normal and abnormal cardiac outflow tracts (ventral views with anterior at top) at stage 45. OFT: outflow tract, V: ventricle. C) Quantification of abnormal cardiac outflow tract looping in mink1 crispants. 5, 3 and 12 biological replicates included for CRISPRs 1, 2 and 3, respectively. D) Rescue of mink1 depletion cardiac looping phenotype with human MINK1 mRNA. 5 biological replicates. E) Quantification of abnormal cardiac OFT looping in embryos with overexpression of wild-type and kinase-dead human MINK1 RNA. Lower dose of MINK1 RNA used for rescue than for overexpression (see Methods). 7 and 4 biological replicates included. P < 0.0001 = ∗∗∗∗, p < 0.005 = ∗∗, p < 0.05 = ∗ by two-tailed T-test. |
|
|
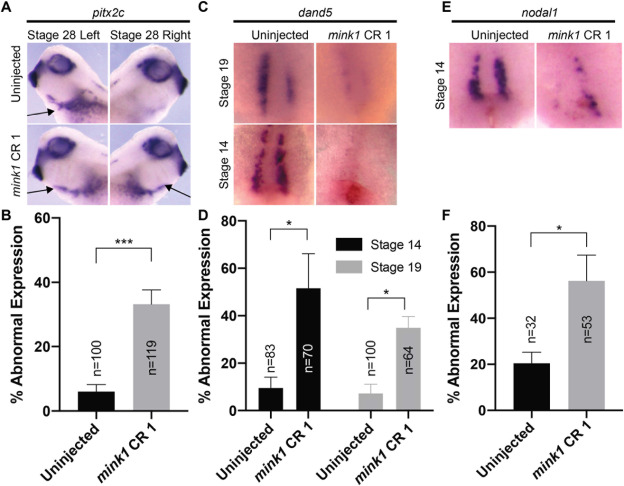
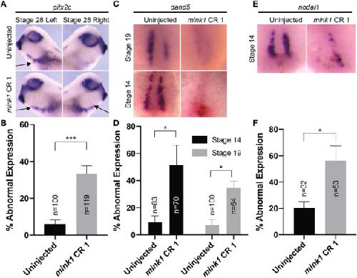
Fig. 2. Mink1 is Required for LRO Patterning. A) Representative images of pitx2c expression at stage 19. Pitx2c is normally expressed on the left lateral plate mesoderm (arrow, top row). Pitx2c expression is impaired in mink1 crispants (typically bilateral, arrows lower row). B) Quantification of abnormal pitx2c in mink1 crispants. 6 biological replicates included. C) Representative images of dand5 expression at stage 19 and stage 14. Anterior is to the top and posterior is to the bottom; ventral view. Dand5 expression is absent in the left-right Organizer of mink1 crispants after initiation of flow, stage 19 (top row), and before the initiation of flow, stage 14 (bottom row). D) Quantification of abnormal dand5 expression in mink1 crispants at stages 14 and 19.4 and 3 biological replicates included for stage 19 and 14, respectively. E) Representative images of nodal1 expression at stage 14. Anterior is to the top and posterior is to the bottom; ventral view. Nodal1 expression is also absent in the left-right Organizer of mink1 crispants before the initiation of flow, stage 14. F) Quantification of abnormal nodal1 expression in mink1 crispants. 4 biological replicates included. P < 0.0005 = ∗∗∗, p < 0.05 = ∗ by two-tailed T-test. |
|
|
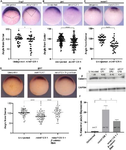
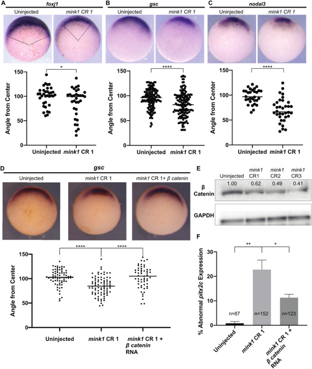
Fig. 3. Mink1 Regulates Canonical Wnt Signaling. A) Representative images of foxj1 expression in stage 10.5 uninjected embryos and mink1 crispants along with quantification. Pink lines represent angle from center measurements made in ImageJ. 3 biological replicates B) Representative images of goosecoid expression in stage 10.5 uninjected embryos and mink1 crispants along with quantification. 9 biological replicates. C) Representative images of nodal3 expression in stage 10.5 uninjected embryos and mink1 crispants along with quantification. 3 biological replicates. D) Injection of β-catenin RNA rescues loss of Spemann Organizer gene expression in mink1 crispants. Representative images of goosecoid expression along with quantification. 4 biological replicates. E) Levels of total β-catenin protein are reduced in mink1 crispants at stage 10 as assayed by Western blot. F) Injection of β-catenin RNA also rescues abnormal pitx2c expression in mink1 crispants. 3 biological replicates. P < 0.0001 = ∗∗∗∗, p < 0.005 = ∗∗, p < 0.05 = ∗ by two-tailed T-test. |
|
|
Fig. 4. Global Phosphoproteomic Analysis Reveals HMGA2 As a Potential Downstream MINK1 Effector. A) Schematic of experimental pathway for phosphoenriched mass spectrometry experiment. B) Hmga2 exhibited loss of protein and phosphorylation at S18 residue due to depletion of mink1. Graphic representation of global phospoproteome due to mink1 depletion, X-axis represents protein log2 fold change, Y-axis represents phosphorylation log2 fold change. Red represents stage 10, green represents stage 11, blue represents stage 12. Yellow circles represent Hmga2 protein level changes. C) Quantification of abnormal outflow tract looping in hmga2 crispants. 3 biological replicates. D) Hmga2 is required for Spemann Organizer gene expression. Representative images and quantification of reduced goosecoid expression in hmga2 crispants. 3 biological replicates. P < 0.0001 = ∗∗∗∗, p < 0.005 = ∗∗, p < 0.05 = ∗ by two-tailed T-test. |
|
|
Fig. 5. Phosphomimetic HMGA2 rescues mink1 LOF phenotypes. A) Representative images goosecoid gene expression in mink1 crispants injected with WT, S18D, or S43D HMGA2 mRNA. 4 biological replicates B) Quantification of pitx2c expression in mink1 crispants injected with WT, S18D, or S43D HMGA2 mRNA. 4 biological replicates P < 0.0001 = ∗∗∗∗, p < 0.0005 = ∗∗∗, p < 0.005 = ∗∗, p < 0.05 = ∗ by two-tailed T-test. |
|
|
Fig. 6. HMGA2 Rescues Spemann Organizer Cell Fates in β-catenin Depleted Embryos. A) Overexpression of WT HMGA2 is sufficient to induce broad ectopic goosecoid expression in the animal pole of stage 10.5 embryos. Overexpression of S18D and S43D HMGA2 induces localized expression of goosecoid. 3 biological replicates. B) In β-catenin morphants, HMGA2 overexpression can rescue Spemann Organizer gene expression. Wild-type HMGA2 rescues goosecoid expression in a broad pattern on the animal pole, while S18D and S43D rescue in a more localized pattern 3 biological replicates. C) MINK1 overexpression cannot rescue Spemann Organizer gene expression in β-catenin morphants. 3 biological replicates. |
|
|
Supplementary Figure 1: mink1 CRISPR sgRNA Efficacy. A) Schematic representation of mink1 gene structure and crispr sgRNA target sites. B-D) Quantification of insertions and deletions generated by CRISPR. B) ICE results for mink1 CR 3 targeting exon 4 C) ICE results for mink1 CR 2 targeting exon 4 D) ICE results for mink1 CR 1 targeting exon 25. Histograms reflect the percentage of PCR products that have either frame shift indels (blue) or in frame indels (orange). E) Protein alignment between human MINK1 and Xenopus tropicalis Mink1. CR3 deletes 6 nucleotide removing two highly conserved amino acids 55 and 56 (valine and methionine highlighted in yellow) or 54 and 55 (lysine and valine highlighted in yellow). CR 1 induces a two nucleotide insertion (red) which results in an early stop codon (red asterisk). |
|
|
Supplementary Figure 2: MINK1 Kinase Dead Mutation Results in Loss of Function A) Quantification of abnormal OFT looping in mink1 CR3 and then an additional injection of sibling mink1 CR3 embryos with MINK1 kinase dead (KD) mRNA. Lower dose of MINK1 (KD) RNA used for rescue than for overexpression. 2 biological replicates. |
|
|
Supplementary Figure 3: Abnormal OFT looping and LR axis patterning correlate with gastrulation defects in mink1 crispants. A) Representative images of gastrulation defects seen in mink1 crispants at stage 19 and stage 45. Dorsal view, anterior to left- posterior to right. B) mink1 crispants had significant gastrulation defects. 3 biological replicates included. C) Gastrulation defects were highly correlated with abnormal cardiac outflow tract looping in mink1 crispants. 3 biological replicates. D) Gastrulation defects were highly correlated with abnormal pitx2c expression in mink1 crispants. 3 biological replicates. P < 0.0001= ****, p < 0.0005= ***, p < 0.005= ** by two-tailed T-test. |
|
|
Supplementary Figure 4: Global Phosphoproteomic Analysis of mink1 Crispants Uncovered Multiple Potential Downstream Effectors. A) Chaf1a, Hmga2, Nucks1 and Rpl30 all exhibited substantial loss of phosphorylation in mink1 crispants, as well as moderate changes in protein levels. B) Hmga2 crispants exhibited the most substantial loss of Spemann Organizer gene expression. C-D: Graphic representation of global phospoproteome due to mink1 depletion, X-axis represents protein log2 fold change, Y-axis represents phosphorylation log2 fold change. Red represents stage 10, green represents stage 11, blue represents stage 12. Yellow circles represent Hmga2 protein level changes. C) β-catenin exhibited a loss of protein and gain in phosphorylation at serine-552 in mink1 Crispants. D) GSK3 exhibited a substantial gain of protein in mink1 Crispants. |
|
|
Supplementary Figure 5: hmga2 CRISPR sgRNA Efficacy. A) ICE results for hmga2 CR 2. Blue bars represent frame shift indels, orange represents in frame indels. |
|
|
Supplementary Figure 6: Relations between hmga2 and β-catenin. A) Total β-catenin protein levels remain unchanged in stage 10.5 Hmga2 crispants. B) Hmga2 is expressed ubiquitously throughout the animal pole of stage 10.5 embryos and spreads into the Spemann Organizer (arrow). Hmga2 transcript expression does not change in β-catenin morphants. 3 biological replicates included. |
|
|
pitx2 (paired like homeodomain 2) gene expression in Xenopus laevis embryo, assayed via in situ hybridization, NF stage 28, lateral view, anterior left and right, dorsal up. |
External Resources: Proteomic dataset PXD028827 on PRIDE
References [+] :
Beausoleil,
A probability-based approach for high-throughput protein phosphorylation analysis and site localization.
2006, Pubmed
Beausoleil, A probability-based approach for high-throughput protein phosphorylation analysis and site localization. 2006, Pubmed
Beyer, Serotonin signaling is required for Wnt-dependent GRP specification and leftward flow in Xenopus. 2012, Pubmed , Xenbase
Bhattacharya, CRISPR/Cas9: An inexpensive, efficient loss of function tool to screen human disease genes in Xenopus. 2015, Pubmed , Xenbase
Blum, Xenopus, an ideal model system to study vertebrate left-right asymmetry. 2009, Pubmed , Xenbase
Blum, The evolution and conservation of left-right patterning mechanisms. 2014, Pubmed , Xenbase
Bradford, A rapid and sensitive method for the quantitation of microgram quantities of protein utilizing the principle of protein-dye binding. 1976, Pubmed
Chowdhury, Glucagon phosphorylates serine 552 of β-catenin leading to increased expression of cyclin D1 and c-Myc in the isolated rat liver. 2015, Pubmed
Conant, Inference of CRISPR Edits from Sanger Trace Data. 2022, Pubmed
Daulat, Mink1 regulates β-catenin-independent Wnt signaling via Prickle phosphorylation. 2012, Pubmed , Xenbase
Fagotto, Induction of the primary dorsalizing center in Xenopus by the Wnt/GSK/beta-catenin signaling pathway, but not by Vg1, Activin or Noggin. 1997, Pubmed , Xenbase
Funayama, Embryonic axis induction by the armadillo repeat domain of beta-catenin: evidence for intracellular signaling. 1995, Pubmed , Xenbase
Garfinkel, An interspecies heart-to-heart: Using Xenopus to uncover the genetic basis of congenital heart disease. 2017, Pubmed , Xenbase
Goel, Global phosphoproteomic analysis identifies SRMS-regulated secondary signaling intermediates. 2018, Pubmed
Griffin, RAPGEF5 Regulates Nuclear Translocation of β-Catenin. 2018, Pubmed , Xenbase
Hamada, Mechanisms of left-right asymmetry and patterning: driver, mediator and responder. 2014, Pubmed
Harland, Formation and function of Spemann's organizer. 1997, Pubmed
Heasman, Overexpression of cadherins and underexpression of beta-catenin inhibit dorsal mesoderm induction in early Xenopus embryos. 1994, Pubmed , Xenbase
Hellsten, The genome of the Western clawed frog Xenopus tropicalis. 2010, Pubmed , Xenbase
Hock, Expression of HMGA2 variants during oogenesis and early embryogenesis of Xenopus laevis. 2006, Pubmed , Xenbase
Homsy, De novo mutations in congenital heart disease with neurodevelopmental and other congenital anomalies. 2015, Pubmed
Hu, Identification and functional characterization of a novel human misshapen/Nck interacting kinase-related kinase, hMINK beta. 2004, Pubmed
Huang, Cell migration in the Xenopus gastrula. 2018, Pubmed , Xenbase
Hyodo, Misshapen-like kinase 1 (MINK1) is a novel component of striatin-interacting phosphatase and kinase (STRIPAK) and is required for the completion of cytokinesis. 2012, Pubmed
Jia, Verbascoside inhibits progression of glioblastoma cells by promoting Let-7g-5p and down-regulating HMGA2 via Wnt/beta-catenin signalling blockade. 2020, Pubmed
Jiang, Long noncoding RNA LSINCT5 promotes endometrial carcinoma cell proliferation, cycle, and invasion by promoting the Wnt/β-catenin signaling pathway via HMGA2. 2019, Pubmed
Jin, Contribution of rare inherited and de novo variants in 2,871 congenital heart disease probands. 2017, Pubmed
Kawasumi, Left-right asymmetry in the level of active Nodal protein produced in the node is translated into left-right asymmetry in the lateral plate of mouse embryos. 2011, Pubmed
Khokha, Techniques and probes for the study of Xenopus tropicalis development. 2002, Pubmed , Xenbase
Khokha, Depletion of three BMP antagonists from Spemann's organizer leads to a catastrophic loss of dorsal structures. 2005, Pubmed , Xenbase
Krishnan, The prolyl isomerase Pin1 targets stem-loop binding protein (SLBP) to dissociate the SLBP-histone mRNA complex linking histone mRNA decay with SLBP ubiquitination. 2012, Pubmed
Liu, Distinct roles for Xenopus Tcf/Lef genes in mediating specific responses to Wnt/beta-catenin signalling in mesoderm development. 2005, Pubmed , Xenbase
Logan, The transcription factor Pitx2 mediates situs-specific morphogenesis in response to left-right asymmetric signals. 1998, Pubmed
McGrath, Two populations of node monocilia initiate left-right asymmetry in the mouse. 2003, Pubmed
Mikryukov, Agonistic and antagonistic roles for TNIK and MINK in non-canonical and canonical Wnt signalling. 2012, Pubmed , Xenbase
Molenaar, XTcf-3 transcription factor mediates beta-catenin-induced axis formation in Xenopus embryos. 1996, Pubmed , Xenbase
Moreno-Mateos, CRISPRscan: designing highly efficient sgRNAs for CRISPR-Cas9 targeting in vivo. 2015, Pubmed , Xenbase
Nesvizhskii, A statistical model for identifying proteins by tandem mass spectrometry. 2003, Pubmed
Ou, Propofol inhibits hepatocellular carcinoma growth and invasion through the HMGA2-mediated Wnt/β-catenin pathway. 2017, Pubmed
Paricio, The Drosophila STE20-like kinase misshapen is required downstream of the Frizzled receptor in planar polarity signaling. 1999, Pubmed
Pierpont, Genetic Basis for Congenital Heart Disease: Revisited: A Scientific Statement From the American Heart Association. 2018, Pubmed
Pohl, Isolation and developmental expression of Xenopus FoxJ1 and FoxK1. 2004, Pubmed , Xenbase
Rich, Phosphoproteomic Analysis Reveals a Novel Mechanism of CaMKIIα Regulation Inversely Induced by Cocaine Memory Extinction versus Reconsolidation. 2016, Pubmed
Schweickert, The nodal inhibitor Coco is a critical target of leftward flow in Xenopus. 2010, Pubmed , Xenbase
Sgarra, Macroscopic differences in HMGA oncoproteins post-translational modifications: C-terminal phosphorylation of HMGA2 affects its DNA binding properties. 2009, Pubmed
Shi, Silencing of HMGA2 suppresses cellular proliferation, migration, invasion, and epithelial-mesenchymal transition in bladder cancer. 2016, Pubmed
Shook, Pattern and morphogenesis of presumptive superficial mesoderm in two closely related species, Xenopus laevis and Xenopus tropicalis. 2004, Pubmed , Xenbase
Singh, Hmga2 is required for canonical WNT signaling during lung development. 2014, Pubmed
Stubbs, The forkhead protein Foxj1 specifies node-like cilia in Xenopus and zebrafish embryos. 2008, Pubmed , Xenbase
Su, The Drosophila Ste20-related kinase misshapen is required for embryonic dorsal closure and acts through a JNK MAPK module on an evolutionarily conserved signaling pathway. 1998, Pubmed
Tabin, A two-cilia model for vertebrate left-right axis specification. 2003, Pubmed
Tan, Small interfering-high mobility group A2 attenuates epithelial-mesenchymal transition in thymic cancer cells via the Wnt/β-catenin pathway. 2021, Pubmed
van Veenendaal, Embryonic exposure to propylthiouracil disrupts left-right patterning in Xenopus embryos. 2013, Pubmed , Xenbase
Vignali, HMGA Genes and Proteins in Development and Evolution. 2020, Pubmed
Vonica, The left-right axis is regulated by the interplay of Coco, Xnr1 and derrière in Xenopus embryos. 2007, Pubmed , Xenbase
Walentek, ATP4a is required for Wnt-dependent Foxj1 expression and leftward flow in Xenopus left-right development. 2012, Pubmed , Xenbase
Wallingford, Planar cell polarity and the developmental control of cell behavior in vertebrate embryos. 2012, Pubmed
Wang, Emerging roles for HMGA2 in colorectal cancer. 2021, Pubmed
Warkman, Xenopus as a model system for vertebrate heart development. 2007, Pubmed , Xenbase
Wend, WNT10B/β-catenin signalling induces HMGA2 and proliferation in metastatic triple-negative breast cancer. 2013, Pubmed
Xiao, Phosphorylation of HMG-I by protein kinase C attenuates its binding affinity to the promoter regions of protein kinase C gamma and neurogranin/RC3 genes. 2000, Pubmed
Yang, HMGA2 regulates acute myeloid leukemia progression and sensitivity to daunorubicin via Wnt/β-catenin signaling. 2019, Pubmed
Zaidi, De novo mutations in histone-modifying genes in congenital heart disease. 2013, Pubmed
Zha, HMGA2 elicits EMT by activating the Wnt/β-catenin pathway in gastric cancer. 2013, Pubmed
Zhou, Genomic structure and expression of the murine Hmgi-c gene. 1996, Pubmed
Zou, Mass spectrometric analysis of high-mobility group proteins and their post-translational modifications in normal and cancerous human breast tissues. 2007, Pubmed
