XB-ART-59195
J Biol Chem
2022 Aug 01;2988:102234. doi: 10.1016/j.jbc.2022.102234.
Show Gene links
Show Anatomy links
The p97 segregase cofactor Ubxn7 facilitates replisome disassembly during S-phase.
Tarcan Z, Poovathumkadavil D, Skagia A, Gambus A.
???displayArticle.abstract???
Complex cellular processes are driven by the regulated assembly and disassembly of large multiprotein complexes. While we are beginning to understand the molecular mechanism for assembly of the eukaryotic DNA replication machinery (replisome), we still know relatively little about the regulation of its disassembly at replication termination. Recently, the first elements of this process have emerged, revealing that the replicative helicase, at the heart of the replisome, is polyubiquitylated prior to unloading and that this unloading requires p97 segregase activity. Two different E3 ubiquitin ligases have now been shown to ubiquitylate the helicase under different conditions: Cul2Lrr1 and TRAIP. Here, using Xenopus laevis egg extract cell-free system and biochemical approaches, we have found two p97 cofactors, Ubxn7 and Faf1, which can interact with p97 during replisome disassembly during S-phase. We show only Ubxn7, however, facilitates efficient replisome disassembly. Ubxn7 delivers this role through its interaction via independent domains with both Cul2Lrr1 and p97 to allow coupling between Mcm7 ubiquitylation and its removal from chromatin. Our data therefore characterize Ubxn7 as the first substrate-specific p97 cofactor regulating replisome disassembly in vertebrates and a rationale for the efficacy of the Cul2Lrr1 replisome unloading pathway in unperturbed S-phase.
???displayArticle.pubmedLink??? 35798141
???displayArticle.pmcLink??? PMC9358472
???displayArticle.link??? J Biol Chem
???displayArticle.grants??? [+]
Wellcome Trust , 215510/Z/19/Z Wellcome Trust , BB/T001860/1 Biotechnology and Biological Sciences Research Council
Species referenced: Xenopus laevis
Genes referenced: atm atr cdc45 chek1 cpsf2 cul2 eif4g2 faf1 gins2 mcm7 pcna ubxn7
GO keywords: DNA replication [+]
???displayArticle.antibodies??? Cul2 Ab1 GINS Ab1 Pcna Ab5
???attribute.lit??? ???displayArticles.show???
|
|
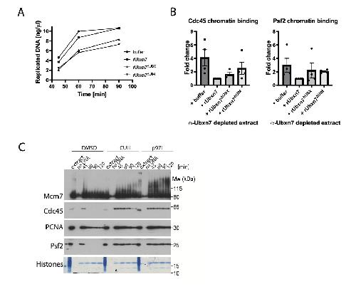
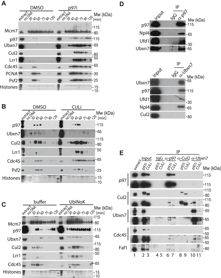
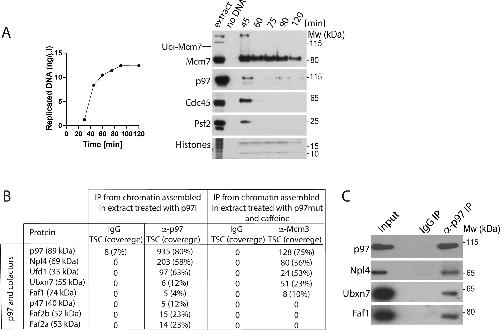
Figure 1. Cofactors interacting with p97 on replicating chromatin in Xenopus laevis egg extract. (A) Chromatin binding of p97 follows replication fork components. A replication reaction was set up in X. laevis egg extract and synthesis of nascent DNA was followed by incorporation of radioactive α-P32dATP into newly synthesised DNA (left). At the same time, chromatin was isolated during the replication reaction at indicated time points after sperm DNA addition. Sample without DNA addition was processed in parallel to provide a chromatin specificity control. Histones at the bottom of the PAGE gel were stained with Colloidal Coomassie for loading and sample purity control. Chromatin samples were analysed by western blotting with indicated antibodies (right). (B) Ubxn7 and Faf1 are identified as cofactors interacting with both p97 and terminated replisome. Interphase egg extract was supplemented with p97i (NMS873) and chromatin was isolated in late S-phase when high levels of terminated replisomes are accumulated on chromatin. Protein complexes were released from chromatin by Benzonase treatment and proteins interacting with p97 segregase were analysed by mass spectrometry. Identified putative interactors were screened to find known and potential p97 cofactors. Obtained data was compared with the mass spectrometry results of interactors of terminated replisomes published previously (4). Total spectral count is presented with protein coverage in the brackets. Only p97 and its cofactors are presented. Other proteins identified in p97 IP are included in Supplementary Table 1. (C) Verification of p97 interaction with Ubxn7 and Faf1 on chromatin. A small proportion of input and immunoprecipitated sample from p97 IP described in (B) was analysed by western blotting with indicated antibodies. |
|
|
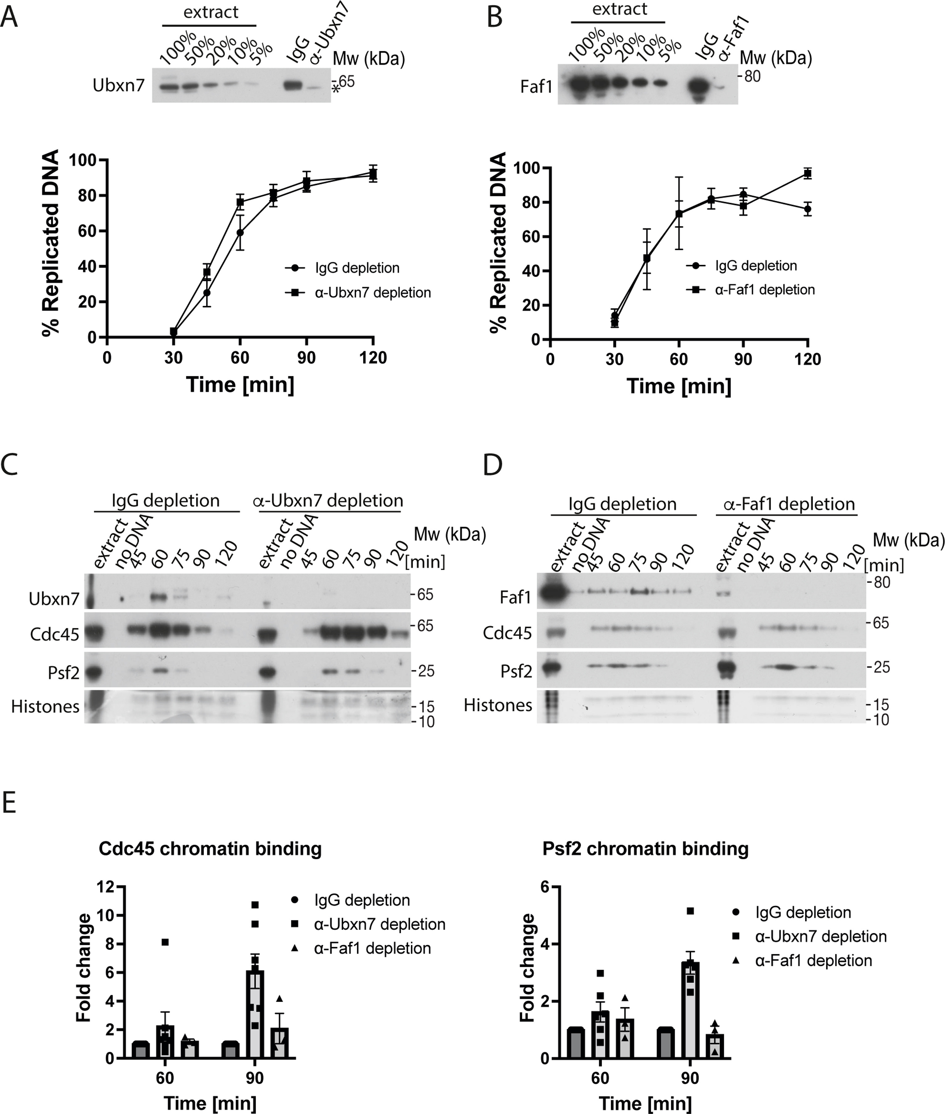
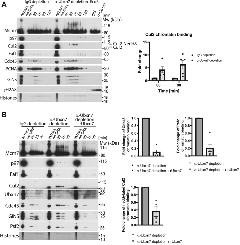
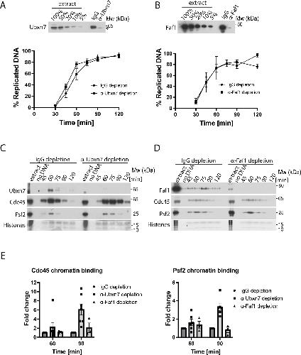
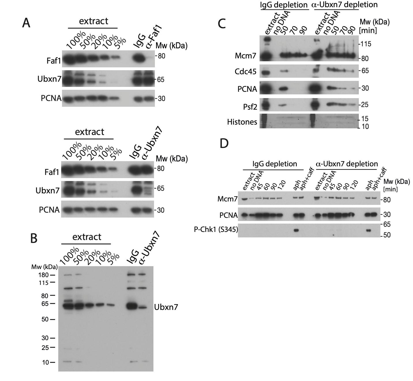
Figure 2. Ubxn7 facilitates terminated replisome unloading. (A) Ubxn7 is not required for DNA replication. The remaining level of Ubxn7 upon Ubxn7 immunodepletion was analysed by western blotting. The asterisk indicates a non-specific band (top). The ability of Ubxn7-immunodepleted extract to synthesise nascent DNA was analysed by incorporation of radioactive α-P32dATP into newly synthesised DNA (n=6) (bottom). (B) Faf1 is not required for DNA replication. The remaining level of Faf1 upon Faf1 immunodepletion was analysed by western blotting (top). The ability of Faf1-immunodepleted extract to synthesise nascent DNA was analysed by incorporation of radioactive α-P32dATP into newly synthesised DNA (n=3) (bottom). (C) Ubxn7 depletion delays terminated replisomes disassembly. Chromatin was isolated during the replication reaction time course in IgG depleted and Ubxn7 depleted extract. Chromatin samples were analysed as in Figure 1A with indicated antibodies. Representative experiment out of n=7. Another repeat of this experiment is presented in Supp Fig 3C. (D) Faf1 depletion does not impact terminated replisomes disassembly. Chromatin was isolated during the replication reaction time course in IgG depleted and Faf1 depleted extract. Chromatin samples were analysed as in Figure 1A with indicated antibodies. Representative experiment out of n=3. (E) The fold increase of Cdc45 and Psf2 signal on chromatin in Ubxn7 or Faf1 depleted extracts at indicated time points was quantified in comparison to IgG depletion. For Ubxn7 depleted extract n=7 for Faf1 depleted extract n=3. The mean value is presented with all individual points and with standard error of the mean (SEM) as error bars. |
|
|
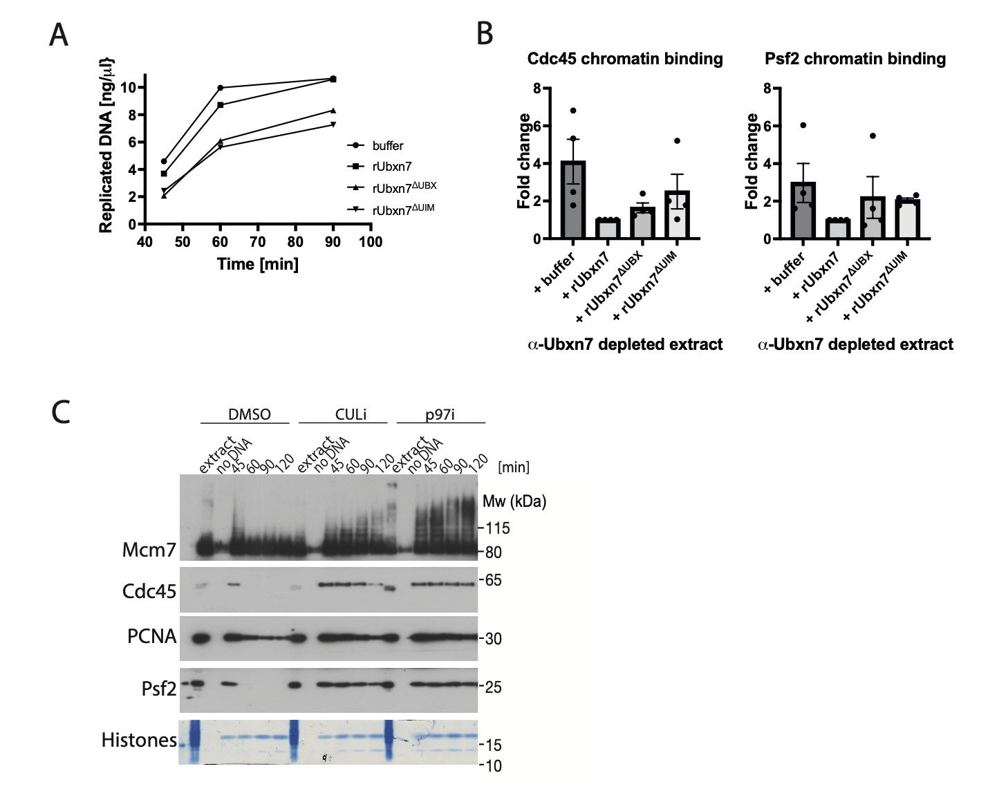
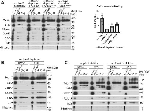
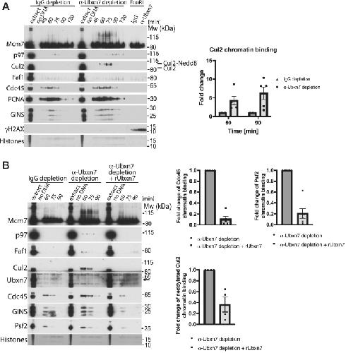
Figure 3. Ubxn7 depletion leads to accumulation of ubiquitylated Mcm7 and active Cul2Lrr1 on chromatin. (A) Chromatin was isolated during the replication reaction time course in IgG-depleted and Ubxn7-depleted extract. Chromatin samples were analysed as in Figure 1A with indicated antibodies. Representative experiment is presented (left). The fold increase of Cul2 signal on chromatin in Ubxn7 depleted extract at indicated time points was quantified in comparison to IgG depletion (n=5) (right). The mean value is presented with all individual points and with standard error of the mean (SEM) as error bars. (B) Chromatin was isolated during the replication reaction time course in IgG-depleted, Ubxn7-depleted and Ubxn7-depleted extract supplemented with recombinant Ubxn7 at 10 μg/ml. Samples analysed as in (A). Representative experiment (left). The rescue of the phenotypes by rUbxn7 was quantified in 4 experiments and the fold downregulation of CMG components and Cul2 retainment presented as a mean value with SEM (right). |
|
|
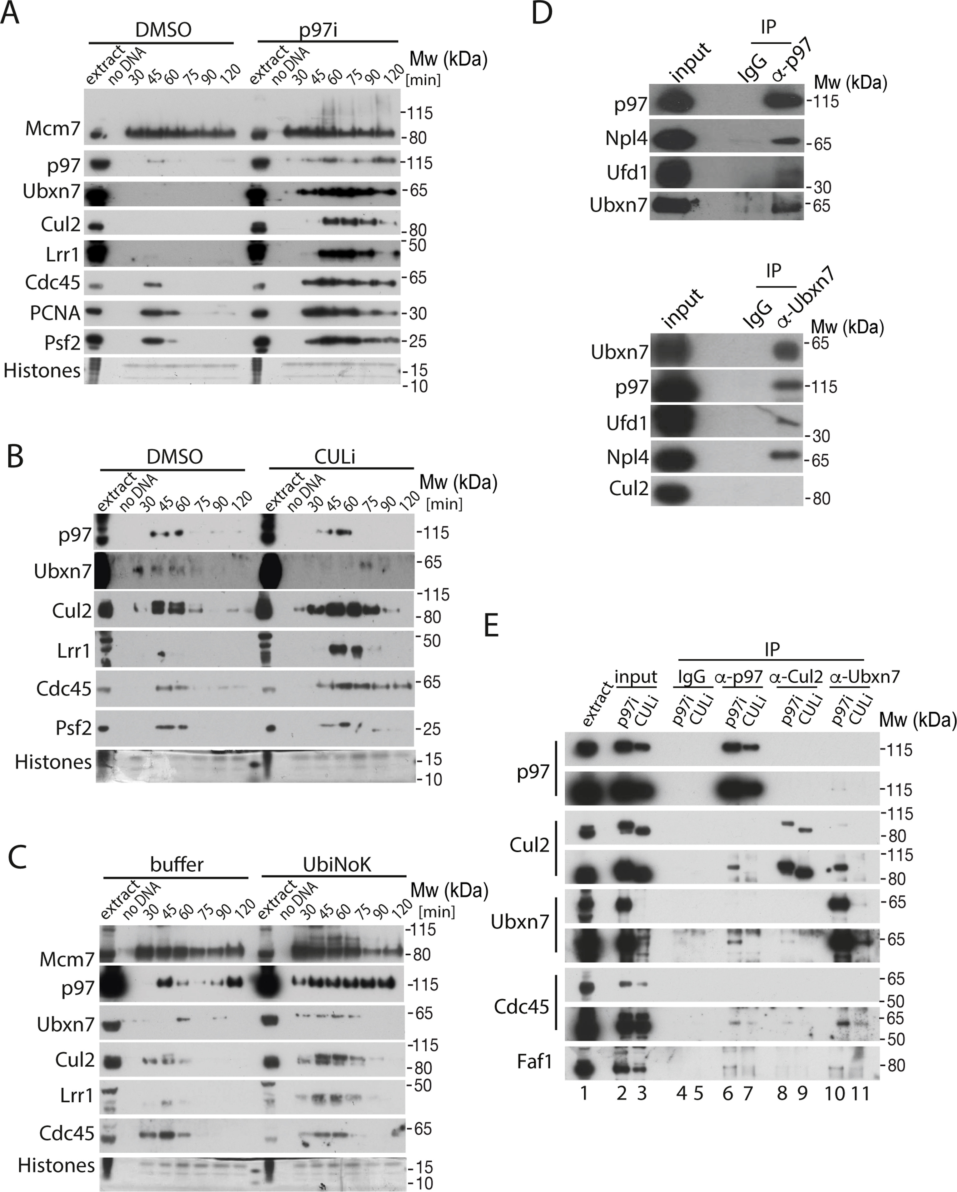
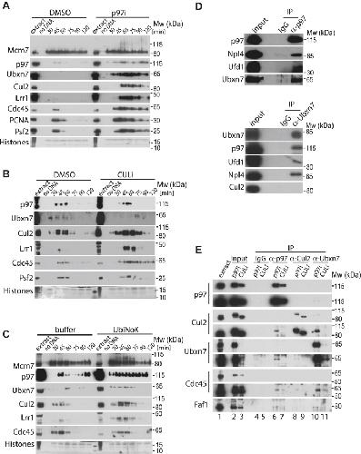
Figure 4. Regulation of Ubxn7 chromatin binding. (A) p97 and Ubxn7 accumulate on chromatin upon p97 activity inhibition. Interphase egg extract was supplemented with DMSO or p97i and chromatin was isolated during the replication reaction. Chromatin samples were analysed as in Figure 1A. Representative experiment is presented here and quantification over n=3 in Supp Fig 4A. (B) p97 and Ubxn7 decrease on chromatin upon Cullin activity inhibition. Interphase egg extract was supplemented with DMSO or CULi and chromatin was isolated during the replication reaction. Chromatin samples were analysed as in (A). Representative experiment is presented here and quantification of n=4 in Supp Fig 4B. (C) p97 and Ubxn7 accumulate on chromatin upon inhibition of polyubiquitylation. Interphase egg extract was supplemented with LFB1/50 buffer or 6HIS-UbiNoK and chromatin was isolated during the replication reaction. Chromatin samples were analysed as in (A). Representative experiment is presented here and quantification of n=3 in Supp Fig 4C. (D) Ubxn7 interacts with p97 but not with Cul2 in egg extract. Ubxn7 or p97 were immunoprecipitated from egg extract. Interacting partners were analysed by western blotting with indicated antibodies. (E) Interaction between Ubxn7, p97 and Cul2 is disrupted when neddylation of Cul2 is inhibited. Interphase egg extract was supplemented with CULi (MLN4924) or p97i (NMS873). Chromatin was isolated in late S-phase when a high level of post-termination replisomes accumulated on chromatin, protein complexes were released from chromatin by Benzonase treatment and p97, Cul2 or Ubxn7 immunoprecipitated from the chromatin proteome. Immunoprecipitated samples were analysed by western blotting with indicated antibodies. Short and long exposures for each of the immunoprecipitated proteins is presented. |
|
|
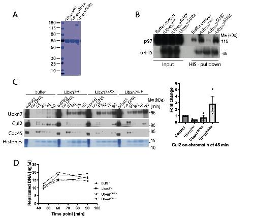
Figure 5. Ubxn7 bridges Cul2Lrr1 and p97 complexes leading to efficient unloading of ubiquitylated Mcm7. (A) Both UIM and UBX domains of Ubxn7 are important for its functions. Ubxn7 depleted extract was supplemented with recombinant Ubxn7 or point mutants that disrupt UBX or UIM domain functions (Ubxn7ÎUBX and Ubxn7ÎUIM, respectively). Chromatin was isolated at indicated time points and analysed as in Figure 1A. Representative experiment is presented (left). The level of Cul2 chromatin binding at 60 min time point was quantified over 3 experiments and the fold rescue of the Cul2 accumulation in comparison to Ubxn7 depleted extract is presented (right). Individual values, mean and SEM are shown. CMG unloading is quantified in Supp Fig 6B. (B) Cullin activity is needed for replisome unloading in absence of Ubxn7. Ubxn7 depleted extract was supplemented with DMSO or CULi and chromatin samples isolated during the replication reaction and analysed as in (A). (C) The chains built on Mcm7 in Ubxn7 depleted extract are shorter than those built upon p97 activity inhibition. IgG- or Ubxn7-depleted extracts were optionally supplemented with p97i. Chromatin samples were analysed at indicated time points as in (A). |
|
|
Figure 6. Proposed model of Ubxn7 function. (A) Ubxn7 is bridging Cul2Lrr1, ubiquitylated Mcm7 and the p97 complex, leading to efficient CMG helicase unloading. (B) Delays in replisome unloading upon lack of Ubxn7. p97 can still recognise ubiquitylated Mcm7 but the process is slower and takes longer time. |
|
|
Supplementary Figure 1. p97 accumulates on chromatin upon inhibition of its ATPase activity. Interphase egg extract was supplemented with DMSO or p97i and chromatin samples isolated at indicated timepoints during replication reaction. Chromatin samples were analysed by western blotting with indicated antibodies as in Figure 1A. Presence of a ladder of bands in -DNA control in p97i indicates contamination with cytoplasm in this particular sample. See also Figure 4A for alternative western blot. CMG components (Cdc45 and Psf2) unloading is inhibited with p97i and ubiquitylated forms of Mcm7 accumulate on chromatin when p97 is not active. |
|
|
Supplementary Figure 2. (A) Model of Xenopus Ubxn7 structure. The key domains are highlighted together with the mutations incorporated to disrupt UIM and UBX interactions. (B) Model of Ubxn7 function during Hif1α processing. (C) Comparison of Xenopus laevis and human Ubxn7 protein sequence. The domains are highlighted in the same colour as in (A). Amino acids mutated in Ubxn7ΔUBX and Ubxn7ΔUIM mutants are highlighted in red. |
|
|
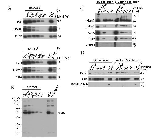
Supplementary Figure 3. (A) Immunodepletion of Ubxn7 or Faf1 does not co-deplete each other. Faf1 and Ubxn7 were immunodepleted independently as described in materials and methods. The level of remaining proteins in the egg extract was analysed through western blotting of a series of dilutions of egg extract and samples of IgG-, Ubxn7- and Faf1-depleted extracts. PCNA serves as an example of protein that is not affected by either immunodepletion. (B) Immunodepletion of Ubxn7 does not immunodepIete any other bands. Whole gel of Ubxn7 immunodepletion. (C) Immunodepletion of Ubxn7 delays replisome disassembly. An alternative example of experiment in Figure 2C. (D) Immunodepletion of Ubxn7 does not lead to checkpoint activation and Chk1 phosphorylation. Nuclei were isolated at indicated timepoints during replication reaction in IgG- or Ubxn7-depleted extracts. Nuclei samples were analysed by western blotting with indicated antibodies. As a positive control a sample of each extract was treated with polymerase inhibitor aphidicolin (inhibitor of Family B of polymerases which stops nascent DNA synthesis, leads to uncoupling of helicase and polymerase and induces checkpoint activation) or aphidicolin and caffeine (inhibitor of both ATR and ATM kinases which start S-phase checkpoint response). |
|
|
Supplementary Figure 4. (A) Addition of p97i to egg extract does not affect extractâs ability to synthesise DNA. Interphase egg extract was supplemented with DMSO or p97i and the incorporation of α32P-dATP into newly synthesised DNA was measured at indicated times. Mean of n=2 for p97i with SEM. p97 and Ubxn7 accumulate on chromatin upon p97i treatment. An alternative experiment presented to the one in Figure 4A. The level of p97 and Ubxn7 bound to chromatin at 45, 60 or 75 min was quantified in DMSO and p97i treated extract. 45 min timepoint represents time when replisomes are present on chromatin in control and treatment sample, while at 60/75 min replisomes are mostly unloaded in control sample. Fold increase in p97i over control is presented as a mean value with individual value points (n=4 for p97 and n=3 for Ubxn7). (B) Addition of CULi to egg extract does not affect extractâs ability to synthesise DNA. Interphase egg extract was supplemented with DMSO or CULi and the incorporation of α32P-dATP into newly synthesised DNA was measured at indicated times. Mean of n=4 with SEM. p97 and Ubxn7 decreased on chromatin upon CULi treatment - quantification of an experiment in Figure 4B as above (n=4). (C) Addition of 6His-UbiNOK to egg extract does not affect extractâs ability to synthesise DNA. Analysed as above. Quantification of p97 and Ubxn7 accumulation on chromatin upon 6HIS-UbiNOK treatment as in Figure 4C (n=3). |
|
|
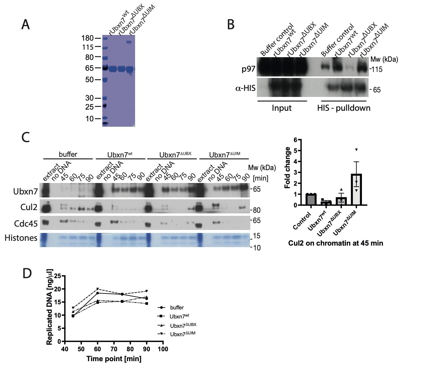
Supplementary Figure 5. (A) Recombinant 6xHIS-Ubxn7, 6xHIS-Ubxn7ÎUBX or 6xHIS-Ubxn7ÎUIM were purified and equal quantity run on a PAGE gel and stained with coomassie. (B) Ubxn7ÎUBX cannot interact with p97. Interphase egg extract was supplemented with recombinant 6xHIS-Ubxn7, 6xHIS-Ubxn7ÎUBX or 6xHIS-Ubxn7ÎUIM and the recombinant proteins were pulled out from replicating egg extract in the middle of S-phase. The ability of recombinant proteins to interact with p97 was analysed by western blotting. (C) Interphase egg extract was supplemented with Ubxn7 or mutants as in (A) and chromatin samples isolated at indicated timepoints during replication reaction. Chromatin samples were analysed by western blotting with indicated antibodies (left). The level of Cul2 bound to chromatin at 45 min of replication reaction was quantified (n=3). Fold change over buffer control is presented. Individual points, mean and SEM. (C) Addition of high concentration of rUbxn7 or its mutants to the egg extract does not inhibit egg extract ability to replicate DNA. LFB1/50 buffer or 6HIS-Ubxn7, 6HIS-Ubxn7ÎUBX or 6HIS-Ubxn7ÎUIM at 0.3 mg/ml final concenetration. Extract ability to incorporate α-32PdATP into nascent DNA was quantified. |
|
|
Supplementary Figure 6. (A) Addition of recombinant 6xHIS-Ubxn7, 6xHIS-Ubxn7ÎUBX or 6xHIS-Ubxn7ÎUIM to rescue Ubxn7-depleted extract does not inhibit extracts ability to synthesise DNA. Ubxn7 depleted extract was supplemented with 6xHIS-Ubxn7, 6xHIS-Ubxn7ÎUBX or 6xHIS-Ubxn7ÎUIM and extract ability to incorporate α-32PdATP into nascent DNA quantified. (B) UBX and UIM domains are needed for Ubxn7 activity. Quantification of experiment in Figure 5A. The chromatin bound Cdc45 and Psf2 at 75 min of replication reaction in Ubxn7-depleted extract supplemented with recombinant 6xHIS-Ubxn7, 6xHIS-Ubxn7ÎUBX or 6xHIS-Ubxn7ÎUIM were quantified, n=4. Individual points, mean and SEM are presented. (C) Mcm7 accumulates on chromatin modified with short ubiquitin chains upon cullin inhibition. Interphase egg extract was supplemented with DMSO, CULi (MLN4924) or p97i (NMS873) and chromatin was isolated during replication reaction at indicated time points after sperm DNA addition. Chromatin samples analysed as in Figure 1A. |
|
|
Supplementary Figure 7. All of the antibodies raised for this study. For all of the antibodies, a 0.5 μl sample of egg extract was resolved on PAGE and immunblotted using the new affinity purified antibody. |
|
|
Figure 1. Cofactors interacting with p97 on replicating chromatin in Xenopus laevis egg extract.A, chromatin binding of p97 follows replication fork components. A replication reaction was set up in X. laevis egg extract and synthesis of nascent DNA was followed by incorporation of radioactive α-P32dATP into newly synthesized DNA (left). At the same time, chromatin was isolated during the replication reaction at indicated time points after sperm DNA addition. Sample without DNA addition was processed in parallel to provide a chromatin specificity control. Histones at the bottom of the PAGE gel were stained with colloidal Coomassie for loading and sample purity control. Chromatin samples were analyzed by Western blotting with indicated antibodies (right). B, Ubxn7 and Faf1 are identified as cofactors interacting with both p97 and terminated replisome. Interphase egg extract was supplemented with p97i (NMS873) and chromatin was isolated in late S-phase when high levels of terminated replisomes are accumulated on chromatin. Protein complexes were released from chromatin by Benzonase treatment and proteins interacting with p97 segregase were analyzed by mass spectrometry. Identified putative interactors were screened to find known and potential p97 cofactors. Obtained data were compared with the mass spectrometry results of interactors of terminated replisomes published previously (4). Total spectral count is presented with protein coverage in the brackets. Only p97 and its cofactors are presented. Other proteins identified in p97 IP are included in Table S1. C, verification of p97 interaction with Ubxn7 and Faf1 on chromatin. A small proportion of input and immunoprecipitated sample from p97 IP described in (B) was analyzed by Western blotting with indicated antibodies. |
|
|
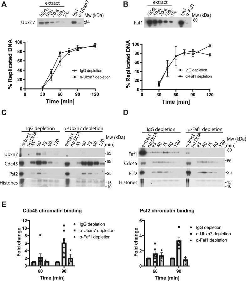
Figure 2. Ubxn7 facilitates terminated replisome unloading.A, Ubxn7 is not required for DNA replication. The remaining level of Ubxn7 upon Ubxn7 immunodepletion was analyzed by Western blotting. The asterisk indicates a nonspecific band (top). The ability of Ubxn7-immunodepleted extract to synthesize nascent DNA was analyzed by incorporation of radioactive α-P32dATP into newly synthesized DNA (n = 6) (bottom). B, Faf1 is not required for DNA replication. The remaining level of Faf1 upon Faf1 immunodepletion was analyzed by Western blotting (top). The ability of Faf1-immunodepleted extract to synthesize nascent DNA was analyzed by incorporation of radioactive α-P32dATP into newly synthesized DNA (n = 3) (bottom). C, Ubxn7 depletion delays terminated replisomes disassembly. Chromatin was isolated during the replication reaction time course in IgG-depleted and Ubxn7-depleted extract. Chromatin samples were analyzed as in Figure 1A with indicated antibodies. Representative experiment out of n = 7. Another repeat of this experiment is presented in Fig. S3C. D, Faf1 depletion does not impact terminated replisomes disassembly. Chromatin was isolated during the replication reaction time course in IgG-depleted and Faf1-depleted extract. Chromatin samples were analyzed as in Figure 1A with indicated antibodies. Representative experiment out of n = 3. E, the fold increase of Cdc45 and Psf2 signal on chromatin in Ubxn7- or Faf1-depleted extracts at indicated time points was quantified in comparison to IgG depletion. For Ubxn7-depleted extract n = 7 for Faf1-depleted extract n = 3. The mean value is presented with all individual points and with SEM as error bars. |
|
|
Figure 3. Ubxn7 depletion leads to accumulation of ubiquitylated Mcm7 and active Cul2Lrr1on chromatin.A, chromatin was isolated during the replication reaction time course in IgG-depleted and Ubxn7-depleted extract. Chromatin samples were analyzed as in Figure 1A with indicated antibodies. Representative experiment is presented (left). The fold increase of Cul2 signal on chromatin in Ubxn7-depleted extract at indicated time points was quantified in comparison to IgG depletion (n = 5) (right). The mean value is presented with all individual points and with SEM as error bars. B, chromatin was isolated during the replication reaction time course in IgG-depleted, Ubxn7-depleted, and Ubxn7-depleted extract supplemented with recombinant Ubxn7 at 10 μg/ml. Samples analyzed as in (A). Representative experiment (left). The rescue of the phenotypes by rUbxn7 was quantified in four experiments and the fold downregulation of Cdc45, Psf2 Cdc45 and Cul2 retainment presented as a mean value with SEM (right). |
|
|
Figure 4. Regulation of Ubxn7 chromatin binding.A, p97 and Ubxn7 accumulate on chromatin upon p97 activity inhibition. Interphase egg extract was supplemented with DMSO or p97i and chromatin was isolated during the replication reaction. Chromatin samples were analyzed as in Figure 1A. Representative experiment is presented here and quantification over n = 3 in Fig. S4A. B, p97 and Ubxn7 decrease on chromatin upon cullin activity inhibition. Interphase egg extract was supplemented with DMSO or CULi and chromatin was isolated during the replication reaction. Chromatin samples were analyzed as in (A). Representative experiment is presented here and quantification of n = 4 in Fig. S4B. C, p97 and Ubxn7 accumulate on chromatin upon inhibition of polyubiquitylation. Interphase egg extract was supplemented with LFB1/50 buffer or 6HIS-UbiNoK and chromatin was isolated during the replication reaction. Chromatin samples were analyzed as in (A). Representative experiment is presented here and quantification of n = 3 in Fig. S4C. D, Ubxn7 interacts with p97 but not with Cul2 in egg extract. Ubxn7 or p97 were immunoprecipitated from egg extract. Interacting partners were analyzed by Western blotting with indicated antibodies. E, interaction between Ubxn7, p97, and Cul2 is disrupted when neddylation of Cul2 is inhibited. Interphase egg extract was supplemented with CULi (MLN4924) or p97i (NMS873). Chromatin was isolated in late S-phase when a high level of post-termination replisomes accumulated on chromatin, protein complexes were released from chromatin by Benzonase treatment and p97, Cul2, or Ubxn7 immunoprecipitated from the chromatin proteome. Immunoprecipitated samples were analyzed by Western blotting with indicated antibodies. Short and long exposures for each of the immunoprecipitated proteins are presented. DMSO, dimethyl sulfoxide. |
|
|
Figure 5. Ubxn7 bridges Cul2Lrr1and p97 complexes leading to efficient unloading of ubiquitylated Mcm7.A, both UIM and UBX domains of Ubxn7 are important for its functions. Ubxn7 depleted extract was supplemented with recombinant Ubxn7 or point mutants that disrupt UBX or UIM domain functions (Ubxn7ΔUBX and Ubxn7ΔUIM, respectively). Chromatin was isolated at indicated time points and analyzed as in Figure 1A. Representative experiment is presented (left). The level of Cul2 chromatin binding at 60 min time point was quantified over three experiments and the fold rescue of the Cul2 accumulation in comparison to Ubxn7 depleted extract is presented (right). Individual values, mean, and SEM are shown. CMG unloading is quantified in Fig. S6B. B, cullin activity is needed for replisome unloading in absence of Ubxn7. Ubxn7-depleted extract was supplemented with DMSO or CULi and chromatin samples isolated during the replication reaction and analyzed as in (A). C, the chains built on Mcm7 in Ubxn7 depleted extract are shorter than those built upon p97 activity inhibition. IgG- or Ubxn7-depleted extracts were optionally supplemented with p97i. Chromatin samples were analyzed at indicated time points as in (A). CMG, Cdc45, Mcm2-7 hexamer, and GINS; DMSO, dimethyl sulfoxide; UIM, ubiquitin-interacting motif. |
|
|
Figure 6. Proposed model of Ubxn7 function.A, Ubxn7 is bridging Cul2Lrr1, ubiquitylated Mcm7, and the p97 complex, leading to efficient CMG helicase unloading. B, delays in replisome unloading upon lack of Ubxn7. p97 can still recognize ubiquitylated Mcm7 but the process is slower and takes longer time. CMG, Cdc45, Mcm2-7 hexamer, and GINS; DMSO, dimethyl sulfoxide. |
External Resources: Proteomic dataset PXD029705 on PRIDE
References [+] :
Alexandru,
UBXD7 binds multiple ubiquitin ligases and implicates p97 in HIF1alpha turnover.
2008, Pubmed
Alexandru, UBXD7 binds multiple ubiquitin ligases and implicates p97 in HIF1alpha turnover. 2008, Pubmed
Bandau, UBXN7 docks on neddylated cullin complexes using its UIM motif and causes HIF1α accumulation. 2012, Pubmed
Blake, The F-box protein Dia2 overcomes replication impedance to promote genome stability in Saccharomyces cerevisiae. 2006, Pubmed
Blow, Initiation of DNA replication in nuclei and purified DNA by a cell-free extract of Xenopus eggs. 1986, Pubmed , Xenbase
Buchberger, Control of p97 function by cofactor binding. 2015, Pubmed
Burger, CRL2(LRR-1) E3-ligase regulates proliferation and progression through meiosis in the Caenorhabditis elegans germline. 2013, Pubmed
den Besten, NEDD8 links cullin-RING ubiquitin ligase function to the p97 pathway. 2012, Pubmed
Deng, Mitotic CDK Promotes Replisome Disassembly, Fork Breakage, and Complex DNA Rearrangements. 2019, Pubmed , Xenbase
Dewar, The mechanism of DNA replication termination in vertebrates. 2015, Pubmed , Xenbase
Dewar, CRL2Lrr1 promotes unloading of the vertebrate replisome from chromatin during replication termination. 2017, Pubmed , Xenbase
Fan, LRR1-mediated replisome disassembly promotes DNA replication by recycling replisome components. 2021, Pubmed , Xenbase
Franz, Chromatin-associated degradation is defined by UBXN-3/FAF1 to safeguard DNA replication fork progression. 2016, Pubmed
Franz, CDC-48/p97 coordinates CDT-1 degradation with GINS chromatin dissociation to ensure faithful DNA replication. 2011, Pubmed , Xenbase
Franz, USP7 and VCPFAF1 define the SUMO/Ubiquitin landscape at the DNA replication fork. 2021, Pubmed
Gambus, MCM2-7 form double hexamers at licensed origins in Xenopus egg extract. 2011, Pubmed , Xenbase
Gambus, GINS maintains association of Cdc45 with MCM in replisome progression complexes at eukaryotic DNA replication forks. 2006, Pubmed
Gillespie, Preparation and use of Xenopus egg extracts to study DNA replication and chromatin associated proteins. 2012, Pubmed , Xenbase
Hänzelmann, Hierarchical binding of cofactors to the AAA ATPase p97. 2011, Pubmed
Hänzelmann, The Interplay of Cofactor Interactions and Post-translational Modifications in the Regulation of the AAA+ ATPase p97. 2017, Pubmed
Hart, High-Resolution CRISPR Screens Reveal Fitness Genes and Genotype-Specific Cancer Liabilities. 2015, Pubmed
Her, p97 Composition Changes Caused by Allosteric Inhibition Are Suppressed by an On-Target Mechanism that Increases the Enzyme's ATPase Activity. 2016, Pubmed
Heubes, The AAA-ATPase p97-Ufd1-Npl4 is required for ERAD but not for spindle disassembly in Xenopus egg extracts. 2007, Pubmed , Xenbase
Jang, Chromatin-Bound Cullin-Ring Ligases: Regulatory Roles in DNA Replication and Potential Targeting for Cancer Therapy. 2018, Pubmed
Käll, Non-parametric estimation of posterior error probabilities associated with peptides identified by tandem mass spectrometry. 2008, Pubmed
Khoudoli, Temporal profiling of the chromatin proteome reveals system-wide responses to replication inhibition. 2008, Pubmed , Xenbase
Koepp, The F-box protein Dia2 regulates DNA replication. 2006, Pubmed
Larsen, Replication-Coupled DNA-Protein Crosslink Repair by SPRTN and the Proteasome in Xenopus Egg Extracts. 2019, Pubmed , Xenbase
Li, Cdt1 downregulation by proteolysis and geminin inhibition prevents DNA re-replication in Xenopus. 2005, Pubmed , Xenbase
Lin, NEDD8-targeting drug MLN4924 elicits DNA rereplication by stabilizing Cdt1 in S phase, triggering checkpoint activation, apoptosis, and senescence in cancer cells. 2010, Pubmed
Mahaffey, Evidence that DNA replication is not regulated by ubiquitin-dependent proteolysis in Xenopus egg extract. 2003, Pubmed , Xenbase
Merlet, The CRL2LRR-1 ubiquitin ligase regulates cell cycle progression during C. elegans development. 2010, Pubmed
Meyer, Emerging functions of the VCP/p97 AAA-ATPase in the ubiquitin system. 2012, Pubmed
Moreno, Polyubiquitylation drives replisome disassembly at the termination of DNA replication. 2014, Pubmed , Xenbase
Morohashi, The amino-terminal TPR domain of Dia2 tethers SCF(Dia2) to the replisome progression complex. 2009, Pubmed
Moyer, Isolation of the Cdc45/Mcm2-7/GINS (CMG) complex, a candidate for the eukaryotic DNA replication fork helicase. 2006, Pubmed
Mukherjee, In Vitro Reconstitution Defines the Minimal Requirements for Cdc48-Dependent Disassembly of the CMG Helicase in Budding Yeast. 2019, Pubmed
Nesvizhskii, A statistical model for identifying proteins by tandem mass spectrometry. 2003, Pubmed
Pan, A DNA integrity network in the yeast Saccharomyces cerevisiae. 2006, Pubmed
Priego Moreno, Mitotic replisome disassembly depends on TRAIP ubiquitin ligase activity. 2019, Pubmed , Xenbase
Puumalainen, Chromatin retention of DNA damage sensors DDB2 and XPC through loss of p97 segregase causes genotoxicity. 2014, Pubmed
Sonneville, CUL-2LRR-1 and UBXN-3 drive replisome disassembly during DNA replication termination and mitosis. 2017, Pubmed , Xenbase
Soucy, An inhibitor of NEDD8-activating enzyme as a new approach to treat cancer. 2009, Pubmed
Twomey, Substrate processing by the Cdc48 ATPase complex is initiated by ubiquitin unfolding. 2019, Pubmed
Wu, TRAIP is a master regulator of DNA interstrand crosslink repair. 2019, Pubmed , Xenbase
Xia, TIMELESS-TIPIN and UBXN-3 promote replisome disassembly during DNA replication termination in Caenorhabditis elegans. 2021, Pubmed
