XB-ART-58989
Sci Adv
2021 Sep 24;739:eabf8653. doi: 10.1126/sciadv.abf8653.
Show Gene links
Show Anatomy links
Multistep mechanism of G-quadruplex resolution during DNA replication.
Sato K, Martin-Pintado N, Post H, Altelaar M, Knipscheer P.
???displayArticle.abstract???
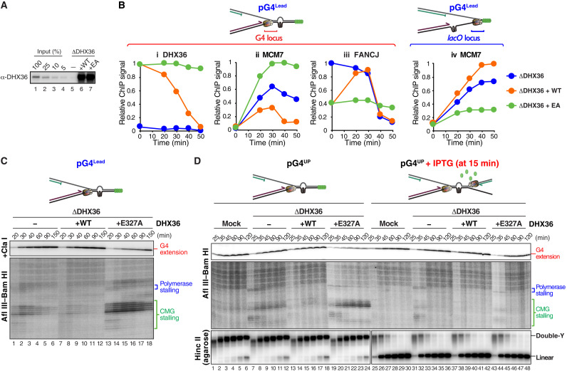
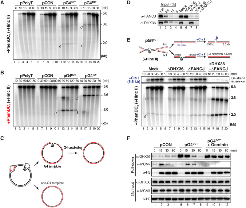
G-quadruplex (or G4) structures form in guanine-rich DNA sequences and threaten genome stability when not properly resolved. G4 unwinding occurs during S phase via an unknown mechanism. Using Xenopus egg extracts, we define a three-step G4 unwinding mechanism that acts during DNA replication. First, the replicative helicase composed of Cdc45, MCM2-7 and GINS (CMG) stalls at a leading strand G4 structure. Second, the DEAH-box helicase 36 (DHX36) mediates bypass of the CMG past the intact G4 structure, allowing approach of the leading strand to the G4. Third, G4 structure unwinding by the Fanconi anemia complementation group J helicase (FANCJ) enables DNA polymerase to synthesize past the G4 motif. A G4 on the lagging strand template does not stall CMG but still requires DNA replication for unwinding. DHX36 and FANCJ have partially redundant roles, conferring pathway robustness. This previously unknown genome maintenance pathway promotes faithful G4 replication, thereby avoiding genome instability.
???displayArticle.pubmedLink??? 34559566
???displayArticle.pmcLink??? PMC8462899
???displayArticle.link??? Sci Adv
Species referenced: Xenopus laevis
Genes referenced: brip1 c8h6orf47 cdc45 mcm2
GO keywords: DNA replication [+]
???displayArticle.disOnts??? Fanconi syndrome [+]
???attribute.lit??? ???displayArticles.show???
External Resources: Proteomic dataset PXD027623 on PRIDE
References [+] :
Alabert,
Nascent chromatin capture proteomics determines chromatin dynamics during DNA replication and identifies unknown fork components.
2014, Pubmed
Alabert, Nascent chromatin capture proteomics determines chromatin dynamics during DNA replication and identifies unknown fork components. 2014, Pubmed
Berezney, Heterogeneity of eukaryotic replicons, replicon clusters, and replication foci. 2000, Pubmed
Bharti, Specialization among iron-sulfur cluster helicases to resolve G-quadruplex DNA structures that threaten genomic stability. 2013, Pubmed
Biffi, Quantitative visualization of DNA G-quadruplex structures in human cells. 2013, Pubmed
Bochman, The Mcm2-7 complex has in vitro helicase activity. 2008, Pubmed
Brandsma, HSF2BP Interacts with a Conserved Domain of BRCA2 and Is Required for Mouse Spermatogenesis. 2019, Pubmed
Budzowska, Regulation of the Rev1-pol ζ complex during bypass of a DNA interstrand cross-link. 2015, Pubmed , Xenbase
Burge, Quadruplex DNA: sequence, topology and structure. 2006, Pubmed
Cantor, BACH1, a novel helicase-like protein, interacts directly with BRCA1 and contributes to its DNA repair function. 2001, Pubmed
Castillo Bosch, FANCJ promotes DNA synthesis through G-quadruplex structures. 2014, Pubmed , Xenbase
Cayrou, Genome-scale analysis of metazoan replication origins reveals their organization in specific but flexible sites defined by conserved features. 2011, Pubmed
Chen, Direct identification of the active-site nucleophile in a DNA (cytosine-5)-methyltransferase. 1991, Pubmed
Chen, Structural basis of G-quadruplex unfolding by the DEAH/RHA helicase DHX36. 2018, Pubmed
Cheung, Disruption of dog-1 in Caenorhabditis elegans triggers deletions upstream of guanine-rich DNA. 2002, Pubmed
Cox, MaxQuant enables high peptide identification rates, individualized p.p.b.-range mass accuracies and proteome-wide protein quantification. 2008, Pubmed
Dewar, The mechanism of DNA replication termination in vertebrates. 2015, Pubmed , Xenbase
Ding, Regulation of murine telomere length by Rtel: an essential gene encoding a helicase-like protein. 2004, Pubmed
Do, Monomer-dimer equilibrium for the 5'-5' stacking of propeller-type parallel-stranded G-quadruplexes: NMR structural study. 2012, Pubmed
Duxin, Repair of a DNA-protein crosslink by replication-coupled proteolysis. 2014, Pubmed , Xenbase
Enoiu, Construction of plasmids containing site-specific DNA interstrand cross-links for biochemical and cell biological studies. 2012, Pubmed
Fullbright, p97 Promotes a Conserved Mechanism of Helicase Unloading during DNA Cross-Link Repair. 2016, Pubmed , Xenbase
GELLERT, Helix formation by guanylic acid. 1962, Pubmed
Giri, G4 resolvase 1 tightly binds and unwinds unimolecular G4-DNA. 2011, Pubmed
Gray, Folding Landscape of a Parallel G-Quadruplex. 2019, Pubmed
Gupta, FANCJ (BACH1) helicase forms DNA damage inducible foci with replication protein A and interacts physically and functionally with the single-stranded DNA-binding protein. 2007, Pubmed
Huppert, Prevalence of quadruplexes in the human genome. 2005, Pubmed
Ishiai, Activation of the FA pathway mediated by phosphorylation and ubiquitination. 2017, Pubmed
Izbicka, Effects of cationic porphyrins as G-quadruplex interactive agents in human tumor cells. 1999, Pubmed
Kochaniak, Proliferating cell nuclear antigen uses two distinct modes to move along DNA. 2009, Pubmed , Xenbase
Kruisselbrink, Mutagenic capacity of endogenous G4 DNA underlies genome instability in FANCJ-defective C. elegans. 2008, Pubmed
Lai, The DEAH-box helicase RHAU is an essential gene and critical for mouse hematopoiesis. 2012, Pubmed
Larsen, Replication-Coupled DNA-Protein Crosslink Repair by SPRTN and the Proteasome in Xenopus Egg Extracts. 2019, Pubmed , Xenbase
Lemmens, Mutagenic consequences of a single G-quadruplex demonstrate mitotic inheritance of DNA replication fork barriers. 2015, Pubmed
Lerner, Replication of G Quadruplex DNA. 2019, Pubmed
Lerner, Timeless couples G-quadruplex detection with processing by DDX11 helicase during DNA replication. 2020, Pubmed
Levitus, The DNA helicase BRIP1 is defective in Fanconi anemia complementation group J. 2005, Pubmed
Levran, The BRCA1-interacting helicase BRIP1 is deficient in Fanconi anemia. 2005, Pubmed
Litman, BACH1 is critical for homologous recombination and appears to be the Fanconi anemia gene product FANCJ. 2005, Pubmed
Liu, Conformation Selective Antibody Enables Genome Profiling and Leads to Discovery of Parallel G-Quadruplex in Human Telomeres. 2016, Pubmed
London, FANCJ is a structure-specific DNA helicase associated with the maintenance of genomic G/C tracts. 2008, Pubmed
Long, Mechanism of RAD51-dependent DNA interstrand cross-link repair. 2011, Pubmed , Xenbase
Madireddy, G-quadruplex-interacting compounds alter latent DNA replication and episomal persistence of KSHV. 2016, Pubmed
Matsuzaki, FANCJ suppresses microsatellite instability and lymphomagenesis independent of the Fanconi anemia pathway. 2015, Pubmed
McGarry, Geminin, an inhibitor of DNA replication, is degraded during mitosis. 1998, Pubmed , Xenbase
McLuckie, G-quadruplex DNA as a molecular target for induced synthetic lethality in cancer cells. 2013, Pubmed
Myung, Multiple pathways cooperate in the suppression of genome instability in Saccharomyces cerevisiae. 2001, Pubmed
Nakano, Translocation and stability of replicative DNA helicases upon encountering DNA-protein cross-links. 2013, Pubmed , Xenbase
Pacek, Localization of MCM2-7, Cdc45, and GINS to the site of DNA unwinding during eukaryotic DNA replication. 2006, Pubmed , Xenbase
Perez-Riverol, The PRIDE database and related tools and resources in 2019: improving support for quantification data. 2019, Pubmed
Phan, Human telomeric DNA: G-quadruplex, i-motif and Watson-Crick double helix. 2002, Pubmed
Rafnar, Mutations in BRIP1 confer high risk of ovarian cancer. 2011, Pubmed
Räschle, Mechanism of replication-coupled DNA interstrand crosslink repair. 2008, Pubmed , Xenbase
Riggs, Lac repressor binding to synthetic DNAs of defined nucleotide sequence. 1972, Pubmed
Rodriguez, Small-molecule-induced DNA damage identifies alternative DNA structures in human genes. 2012, Pubmed
Salas, Human replication protein A unfolds telomeric G-quadruplexes. 2006, Pubmed
Sarkies, Epigenetic instability due to defective replication of structured DNA. 2010, Pubmed
Sato, HSF2BP negatively regulates homologous recombination in DNA interstrand crosslink repair. 2020, Pubmed , Xenbase
Schult, The DEAH helicase DHX36 and its role in G-quadruplex-dependent processes. 2021, Pubmed
Schwab, FANCJ couples replication past natural fork barriers with maintenance of chromatin structure. 2013, Pubmed
Semlow, Replication-Dependent Unhooking of DNA Interstrand Cross-Links by the NEIL3 Glycosylase. 2016, Pubmed , Xenbase
Sen, Formation of parallel four-stranded complexes by guanine-rich motifs in DNA and its implications for meiosis. 1988, Pubmed
Siddiqui-Jain, Direct evidence for a G-quadruplex in a promoter region and its targeting with a small molecule to repress c-MYC transcription. 2002, Pubmed
Snow, Murine Pif1 interacts with telomerase and is dispensable for telomere function in vivo. 2007, Pubmed
Sparks, The CMG Helicase Bypasses DNA-Protein Cross-Links to Facilitate Their Repair. 2019, Pubmed , Xenbase
Sparks, Extracts for Analysis of DNA Replication in a Nucleus-Free System. 2019, Pubmed
Takahashi, Expression and purification of human FANCI and FANCD2 using Escherichia coli cells. 2014, Pubmed
Temu, Homology-driven assembly of NOn-redundant protEin sequence sets (NOmESS) for mass spectrometry. 2016, Pubmed , Xenbase
Tran, Facilitation of mRNA deadenylation and decay by the exosome-bound, DExH protein RHAU. 2004, Pubmed
Vannier, RTEL1 is a replisome-associated helicase that promotes telomere and genome-wide replication. 2013, Pubmed
Varshney, The regulation and functions of DNA and RNA G-quadruplexes. 2020, Pubmed
Walter, Initiation of eukaryotic DNA replication: origin unwinding and sequential chromatin association of Cdc45, RPA, and DNA polymerase alpha. 2000, Pubmed , Xenbase
Wu, FANCJ helicase defective in Fanconia anemia and breast cancer unwinds G-quadruplex DNA to defend genomic stability. 2008, Pubmed
Wu, TRAIP is a master regulator of DNA interstrand crosslink repair. 2019, Pubmed , Xenbase
Wu, G-quadruplex recognition and remodeling by the FANCJ helicase. 2016, Pubmed
Xu, CX-5461 is a DNA G-quadruplex stabilizer with selective lethality in BRCA1/2 deficient tumours. 2017, Pubmed
Yangyuoru, The G-quadruplex (G4) resolvase DHX36 efficiently and specifically disrupts DNA G4s via a translocation-based helicase mechanism. 2018, Pubmed
Yuan, Structure of the eukaryotic replicative CMG helicase suggests a pumpjack motion for translocation. 2016, Pubmed
Zahler, Inhibition of telomerase by G-quartet DNA structures. 1991, Pubmed
Zhang, DNA interstrand cross-link repair requires replication-fork convergence. 2015, Pubmed , Xenbase
