|
Graphical Abstract |
|
Fig. 1. Structural similarity of 3,3′,5′-triiodothyronine (T3), the larvicide pyriproxyfen (PPF), and its hydroxylated metabolite 4′–OH–PPF. |
|
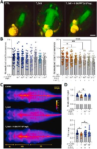
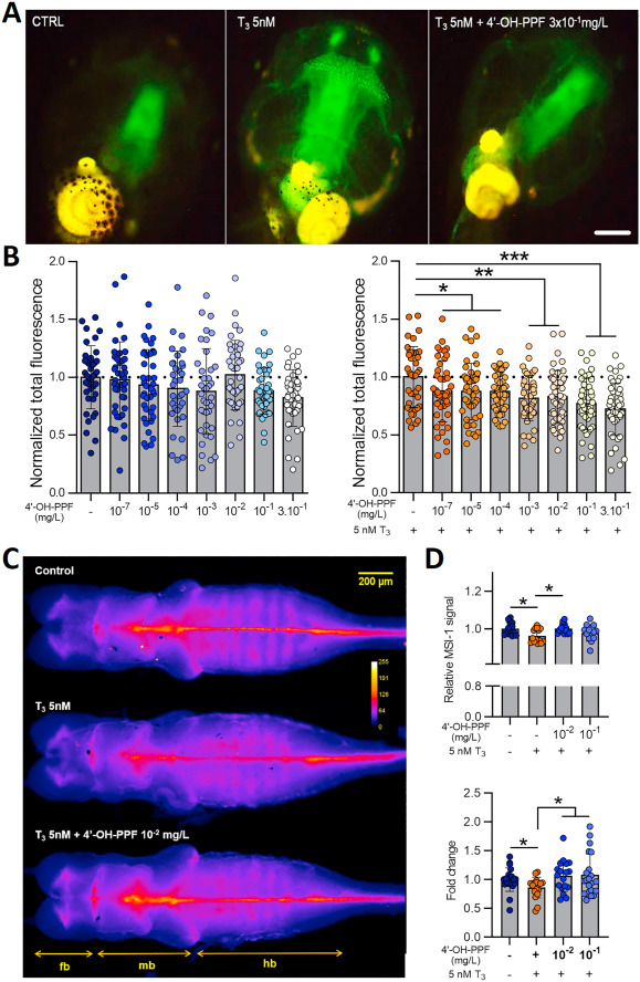
Fig. 2. Exposure to 4′–OH–PPF affects thyroid hormone signaling, msi1 gene expression and its encoded protein in Xenopus laevis. (A) Tg(thibz:eGFP) tadpoles exposed for 72 h to (from left to right) vehicle control, 5 nM T3 and 5 nM T3 + 3 × 10−1 mg/L 4‘–OH–PPF. Scale bar: 500 μm. (B) 72 h exposure of NF45 Tg(thibz:eGFP) tadpoles to 4’–OH–PPF with (left graph) or without 5 nM T3 (right graph). Values normalized to control group or T3-treated group, respectively (3 independent experiments; n = 15 per experiment). (C) Representative pictures of dorsal views of NF45 Xenopus tadpoles exposed to 5 nM T3 or T3 + 10−2 mg/L 4′–OH–PPF and stained immunohistochemistically for Msi1. Msi1 levels are visualized as a heat map representing integrated density with arbitrary values from 0 to 256. Dark blue areas – no or low expression of Msi1; yellow/white – highest expression of Msi1; fb: forebrain, mb: midbrain, hb: hindbrain. (D) msi1 gene (upper graph) and Msi1 protein (lower graph) expression in dissected brains from NF45 tadpoles exposed for 24 h to 4′–OH–PPF (10−2; 10−1 mg/L) together with 5 nM T3 (3 independent experiments, n = 5 per experiment). Protein levels were quantified by measuring fluorescence intensity from dorsal views (2 independent experiments with 4–10 tadpoles per experiment). Data were analyzed by a one-way ANOVA with Dunnet's post-hoc test (Mean ± SEMs, *p < 0.05, **p < 0.01, ***p < 0.001). (For interpretation of the references to colour in this figure legend, the reader is referred to the Web version of this article.) |
|
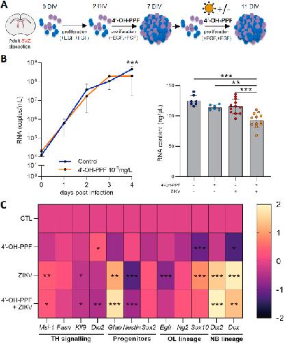
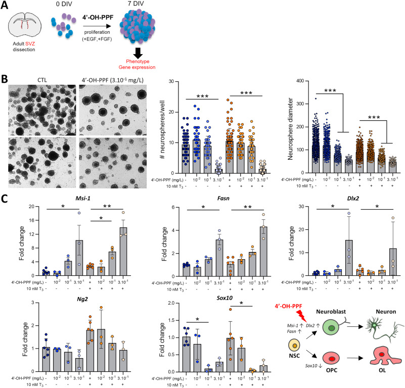
Fig. 3. Exposure to 4′–OH–PPF decreases NSC proliferation and disrupts gene expression dose-dependently. (A) Schematic timeline illustrating the experimental design for the neurosphere assay. (B) Two representative pictures of neurospheres in control and 3 × 10−1 mg/L 4′–OH–PPF conditions. The graphs show the neurosphere diameter (left) and average neurosphere number (right) in presence of 10 nM T3 ± different doses of 4′–OH–PPF versus controls without added T3 (n = 12 wells/group, Kruskal-Wallis ANOVAs: p < 0.001, followed by Dunn's post-tests: p < 0.001). (C) Graphs showing Msi1, Fasn, Dlx2, Ng2, and Sox10 mRNA expression levels in presence of 10 nM T3 ± different doses of 4′–OH–PPF (n = 3–6 per group, Kruskal-Wallis ANOVAs: Msi1, p = 0.0009, Fasn, p = 0.0019, Dlx2, p = 0.0088, Ng2, p = 0.0159, Sox10, p = 0.0032, followed by Dunn's post-tests). The panel at the lower right indicates how the genes are implicated in mouse SVZ-NSC fate. All graphs depict means ± SDs. DIV: days in vitro, EGF: epidermal growth factor, FGF: fibroblast growth factor, NSC: neural stem cell, OL: oligodendrocyte, OPC: oligodendrocyte progenitor cell, SVZ: subventricular zone. *p < 0.05, **p < 0.01, ***p < 0.001. |
|
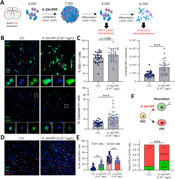
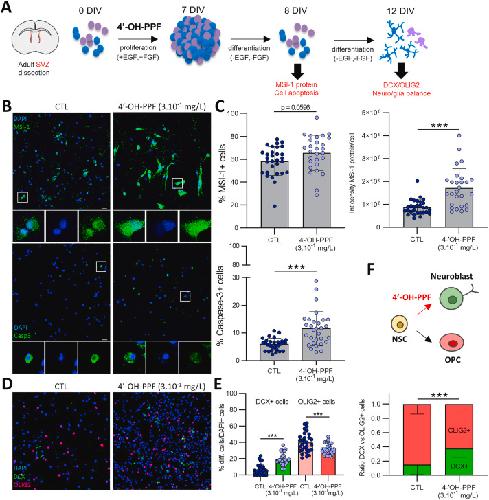
Fig. 4. Exposure to 4′–OH–PPF increases cellular MSI1 protein, cell apoptosis and the neuro/glia ratio. (A) Schematic timeline illustrating the experimental design for the neurosphere assay. (B) Representative images of immunostained MSI1 protein (green, upper images) and activated caspase-3 (green, lower images) in cultured adult mouse NSCs (blue) following exposure to 0.01% DMSO (CTL) or 3 × 10−1 mg/L 4′–OH–PPF for 1 day. Inserts show the proteins within individual cells. Scale bars: 20 μm. (C) Left upper graph showing a borderline-significantly increased proportion of MSI1-positive cells (two-tailed t-test, t56 = 1.923, p = 0.0596). The right upper graph shows an increased integrative density of the fluorescent signal per cell, indicating elevated MSI1 protein levels (Mann-Whitney test, p < 0.001). The left lower graph shows an increase in activated caspase-3-positive cells under 4′–OH–PPF exposure (Mann-Whitney test, p < 0.001). (D) Representative images of immunostained DCX (green, neuroblasts) and OLIG2 (red, oligodendrocytes) in cultured mouse SVZ-NSCs (blue) following exposure to 0.01% DMSO (CTL) or 3 × 10−1 mg/L 4′–OH–PPF for 5 days. (E) Graph showing the proportion of DCX- (Mann-Whitney test, p < 0.001) and OLIG2-positive cells (two-tailed t-test, t58 = 3.294, p = 0.0017). (F) Graph showing the ratio of DCX- vs OLIG2-positive cells changed significantly (Mann-Whitney test, p < 0.001). For all experiments, n = 3 replicates/group, n = 9–10 images/replicate. All graphs depict means ± SDs. CTL: control, DIV: day in vitro, EGF: epidermal growth factor, FGF: fibroblast growth factor, NSC: neural stem cell, OPC: oligodendrocyte progenitor cells, SVZ: subventricular zone. ***p < 0.001. (For interpretation of the references to colour in this figure legend, the reader is referred to the Web version of this article.) |
|
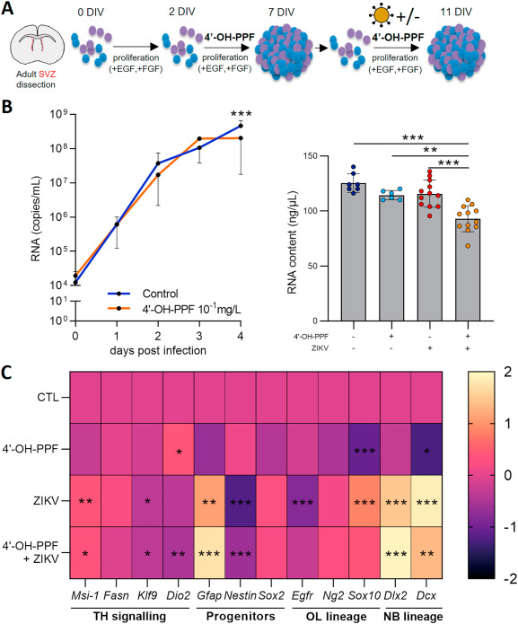
Fig. 5. Exposure to 4′–OH–PPF does not alter ZIKV replication in NSCs, but decreases intracellular RNA content and dysregulates mRNA expression. (A) Schematic timeline of 4'-OH-PPF exposure and viral infection. (B) Left graph showing an exponential increase in ZIKV virus RNA copies/mL during 4 days post-infection. ZIKV virus RNA copies/mL were reduced at day 4 under 4'-OH-PPF exposure as compared to controls, but no other day (2 independent experiments, n = 6/group, two-way ANOVA: p < 0.001, followed by Bonferroni's multiple comparisons test: day 0–3: p > 0.05, day 4: p < 0.001). The right graph shows neuroprogenitor intracellular RNA content (n = 6–12, one-way ANOVA: p < 0.001, followed by Tukey's post-test: p < 0.01). (C) Heatmap showing relative mRNA expression of genes implicated in thyroid hormone signaling, neuroprogenitors and neuroglial commitment. While the expression of only 3 genes was altered with 4′–OH–PPF exposure alone, ZIKV infection with or without 4′–OH–PPF dysregulated respectively 7 to 8 of the 12 tested genes (n = 6–12, one-way ANOVAs followed by Tukey's post-test in case of significance). Graphs depict means ± SDs. CTL: control, DIV: days in vitro, EGF: epidermal growth factor, FGF: fibroblast growth factor, NB: neuroblast, OL: oligodendrocyte, SVZ: subventricular zone, ZIKV: Zika virus. *p < 0.05, **p < 0.01, ***p < 0.001. |