XB-ART-57942
Nat Commun
2021 Mar 23;121:1837. doi: 10.1038/s41467-021-22124-0.
Show Gene links
Show Anatomy links
The M-phase regulatory phosphatase PP2A-B55δ opposes protein kinase A on Arpp19 to initiate meiotic division.
???displayArticle.abstract???
Oocytes are held in meiotic prophase for prolonged periods until hormonal signals trigger meiotic divisions. Key players of M-phase entry are the opposing Cdk1 kinase and PP2A-B55δ phosphatase. In Xenopus, the protein Arpp19, phosphorylated at serine 67 by Greatwall, plays an essential role in inhibiting PP2A-B55δ, promoting Cdk1 activation. Furthermore, Arpp19 has an earlier role in maintaining the prophase arrest through a second serine (S109) phosphorylated by PKA. Prophase release, induced by progesterone, relies on Arpp19 dephosphorylation at S109, owing to an unknown phosphatase. Here, we identified this phosphatase as PP2A-B55δ. In prophase, PKA and PP2A-B55δ are simultaneously active, suggesting the presence of other important targets for both enzymes. The drop in PKA activity induced by progesterone enables PP2A-B55δ to dephosphorylate S109, unlocking the prophase block. Hence, PP2A-B55δ acts critically on Arpp19 on two distinct sites, opposing PKA and Greatwall to orchestrate the prophase release and M-phase entry.
???displayArticle.pubmedLink??? 33758202
???displayArticle.pmcLink??? PMC7988065
???displayArticle.link??? Nat Commun
Species referenced: Xenopus laevis
Genes referenced: arpp19 ccdc25 cdk1 hk1 mapk1 mastl myt1 npy4r ppp4c ppp6c ptpa
GO keywords: M phase [+]
???attribute.lit??? ???displayArticles.show???
|
|
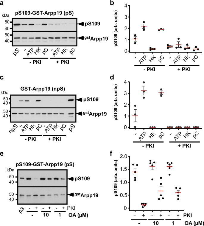
Fig. 1: S109-phosphatase is active, OA-sensitive and counterbalanced by PKA in prophase extracts. aâd Extracts from prophase oocytes were supplemented or not with either ATP or hexokinase and glucose (HK), in the presence or not of phosphocreatine (pC). Extracts were then incubated or not with PKI and either pS109-GST-Arpp19 (pS: phosphorylated substrate) (aâb) or GST-Arpp19 (npS: non-phosphorylated substrate) (câd). S109 phosphorylation of GST-Arpp19 (pS109) and total GST-Arpp19 (gstArpp19) were analyzed by western blot with phospho-S109-Arpp19 and GST antibodies. S109-phosphatase activity: one representative experiment (a) and quantifications of S109 phosphorylation from 3 independent experiments (b). S109-kinase activity: one representative experiment (c) and quantifications of S109 phosphorylation from 3 independent experiments (d). eâf Prophase extracts were incubated or not with 1âμM or 10âμM okadaic acid (OA), supplemented or not with PKI and further incubated with pS109-GST-Arpp19 (pS) in the presence of ATP. S109 phosphorylation of GST-Arpp19 (pS109) and total GST-Arpp19 (gstArpp19) were analyzed as in panel (a). One representative experiment and quantifications of S109 phosphorylation from 5 independent experiments are presented in (e) and (f) respectively. For quantifications, data are shown as mean (red bars)â±âSEM. Each dot represents one experiment. arb. units: arbitrary units. kDa: kiloDalton. Source data are provided as a Source Data file. |
|
|
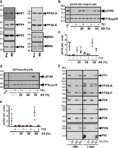
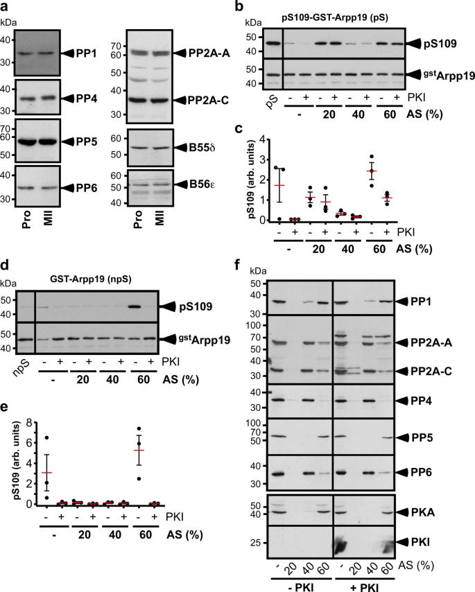
Fig. 2: Ammonium sulfate precipitation separates S109-phosphatase from PKA, PP1 and PP5.a Western blot analysis of various S/T phosphatases sensitive to OA in lysates from prophase (Pro) or metaphase II (MII) oocytes using specific antibodies directed against catalytic subunits of PP1, PP2A (PP2A-C), PP4, PP5, PP6, and PP2A-regulatory subunit A (PP2A-A), B55δδ, and B56ε. The experiment was repeated 3 times with similar results. bâe Prophase extracts supplemented or not with PKI were precipitated by serial addition of ammonium sulfate (AS) as indicated. (â): Starting extracts without AS. Pellets were recovered and used for enzymatic assays and western blots with phospho-S109-Arpp19 and GST antibodies. S109-phosphatase activity was assayed using pS109-GST-Arpp19 (pS: phosphorylated substrate): one representative experiment (b) and quantifications of S109 phosphorylation from 3 independent experiments (c). dâe PKA activity was assayed using GST-Arpp19 (npS: non-phosphorylated substrate): one representative experiment (d) and quantifications of S109 phosphorylation from 3 independent experiments (e). For quantifications, data are presented as mean (red bars)â±âSEM. Each dot represents one experiment. arb. units: arbitrary units. f Western blot analysis of initial extracts (â) and AS precipitates using specific antibodies directed against catalytic subunits of PP1, PP2A (PP2A-C), PP4, PP5, PP6, PKA, and against PP2A scaffold subunit A (PP2A-A) and PKI. The experiment was repeated 3 times with similar results. kDa: kiloDalton. Source data are provided as a Source Data file. |
|
|
Fig. 3: Biochemical isolation of S109-phosphatase from prophase extracts - Analysis of the output fractions of Uno Q and Mono Q columns. a Protocol of S109-phosphatase biochemical isolation. 20,000 prophase oocytes were lysed, centrifuged and fractionated by 4 successive steps of chromatography: two anion exchange columns (Uno Q and Mono Q), one hydrophobic column (Phenyl-Superose) and one size exclusion column (Superose 12). PKI-supplemented extracts from prophase oocytes were fractionated by Uno Q (b) and then Mono Q (c). S109-phosphatase activity was assayed in each fraction using pS109-GST-Arpp19 as a substrate (pS: phosphorylated substrate). S109 phosphorylation of GST-Arpp19 (pS109) and total GST-Arpp19 (gstArpp19) were analyzed by western blot using respectively phospho-S109-Arpp19 and GST antibodies. Fractions were western blotted with antibodies against the catalytic subunits of PP1, PP2A (PP2A-C), PP4, PP5 and PP6, PP2A scaffold subunit A (PP2A-A) and PP2A regulatory subunits B55δ and B56ε. *: non-specific protein recognized by the anti-B56ε antibody. âCâ: control extracts before PKI addition. âInâ: input sample supplemented with PKI and loaded on the column. âFTâ: flow-through. arb. units: arbitrary units. b Uno Q. FT and elution profile (fractions 1â3) of S109-phosphatase activity after Uno Q column and western blot analysis of fractions 1 to 6 of FT. (c) Mono Q. Fractions 2 to 5 of the Uno Q column FT (see b) were pooled and loaded on the column. Elution profile of S109-phosphatase activity after Mono Q column and western blot analysis of fractions 1 to 13. kDa: kiloDalton. Source data are provided as a Source Data file. |
|
|
Fig. 4: Biochemical isolation of S109-phosphatase from prophase extractsâSeparation of fraction 5 from the Mono Q column with Phenyl-Superose and Superose 12 columns. Continuation of experiment illustrated in Fig. 3. âpSâ: phosphorylated pS109-GST-Arpp19 substrate. âInâ: input sample loaded on the column. kDa: kiloDalton. arb. units: arbitrary units. a Phenyl-Superose. Fraction 5 from the Mono Q column (see Fig. 3c) was loaded on the column. Elution profile of S109-phosphatase activity after Phenyl-Superose column and western blot analysis of fractions 3â15 with antibodies directed against catalytic subunits of PP2A (PP2A-C) and PP4, PP2A scaffold subunit A (PP2A-A) and PP2A regulatory subunit B55δ. b Superose 12. Fraction 11 from the Phenyl-Superose column (see a) was loaded on the column. Elution profile of S109-phosphatase activity after Superose 12 column and western blot analysis of fractions 2â13 with antibodies directed against PP2A scaffold subunit (PP2A-A), PP2A catalytic subunit (PP2A-C) and PP2A regulatory subunit B55δ. Source data are provided as a Source Data file. |
|
|
Fig. 5: Biochemical isolation of S109-phosphatase from prophase oocyte extracts - Separation of fractions 7 and 8 from the Mono Q column with Phenyl-Superose and Superose 12 columns. Continuation of experiment illustrated in Fig. 3. âpSâ: phosphorylated pS109-GST-Arpp19 substrate. âInâ: input sample loaded on the column. kDa: kiloDalton. arb. units: arbitrary units. a Phenyl-Superose. Fractions 7 and 8 from the Mono Q column (see Fig. 3c) were pooled and loaded on the column. Elution profile of S109-phosphatase activity after Phenyl-Superose column and western blot analysis of fractions 1â14 with antibodies directed against the catalytic subunits of PP1, PP2A (PP2A-C), PP4, PP5, and PP6, PP2A scaffold subunit (PP2A-A) and PP2A regulatory subunits B55δ and B56ε. b Superose 12. Fraction 10 and 11 from the Phenyl-Superose column (see a) were pooled and loaded on the column. Elution profile of S109-phosphatase activity after Superose 12 column and western blot analysis of fractions 3â14 with antibodies directed against the catalytic subunits of PP2A (PP2A-C) and PP5, PP2A scaffold subunit (PP2A-A) and PP2A regulatory subunits B55δ and B56ε. *non-specific protein recognized by the anti-PP5 antibody. Source data are provided as a Source Data file. |
|
|
Fig. 6: In contrast to PP1, purified PP2A-B55δ dephosphorylates Arpp19 at both S109 and S67. a Co-beads were incubated with extracts of prophase oocytes injected or not with mRNAs coding either His-PP1 or His-B55δ and then analyzed by western blot using an anti-Histidine antibody. The experiment was repeated 5 times with similar results. bâc S67-phosphatase activity of either PP1 or PP2A-B55δ coupled to Co-beads using pS67-S109A-GST-Arpp19 as a substrate. S67 phosphorylation of S109A-GST-Arpp19 (pS67) and total GST-S109A-Arpp19 (gstArpp19) were western blotted using respectively phospho-S67-Arpp19 and GST antibodies. Time course of one representative experiment (b) and quantified rate of S67 dephosphorylation from 3 independent experiments (c). dâe S109-phosphatase activity of either PP1 or PP2A-B55δ coupled to Co-beads using pS109-GST-Arpp19 as a substrate. S109 phosphorylation of GST-Arpp19 (pS109) and total GST-Arpp19 (gstArpp19) were western blotted using respectively phospho-S109-Arpp19 and GST antibodies. Time course of one representative experiment (d) and quantified rate of S109 dephosphorylation from 5 independent experiments (c). For quantifications, data are shown as mean (red bars)â±âSEM. Each dot represents one experiment. kDa: kiloDalton. arb. units: arbitrary units. Source data are provided as a Source Data file. |
|
|
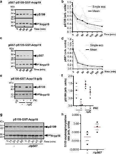
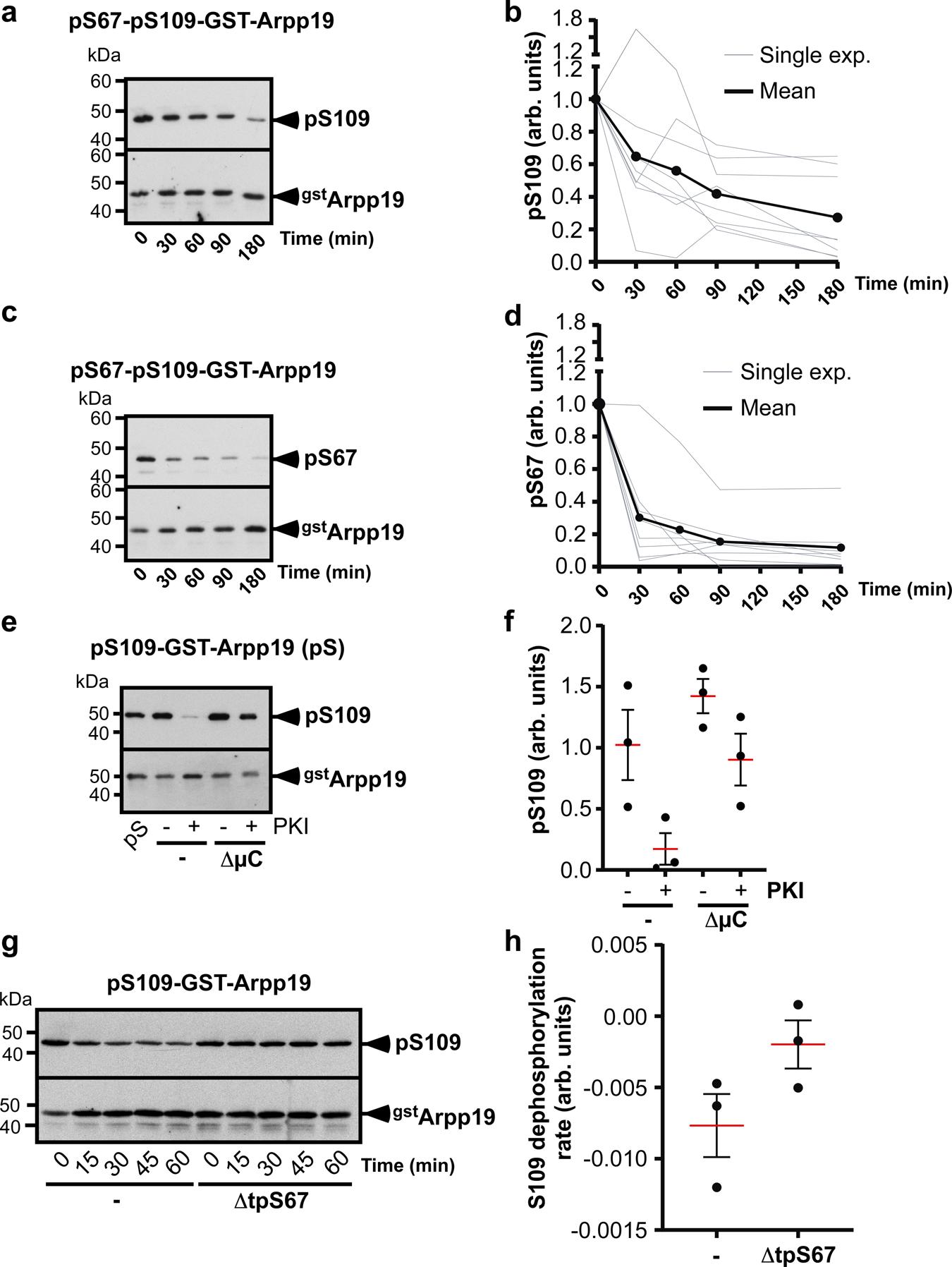
Fig. 7: Depletion of PP2A-B55gamma impairs Arpp19 dephosphorylation at S109 in prophase extracts. Prophase extracts were incubated with GST-Arpp19 phosphorylated at both S67 and S109 (pS67-pS109-GST-Arpp19) in the absence of ATP. S109-phosphatase (aâb) and S67-phosphatase activities (câd) were assayed by western blot using phospho-S109-Arpp19, phospho-S67-Arpp19 and GST antibodies. a, c Representative time course experiments. b, d Quantifications of 8 time-course independent experiments. Each experiment is represented by a gray curve (Single exp.), and the mean of the 8 replicates by the black curve. arb. units: arbitrary units. eâf Prophase extracts were incubated or not with microcystin-beads (μC). After beads removal, control (â) or microcystin-depleted prophase extracts (ÎμC) were supplemented or not with PKI and assayed for S109-phosphatase activity using pS109-GST-Arpp19 as a substrate (pS: phosphorylated substrate). S109 phosphorylation of GST-Arpp19 (pS109) and total GST-Arpp19 (gstArpp19) were western blotted using respectively phospho-S109-Arpp19 and GST antibodies. One representative experiment (e) and quantifications of S109 phosphorylation from 3 independent experiments (f). gâh Prophase extracts were incubated with GSH-beads coupled or not with GST-Arpp19 thiophosphorylated at S67 (tpS67) in the absence of ATP. After beads removal, control (â) or tpS67-depleted prophase extracts (ÎtpS67) were assayed for S109-phosphatase activity using pS109-GST-Arpp19 as a substrate. S109 phosphorylation of GST-Arpp19 (pS109) and total GST-Arpp19 (gstArpp19) were western blotted using respectively phospho-S109-Arpp19 and GST antibodies. One representative time-course experiment (g) and quantified rate of S109 dephosphorylation from 3 independent experiments (h). For quantifications in (f) and (h), data are shown as mean (red bars)â±âSEM. Each dot represents one experiment. kDa: kiloDalton. arb. units: arbitrary units. Source data are provided as a Source Data file. |
|
|
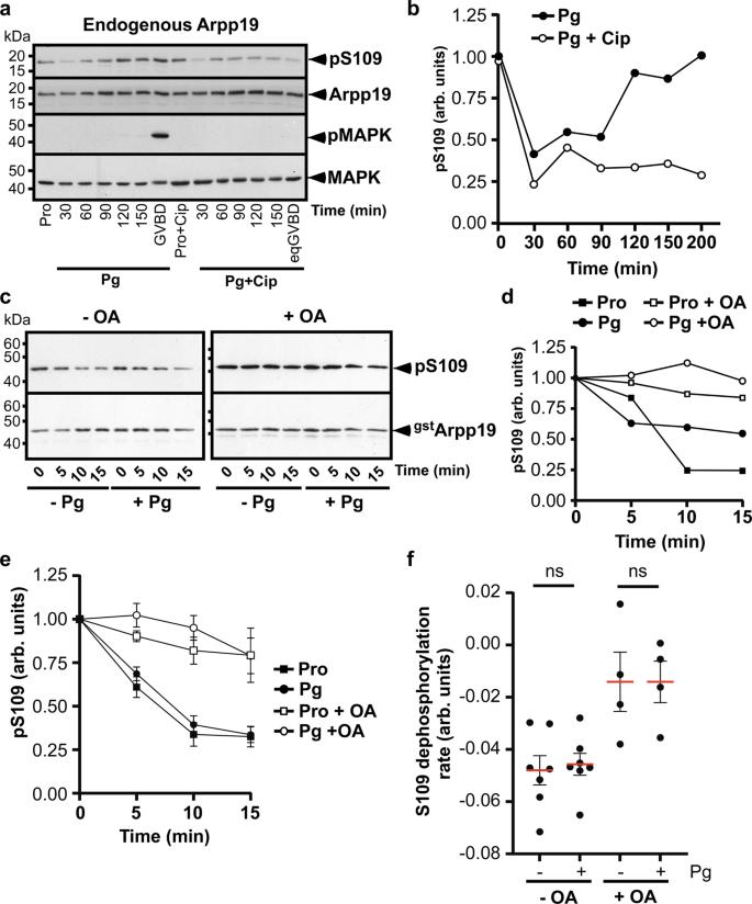
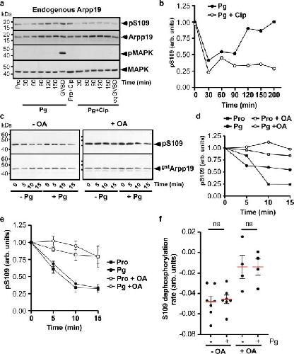
Fig. 8: Inhibition of PP2A-B55δ prevents Arpp19 dephosphorylation at S109 in intact oocytes. a Prophase oocytes (Pro) were injected with Cter-GST-Arpp19 (gstCter) and then stimulated with progesterone (Pg) or injected with either PKI or okadaic acid (OA) (time zero). Oocytes were collected at the indicated times and Cter-GST-Arpp19 was isolated by pull-down. S109 phosphorylation of Cter-GST-Arpp19 (pS109) and total Cter-GST-Arpp19 (gstCter) were western blotted using respectively phospho-S109-Arpp19 and GST antibodies. b S109 phosphorylation of the experiment illustrated in (a) was quantified. câe Prophase oocytes were injected or not with S109A-GST-Arpp19 thiophosphorylated at S67 (S109A-tpS67-Arpp19) and then stimulated or not with progesterone (Pg). c GVBD time-course. d Same experiment as (c). Oocytes were collected in prophase (Pro) or at the indicated times after Pg addition and western blotted for S109-phosphorylated endogenous Arpp19 (pS109), total endogenous Arpp19, phosphorylated MAPK (pMAPK) and total MAPK. (e) Quantification of S109 phosphorylation of endogenous Arpp19 from the experiment illustrated in (d). kDa: kiloDalton. arb. units: arbitrary units. Source data are provided as a Source Data file. |
|
|
Fig. 9: Level of PP2A-B55δ activity in intact oocytes. a Prophase oocytes (Pro) were injected or not with p21Cip1 (Cip) and then stimulated with progesterone (Pg). GVBD occurred at 200âmin in control oocytes and was prevented by Cip injection. Oocytes were collected at the indicated times after Pg addition and western blotted with antibodies against S109-phosphorylated Arpp19 (pS109), total Arpp19, phosphorylated MAPK (pMAPK) and total MAPK. b S109 phosphorylation of the experiment illustrated in (a) was quantified. c Extracts from either prophase oocytes (âPg) or oocytes stimulated for 1âh with progesterone (+Pg) were supplemented or not with 10âμM okadaic acid (OA) in the absence of ATP. The activity of S109-phosphatase was assayed at the indicated times, using pS109-GST-Arpp19 as a substrate. S109 phosphorylation of GST-Arpp19 (pS109) and total GST-Arpp19 (gstArpp19) were western blotted using respectively phospho-S109-Arpp19 and GST antibodies. d Quantification of S109 phosphorylation of GST-Arpp19 from the representative experiment illustrated in (c). e Quantification of S109 phosphorylation of GST-Arpp19 from 7 independent time-course experiments. S109-phosphatase activity was assayed and quantified as in (câd). Four experiments were performed with or without OA and 3 experiments without OA. For each condition, data are shown as mean (red bars)â±âSEM. f Quantified rates of S109 dephosphorylation from the 7 independent experiments, described in (e). Four experiments were performed with or without OA and 3 experiments without OA. Data are shown as mean (red bars)â±â SEM. Each dot represents one experiment. P values were obtained by a two-tailed paired Student t test. Pâ>â0.05: non-significant (ns). kDa: kiloDalton. arb. units: arbitrary units. Source data are provided as a Source Data file. Full size image |
|
|
Fig. 10: A reciprocal regulation of PP2A-B55δ and Arpp19 orchestrates the timing of the first meiotic division. Prophase arrest (left box): both PP2A-B55δ and PKA are active, resulting in Arpp19 phosphorylation at S109. S109-phosphorylated Arpp19 locks the oocyte in prophase by an unknown mechanism, PKA contributes to this arrest through Arpp19 phosphorylation and possibly other substrates, PP2A-B55δ prevents Cdk1 activation. Transduction pathway (middle box): in response to progesterone, PKA is inhibited while PP2A-B55δ stays active, allowing Arpp19 dephosphorylation. Dephosphorylated Arpp19, possibly together with other dephosphorylated PKA substrates, launches a several hours long transduction pathway. Active PP2A-B55δ prevents Cdk1 activation, generating the time window necessary to set up the cascade of molecular events required for Cdk1 activation. M-phase entry (right box): Gwl is activated by a Cdk1 activity threshold and phosphorylates Arpp19 at S67 Hence, PP2A-B55δ is inhibited and Cdk1 fully activated. This hysteretic switch triggers M-phase entry. |
External Resources: Proteomic dataset PXD022739 on PRIDE
References [+] :
Ahn,
Protein kinase A activates protein phosphatase 2A by phosphorylation of the B56delta subunit.
2007, Pubmed
Ahn, Protein kinase A activates protein phosphatase 2A by phosphorylation of the B56delta subunit. 2007, Pubmed
Andrade, ARPP-16 Is a Striatal-Enriched Inhibitor of Protein Phosphatase 2A Regulated by Microtubule-Associated Serine/Threonine Kinase 3 (Mast 3 Kinase). 2017, Pubmed
Bialojan, Inhibitory effect of a marine-sponge toxin, okadaic acid, on protein phosphatases. Specificity and kinetics. 1988, Pubmed
Bibb, Phosphorylation of DARPP-32 by Cdk5 modulates dopamine signalling in neurons. 1999, Pubmed
Bosch, The PR55 and PR65 subunits of protein phosphatase 2A from Xenopus laevis. molecular cloning and developmental regulation of expression. 1995, Pubmed , Xenbase
Castilho, The M phase kinase Greatwall (Gwl) promotes inactivation of PP2A/B55delta, a phosphatase directed against CDK phosphosites. 2009, Pubmed , Xenbase
Castro, Greatwall kinase at a glance. 2018, Pubmed
Cohen, Okadaic acid: a new probe for the study of cellular regulation. 1990, Pubmed
Cundell, A PP2A-B55 recognition signal controls substrate dephosphorylation kinetics during mitotic exit. 2016, Pubmed
Deguchi, Comparative biology of cAMP-induced germinal vesicle breakdown in marine invertebrate oocytes. 2011, Pubmed
De Smedt, Thr-161 phosphorylation of monomeric Cdc2. Regulation by protein phosphatase 2C in Xenopus oocytes. 2002, Pubmed , Xenbase
Duckworth, G2 arrest in Xenopus oocytes depends on phosphorylation of cdc25 by protein kinase A. 2002, Pubmed , Xenbase
Dulubova, ARPP-16/ARPP-19: a highly conserved family of cAMP-regulated phosphoproteins. 2001, Pubmed
Dupré, The greatwall kinase is dominant over PKA in controlling the antagonistic function of ARPP19 in Xenopus oocytes. 2017, Pubmed , Xenbase
Dupré, Phosphorylation of ARPP19 by protein kinase A prevents meiosis resumption in Xenopus oocytes. 2014, Pubmed , Xenbase
Dupré, Mos is not required for the initiation of meiotic maturation in Xenopus oocytes. 2002, Pubmed , Xenbase
Dupré, The phosphorylation of ARPP19 by Greatwall renders the auto-amplification of MPF independently of PKA in Xenopus oocytes. 2013, Pubmed , Xenbase
Frank-Vaillant, Two distinct mechanisms control the accumulation of cyclin B1 and Mos in Xenopus oocytes in response to progesterone. 1999, Pubmed , Xenbase
Gaffré, A critical balance between Cyclin B synthesis and Myt1 activity controls meiosis entry in Xenopus oocytes. 2011, Pubmed , Xenbase
Gharbi-Ayachi, The substrate of Greatwall kinase, Arpp19, controls mitosis by inhibiting protein phosphatase 2A. 2010, Pubmed , Xenbase
Girault, Integrating neurotransmission in striatal medium spiny neurons. 2012, Pubmed
Girault, Differential expression of ARPP-16 and ARPP-19, two highly related cAMP-regulated phosphoproteins, one of which is specifically associated with dopamine-innervated brain regions. 1990, Pubmed
Goris, Okadaic acid, a specific protein phosphatase inhibitor, induces maturation and MPF formation in Xenopus laevis oocytes. 1989, Pubmed , Xenbase
Haccard, Redundant pathways for Cdc2 activation in Xenopus oocyte: either cyclin B or Mos synthesis. 2006, Pubmed , Xenbase
Hached, ENSA and ARPP19 differentially control cell cycle progression and development. 2019, Pubmed , Xenbase
Han, Wee1B is an oocyte-specific kinase involved in the control of meiotic arrest in the mouse. 2005, Pubmed , Xenbase
Hara, Greatwall kinase and cyclin B-Cdk1 are both critical constituents of M-phase-promoting factor. 2012, Pubmed , Xenbase
Hégarat, Cyclin A triggers Mitosis either via the Greatwall kinase pathway or Cyclin B. 2020, Pubmed
Heim, Protein phosphatase 1 is essential for Greatwall inactivation at mitotic exit. 2015, Pubmed , Xenbase
Heim, Calcineurin promotes APC/C activation at meiotic exit by acting on both XErp1 and Cdc20. 2018, Pubmed , Xenbase
Hemmings, DARPP-32, a dopamine-regulated neuronal phosphoprotein, is a potent inhibitor of protein phosphatase-1. , Pubmed
Hertz, A Conserved Motif Provides Binding Specificity to the PP2A-B56 Phosphatase. 2016, Pubmed
Honkanen, Characterization of microcystin-LR, a potent inhibitor of type 1 and type 2A protein phosphatases. 1990, Pubmed
Horiuchi, Purification and cDNA cloning of ARPP-16, a cAMP-regulated phosphoprotein enriched in basal ganglia, and of a related phosphoprotein, ARPP-19. 1990, Pubmed
Huchon, Protein phosphatase-1 is involved in Xenopus oocyte maturation. 1981, Pubmed , Xenbase
Isoda, Dynamic regulation of Emi2 by Emi2-bound Cdk1/Plk1/CK1 and PP2A-B56 in meiotic arrest of Xenopus eggs. 2011, Pubmed , Xenbase
Jessus, Levels of microtubules during the meiotic maturation of the Xenopus oocyte. 1987, Pubmed , Xenbase
Jessus, Tyrosine phosphorylation of p34cdc2 and p42 during meiotic maturation of Xenopus oocyte. Antagonistic action of okadaic acid and 6-DMAP. 1991, Pubmed , Xenbase
Kim, Bypassing the Greatwall-Endosulfine pathway: plasticity of a pivotal cell-cycle regulatory module in Drosophila melanogaster and Caenorhabditis elegans. 2012, Pubmed
Labandera, The mitotic PP2A regulator ENSA/ARPP-19 is remarkably conserved across plants and most eukaryotes. 2015, Pubmed
Laemmli, Cleavage of structural proteins during the assembly of the head of bacteriophage T4. 1970, Pubmed
Leslie, cAMP regulation of protein phosphatases PP1 and PP2A in brain. 2019, Pubmed
Lorca, Constant regulation of both the MPF amplification loop and the Greatwall-PP2A pathway is required for metaphase II arrest and correct entry into the first embryonic cell cycle. 2010, Pubmed , Xenbase
Lucena, Wee1 and Cdc25 are controlled by conserved PP2A-dependent mechanisms in fission yeast. 2017, Pubmed
Ma, Greatwall dephosphorylation and inactivation upon mitotic exit is triggered by PP1. 2016, Pubmed , Xenbase
Maller, Early effect of progesterone on levels of cyclic adenosine 3':5'-monophosphate in Xenopus oocytes. 1979, Pubmed , Xenbase
Margolis, A role for PP1 in the Cdc2/Cyclin B-mediated positive feedback activation of Cdc25. 2006, Pubmed , Xenbase
Mochida, Protein phosphatases and their regulation in the control of mitosis. 2012, Pubmed
Mochida, Regulated activity of PP2A-B55 delta is crucial for controlling entry into and exit from mitosis in Xenopus egg extracts. 2009, Pubmed , Xenbase
Mochida, Two Bistable Switches Govern M Phase Entry. 2016, Pubmed
Mochida, Greatwall phosphorylates an inhibitor of protein phosphatase 2A that is essential for mitosis. 2010, Pubmed , Xenbase
Moura, Phosphatases in Mitosis: Roles and Regulation. 2019, Pubmed
Musante, Reciprocal regulation of ARPP-16 by PKA and MAST3 kinases provides a cAMP-regulated switch in protein phosphatase 2A inhibition. 2017, Pubmed
Newmeyer, Assembly in vitro of nuclei active in nuclear protein transport: ATP is required for nucleoplasmin accumulation. 1986, Pubmed , Xenbase
Ozon, Roles of cyclic AMP and calcium in maturation of Xenopus laevis oocytes. 1979, Pubmed , Xenbase
Pal, Regulation of Mih1/Cdc25 by protein phosphatase 2A and casein kinase 1. 2008, Pubmed
Potopal'skiĭ, [Antiviral and antitumor activity of modified catecholamines]. 1983, Pubmed
Rata, Two Interlinked Bistable Switches Govern Mitotic Control in Mammalian Cells. 2018, Pubmed
Rebelo, Protein phosphatase 1 is a key player in nuclear events. 2015, Pubmed
Saurin, Kinase and Phosphatase Cross-Talk at the Kinetochore. 2018, Pubmed
Schägger, Tricine-SDS-PAGE. 2006, Pubmed
Shi, Serine/threonine phosphatases: mechanism through structure. 2009, Pubmed
Studier, Protein production by auto-induction in high density shaking cultures. 2005, Pubmed
Thomas, Expression in Escherichia coli and characterization of the heat-stable inhibitor of the cAMP-dependent protein kinase. 1991, Pubmed
Virshup, From promiscuity to precision: protein phosphatases get a makeover. 2009, Pubmed
Walsh, Krebs EG: Purification and characterization of a protein inhibitor of adenosine 3',5'-monophosphate-dependent protein kinases. 1971, Pubmed
Wang, Progesterone inhibits protein kinase A (PKA) in Xenopus oocytes: demonstration of endogenous PKA activities using an expressed substrate. 2004, Pubmed , Xenbase
Wang, Protein interactomes of protein phosphatase 2A B55 regulatory subunits reveal B55-mediated regulation of replication protein A under replication stress. 2018, Pubmed , Xenbase
Wang, Expanding the PP2A Interactome by Defining a B56-Specific SLiM. 2016, Pubmed
Wassmann, Sister chromatid segregation in meiosis II: deprotection through phosphorylation. 2013, Pubmed
Williams, Greatwall-phosphorylated Endosulfine is both an inhibitor and a substrate of PP2A-B55 heterotrimers. 2014, Pubmed
Yu, Greatwall kinase participates in the Cdc2 autoregulatory loop in Xenopus egg extracts. 2006, Pubmed , Xenbase
Zhao, Roles of Greatwall kinase in the regulation of cdc25 phosphatase. 2008, Pubmed , Xenbase
