XB-ART-57254
Nat Commun
2020 Apr 30;111:2104. doi: 10.1038/s41467-020-15903-8.
Show Gene links
Show Anatomy links
The cooperative action of CSB, CSA, and UVSSA target TFIIH to DNA damage-stalled RNA polymerase II.
van der Weegen Y, Golan-Berman H, Mevissen TET, Apelt K, González-Prieto R, Goedhart J, Heilbrun EE, Vertegaal ACO, van den Heuvel D, Walter JC, Adar S, Luijsterburg MS.
???displayArticle.abstract???
The response to DNA damage-stalled RNA polymerase II (RNAPIIo) involves the assembly of the transcription-coupled repair (TCR) complex on actively transcribed strands. The function of the TCR proteins CSB, CSA and UVSSA and the manner in which the core DNA repair complex, including transcription factor IIH (TFIIH), is recruited are largely unknown. Here, we define the assembly mechanism of the TCR complex in human isogenic knockout cells. We show that TCR is initiated by RNAPIIo-bound CSB, which recruits CSA through a newly identified CSA-interaction motif (CIM). Once recruited, CSA facilitates the association of UVSSA with stalled RNAPIIo. Importantly, we find that UVSSA is the key factor that recruits the TFIIH complex in a manner that is stimulated by CSB and CSA. Together these findings identify a sequential and highly cooperative assembly mechanism of TCR proteins and reveal the mechanism for TFIIH recruitment to DNA damage-stalled RNAPIIo to initiate repair.
???displayArticle.pubmedLink??? 32355176
???displayArticle.pmcLink??? PMC7192910
???displayArticle.link??? Nat Commun
???displayArticle.grants??? [+]
Species referenced: Xenopus laevis
Genes referenced: aaas cdk7 cir1 cpd cul4a cul4b ddb1 ercc6 gtf2h4 hspa9 isyna1 rbx1 xpa xpc
???attribute.lit??? ???displayArticles.show???
|
|
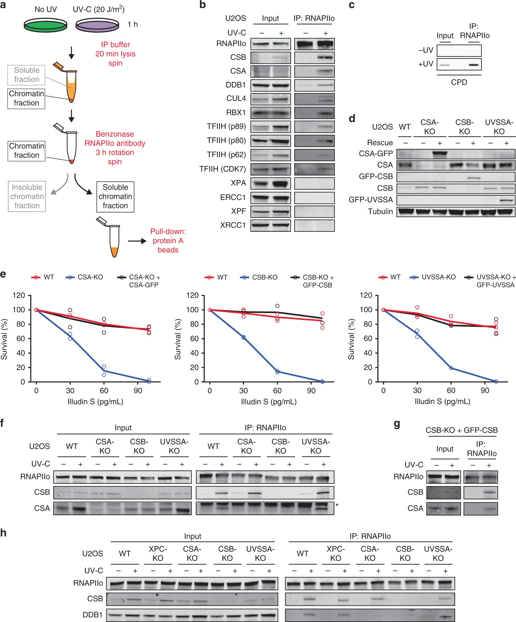
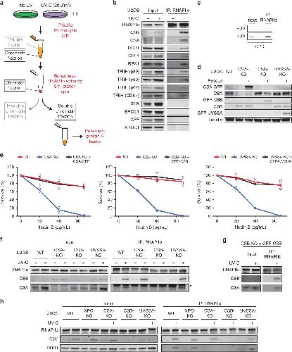
Fig. 1: CSA is recruited to DNA damage-stalled RNAPIIo by CSB. a Outline of a new IP method to isolate RNAPIIo and associated proteins from mock-treated or UV-irradiated (20âJ/m2) U2OS (FRT) cells. b Endogenous RNAPII Co-IPs on WT cells stained for the indicated TCR proteins. Note that it is not possible to stain for all these proteins on one membrane. This panel is a composite of several representative Co-IPs. See Supplementary Fig. 1a for each individual Co-IP. c Endogenous RNAPII Co-IP followed by slot blot analysis of CPDs d Western blot analysis of CSA, CSB, and UVSSA knockout cells complemented with inducible GFP-tagged versions of these proteins (nâ=â2). See Supplementary Fig. 2a, b for validation of knockouts by sequencing. e Clonogenic Illudin S survival of WT, CSA, CSB, and UVSSA knockout and rescue cell lines. Each symbol represents the mean of an independent experiment (nâ=â2 for all except for WT in UVSSA-KO figure which is nâ=â3) each experiment contains two or three technical replicates. Endogenous RNAPII Co-IP on f WT, CSA, CSB, and UVSSA knockout cells, g CSB-KO stably expressing GFP-CSB, and h WT, XPC, CSA, CSB, and UVSSA knockout cells. The asterisk in e indicates the heavy chain of the RNAPII antibody. At least two independent replicates of each IP experiment were performed obtaining similar results. Source data are provided as a Source Data file. |
|
|
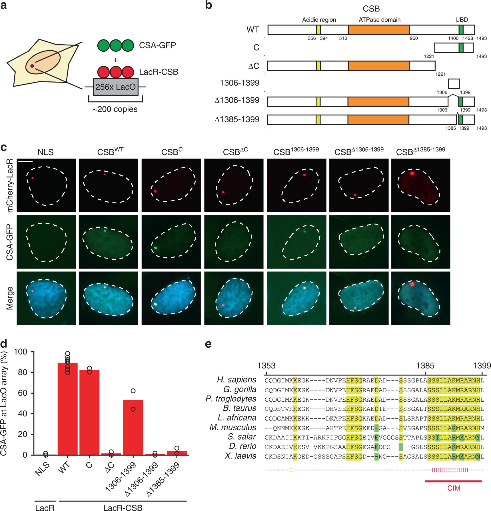
Fig. 2: CSA interacts with the newly identified C-terminal CIM of CSB. a Outline of the chromatin-tethering approach in U2OS 2-6-3 cells. b A schematic representation of CSB and its deletion mutants. c Recruitment of CSA-GFP to the LacO array upon tethering of the indicated mCherry-LacR fusion proteins (scale bar = 5âµm). See Supplementary Figs. 3 and 4 for a full overview of all tested mutants. d Quantification of CSA-GFP and mCherry-LacR-CSB co-localization at the LacO array. Each symbol represents the mean of an independent experiment (nâ=â2 for all except LacR-NLS and LacR-CSBWT which is n =â8, >50 cells collected per experiment). e Sequence alignment of CSB orthologues. See Supplementary Fig. 5 for additional alignments. Source data are provided as a Source Data file. |
|
|
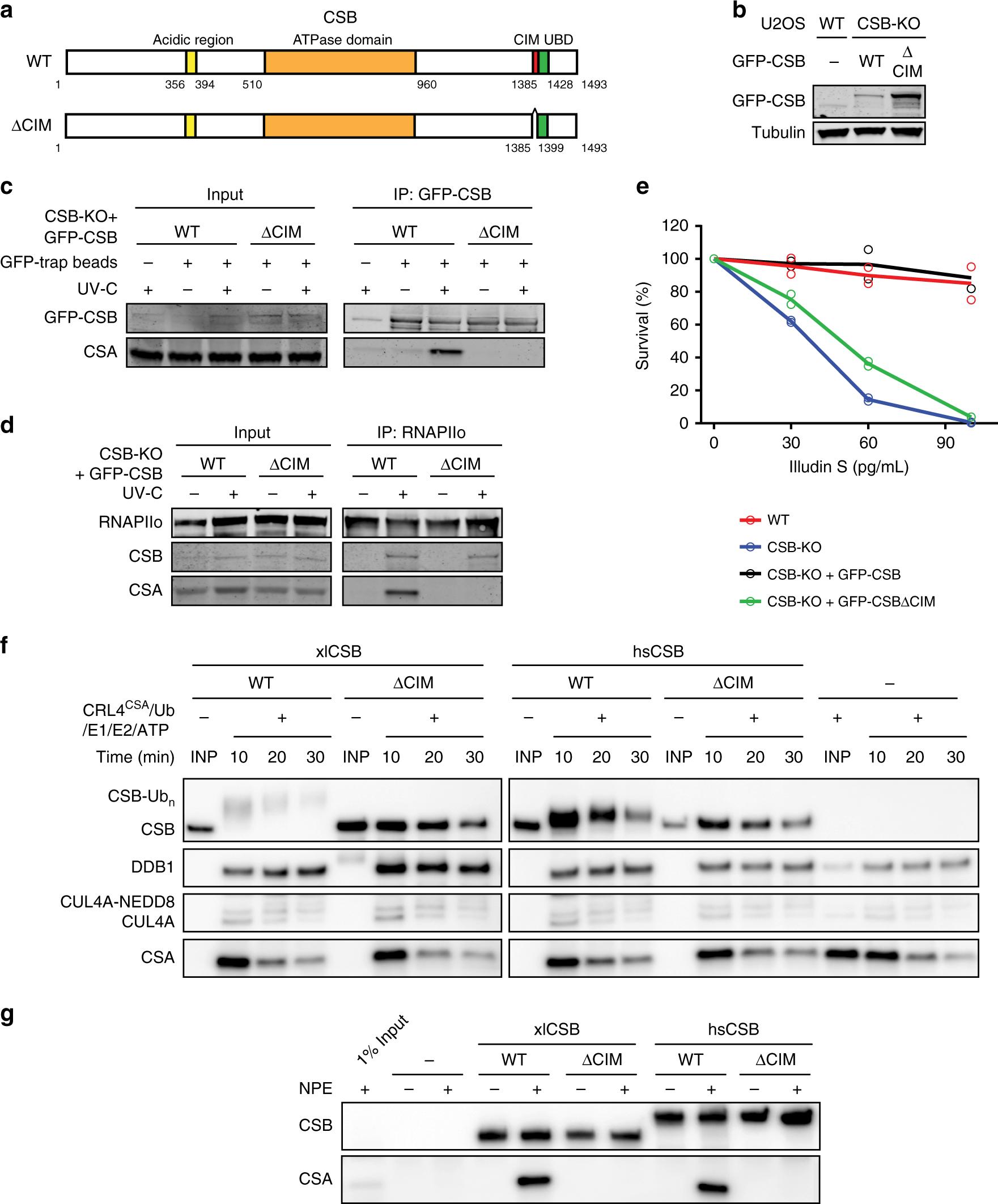
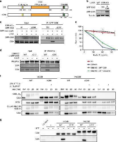
Fig. 3: The CIM of CSB mediates the recruitment of CSA to DNA damage-stalled RNAPIIo. a A schematic representation of CSB and the CSBÎCIM mutant. b Western blot analysis of U2OS (FRT) and CSB-KO complemented with either GFP-CSBWT or GFP-CSBÎCIM (nâ=â2). c Co-IP of GFP-CSBWT and GFP-CSBÎCIM on the combined soluble and chromatin fraction. d Endogenous RNAPII Co-IP in GFP-CSBWT and GFP-CSBÎCIM cell lines. See also Supplementary Fig. 6e for additional Co-IP data. e Clonogenic Illudin S survival of WT and CSB-KO cell lines and the GFP-tagged CSB rescue cell lines. Each symbol represents the mean of an independent experiment (nâ=â2), each of which is based on two technical replicates. Note that the same survival data for WT, CSB-KO and CSB-KOâ+âGFP-CSB is also shown in Fig. 1e. f In vitro ubiquitylation of recombinant Xenopus laevis (xl) and Homo sapiens (hs) CSB variants with recombinant xlCRL4CSA, E1, E2, ubiquitin, and ATP. At indicated times, in vitro ubiquitylation reactions were stopped and blotted with anti-FLAG (top three panels) or anti-xlCSA (bottom panel) antibodies. See also Supplementary Fig. 6d. g Immobilized recombinant CSB variants were incubated with Xenopus laevis nucleoplasmic extract (NPE), recovered, and blotted with anti-FLAG (top panel) or anti-xlCSA (bottom panel) antibody. At least two independent replicates of each IP and in vitro ubiquitylation experiment were performed obtaining similar results. Source data are provided as a Source Data file. |
|
|
Fig. 4: UVSSA is recruited to DNA damage-stalled RNAPIIo by CSA a Western blot analysis of UVSSA-KO, UVSSA/CSA-dKO, and UVSSA/CSB-dKO complemented with GFP-UVSSA (nâ=â2). b Clonogenic Illudin S survival of WT, UVSSA-KO, UVSSA/CSA-dKO, and UVSSA/CSB-dKO cell lines complemented with GFP-UVSSA. Each symbol represents the mean of an independent experiment (nâ=â2 for all except for UVSSA-KO which is nâ=â3), each of which is based on two technical replicates. c Endogenous RNAPII Co-IP on UVSSA-KO, UVSSA/CSA-dKO, and UVSSA/CSB-dKO complemented with GFP-UVSSA. d Co-IP of GFP-UVSSA in UVSSA-KO, UVSSA/CSA-dKO, and UVSSA/CSB-dKO cell lines. The asterisk in c indicates the heavy chain of the RNAPII antibody. At least two independent replicates of each IP experiment were performed obtaining similar results. Source data are provided as a Source Data file. |
|
|
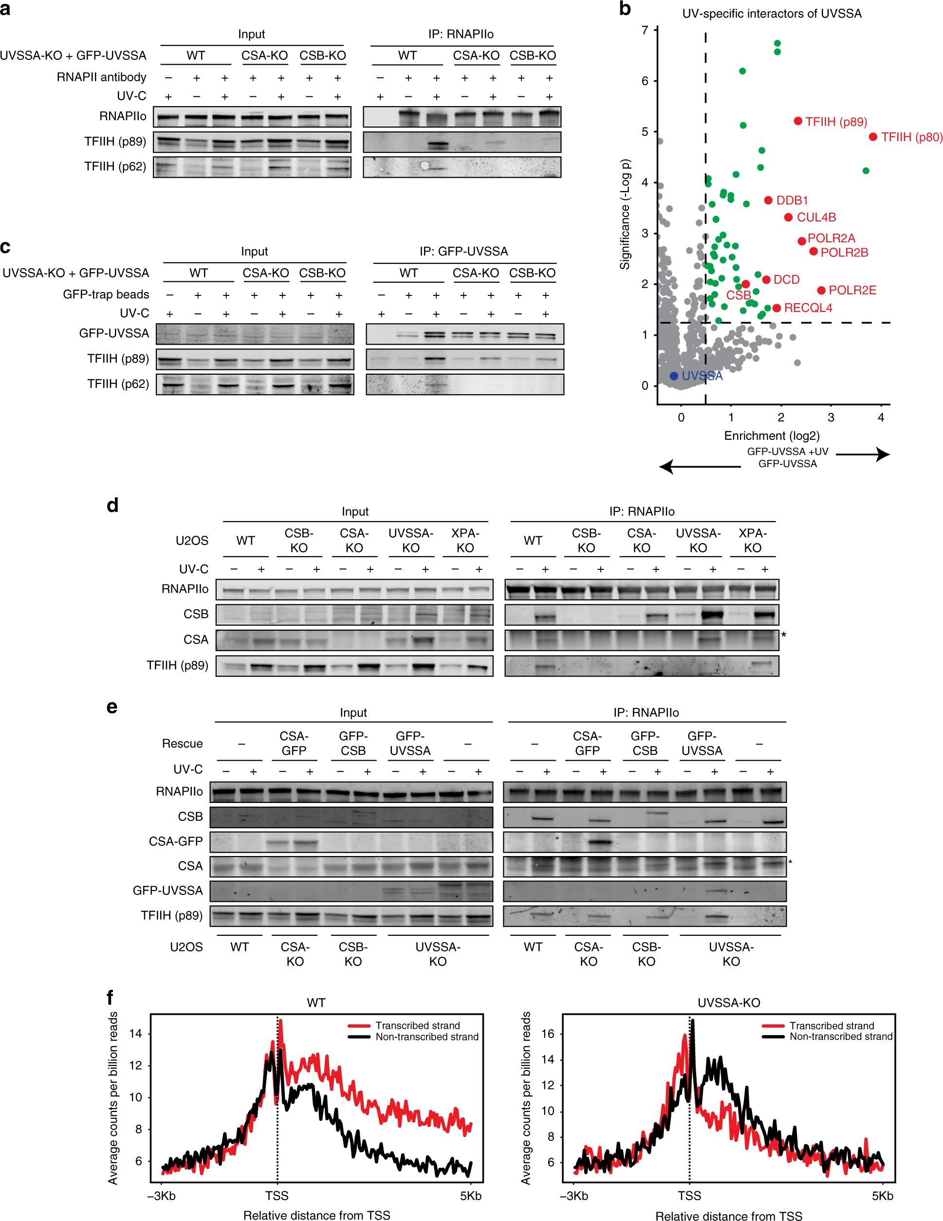
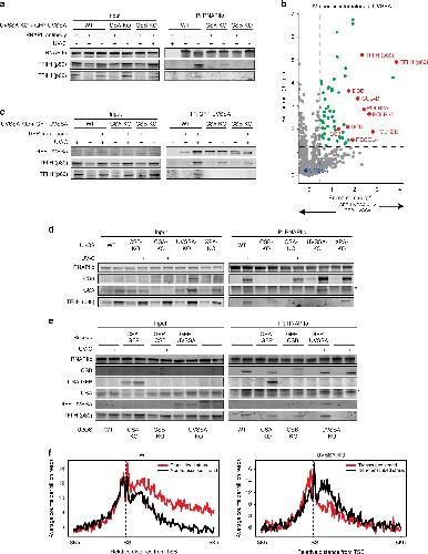
Fig. 5: CSA, CSB, and UVSSA are equally important for TFIIH recruitment.a Endogenous RNAPII Co-IP in UVSSA-KO, UVSSA/CSA-dKO, and UVSSA/CSB-dKO complemented with GFP-UVSSA. b Volcano plot depicting the statistical differences of the MS analysis on GFP-UVSSA pull-down in mock-treated and UV-irradiated samples. The enrichment (log2) is plotted on the x-axis and the significance (t-test -log p value) is plotted on the y-axis. All significantly UV-induced hits are indicated in green. Several selected hits are shown in red (Link to the interactive volcano plots: GFP-UVSSA vs GFP-UVSSAâ+âUV). c Co-IP of GFP-UVSSA in UVSSA-KO and UVSSA-dKO cells complemented with GFP-UVSSA. d Endogenous RNAPII Co-IP in WT, CSB-KO, CSA-KO, UVSSA-KO, and XPA-KO cells. e Endogenous RNAPII Co-IP in WT and UVSSA-KO cells and CSA-KO, CSB-KO, and UVSSA-KO cells complemented with GFP-tagged versions of these proteins. The asterisk in d and e indicates the heavy chain of the RNAPII antibody. f CPD XR-seq repair signal 3âKb upstream and 5âKb downstream of the annotated TSS of 16.088 genes in WT and UVSSA-KO cells. Signal is plotted separately for the transcribed (red) and non-transcribed (black) strands. The data represent the average of two independent experiments with a bin size of 40ânt. See also Supplementary Fig. 7a for additional XR-seq data. At least two independent replicates of each IP experiment were performed obtaining similar results. Source data are provided as a Source Data file. |
|
|
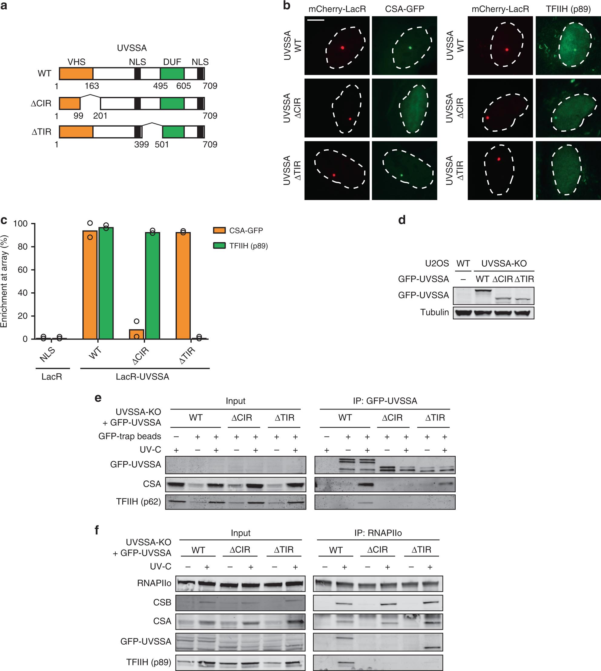
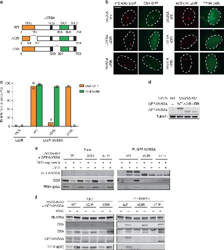
Fig. 6: UVSSA is the key protein that recruits TFIIH. a A schematic representation of UVSSA WT and deletion mutants. The CSA-interacting region (CIR) and TFIIH-interacting region (TIR) are indicated. b Recruitment of CSA-GFP and TFIIH (p89) to the LacO array upon tethering of the indicated mCherry-LacR fusion proteins (scale bar = 5âµm). c Quantification of CSA-GFP and endogenous TFIIH (p89) co-localization at the LacO array. Each symbol represents the mean of an independent experiment (nâ=â2, >50 cells collected per experiment). d Western blot analysis of U2OS (FRT) and UVSSA-KO cells complemented with GFP-UVSSAWT, GFP-UVSSAÎCIR, and GFP-UVSSAÎTIR (nâ=â2). e Co-IP of GFP-UVSSAWT, GFP-UVSSAÎCIR, and GFP-UVSSAÎTIR. f Endogenous RNAPIIo Co-IP in GFP-UVSSAWT, GFP-UVSSAÎCIR, and GFP-UVSSAÎTIR cell lines. At least two independent replicates of each IP experiment were performed obtaining similar results. See also Supplementary Fig. 7b, c for additional Co-IP data. Source data are provided as a Source Data file. interacting region (CIR) and TFIIH-interacting region (TIR) are indicated. b Recruitment of CSA-GFP and TFIIH (p89) to the LacO array upon tethering of the indicated mCherry-LacR fusion proteins (scale bar = 5âµm). c Quantification of CSA-GFP and endogenous TFIIH (p89) co-localization at the LacO array. Each symbol represents the mean of an independent experiment (nâ=â2, >50 cells collected per experiment). d Western blot analysis of U2OS (FRT) and UVSSA-KO cells complemented with GFP-UVSSAWT, GFP-UVSSAÎCIR, and GFP-UVSSAÎTIR (nâ=â2). e Co-IP of GFP-UVSSAWT, GFP-UVSSAÎCIR, and GFP-UVSSAÎTIR. f Endogenous RNAPIIo Co-IP in GFP-UVSSAWT, GFP-UVSSAÎCIR, and GFP-UVSSAÎTIR cell lines. At least two independent replicates of each IP experiment were performed obtaining similar results. See also Supplementary Fig. 7b, c for additional Co-IP data. Source data are provided as a Source Data file. |
|
|
Fig. 7: The CIR and TIR of UVSSA are crucial for TCR. a Clonogenic Illudin S survival of WT and UVSSA-KO cell lines and the GFP-tagged UVSSA rescue cell lines. Each symbol represents the mean of an independent experiment (nâ=â3 for all except for GFP-UVSSAÎCIR which is nâ=â2), each of which is based on two technical replicates. Note that the same survival data for UVSSA-KO is also shown in Fig. 4b. b CPD XR-seq repair signal 3âKb upstream and 5âKb downstream of the annotated TSS of 16,088 genes in GFP-UVSSAWT, GFP-UVSSAÎCIR, and GFP-UVSSAÎTIR. Signal is plotted separately for the transcribed (red) and non-transcribed (black) strands. The data represent the average of two independent experiments for GFP-UVSSAWT and one single experiment for GFP-UVSSAÎCIR and GFP-UVSSAÎTIR with a bin size of 53ânt. See also Supplementary Fig. 9 for additional XR-seq data. c Model of how the assembly of CSB, CSA, and UVSSA targets the TFIIH complex to DNA damage-stalled RNAPIIo. Source data are provided as a Source Data file. |
External Resources: CTD
References [+] :
Adar,
Genome-wide kinetics of DNA excision repair in relation to chromatin state and mutagenesis.
2016, Pubmed
Adar, Genome-wide kinetics of DNA excision repair in relation to chromatin state and mutagenesis. 2016, Pubmed
Akalin, Genomation: a toolkit to summarize, annotate and visualize genomic intervals. 2015, Pubmed
Anderson, Comprehensive evaluation of fatty acids in foods. II. Beef products. 1975, Pubmed
Anindya, A ubiquitin-binding domain in Cockayne syndrome B required for transcription-coupled nucleotide excision repair. 2010, Pubmed
Batenburg, ATM and CDK2 control chromatin remodeler CSB to inhibit RIF1 in DSB repair pathway choice. 2017, Pubmed
Bolger, Trimmomatic: a flexible trimmer for Illumina sequence data. 2014, Pubmed
Calmels, Functional and clinical relevance of novel mutations in a large cohort of patients with Cockayne syndrome. 2018, Pubmed
Coin, Nucleotide excision repair driven by the dissociation of CAK from TFIIH. 2008, Pubmed
Compe, Nucleotide Excision Repair and Transcriptional Regulation: TFIIH and Beyond. 2016, Pubmed
Epanchintsev, Cockayne's Syndrome A and B Proteins Regulate Transcription Arrest after Genotoxic Stress by Promoting ATF3 Degradation. 2017, Pubmed
Evans, Mechanism of open complex and dual incision formation by human nucleotide excision repair factors. 1997, Pubmed
Fei, KIAA1530 protein is recruited by Cockayne syndrome complementation group protein A (CSA) to participate in transcription-coupled repair (TCR). 2012, Pubmed
Fischer, The molecular basis of CRL4DDB2/CSA ubiquitin ligase architecture, targeting, and activation. 2011, Pubmed
Friedberg, Cockayne syndrome--a primary defect in DNA repair, transcription, both or neither? 1996, Pubmed
Fryer, Paralysis of skeletal muscle by butanedione monoxime, a chemical phosphatase. 1988, Pubmed
Groisman, CSA-dependent degradation of CSB by the ubiquitin-proteasome pathway establishes a link between complementation factors of the Cockayne syndrome. 2006, Pubmed
Groisman, The ubiquitin ligase activity in the DDB2 and CSA complexes is differentially regulated by the COP9 signalosome in response to DNA damage. 2003, Pubmed
Harlen, The code and beyond: transcription regulation by the RNA polymerase II carboxy-terminal domain. 2017, Pubmed
He, Near-atomic resolution visualization of human transcription promoter opening. 2016, Pubmed
Henning, The Cockayne syndrome group A gene encodes a WD repeat protein that interacts with CSB protein and a subunit of RNA polymerase II TFIIH. 1995, Pubmed
Horibata, Complete absence of Cockayne syndrome group B gene product gives rise to UV-sensitive syndrome but not Cockayne syndrome. 2004, Pubmed
Hu, Genome-wide analysis of human global and transcription-coupled excision repair of UV damage at single-nucleotide resolution. 2015, Pubmed
Hu, Genome-wide mapping of nucleotide excision repair with XR-seq. 2019, Pubmed
Huang, Human nucleotide excision nuclease removes thymine dimers from DNA by incising the 22nd phosphodiester bond 5' and the 6th phosphodiester bond 3' to the photodimer. 1992, Pubmed
Itoh, A new UV-sensitive syndrome not belonging to any complementation groups of xeroderma pigmentosum or Cockayne syndrome: siblings showing biochemical characteristics of Cockayne syndrome without typical clinical manifestations. 1994, Pubmed
Janicki, From silencing to gene expression: real-time analysis in single cells. 2004, Pubmed
Jaspers, Anti-tumour compounds illudin S and Irofulven induce DNA lesions ignored by global repair and exclusively processed by transcription- and replication-coupled repair pathways. 2002, Pubmed
Kamiuchi, Translocation of Cockayne syndrome group A protein to the nuclear matrix: possible relevance to transcription-coupled DNA repair. 2002, Pubmed
Kokic, Structural basis of TFIIH activation for nucleotide excision repair. 2019, Pubmed
Kolárová, The occurrence of cercarial dermatitis in Central Bohemia. 1990, Pubmed
Lake, UV-induced association of the CSB remodeling protein with chromatin requires ATP-dependent relief of N-terminal autorepression. 2010, Pubmed
Langmead, Ultrafast and memory-efficient alignment of short DNA sequences to the human genome. 2009, Pubmed
Laugel, Mutation update for the CSB/ERCC6 and CSA/ERCC8 genes involved in Cockayne syndrome. 2010, Pubmed
Lebedeva, [On the pharmacology of chloxyle (hexachloroparaxylene). II. Tolerability and toxicity of choxyle with simultaneous administration of milk or vegetable oil]. 1969, Pubmed
Luijsterburg, PARP1 Links CHD2-Mediated Chromatin Expansion and H3.3 Deposition to DNA Repair by Non-homologous End-Joining. 2016, Pubmed
Luijsterburg, A PALB2-interacting domain in RNF168 couples homologous recombination to DNA break-induced chromatin ubiquitylation. 2017, Pubmed
Marteijn, Understanding nucleotide excision repair and its roles in cancer and ageing. 2014, Pubmed
Mellon, Selective removal of transcription-blocking DNA damage from the transcribed strand of the mammalian DHFR gene. 1987, Pubmed
Møllgård, Morphological aspects of some sodium transporting epithelia suggesting a transcellular pathway via elements of endoplasmic reticulum. 1979, Pubmed
Mosora, [Some applications of the Mössbauer effect in biology]. 1969, Pubmed
Naito, Obesity and hormones. 1972, Pubmed
Nakazawa, Ubiquitination of DNA Damage-Stalled RNAPII Promotes Transcription-Coupled Repair. 2020, Pubmed
Nakazawa, Mutations in UVSSA cause UV-sensitive syndrome and impair RNA polymerase IIo processing in transcription-coupled nucleotide-excision repair. 2012, Pubmed
Nance, Cockayne syndrome: review of 140 cases. 1992, Pubmed
Nardo, A UV-sensitive syndrome patient with a specific CSA mutation reveals separable roles for CSA in response to UV and oxidative DNA damage. 2009, Pubmed
Okuda, Common TFIIH recruitment mechanism in global genome and transcription-coupled repair subpathways. 2017, Pubmed
Panier, Tandem protein interaction modules organize the ubiquitin-dependent response to DNA double-strand breaks. 2012, Pubmed
Perez-Riverol, The PRIDE database and related tools and resources in 2019: improving support for quantification data. 2019, Pubmed
Quinlan, BEDTools: a flexible suite of utilities for comparing genomic features. 2010, Pubmed
Salas-Lloret, TULIP2: An Improved Method for the Identification of Ubiquitin E3-Specific Targets. 2019, Pubmed
Schilbach, Structures of transcription pre-initiation complex with TFIIH and Mediator. 2017, Pubmed
Schwertman, UV-sensitive syndrome protein UVSSA recruits USP7 to regulate transcription-coupled repair. 2012, Pubmed
Spivak, Ultraviolet-sensitive syndrome cells are defective in transcription-coupled repair of cyclobutane pyrimidine dimers. 2002, Pubmed
Steurer, Traveling Rocky Roads: The Consequences of Transcription-Blocking DNA Lesions on RNA Polymerase II. 2017, Pubmed
Stokes, The Na+-H+ antiport in essential hypertension. 1987, Pubmed
Svejstrup, Rescue of arrested RNA polymerase II complexes. 2003, Pubmed
Svoboda, DNA repair by eukaryotic nucleotide excision nuclease. Removal of thymine dimer and psoralen monoadduct by HeLa cell-free extract and of thymine dimer by Xenopus laevis oocytes. 1993, Pubmed , Xenbase
Tantin, Recruitment of the putative transcription-repair coupling factor CSB/ERCC6 to RNA polymerase II elongation complexes. 1997, Pubmed
Tantin, RNA polymerase II elongation complexes containing the Cockayne syndrome group B protein interact with a molecular complex containing the transcription factor IIH components xeroderma pigmentosum B and p62. 1998, Pubmed
Tapias, Ordered conformational changes in damaged DNA induced by nucleotide excision repair factors. 2004, Pubmed
Troelstra, ERCC6, a member of a subfamily of putative helicases, is involved in Cockayne's syndrome and preferential repair of active genes. 1992, Pubmed
Tsutsumi, Immune aspects of intestinal metaplasia of the stomach: an immunohistochemical study. 1984, Pubmed
Tyanova, The Perseus computational platform for comprehensive analysis of (prote)omics data. 2016, Pubmed
Tyanova, The MaxQuant computational platform for mass spectrometry-based shotgun proteomics. 2016, Pubmed
Vajda, [Analysis of homopyrimidazole derivatives. I. Distribution coefficients of the derivatives]. 1975, Pubmed
van den Boom, DNA damage stabilizes interaction of CSB with the transcription elongation machinery. 2004, Pubmed
van Gool, The Cockayne syndrome B protein, involved in transcription-coupled DNA repair, resides in an RNA polymerase II-containing complex. 1997, Pubmed
van Hoffen, Deficient repair of the transcribed strand of active genes in Cockayne's syndrome cells. 1993, Pubmed
Volker, Sequential assembly of the nucleotide excision repair factors in vivo. 2001, Pubmed
Voss, The clinical immunobiology of interleukin-2: potential modified uses for improved cancer treatment. 1990, Pubmed
Wienholz, FACT subunit Spt16 controls UVSSA recruitment to lesion-stalled RNA Pol II and stimulates TC-NER. 2019, Pubmed
Xu, Structural basis for the initiation of eukaryotic transcription-coupled DNA repair. 2017, Pubmed
Zhang, Mutations in UVSSA cause UV-sensitive syndrome and destabilize ERCC6 in transcription-coupled DNA repair. 2012, Pubmed
Zolina, [Characteristics of the physiological shifts in workers on conveyor belts with a high degree of monotony]. 1974, Pubmed
