XB-ART-56795
Nat Commun
2020 Mar 09;111:1256. doi: 10.1038/s41467-020-15084-4.
Show Gene links
Show Anatomy links
Histone variant H3.3 residue S31 is essential for Xenopus gastrulation regardless of the deposition pathway.
???displayArticle.abstract???
Vertebrates exhibit specific requirements for replicative H3 and non-replicative H3.3 variants during development. To disentangle whether this involves distinct modes of deposition or unique functions once incorporated into chromatin, we combined studies in Xenopus early development with chromatin assays. Here we investigate the extent to which H3.3 mutated at residues that differ from H3.2 rescue developmental defects caused by H3.3 depletion. Regardless of the deposition pathway, only variants at residue 31-a serine that can become phosphorylated-failed to rescue endogenous H3.3 depletion. Although an alanine substitution fails to rescue H3.3 depletion, a phospho-mimic aspartate residue at position 31 rescues H3.3 function. To explore mechanisms involving H3.3 S31 phosphorylation, we identified factors attracted or repulsed by the presence of aspartate at position 31, along with modifications on neighboring residues. We propose that serine 31-phosphorylated H3.3 acts as a signaling module that stimulates the acetylation of K27, providing a chromatin state permissive to the embryonic development program.
???displayArticle.pubmedLink??? 32152320
???displayArticle.pmcLink??? PMC7062693
???displayArticle.link??? Nat Commun
Species referenced: Xenopus laevis
Genes referenced: abl1 arhgef5 daxx hira
GO keywords: chromatin
???displayArticle.morpholinos??? h3-3a MO3
???attribute.lit??? ???displayArticles.show???
|
|
Fig. 1. H3.3 is essential for gastrulation of X. laevis.a Best-studied non-centromeric H3 histone variants in H. sapiens and X. laevis. The two well- characterized forms of non-centromeric H3 variants correspond to the replicative histones H3.1 and H3.2, and the non-replicative histone H3.3, depicted in purple and green, respectively. In humans, the replicative H3 variants differ by only one residue at position 96, a cysteine and a serine, respectively. The non-replicative form H3.3 shares more than 96% identity with the replicative forms, with five and four residue differences with H3.1 and H3.2, respectively. In addition, X. laevis embryos possess only one replicative histone variant, H3.2. Finally, histone sequences are conserved between H. sapiens and X. laevis. DSC: DNA-synthesis coupled, DSI: DNA-synthesis independent. b H3.3 depletion-associated defects and rescue. Morpholino and/or eH3.3 mRNA are injected at the two-cell stage and associated defects can be observed at the gastrulation stage if not rescued with eH3.3 WT. White arrowheads indicate the blastopore closure. Scale bar corresponds to 500âµm. See Supplementary Movie 1. |
|
|
Fig. 2. eH3.3 AIG mutants rescue depletion of H3.3 during X. laevis early development.a Highlights of the histone chaperone recognition motif residues of H3 variants. Dedicated histone chaperones recognize histone variants by the H3.2 SVM and H3.3 AIG motifs. Although both motifs are structurally similar, the main difference appears for the residue 90. Crystal structures adapted from PDB ID codes 5B0Z105 and 3âAV29. b Rescue assays with H3.3 AIG mutants. Injections are performed at two-cell stage. Effect on gastrulation is analyzed at stage 12. White arrowheads indicate the blastopore closure. Scale bar corresponds to 500âµm. Bar plot shows meanâ±âSD for three independent experiments with more than 30 embryos. Source data are provided as a Source Data file. |
|
|
Fig. 3. H3.3 AIG motif permutation changes histone chaperone interactions and histone modes of incorporation into chromatin in X. laevis.a Immunoprecipitation of eH3 AIG triple mutant and controls in interphase extracts. Recombinant proteins are produced in rabbit reticulocyte lysates and pulled down by their HA-tag after incubation. The binding of HIRA, DAXX, p60, and p150 is analyzed by western blotting with specific antibodies. α-HA antibody is used to detect eH3.3. H4 is used as an internal control. Primary antibodies indicated on the right. Molecular weight (MW) markers in kDa indicated on the left. b Incorporation of eH3 AIG triple mutant and controls into sperm chromatin in interphase extracts. Purified nuclei remodeled in the interphase extracts supplemented with indicated eH3.3 in the presence or absence of aphidicolin are analyzed by western blotting with indicated antibodies. α-HA antibody is used to detect eH3.3. Primary antibodies indicated on the right. Molecular weight (MW) markers in kDa indicated on the left. DSC: DNA-synthesis coupled, DSI: DNA-synthesis independent mode of incorporation. Source data are provided as a Source Data file. |
|
|
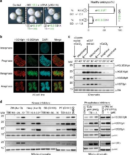
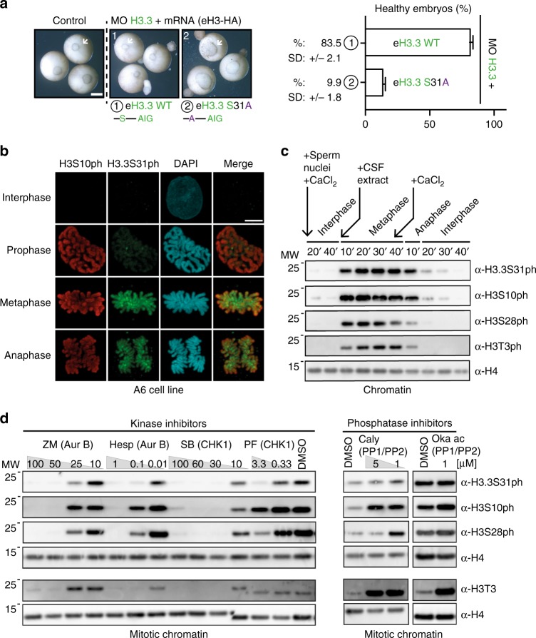
Fig. 4. In X. laevis, H3.3 S31 is critical for early development and is phosphorylated.a Rescue assays with eH3.3 S31A mutant. Injections are performed at two-cell stage. Effect on gastrulation is analyzed at stage 12. White arrowheads indicate the blastopore closure. Scale bar corresponds to 500âµm. Bar plot shows meanâ±âSD for three independent experiments with more than 30 embryos. b Representative immunofluorescence images showing 3D-distribution and timing of H3.3S31 and H3S10 phosphorylation in the Xenopus A6 cell line. Scale bar represents 10âµm. c H3.3 S31ph dynamics in Xenopus egg extracts. Nuclei remodeled in extracts cycled to interphase, mitosis, and then to the second interphase are purified at the indicated time. Kinetics (appearance and removal) of the H3 phosphorylation is analyzed by western blotting with indicated antibodies. H4 is used as a loading control. Primary antibodies indicated on the right. Molecular weight (MW) markers in kDa indicated on the left. d Effects of kinase and phosphatase inhibitors on H3 phosphorylation in mitotic egg extracts. Purified nuclei remodeled in the CSF-arrested extracts supplemented with indicated inhibitors are analyzed by western blotting with indicated antibodies. H4 is used as a loading control. Primary antibodies indicated on the right. Molecular weight (MW) markers in kDa indicated on the left. Source data are provided as a Source Data file. |
|
|
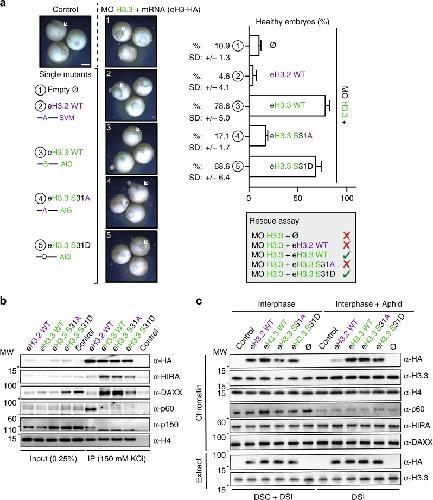
Fig. 5. H3.3 S31D phospho-mimic rescues H3.3 depletion.a Rescue assays with eH3.3 S31D mutant and controls. Injections are performed at two-cell stage. Effect on gastrulation is analyzed at stage 12. White arrowheads indicate the blastopore closure. Scale bar corresponds to 500âµm. Bar plot shows meanâ±âSD for three independent experiments with more than 30 embryos. b Immunoprecipitation of eH3.3 S31 mutants from interphase extracts. Recombinant proteins are produced in rabbit reticulocyte lysates and pulled down by their HA-tag after incubation. The binding of HIRA, DAXX, p60, and p150 is analyzed by western blotting with specific antibodies. α-HA antibody is used to detect eH3.3. H4 is used as an internal control. Primary antibodies indicated on the right. Molecular weight (MW) markers in kDa indicated on the left. c Incorporation of eH3 S31 mutant forms and controls into sperm chromatin in interphase extracts. Purified nuclei remodeled in the interphase extracts supplemented with indicated eH3.3 proteins in the presence or absence of aphidicolin are analyzed by western blotting with indicated antibodies. α-HA antibody is used to detect eH3.3. Primary antibodies indicated on the right. Molecular weight (MW) markers in kDa indicated on the left. DSC: DNA-synthesis coupled, DSI: DNA-synthesis independent mode of incorporation. Source data are provided as a Source Data file. |
|
|
Fig. 6. Mass spectrometry of H3.3 peptides in interphase and mitotic extracts reveals distinct protein associations.a Peptide pull-down strategy. Biotinylated peptides corresponding to H3 N-terminal tails are incubated in mitotic and interphase Xenopus egg extracts before pulldown, to identify interactors by proteomics mass spectrometry analysis performed from three replicates. b Venn diagrams of proteins identified by mass spectrometry analyses from H3 N-terminal biotinylated peptides in Xenopus egg extracts. Binding partners are selected with at least three peptides in âbest analysisâ either in interphase or mitotic extracts, specifically. c Summary of Gene Ontology analysis. Attraction refers to factors pulled down with the H3.3 S31D mutant. Repulsion refers to factors that are not pulled down with the H3.3 S31D mutant. Highlights from the top p-value ranked Gene Ontology molecular processes for attracted and repulsed factors are displayed with a selection of associated proteins. See Supplementary Fig. 6 for all top 5 p-value ranked molecular processes from Gene Ontology analysis for each condition obtained with the Enrichr tool106. |
|
|
Fig. 7. H3.3 S31D promotes H3K27ac and reduces H3K27me3 in-cis.a Scheme of potential crosstalk of H3.3 S31ph with neighboring PTMs. H3.3 S31 is located between H3.3K27 and H3.3K36, which can both be modified. b PTM crosstalk analyzed in H3.3-transfected Flp-In T-Rex 293 cell lines. Immunoprecipitations of H3.3 mutants enabled to enrich for the exogenous form. Presence of PTMs is analyzed by western blotting with indicated antibodies. α-HA antibody is used to detect eH3.3. H4 is used as an internal control. Primary antibodies indicated on the right. Molecular weight (MW) markers in kDa indicated on the left. Exo: exogenous H3.3, endo: endogenous H3 and H3.3. c PTM crosstalk in Xenopus embryos. Immunoprecipitations of eH3.3 mutants and controls are performed at stage 12 after their injection at the 2-cell stage and are analyzed by western blotting with indicated antibodies. α-HA antibody is used to detect eH3.3. H4 is used as an internal control. Primary antibodies indicated on the right. Molecular weight (MW) markers in kDa indicated on the left. Exo: exogenous H3.3, endo: endogenous H3 and H3.3. Source data are provided as a Source Data file. |
|
|
Fig. 8. Model.Defects associated with H3.3 depletion can be rescued with H3 histone variants carrying a potential negatively charged residue, regardless of the mode of incorporation. MBT: midblastula transition. |
External Resources: Proteomic dataset PXD016497 on PRIDE
References [+] :
Ahmad,
Histone H3 variants specify modes of chromatin assembly.
2002, Pubmed
Ahmad, Histone H3 variants specify modes of chromatin assembly. 2002, Pubmed
Ahmad, The histone variant H3.3 marks active chromatin by replication-independent nucleosome assembly. 2002, Pubmed
Almouzni, Xenopus egg extracts: a model system for chromatin replication. 1988, Pubmed , Xenbase
Almouzni, Histone acetylation influences both gene expression and development of Xenopus laevis. 1994, Pubmed , Xenbase
Almouzni, Constraints on transcriptional activator function contribute to transcriptional quiescence during early Xenopus embryogenesis. 1995, Pubmed , Xenbase
Almouzni, Nuclear assembly, structure, and function: the use of Xenopus in vitro systems. 1993, Pubmed , Xenbase
Amodeo, Histone titration against the genome sets the DNA-to-cytoplasm threshold for the Xenopus midblastula transition. 2015, Pubmed , Xenbase
Bobkov, Centromere transcription allows CENP-A to transit from chromatin association to stable incorporation. 2018, Pubmed
Bonnefoy, The essential role of Drosophila HIRA for de novo assembly of paternal chromatin at fertilization. 2007, Pubmed
Brabletz, EMT in cancer. 2018, Pubmed
Buschbeck, Variants of core histones and their roles in cell fate decisions, development and cancer. 2017, Pubmed
Bush, Endogenous mammalian histone H3.3 exhibits chromatin-related functions during development. 2013, Pubmed
Chang, CHK1-driven histone H3.3 serine 31 phosphorylation is important for chromatin maintenance and cell survival in human ALT cancer cells. 2015, Pubmed
Chen, Enrichr: interactive and collaborative HTML5 gene list enrichment analysis tool. 2013, Pubmed
Clément, High-resolution visualization of H3 variants during replication reveals their controlled recycling. 2018, Pubmed
Clevers, Wnt/beta-catenin signaling in development and disease. 2006, Pubmed
Couldrey, A retroviral gene trap insertion into the histone 3.3A gene causes partial neonatal lethality, stunted growth, neuromuscular deficits and male sub-fertility in transgenic mice. 1999, Pubmed
Crooks, WebLogo: a sequence logo generator. 2004, Pubmed
Delaney, Differential Expression of Histone H3.3 Genes and Their Role in Modulating Temperature Stress Response in Caenorhabditis elegans. 2018, Pubmed
Dion, Dynamics of replication-independent histone turnover in budding yeast. 2007, Pubmed
Drané, The death-associated protein DAXX is a novel histone chaperone involved in the replication-independent deposition of H3.3. 2010, Pubmed
Dunleavy, H3.3 is deposited at centromeres in S phase as a placeholder for newly assembled CENP-A in G₁ phase. 2011, Pubmed
Edgar, MUSCLE: multiple sequence alignment with high accuracy and high throughput. 2004, Pubmed
Elsässer, DAXX envelops a histone H3.3-H4 dimer for H3.3-specific recognition. 2012, Pubmed
Etkin, Regulation of the mid-blastula transition in amphibians. 1988, Pubmed , Xenbase
Filipescu, Histone H3 variants and their chaperones during development and disease: contributing to epigenetic control. 2014, Pubmed
Fontebasso, Recurrent somatic mutations in ACVR1 in pediatric midline high-grade astrocytoma. 2014, Pubmed
Franklin, Non-allelic variants of histones 2a, 2b and 3 in mammals. 1977, Pubmed
Gaillard, Chromatin assembly coupled to DNA repair: a new role for chromatin assembly factor I. 1996, Pubmed , Xenbase
Gibbons, Mutations in a putative global transcriptional regulator cause X-linked mental retardation with alpha-thalassemia (ATR-X syndrome). 1995, Pubmed
Goldberg, Distinct factors control histone variant H3.3 localization at specific genomic regions. 2010, Pubmed
Groth, Regulation of replication fork progression through histone supply and demand. 2007, Pubmed
Grunwald, Accumulation of histone H1(0) during early Xenopus laevis development. 1995, Pubmed , Xenbase
Guo, BS69/ZMYND11 reads and connects histone H3.3 lysine 36 trimethylation-decorated chromatin to regulated pre-mRNA processing. 2014, Pubmed
Gurard-Levin, Histone chaperones: assisting histone traffic and nucleosome dynamics. 2014, Pubmed
Hake, Serine 31 phosphorylation of histone variant H3.3 is specific to regions bordering centromeres in metaphase chromosomes. 2005, Pubmed
Hammond, Histone chaperone networks shaping chromatin function. 2017, Pubmed
Han, Single-stranded DNA and RNA origami. 2018, Pubmed
Heaphy, Altered telomeres in tumors with ATRX and DAXX mutations. 2011, Pubmed
Hinchcliffe, Chromosome missegregation during anaphase triggers p53 cell cycle arrest through histone H3.3 Ser31 phosphorylation. 2016, Pubmed
Hödl, Transcription in the absence of histone H3.3. 2009, Pubmed
Jacob, Selective methylation of histone H3 variant H3.1 regulates heterochromatin replication. 2014, Pubmed
Jamai, Continuous histone H2B and transcription-dependent histone H3 exchange in yeast cells outside of replication. 2007, Pubmed
Jang, Histone H3.3 maintains genome integrity during mammalian development. 2015, Pubmed
Jiang, DNA replication-coupled histone modification maintains Polycomb gene silencing in plants. 2017, Pubmed
Jiao, DAXX/ATRX, MEN1, and mTOR pathway genes are frequently altered in pancreatic neuroendocrine tumors. 2011, Pubmed
Jullien, HIRA dependent H3.3 deposition is required for transcriptional reprogramming following nuclear transfer to Xenopus oocytes. 2012, Pubmed , Xenbase
Kabeche, A mitosis-specific and R loop-driven ATR pathway promotes faithful chromosome segregation. 2018, Pubmed
Katagiri, Remodeling of sperm chromatin induced in egg extracts of amphibians. 1994, Pubmed , Xenbase
Kornbluth, Analysis of the cell cycle using Xenopus egg extracts. 2006, Pubmed , Xenbase
Kouzarides, Chromatin modifications and their function. 2007, Pubmed
Kuznetsov, BAP1 regulates epigenetic switch from pluripotency to differentiation in developmental lineages giving rise to BAP1-mutant cancers. 2019, Pubmed , Xenbase
Laskey, Assembly of SV40 chromatin in a cell-free system from Xenopus eggs. 1977, Pubmed , Xenbase
Latreille, Identification of histone 3 variant 2 interacting factors. 2014, Pubmed
Lewis, Inhibition of PRC2 activity by a gain-of-function H3 mutation found in pediatric glioblastoma. 2013, Pubmed
Lewis, Daxx is an H3.3-specific histone chaperone and cooperates with ATRX in replication-independent chromatin assembly at telomeres. 2010, Pubmed
Li, Aurora Kinase B Phosphorylates Histone H3.3 at Serine 31 during Mitosis in Mammalian Cells. 2017, Pubmed
Liu, Structure of the variant histone H3.3-H4 heterodimer in complex with its chaperone DAXX. 2012, Pubmed
Loppin, The histone H3.3 chaperone HIRA is essential for chromatin assembly in the male pronucleus. 2005, Pubmed
Luger, Crystal structure of the nucleosome core particle at 2.8 A resolution. 1997, Pubmed
Mackay, ATR and a Chk1-Aurora B pathway coordinate postmitotic genome surveillance with cytokinetic abscission. 2015, Pubmed
Martire, Phosphorylation of histone H3.3 at serine 31 promotes p300 activity and enhancer acetylation. 2019, Pubmed
Masui, Cell cycle transition in early embryonic development of Xenopus laevis. 1998, Pubmed , Xenbase
Maze, Every amino acid matters: essential contributions of histone variants to mammalian development and disease. 2014, Pubmed
Mendiratta, Histone supply: Multitiered regulation ensures chromatin dynamics throughout the cell cycle. 2019, Pubmed
Nacev, The expanding landscape of 'oncohistone' mutations in human cancers. 2019, Pubmed
Newport, A major developmental transition in early Xenopus embryos: I. characterization and timing of cellular changes at the midblastula stage. 1982, Pubmed , Xenbase
Ng, Epigenetic memory of an active gene state depends on histone H3.3 incorporation into chromatin in the absence of transcription. 2008, Pubmed , Xenbase
Ohkuni, Endogenous transcription at the centromere facilitates centromere activity in budding yeast. 2011, Pubmed
Orsi, Drosophila Yemanuclein and HIRA cooperate for de novo assembly of H3.3-containing nucleosomes in the male pronucleus. 2013, Pubmed
Perez-Riverol, The PRIDE database and related tools and resources in 2019: improving support for quantification data. 2019, Pubmed
Polo, New histone incorporation marks sites of UV repair in human cells. 2006, Pubmed
Poullet, myProMS, a web server for management and validation of mass spectrometry-based proteomic data. 2007, Pubmed
Ray-Gallet, DNA synthesis-dependent and -independent chromatin assembly pathways in Xenopus egg extracts. 2004, Pubmed , Xenbase
Ray-Gallet, HIRA is critical for a nucleosome assembly pathway independent of DNA synthesis. 2002, Pubmed , Xenbase
Ray-Gallet, Dynamics of histone H3 deposition in vivo reveal a nucleosome gap-filling mechanism for H3.3 to maintain chromatin integrity. 2011, Pubmed
Ricketts, Ubinuclein-1 confers histone H3.3-specific-binding by the HIRA histone chaperone complex. 2015, Pubmed , Xenbase
Rufiange, Genome-wide replication-independent histone H3 exchange occurs predominantly at promoters and implicates H3 K56 acetylation and Asf1. 2007, Pubmed
Sakai, Transcriptional and developmental functions of the H3.3 histone variant in Drosophila. 2009, Pubmed
Schneider, Dynamics and interplay of nuclear architecture, genome organization, and gene expression. 2007, Pubmed
Schwartzentruber, Driver mutations in histone H3.3 and chromatin remodelling genes in paediatric glioblastoma. 2012, Pubmed
Sitbon, Shaping Chromatin in the Nucleus: The Bricks and the Architects. 2017, Pubmed , Xenbase
Smith, Purification and characterization of CAF-I, a human cell factor required for chromatin assembly during DNA replication in vitro. 1989, Pubmed
Smythe, Systems for the study of nuclear assembly, DNA replication, and nuclear breakdown in Xenopus laevis egg extracts. 1991, Pubmed , Xenbase
Stillman, Chromatin assembly during SV40 DNA replication in vitro. 1986, Pubmed
Suzuki, Crystal structure of the nucleosome containing histone H3 with crotonylated lysine 122. 2016, Pubmed
Szenker, A developmental requirement for HIRA-dependent H3.3 deposition revealed at gastrulation in Xenopus. 2012, Pubmed , Xenbase
Tachiwana, Structures of human nucleosomes containing major histone H3 variants. 2011, Pubmed
Tagami, Histone H3.1 and H3.3 complexes mediate nucleosome assembly pathways dependent or independent of DNA synthesis. 2004, Pubmed
Tang, Contribution of the two genes encoding histone variant h3.3 to viability and fertility in mice. 2015, Pubmed
Taylor, Recurrent activating ACVR1 mutations in diffuse intrinsic pontine glioma. 2014, Pubmed
Thorne, Heterochromatin protein 1 gamma and IκB kinase alpha interdependence during tumour necrosis factor gene transcription elongation in activated macrophages. 2012, Pubmed
Truong, Resetting the Yeast Epigenome with Human Nucleosomes. 2017, Pubmed
Waterborg, Evolution of histone H3: emergence of variants and conservation of post-translational modification sites. 2012, Pubmed
Wen, ZMYND11 links histone H3.3K36me3 to transcription elongation and tumour suppression. 2014, Pubmed
Wollmann, The histone H3 variant H3.3 regulates gene body DNA methylation in Arabidopsis thaliana. 2017, Pubmed
Wong, Histone H3.3 incorporation provides a unique and functionally essential telomeric chromatin in embryonic stem cells. 2009, Pubmed
Wu, The genomic landscape of diffuse intrinsic pontine glioma and pediatric non-brainstem high-grade glioma. 2014, Pubmed
Wu, Somatic histone H3 alterations in pediatric diffuse intrinsic pontine gliomas and non-brainstem glioblastomas. 2012, Pubmed
Yadav, Chromatin plasticity: A versatile landscape that underlies cell fate and identity. 2018, Pubmed
Yang, Daxx, a novel Fas-binding protein that activates JNK and apoptosis. 1997, Pubmed
Zernicka-Goetz, An indelible lineage marker for Xenopus using a mutated green fluorescent protein. 1996, Pubmed , Xenbase
Żylicz, The Implication of Early Chromatin Changes in X Chromosome Inactivation. 2019, Pubmed
