Click here to close Hello! We notice that you are using Internet Explorer, which is not supported by Xenbase and may cause the site to display incorrectly. We suggest using a current version of Chrome, FireFox, or Safari.
XB-ART-56174
Neuron 2018 Jul 11;991:29-46.e4. doi: 10.1016/j.neuron.2018.06.004.
Show Gene links Show Anatomy links

Rapid Cue-Specific Remodeling of the Nascent Axonal Proteome.

Cagnetta R, Frese CK, Shigeoka T, Krijgsveld J, Holt CE.


???displayArticle.abstract???
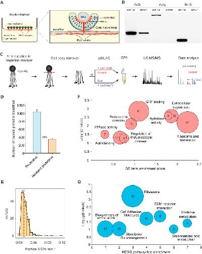
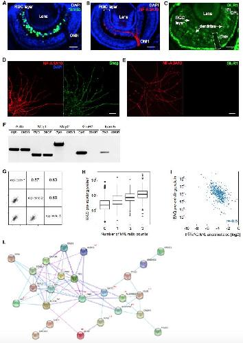
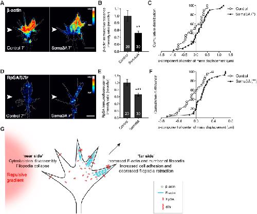
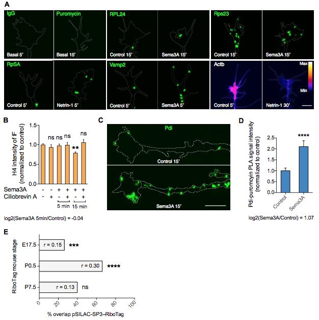
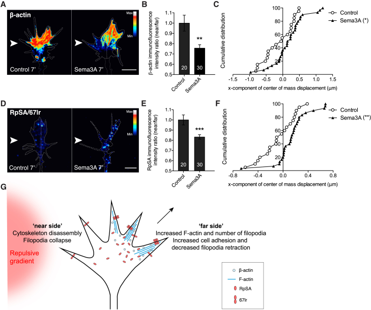
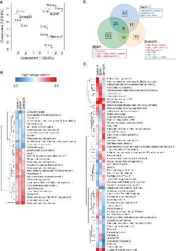
Axonal protein synthesis and degradation are rapidly regulated by extrinsic signals during neural wiring, but the full landscape of proteomic changes remains unknown due to limitations in axon sampling and sensitivity. By combining pulsed stable isotope labeling of amino acids in cell culture with single-pot solid-phase-enhanced sample preparation, we characterized the nascent proteome of isolated retinal axons on an unparalleled rapid timescale (5 min). Our analysis detects 350 basally translated axonal proteins on average, including several linked to neurological disease. Axons stimulated by different cues (Netrin-1, BDNF, Sema3A) show distinct signatures with more than 100 different nascent protein species up- or downregulated within the first 5 min followed by further dynamic remodeling. Switching repulsion to attraction triggers opposite regulation of a subset of common nascent proteins. Our findings thus reveal the rapid remodeling of the axonal proteomic landscape by extrinsic cues and uncover a logic underlying attraction versus repulsion.

???displayArticle.pubmedLink??? 30008298
???displayArticle.pmcLink??? PMC6048689
???displayArticle.link??? Neuron
???displayArticle.grants??? [+]

Species referenced: Xenopus laevis
Genes referenced: actb bdnf gria1 map2 pdia2 pou4f1 rpsa sema3a sncg sp3 zic1
GO keywords: axon guidance


???attribute.lit??? ???displayArticles.show???
External Resources: Proteomic dataset PXD005469 on PRIDE
          
          

References [+] :
Aguado, BDNF regulates spontaneous correlated activity at early developmental stages by increasing synaptogenesis and expression of the K+/Cl- co-transporter KCC2. 2003, Pubmed