XB-ART-55807
Development
2019 Apr 23;1468:. doi: 10.1242/dev.172700.
Show Gene links
Show Anatomy links
Novel functions of the ubiquitin-independent proteasome system in regulating Xenopus germline development.
???displayArticle.abstract???
In most species, early germline development occurs in the absence of transcription with germline determinants subject to complex translational and post-translational regulations. Here, we report for the first time that early germline development is influenced by dynamic regulation of the proteasome system, previously thought to be ubiquitously expressed and to serve 'housekeeping' roles in controlling protein homeostasis. We show that proteasomes are present in a gradient with the highest levels in the animal hemisphere and extending into the vegetal hemisphere of Xenopus oocytes. This distribution changes dramatically during the oocyte-to-embryo transition, with proteasomes becoming enriched in and restricted to the animal hemisphere and therefore separated from vegetally localized germline determinants. We identify Dead-end1 (Dnd1), a master regulator of vertebrate germline development, as a novel substrate of the ubiquitin-independent proteasomes. In the oocyte, ubiquitin-independent proteasomal degradation acts together with translational repression to prevent premature accumulation of Dnd1 protein. In the embryo, artificially increasing ubiquitin-independent proteasomal degradation in the vegetal pole interferes with germline development. Our work thus reveals novel inhibitory functions and spatial regulation of the ubiquitin-independent proteasome during vertebrate germline development.
???displayArticle.pubmedLink??? 30910828
???displayArticle.pmcLink??? PMC6503979
???displayArticle.link??? Development
???displayArticle.grants??? [+]
R01 HL141759 NHLBI NIH HHS , R01 GM102397 NIGMS NIH HHS , R01 GM111816 NIGMS NIH HHS , R01 GM115517 NIGMS NIH HHS , R03 AI138138 NIAID NIH HHS , R35 GM131810 NIGMS NIH HHS
Species referenced: Xenopus laevis
Genes referenced: dazl dnd1 eif4e hspa8 myc nanos1 pgat pgc psma2 psmc6 psme1 psme2 psme3 psme4 trim36
GO keywords: proteasome regulatory particle [+]
???displayArticle.antibodies??? Dnd1 Ab1 FLAG Ab3 HSPA8 Ab1 Myc Ab2 Proteasome 20s Ab 1 Tubb3 Ab2
Phenotypes: Xla Wt + psme1 + psme2(Fig. 7 Ac1 B) [+]
Xla Wt + psme1 + psme2 + psme3 + psme4(Fig. 7 Ac5 B)
Xla Wt + psme3(Fig. 7 Ac2 B)
Xla Wt + psme4(Fig. 7 Ac4 B)
Xla Wt + psme3(Fig. 7 Ac2 B)
Xla Wt + psme4(Fig. 7 Ac4 B)
???attribute.lit??? ???displayArticles.show???
|
|
Fig. 1. dnd1 translation is repressed in the oocyte. (A) Western blot analysis showing the expression of endogenous Dnd1 in fully grown oocytes, matured eggs (GVBD), fertilized eggs (1-cell stage) and 32-cell-stage embryos. Experiments were performed three times. (B) The activity of X. tropicalis dnd1 3â²UTR in directing translation of GFP. Upper panel is a schematic of X. tropicalis dnd1, GFP-myc-dnd3â²UTR and GFP-myc-SV40. Western blot in lower panel shows the expression of GFP-myc-dnd3â²UTR and GFP-myc-SV40 in oocytes, matured eggs and eggs artificially activated by needle pricking (time after activation indicated). Experiments were repeated four times. ORF, open reading frame. (C) Western blot analysis showing that the dnd1 3â²UTR contains inhibitory element(s) that suppress translation of GFP-myc-SV40 in the oocyte, but not after oocyte maturation. Upper panel is a schematic of X. tropicalis dnd1, GFP-myc-SV40 and the 3â²UTR of dnd1 inserted into GFP-myc-SV40 (1130-1715). Experiments were repeated three times. (D) Activity of the X. laevis dnd1 3â²UTR in directing translation of GFP in oocytes, matured eggs and artificially activated eggs (Act.). Experiments were repeated three times. β-Tubulin served as the loading control for western blots. |
|
|
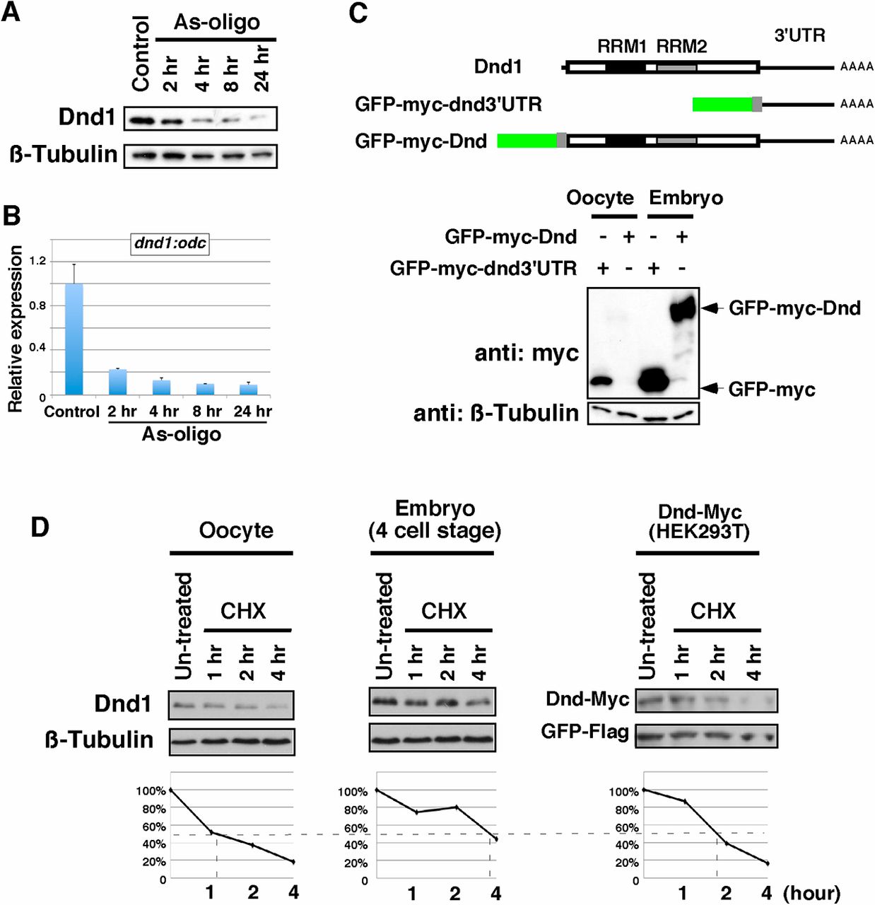
Fig. 2. Dnd1 is intrinsically unstable in the oocyte. (A,B) The level of Dnd1 protein (A) and dnd1 mRNA (B) in control and dnd1 As-oligo (10â ng)-injected oocytes. Injected oocytes were harvested at 2, 4, 8 and 24â h post-As-oligo injection and analyzed by western blot (A) and real-time RT-PCR (B). Experiments were performed twice. Data are mean±s.d. (C) Western blot results showing the expression of GFP and GFP-Dnd1 protein in oocytes and embryos. Upper panel is a schematic of Dnd1, GFP-myc-dnd3â²UTR and GFP-myc-Dnd1. Both GFP-myc-dnd3â²UTR and GFP-myc-Dnd1 constructs contain the 3â²UTR of dnd1. Experiments were repeated four times. (D) Protein synthesis in Xenopus oocytes, embryos and Dnd1-myc-transfected HEK293T cells was blocked by CHX treatment. We treated embryos with CHX from the 4-cell stage. Samples were harvested at multiple time points after addition of CHX and analyzed by western blot. Protein bands were quantified using ImageJ and plotted into graphs. Experiments were performed twice. β-Tubulin served as the loading control for western blots. |
|
|
Goig. 3. Identification of the degron that mediates Dnd1 turnover in the oocyte. (A) Schematic of various Dnd1-GFP fusion constructs used for mapping the degron that mediates Dnd1 turnover in the oocyte. Whether a construct is stable (S) or unstable (Un) in the oocyte is indicated on the right. (B) Western blots showing the expression of various Dnd1-GFP fusion constructs in the oocyte. Experiments were performed three times. (C) The sequence of degron D107-127 is conserved from Xenopus to human. (D,E) GFP-myc and GFPD107-127 were transfected into HEK293T cells. The protein (D) and mRNA (E) expression levels of GFP-myc and GFPD107-127 were monitored by western blot and real-time RT-PCR, respectively. 20, 50 and 100 ng GFP-Myc or GFPD107-127 were transfected into HEK293T cells. In E, the expression level of GFP was normalized to that of β-actin. Experiments were performed twice. Data are mean±s.d. y axis represents relative expression levels of GFP. (F) Dual luciferase assay showing destabilization of luciferase by degron D107-127 in NIH3T3 cells. Luciferase activities were normalized to that of the Renilla luciferase. Data are mean±s.d. Two-tailed t-tests were performed. ***P<0.001; ****P<0.0001. (G) Western blot showing the expression of the full-length Dnd1 and δD107-119 in Xenopus oocytes, embryos and HEK293T cells. β-Tubulin in B and G served as loading controls. Experiments were repeated four times. |
|
|
Fig. 4. Characterization of degron D107-127. (A) Identification of Xenopus proteins containing a motif similar to degron D107-127. (B) Myc-Dnd1, myc-hnRNP R, myc-Syncrip, A1CF-myc and myc-RBM46 were transfected into HEK293T cells. FLAG-GFP was co-transfected and served as a control for transfection and loading. The expression of these constructs was monitored by western blot. Experiments were repeated three times. (C) Western blot showing the expression of Myc-Dnd1, F110M and S117D in Xenopus oocytes and embryos. Experiments were performed four times. β-Tubulin served as the loading control. |
|
|
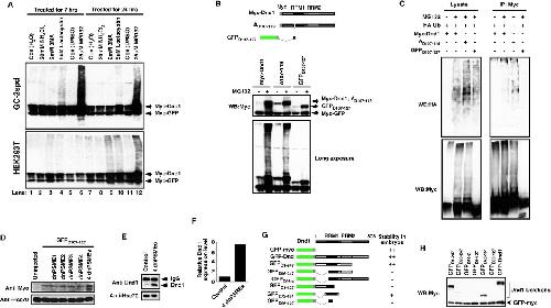
Fig. 5. Degron D107-127 targets Dnd1 to the ubiquitin-independent proteasome degradation pathway. (A) Myc-Dnd1 and myc-GFP were transfected into GC-2spd and HEK293T cells. Transfected cells were treated with various inhibitors for 7 and 24â h. Western blotting was performed to monitor the expression of myc-Dnd1. Experiments were performed three times. Con, control. (B) Western blot analysis showing effects of MG132 on the expression of myc-Dnd1, ÎD107-119 and GFPD107-127. Experiments were performed three times. (C) Myc-Dnd1, ÎD107-119 and GFPD107-127 were co-transfected with HA-ubiquitin (HA-Ub). Cells were treated with MG132 to prevent proteasomal degradation of proteins. Myc-Dnd1, ÎD107-119 and GFPD107-127 were immunoprecipitated using an anti-myc antibody and analyzed by western blot. Experiments were performed twice. (D) Western blot showing that overexpression of dominant-negative proteasome activators individually (2 ng) had no effect on the expression of GFPD107-127 in Xenopus oocytes. GFPD107-127 was stabilized by co-expression of all four dnPSMEs (0.5 ng each, total 2 ng). Oocytes were cultured for 20 h after injection and then harvested for western blot. Experiments were performed three times. (E) Co-expression of all four dominant-negative proteasome activators stabilized endogenous Dnd1 in Xenopus oocytes. RNAs encoding dnPSME1, dnPSME2, dnPSME3 and dnPSME4 (2.5â ng each) were injected into the vegetal pole of oocytes. Oocytes were cultured for 20â h after injection and then harvested for IP/western blot analysis. Experiments were repeated four times. (F) Dnd1 proteins bands in E were quantified using ImageJ and plotted into graphs. (G) Schematic of various Dnd1-GFP fusion constructs. The relative stability of each construct in Xenopus embryos is indicated on the right side of the construct. (H) Western blot showing the expression of Dnd1-GFP fusion constructs in Xenopus embryos. RNA encoding GFP-myc was co-injected with Dnd1-GFP fusion constructs as a control for injection and loading. Experiments were performed three times. |
|
|
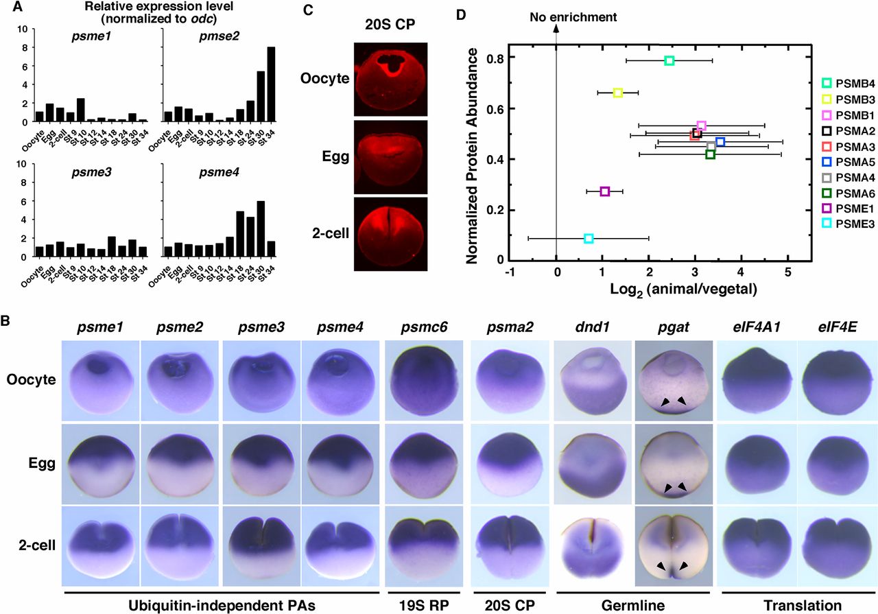
Fig. 6. Vegetal-to-animal translocation of the proteasome during the oocyte-to-embryo transition. (A) Real-time RT-PCR showing the expression of psme1, psme2, psme3 and psme4 during Xenopus development. (B) In situ hybridization showing the expression of psme1, psme2, psme3, psme4, psmc6, psma2, dnd1, pgat, eIF4A1 and eIF4E in hemi-sectioned oocytes, ovulated eggs, and embryos at the 2-cell stage. Images shown here are representative images from at least 15 samples. (C) Immunofluorescence showing the subcellular distribution of 20S CP in oocytes, ovulated eggs and embryos at the 2-cell stage. We stained oocytes, eggs and embryos with two different anti-proteasome 20S CP antibodies (see Materials and Methods) and obtained essentially the same results. Results shown here, which were obtained using the antibody from Enzo Life Sciences, are representative images from 23 samples. (D) Quantification of proteasome components in the animal and vegetal hemispheres of 1-cell-stage embryos by mass spectrometry. The histogram shows the average protein abundance across all conditions and replicates in the y-axis against log2 of protein abundance ratio between animal and vegetal hemispheres. Of note, higher abundance of proteins enables more confident quantifications. n=5 replicates of animal and vegetal. Error bars represent s.e.m. |
|
|
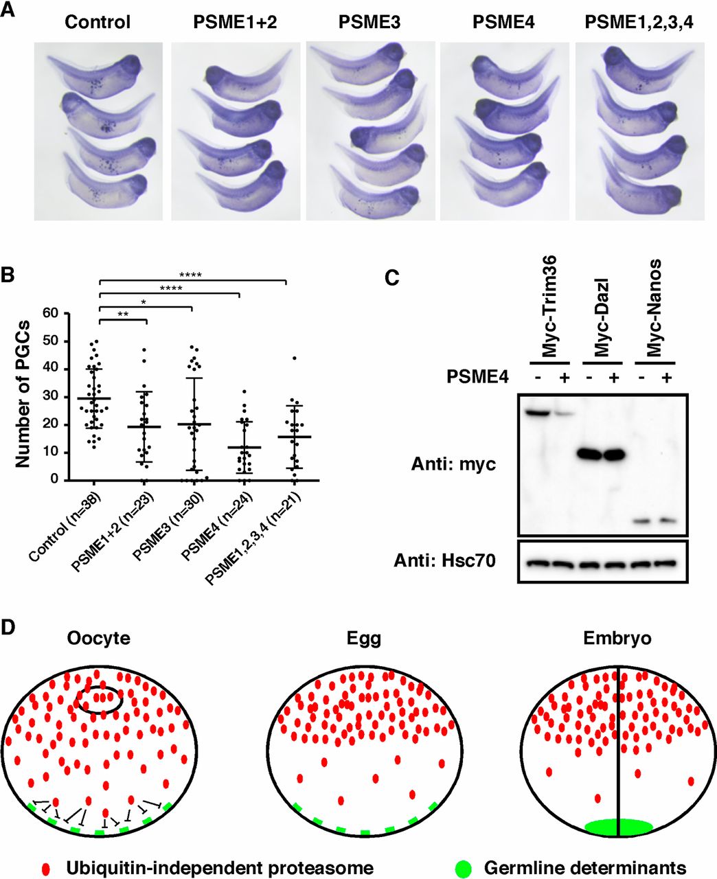
Fig. 7. Ubiquitin-independent proteasomes inhibit germline development. (A) In situ hybridization showing the expression of pgat in control, and embryos injected with psme1+psme2, psme3, psme4, or all four psme RNAs. RNAs were injected into the vegetal pole at the 1-cell stage. (B) Quantification of the results shown in A. The number of pgat-positive PGCs from each embryo was counted and plotted on the graph. Two-tailed t-tests were performed. *P<0.05; **P<0.01; ****P<0.0001. Data are mean±s.d. (C) Western blot showing that overexpression of PSME4 reduced the expression of myc-Trim36, but not myc-Dazl or myc-Nanos1. Hsc70 served as a loading control. Experiments were performed four times. (D) Working hypothesis of ubiquitin-independent proteasome function in controlling germline development. Ubiquitin-independent proteasome forms an animal-to-vegetal gradient in fully grown oocytes. In the vegetal hemisphere, it promotes degradation of germline determinants such as Dnd1. During the oocyte-to-embryo transition, RNAs coding for proteasome components are translocated to the animal hemisphere. Consequently, the proteasomal degradation rate is decreased in the vegetal hemisphere of the embryo. Reduced protein turnover in the vegetal pole creates a permissive environment, allowing rapid accumulation of germline determinants, which facilitates PGC development. |
|
|
Figure S1. Phosphorylation of Dnd1 after oocyte maturation. (A) Western blot analysis showing the expression of endogenous Dnd1 in eggs (GVBD). Endogenous Dnd1 was enriched by IP from 50 eggs. Half of the IP sample was treated with λPPase. Arrow points to a band detected by anti-Dnd1 antibody, which migrates on SDS-PAGE relatively slowly. This band collapsed after phosphatase treatment, demonstrating that this is a phosphorylated form of Dnd1. |
|
|
Figure S2. Overexpression of F110M had no effect on PGC development. (A) In situ hybridization showing the expression of pgat in control, and F110M (1 ng) injected embryos. RNA was injection into the vegetal pole at the 1-cell stage. (B) Quantification of results shown in A. The number of pgat-positive PGCs from each embryo was counted and plotted on the graph. There is no statistically significant difference between control and F110M overexpressed embryos. |
|
|
Figure S3. Asymmetric distribution of RNAs encoding ubiquitin-independent proteasome activator. (A) An intact stage VI oocyte and an oocyte that was dissected into animal and vegetal halves. (B) RT-PCR results showing the expression of psme1, psme2, psme3, psme4, and pgat in animal and vegetal halves of dissected oocytes. pgat was used as a marker for the vegetal hemisphere. |
|
|
Figure S4. Overexpression of PSME4 had no effect on somatic development. Whole embryo morphology (A and B) and cross-section (A’ and B’) of control (A and A’), and psme4 (1 ng) injected embryos (B and B’). RNA was injection into the vegetal pole at the 1- cell stage. |
External Resources: Proteomic dataset PXD013446 on PRIDE
References [+] :
Aguero,
Combined functions of two RRMs in Dead-end1 mimic helicase activity to promote nanos1 translation in the germline.
2018, Pubmed,
Xenbase
Aguero, Combined functions of two RRMs in Dead-end1 mimic helicase activity to promote nanos1 translation in the germline. 2018, Pubmed , Xenbase
Aguero, Mechanisms of Vertebrate Germ Cell Determination. 2017, Pubmed , Xenbase
Aguero, Maternal Dead-end 1 promotes translation of nanos1 by binding the eIF3 complex. 2017, Pubmed , Xenbase
Ben-Nissan, Regulating the 20S proteasome ubiquitin-independent degradation pathway. 2014, Pubmed
Bowerman, Degrade to create: developmental requirements for ubiquitin-mediated proteolysis during early C. elegans embryogenesis. 2006, Pubmed
Butler, A novel role for sox7 in Xenopus early primordial germ cell development: mining the PGC transcriptome. 2018, Pubmed , Xenbase
Cook, BAX-mediated cell death affects early germ cell loss and incidence of testicular teratomas in Dnd1(Ter/Ter) mice. 2009, Pubmed
Cuykendall, Vegetally localized Xenopus trim36 regulates cortical rotation and dorsal axis formation. 2009, Pubmed , Xenbase
Danilchik, Deep cytoplasmic rearrangements during early development in Xenopus laevis. 1991, Pubmed , Xenbase
DeRenzo, A clean start: degradation of maternal proteins at the oocyte-to-embryo transition. 2004, Pubmed
Deshpande, Novel functions of nanos in downregulating mitosis and transcription during the development of the Drosophila germline. 1999, Pubmed
Evsikov, Systems biology of the 2-cell mouse embryo. 2004, Pubmed
Extavour, Mechanisms of germ cell specification across the metazoans: epigenesis and preformation. 2003, Pubmed
Gross-Thebing, The Vertebrate Protein Dead End Maintains Primordial Germ Cell Fate by Inhibiting Somatic Differentiation. 2017, Pubmed
Heasman, Overexpression of cadherins and underexpression of beta-catenin inhibit dorsal mesoderm induction in early Xenopus embryos. 1994, Pubmed , Xenbase
Hofmann, Immortalized germ cells undergo meiosis in vitro. 1994, Pubmed
Horvay, Xenopus Dead end mRNA is a localized maternal determinant that serves a conserved function in germ cell development. 2006, Pubmed , Xenbase
Houston, Oocyte Host-Transfer and Maternal mRNA Depletion Experiments in Xenopus. 2018, Pubmed , Xenbase
Houston, A critical role for Xdazl, a germ plasm-localized RNA, in the differentiation of primordial germ cells in Xenopus. 2000, Pubmed , Xenbase
Houston, A Xenopus DAZ-like gene encodes an RNA component of germ plasm and is a functional homologue of Drosophila boule. 1998, Pubmed , Xenbase
Hoyt, Ubiquitin-free routes into the proteasome. 2004, Pubmed
Huang, Proteasome activators, PA28γ and PA200, play indispensable roles in male fertility. 2016, Pubmed
Hudson, Xpat, a gene expressed specifically in germ plasm and primordial germ cells of Xenopus laevis. 1998, Pubmed , Xenbase
Hwang, Ubiquitin-independent proteasomal degradation during oncogenic viral infections. 2011, Pubmed
Imoh, Establishment and movement of egg regions revealed by the size class of yolk platelets in Xenopus laevis. 1995, Pubmed , Xenbase
Irie, SOX17 is a critical specifier of human primordial germ cell fate. 2015, Pubmed
Jaruzelska, Conservation of a Pumilio-Nanos complex from Drosophila germ plasm to human germ cells. 2003, Pubmed
Jin, The 48-kDa alternative translation isoform of PP2A:B56epsilon is required for Wnt signaling during midbrain-hindbrain boundary formation. 2009, Pubmed , Xenbase
Jin, PP2A:B56{epsilon}, a substrate of caspase-3, regulates p53-dependent and p53-independent apoptosis during development. 2010, Pubmed , Xenbase
Karabinova, Proteasomal degradation of ubiquitinated proteins in oocyte meiosis and fertilization in mammals. 2011, Pubmed
Kedde, RNA-binding protein Dnd1 inhibits microRNA access to target mRNA. 2007, Pubmed
Khor, Proteasome activator PA200 is required for normal spermatogenesis. 2006, Pubmed
Kish-Trier, Structural biology of the proteasome. 2013, Pubmed
Kloc, RNA localization and germ cell determination in Xenopus. 2001, Pubmed , Xenbase
Kloc, RNA localization mechanisms in oocytes. 2005, Pubmed
Koebernick, Elr-type proteins protect Xenopus Dead end mRNA from miR-18-mediated clearance in the soma. 2010, Pubmed , Xenbase
Lai, Nanos1 functions as a translational repressor in the Xenopus germline. 2011, Pubmed , Xenbase
Lai, Xenopus Nanos1 is required to prevent endoderm gene expression and apoptosis in primordial germ cells. 2012, Pubmed , Xenbase
Lawson, Bmp4 is required for the generation of primordial germ cells in the mouse embryo. 1999, Pubmed
Li, CRISPR-Cas9-mediated base-editing screening in mice identifies DND1 amino acids that are critical for primordial germ cell development. 2018, Pubmed
Luo, Xenopus germline nanos1 is translationally repressed by a novel structure-based mechanism. 2011, Pubmed , Xenbase
Mei, Maternal Dead-End1 is required for vegetal cortical microtubule assembly during Xenopus axis specification. 2013, Pubmed , Xenbase
Muller, Ubiquitin in homeostasis, development and disease. 1995, Pubmed
Murata, Immunoproteasome assembly and antigen presentation in mice lacking both PA28alpha and PA28beta. 2001, Pubmed
Nakahata, Biochemical identification of Xenopus Pumilio as a sequence-specific cyclin B1 mRNA-binding protein that physically interacts with a Nanos homolog, Xcat-2, and a cytoplasmic polyadenylation element-binding protein. 2001, Pubmed , Xenbase
Ohinata, A signaling principle for the specification of the germ cell lineage in mice. 2009, Pubmed
Qian, Acetylation-mediated proteasomal degradation of core histones during DNA repair and spermatogenesis. 2013, Pubmed
Rechsteiner, Mobilizing the proteolytic machine: cell biological roles of proteasome activators and inhibitors. 2005, Pubmed
Rorick, PP2A:B56epsilon is required for eye induction and eye field separation. 2007, Pubmed , Xenbase
Saha-Shah, Nanopipettes: probes for local sample analysis. 2015, Pubmed
Saitou, Germ cell specification in mice. 2009, Pubmed
Sato, Maternal Nanos represses hid/skl-dependent apoptosis to maintain the germ line in Drosophila embryos. 2007, Pubmed
Schaner, A conserved chromatin architecture marks and maintains the restricted germ cell lineage in worms and flies. 2003, Pubmed
Seydoux, Pathway to totipotency: lessons from germ cells. 2006, Pubmed
Sindelka, Asymmetric distribution of biomolecules of maternal origin in the Xenopus laevis egg and their impact on the developmental plan. 2018, Pubmed , Xenbase
Solter, Epigenetic mechanisms in early mammalian development. 2004, Pubmed
Sonoda, Recruitment of Nanos to hunchback mRNA by Pumilio. 1999, Pubmed
Sonoda, Drosophila Brain Tumor is a translational repressor. 2001, Pubmed
Strome, Germ versus soma decisions: lessons from flies and worms. 2007, Pubmed
Tam, The allocation of epiblast cells to ectodermal and germ-line lineages is influenced by the position of the cells in the gastrulating mouse embryo. 1996, Pubmed
Tsukamoto, Degradation of maternal factors during preimplantation embryonic development. 2018, Pubmed
Weidinger, dead end, a novel vertebrate germ plasm component, is required for zebrafish primordial germ cell migration and survival. 2003, Pubmed , Xenbase
Wong, Integration of clearance mechanisms: the proteasome and autophagy. 2010, Pubmed
Wylie, Germ cells. 1999, Pubmed
Yang, PP2A:B56epsilon is required for Wnt/beta-catenin signaling during embryonic development. 2003, Pubmed , Xenbase
Yang, The Xenopus Maternal-to-Zygotic Transition from the Perspective of the Germline. 2015, Pubmed , Xenbase
Ying, Induction of primordial germ cells from murine epiblasts by synergistic action of BMP4 and BMP8B signaling pathways. 2001, Pubmed
Youngren, The Ter mutation in the dead end gene causes germ cell loss and testicular germ cell tumours. 2005, Pubmed
Zhang, Proteasome activation by REG molecules lacking homolog-specific inserts. 1998, Pubmed
Zhou, Localization of Xcat-2 RNA, a putative germ plasm component, to the mitochondrial cloud in Xenopus stage I oocytes. 1996, Pubmed , Xenbase
