Click here to close Hello! We notice that you are using Internet Explorer, which is not supported by Xenbase and may cause the site to display incorrectly. We suggest using a current version of Chrome, FireFox, or Safari.
XB-ART-55597
Mol Cell 2019 Feb 07;733:474-489.e5. doi: 10.1016/j.molcel.2018.11.013.
Show Gene links Show Anatomy links

Noncanonical Modulation of the eIF2 Pathway Controls an Increase in Local Translation during Neural Wiring.

Cagnetta R, Wong HH, Frese CK, Mallucci GR, Krijgsveld J, Holt CE.


???displayArticle.abstract???
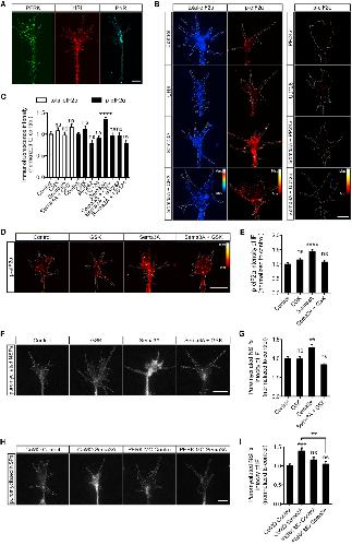
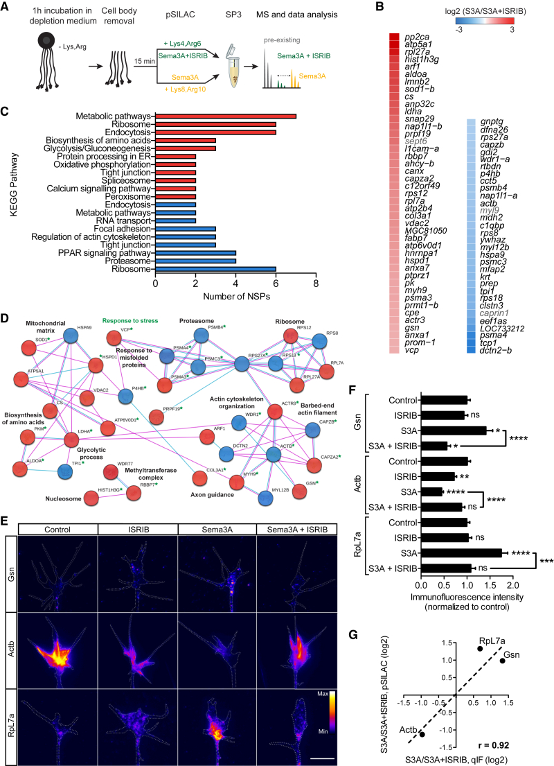
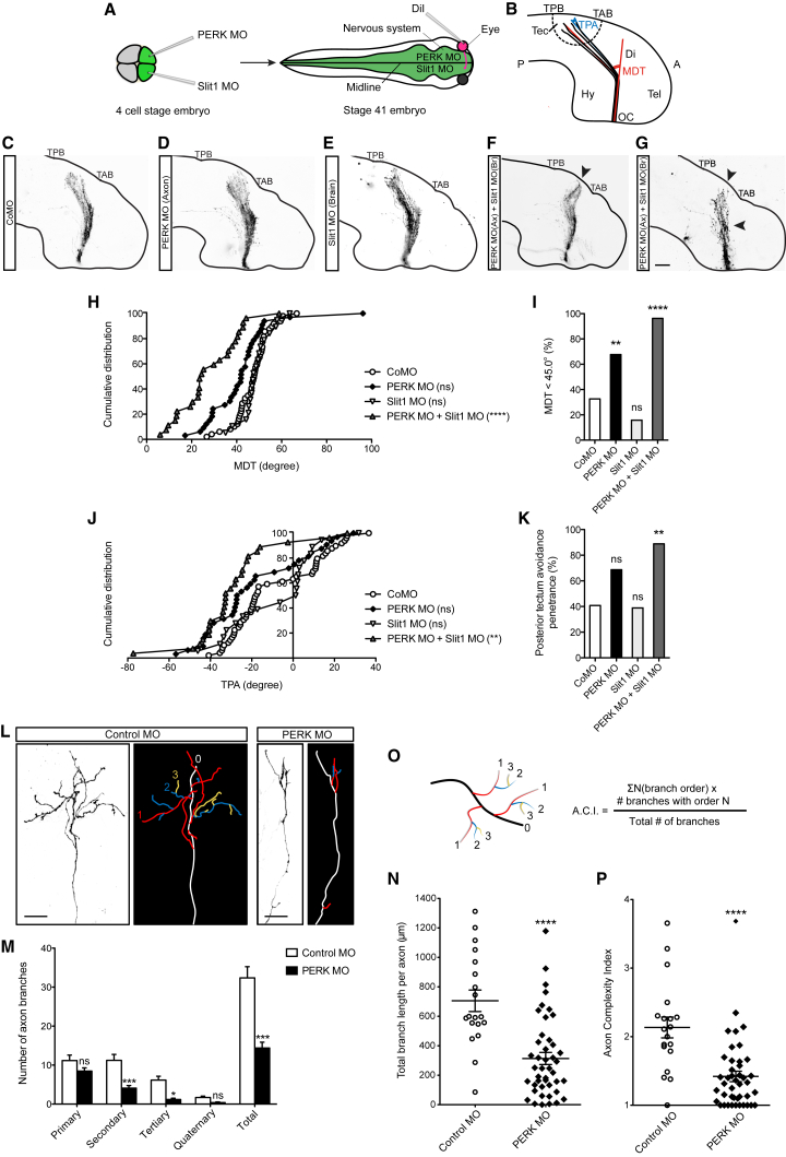
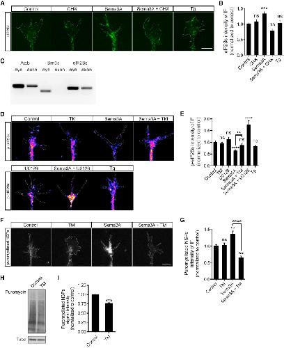
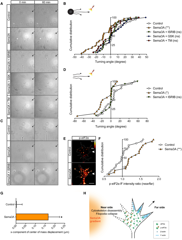
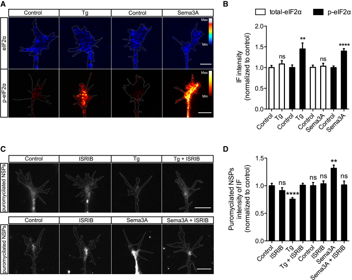
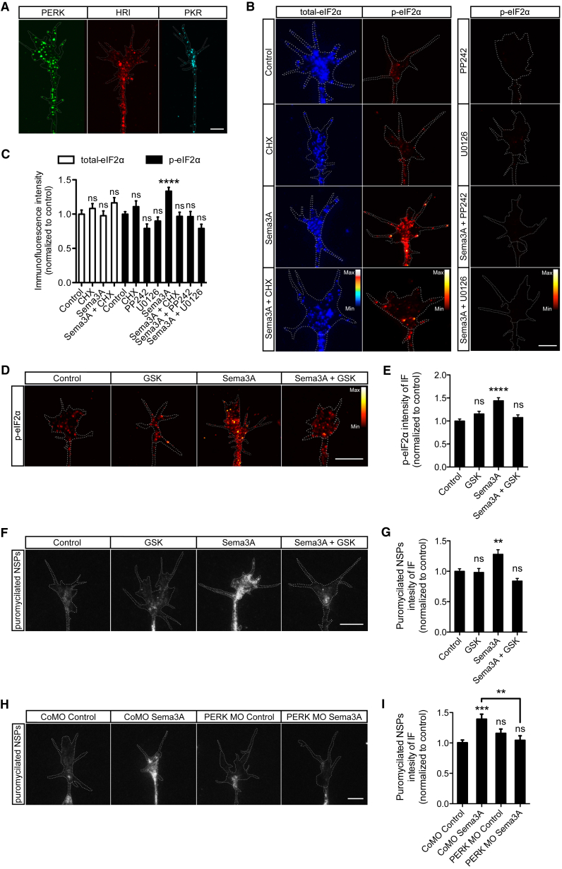
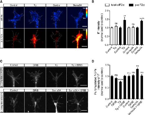
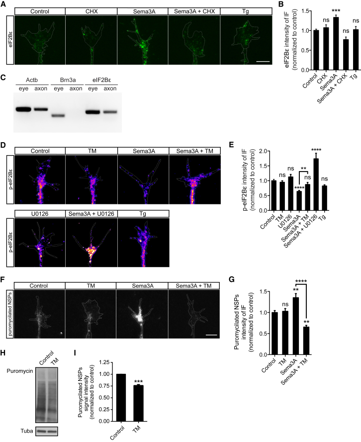
Local translation is rapidly regulated by extrinsic signals during neural wiring, but its control mechanisms remain elusive. Here we show that the extracellular cue Sema3A induces an initial burst in local translation that precisely controls phosphorylation of the translation initiation factor eIF2α via the unfolded protein response (UPR) kinase PERK. Strikingly, in contrast to canonical UPR signaling, Sema3A-induced eIF2α phosphorylation bypasses global translational repression and underlies an increase in local translation through differential activity of eIF2B mediated by protein phosphatase 1. Ultrasensitive proteomics analysis of axons reveals 75 proteins translationally controlled via the Sema3A-p-eIF2α pathway. These include proteostasis- and actin cytoskeleton-related proteins but not canonical stress markers. Finally, we show that PERK signaling is needed for directional axon migration and visual pathway development in vivo. Thus, our findings reveal a noncanonical eIF2 signaling pathway that controls selective changes in axon translation and is required for neural wiring.

???displayArticle.pubmedLink??? 30595434
???displayArticle.pmcLink??? PMC6375727
???displayArticle.link??? Mol Cell
???displayArticle.grants??? [+]

Species referenced: Xenopus laevis
Genes referenced: actb eif2ak2 eif2ak3 hoxc6 mapk1 mtor npy4r pou4f1 sema3a slit1 sp3 tec uqcc6
???displayArticle.morpholinos??? eif2ak3 MO1 slit1 MO1


???attribute.lit??? ???displayArticles.show???
External Resources: Proteomic dataset PXD009250 on PRIDE
          
          

References [+] :
Atkinson-Leadbeater, Dynamic expression of axon guidance cues required for optic tract development is controlled by fibroblast growth factor signaling. 2010, Pubmed, Xenbase