Click here to close
Hello! We notice that you are using Internet Explorer, which is not supported by Xenbase and may cause the site to display incorrectly.
We suggest using a current version of Chrome,
FireFox, or Safari.
???displayArticle.abstract???
A biochemical explanation of development from the fertilized egg to the adult requires an understanding of the proteins and RNAs expressed over time during embryogenesis. We present a comprehensive characterization of protein and mRNA dynamics across early development in Xenopus. Surprisingly, we find that most protein levels change little and duplicated genes are expressed similarly. While the correlation between protein and mRNA levels is poor, a mass action kinetics model parameterized using protein synthesis and degradation rates regresses protein dynamics to RNA dynamics, corrected for initial protein concentration. This study provides detailed data for absolute levels of ∼10,000 proteins and ∼28,000 transcripts via a convenient web portal, a rich resource for developmental biologists. It underscores the lasting impact of maternal dowry, finds surprisingly few cases where degradation alone drives a change in protein level, and highlights the importance of transcription in shaping the dynamics of the embryonic proteome.
Figure 1. Early Embryonic Stages in X. laevis(A) mRNA and protein were collected from various stages of development.(B) The dataset combines temporal profiles of 27,877 mRNA and 6,509 proteins and egg concentration data for 9,728 proteins.(C) A histogram of â¼8,000 cosine distances between published and new mRNA profiles. Three sample mRNA profilesâChordin, Tenascin N, and Secerninâare given as published (solid) and new RNA-seq data (dashed).(D) A histogram of 35 cosine distances between published and new protein abundance changes. Three proteins quantified via western blot (solid) and multiplexed proteomics (dashed) with representative cosine distances color coded.
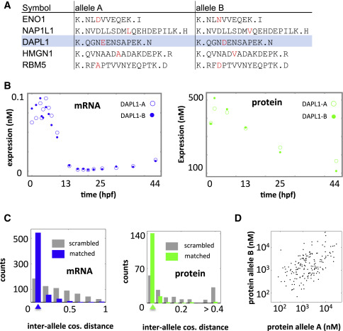
Figure 2. Allo-Alleles Are Concordant in Both Protein and mRNA Expression(A) Peptides with a single amino acid difference (red) used to distinguish the allo-alleles.(B) mRNA and protein expression in allo-alleles of DAPL1.(C) Histogram of cosine distance over temporal expression in 164 allo-allele pairs of proteins (right) and 630 pairs of mRNA (left). Median cosine distances are 0.006 and 0.04, respectively. Median Pearson correlations are 0.94 and 0.85, respectively. The cosine distance between protein and mRNA pair of DAPL1 profiles is 0.004 and 0.03, respectively, exemplifying the median discordance as shown by colored triangle positions. Gray histograms show the baseline distribution obtained by randomly re-matching allo-alleles.(D) Scatter plot of cumulative protein concentration for allo-alleles. The overall rank correlation between allo-alleles is 0.50.
Figure 3. Most Proteins Change Little in Level from Egg through Tailbud Stages(A) K-means clustering of relative protein abundance into nine clusters using cosine distance, labeled by the number of proteins that fall into each cluster represented by the median curve. The thickness of the median line reflects the number of proteins in the cluster.(B) Histogram of protein dynamicity shows that most proteins do not change much within the surveyed period. The insert shows representative examples: (gray dashed line) TPI1 (Triosephosphate Isomerase 1) is among the flattest possible with δ = 2.0e-04. RPL11 (black) is at the median of the dynamicity distribution (δ = 0.8e-2). OCM2 (a calmodulin) and one of the isoforms of hemoglobin zeta (HBZ), a form of alpha globin produced in the yolk sack of mammals, are among the most dynamic (δ = 0.571; 35 degrees difference) proteins. Color code: red for dynamic, black for flat.(C) Highly abundant proteins are generally flat, while low abundance proteins are mostly dynamic. The density plot of absolute protein concentration in the egg against dynamicity is shown.
Figure 4. Temporal Expression of Tissue-Specific Proteins(A) Histogram of tissue specificity over all measured proteins with the lowest and the highest 25% quantiles color coded. Sample nonspecific genes are elongation factors and proteasome, while specific are myosin and creatine kinase.(B) Fraction of ânon-specific/specificâ proteins found in the two most representative clusters.
Figure 5. Discordance of Temporal Patterns in mRNA and Protein Expression(A) Rank correlation (Spearman) within developmental stage between protein and mRNA temporal patterns for ribo-depleted and poly(A)-enriched methods of mRNA measurement.(B) Histogram of Pearson correlation between protein and mRNA temporal change patterns.(C) Exemplary mRNA-protein time series. The ordinates represent the relative concentration of protein to mRNA. Each plot shows the estimated absolute concentration of mRNA and protein.(D) Mutual information between the temporal pattern of expression for mRNA and protein presented as co-clustering into three key trends. The grayscale background reflects the number of genes in each cluster. The left column illustrates that a flat protein pattern may correspond to any mRNA pattern, but if the protein is dynamic, it usually follows respective change in the mRNA concentration (see top of the right column for induction). Criss-cross patterns of anti-correlation are rarely observed (bottom of the right column).
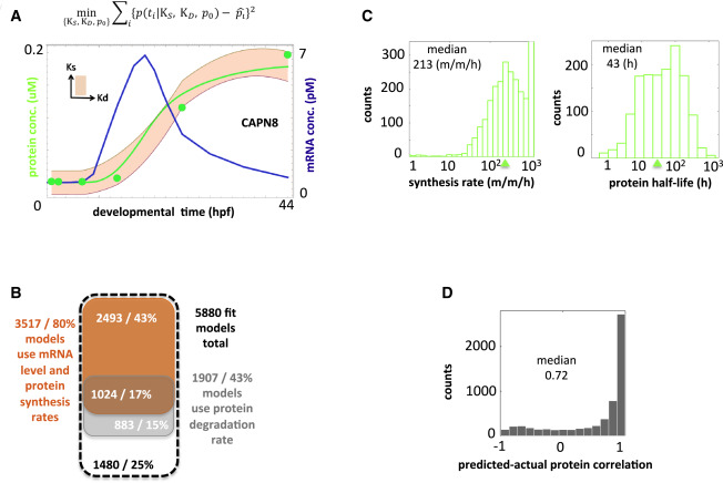
Figure 6. Mass Action Kinetics Equation Results in a Plausible Model of Embryonic Protein Economy(A) Robust fitting of solution to the equation dp/dt = KSr(t) − KDp(t) is done by searching a combination of synthesis and degradation rates minimizing the mean square difference in protein level (see equation above the plot). The beige stripe shows the 95% confidence band for protein dynamics, which corresponds to the 95% confidence range in synthesis and degradation rates. This region includes actual protein measurements marked via green discs. The no-degradation model is selected.(B) Venn diagram of models of different complexity.(C) Histograms of half-life (right) and synthesis rate (left). Half-life is given in hours, while synthesis rate is given in moles of protein synthesized per mole of mRNA per hour. The green triangles indicate the medians.(D) Histogram of Pearson correlation for model-based versus measured protein expression for a model assuming median synthesis and median degradation rates while using the actual initial concentration.
Figure 7. Embryonic Protein EconomyEmbryonic protein economy expressed as gradual replacement of maternal by zygotic protein, integrated over all proteins fitted by our model and extrapolated to the whole embryo.
Ben-Tabou de-Leon,
Modeling the dynamics of transcriptional gene regulatory networks for animal development.
2009, Pubmed
Ben-Tabou de-Leon,
Modeling the dynamics of transcriptional gene regulatory networks for animal development.
2009,
Pubmed Bowes,
Xenbase: gene expression and improved integration.
2010,
Pubmed
,
Xenbase Dean,
Pervasive and persistent redundancy among duplicated genes in yeast.
2008,
Pubmed Force,
Preservation of duplicate genes by complementary, degenerative mutations.
1999,
Pubmed Gall,
Formation and detection of RNA-DNA hybrid molecules in cytological preparations.
1969,
Pubmed
,
Xenbase Gujral,
Exploiting polypharmacology for drug target deconvolution.
2014,
Pubmed
,
Xenbase Gurdon,
The use of Xenopus oocytes for the expression of cloned genes.
1983,
Pubmed
,
Xenbase Heasman,
Beta-catenin signaling activity dissected in the early Xenopus embryo: a novel antisense approach.
2000,
Pubmed
,
Xenbase Hogan,
Diverse RNA-binding proteins interact with functionally related sets of RNAs, suggesting an extensive regulatory system.
2008,
Pubmed Howe,
Identification of a developmental timer regulating the stability of embryonic cyclin A and a new somatic A-type cyclin at gastrulation.
1995,
Pubmed
,
Xenbase Jorgensen,
The mechanism and pattern of yolk consumption provide insight into embryonic nutrition in Xenopus.
2009,
Pubmed
,
Xenbase Junker,
Genome-wide RNA Tomography in the zebrafish embryo.
2014,
Pubmed Langmead,
Ultrafast and memory-efficient alignment of short DNA sequences to the human genome.
2009,
Pubmed Lee,
Temporal and spatial regulation of fibronectin in early Xenopus development.
1984,
Pubmed
,
Xenbase Li,
RSEM: accurate transcript quantification from RNA-Seq data with or without a reference genome.
2011,
Pubmed McAlister,
MultiNotch MS3 enables accurate, sensitive, and multiplexed detection of differential expression across cancer cell line proteomes.
2014,
Pubmed McGivern,
Toward defining the phosphoproteome of Xenopus laevis embryos.
2009,
Pubmed
,
Xenbase Newport,
A major developmental transition in early Xenopus embryos: I. characterization and timing of cellular changes at the midblastula stage.
1982,
Pubmed
,
Xenbase Peter,
Predictive computation of genomic logic processing functions in embryonic development.
2012,
Pubmed Schwanhäusser,
Global quantification of mammalian gene expression control.
2011,
Pubmed Smits,
Global absolute quantification reveals tight regulation of protein expression in single Xenopus eggs.
2014,
Pubmed
,
Xenbase Stasevich,
Regulation of RNA polymerase II activation by histone acetylation in single living cells.
2014,
Pubmed Struhl,
A gene product required for correct initiation of segmental determination in Drosophila.
1981,
Pubmed Sun,
Quantitative proteomics of Xenopus laevis embryos: expression kinetics of nearly 4000 proteins during early development.
2014,
Pubmed
,
Xenbase Vastag,
Remodeling of the metabolome during early frog development.
2011,
Pubmed
,
Xenbase Vizcaíno,
ProteomeXchange provides globally coordinated proteomics data submission and dissemination.
2014,
Pubmed Vogel,
Insights into the regulation of protein abundance from proteomic and transcriptomic analyses.
2012,
Pubmed Wessel,
A method for the quantitative recovery of protein in dilute solution in the presence of detergents and lipids.
1984,
Pubmed Wühr,
The Nuclear Proteome of a Vertebrate.
2015,
Pubmed
,
Xenbase Wühr,
Accurate multiplexed proteomics at the MS2 level using the complement reporter ion cluster.
2012,
Pubmed
,
Xenbase Wühr,
Deep proteomics of the Xenopus laevis egg using an mRNA-derived reference database.
2014,
Pubmed
,
Xenbase Yanai,
Mapping gene expression in two Xenopus species: evolutionary constraints and developmental flexibility.
2011,
Pubmed
,
Xenbase Zhao,
Regulation of cellular metabolism by protein lysine acetylation.
2010,
Pubmed