Click here to close
Hello! We notice that you are using Internet Explorer, which is not supported by Xenbase and may cause the site to display incorrectly.
We suggest using a current version of Chrome,
FireFox, or Safari.
Nucleic Acids Res
2014 Sep 01;4215:9880-91. doi: 10.1093/nar/gku661.
Show Gene links
Show Anatomy links
Global absolute quantification reveals tight regulation of protein expression in single Xenopus eggs.
Smits AH, Lindeboom RG, Perino M, van Heeringen SJ, Veenstra GJ, Vermeulen M.
???displayArticle.abstract???
While recent developments in genomic sequencing technology have enabled comprehensive transcriptome analyses of single cells, single cell proteomics has thus far been restricted to targeted studies. Here, we perform global absolute protein quantification of fertilized Xenopus laevis eggs using mass spectrometry-based proteomics, quantifying over 5800 proteins in the largest single cell proteome characterized to date. Absolute protein amounts in single eggs are highly consistent, thus indicating a tight regulation of global protein abundance. Protein copy numbers in single eggs range from tens of thousands to ten trillion copies per cell. Comparison between the single-cell proteome and transcriptome reveal poor expression correlation. Finally, we identify 439 proteins that significantly change in abundance during early embryogenesis. Downregulated proteins include ribosomal proteins and upregulated proteins include basal transcription factors, among others. Many of these proteins do not show regulation at the transcript level. Altogether, our data reveal that the transcriptome is a poor indicator of the proteome and that protein levels are tightly controlled in X. laevis eggs.
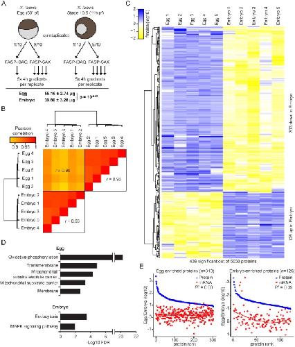
Figure 1. Tight regulation of the single-cell proteome in X. laevis eggs. (A) Overview of the workflow used to detect technical and biological variation in single cell proteomics. (B) Unsupervised correlation-based clustering of global proteomes mixes technical and biological replicates. See also Supplementary Tables S2 and S3.
Figure 2. Absolute, deep proteome of individual X. laevis eggs. (A) Schematic representation of the workflow used to obtain an absolute, deep proteome. Both the number of fractions and their corresponding nanoLC gradients were optimized for the low amount of protein obtained from a single X. leavis egg. (B) The absolute abundance of all proteins in X. leavis eggs spans over seven orders of magnitude. The black line corresponds to the mean abundance and the gray plusses represent the standard deviation (five replicates). The dashed line indicates the lowest detected protein of the UPS2 spike-in (unique peptides >2) above which abundance can be accurately determined. The inset represents a typical linear regression curve of the measured iBAQ intensities and the known amounts of UPS2 standard. (C) Distribution of the protein copy numbers in Xenopus eggs. Arbitrary cut-offs define five abundance regions for which significant enriched GO terms (FDR < 0.0005) are plotted above these regions. Note the shoulder of high abundant proteins on the right side of the distribution. See also Supplementary Tables S2 and S4.
Figure 3. Comparison of single-cell proteomes and transcriptomes. (A) Scatterplot of the mean protein and mRNA levels for genes quantified in all individual proteomes and transcriptomes (4798 genes) reveals a poor correlation between protein and mRNA abundance. (B) Unsupervised correlation-based clustering of global proteomes (left panel) and transcriptomes (right panel) indicate tight regulation of global proteome and transcriptome. (C) Scatterplot of protein and mRNA CV (4798 genes) reveals a lack of correlation between protein and mRNA variation. Genes are colored that show similar mRNA and protein variation (green, high variation; blue, low variation) and that show differential mRNA and protein variation (red, low protein and high mRNA variation; orange, high protein and low mRNA variation). Genes outside these categories are in black. (D) Enriched GO terms for the gene groups as depicted in C. Y-axis represents the –log FDR. See also Supplementary Table S4.
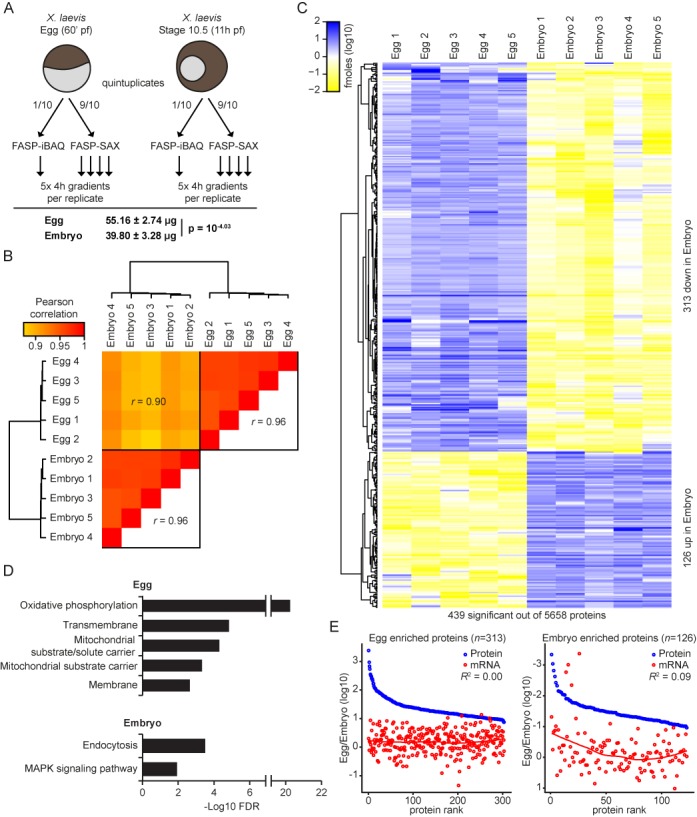
Figure 4. Dynamics of proteome and transcriptome in early Xenopus embryogenesis. (A) Schematic depiction of the workflow (upper panel) and the calculated protein content of X. leavis egg and embryo 10.5 (lower panel). (B) Unsupervised correlation-based clustering of egg and embryo 10.5 proteomes clearly separates egg and embryo 10.5 proteomes. (C) Heatmap of significant regulated proteins between egg and embryo 10.5, identified by an adapted t-test (FDR = 0.005 and s0 = 1). (D) Enriched GO terms for both egg and embryo 10.5 enriched proteins, as identified in C. Y-axis represents the –log FDR. (E) Protein and mRNA ratios (egg/embryo 10.5) for both egg (left panel) and embryo 10.5 (right panel) enriched proteins reveal lack of correlation between protein and mRNA dynamics. See also Supplementary Table S4.
Akkers,
A hierarchy of H3K4me3 and H3K27me3 acquisition in spatial gene regulation in Xenopus embryos.
2009, Pubmed,
Xenbase
Akkers,
A hierarchy of H3K4me3 and H3K27me3 acquisition in spatial gene regulation in Xenopus embryos.
2009,
Pubmed
,
Xenbase Amin,
RNA-seq in the tetraploid Xenopus laevis enables genome-wide insight in a classic developmental biology model organism.
2014,
Pubmed
,
Xenbase Audic,
Postfertilization deadenylation of mRNAs in Xenopus laevis embryos is sufficient to cause their degradation at the blastula stage.
1997,
Pubmed
,
Xenbase Barnett,
BamTools: a C++ API and toolkit for analyzing and managing BAM files.
2011,
Pubmed Bensimon,
Mass spectrometry-based proteomics and network biology.
2012,
Pubmed Blake,
Noise in eukaryotic gene expression.
2003,
Pubmed Bodenmiller,
Multiplexed mass cytometry profiling of cellular states perturbed by small-molecule regulators.
2012,
Pubmed Boersema,
Multiplex peptide stable isotope dimethyl labeling for quantitative proteomics.
2009,
Pubmed Bouvet,
Specific regulation of Xenopus chromosomal 5S rRNA gene transcription in vivo by histone H1.
1994,
Pubmed
,
Xenbase Cohen,
Protein dynamics in individual human cells: experiment and theory.
2009,
Pubmed Collart,
High-resolution analysis of gene activity during the Xenopus mid-blastula transition.
2014,
Pubmed
,
Xenbase Cox,
Quantitative, high-resolution proteomics for data-driven systems biology.
2011,
Pubmed Cox,
MaxQuant enables high peptide identification rates, individualized p.p.b.-range mass accuracies and proteome-wide protein quantification.
2008,
Pubmed Deng,
Single-cell RNA-seq reveals dynamic, random monoallelic gene expression in mammalian cells.
2014,
Pubmed Dworkin-Rastl,
The maternal histone H1 variant, H1M (B4 protein), is the predominant H1 histone in Xenopus pregastrula embryos.
1994,
Pubmed
,
Xenbase Elowitz,
Stochastic gene expression in a single cell.
2002,
Pubmed Freedman,
Functional comparison of H1 histones in Xenopus reveals isoform-specific regulation by Cdk1 and RanGTP.
2010,
Pubmed
,
Xenbase Geiger,
Comparative proteomic analysis of eleven common cell lines reveals ubiquitous but varying expression of most proteins.
2012,
Pubmed Gentsch,
In vivo T-box transcription factor profiling reveals joint regulation of embryonic neuromesodermal bipotency.
2013,
Pubmed
,
Xenbase Giesen,
Highly multiplexed imaging of tumor tissues with subcellular resolution by mass cytometry.
2014,
Pubmed Graindorge,
Identification of post-transcriptionally regulated Xenopus tropicalis maternal mRNAs by microarray.
2006,
Pubmed
,
Xenbase Harland,
Xenopus research: metamorphosed by genetics and genomics.
2011,
Pubmed
,
Xenbase Hashimshony,
CEL-Seq: single-cell RNA-Seq by multiplexed linear amplification.
2012,
Pubmed Hellsten,
The genome of the Western clawed frog Xenopus tropicalis.
2010,
Pubmed
,
Xenbase Huang,
Ultrasensitivity in the mitogen-activated protein kinase cascade.
1996,
Pubmed
,
Xenbase Huang,
Systematic and integrative analysis of large gene lists using DAVID bioinformatics resources.
2009,
Pubmed Huh,
Global analysis of protein localization in budding yeast.
2003,
Pubmed Jackson,
Early events in DNA replication require cyclin E and are blocked by p21CIP1.
1995,
Pubmed
,
Xenbase Jullien,
Characterization of somatic cell nuclear reprogramming by oocytes in which a linker histone is required for pluripotency gene reactivation.
2010,
Pubmed
,
Xenbase Junker,
Every cell is special: genome-wide studies add a new dimension to single-cell biology.
2014,
Pubmed Keller,
Scipio: using protein sequences to determine the precise exon/intron structures of genes and their orthologs in closely related species.
2008,
Pubmed Kent,
BLAT--the BLAST-like alignment tool.
2002,
Pubmed Kumagai,
TopBP1 activates the ATR-ATRIP complex.
2006,
Pubmed
,
Xenbase Lee,
Nanog, Pou5f1 and SoxB1 activate zygotic gene expression during the maternal-to-zygotic transition.
2013,
Pubmed Leichsenring,
Pou5f1 transcription factor controls zygotic gene activation in vertebrates.
2013,
Pubmed
,
Xenbase Li,
The Sequence Alignment/Map format and SAMtools.
2009,
Pubmed McGarry,
Geminin, an inhibitor of DNA replication, is degraded during mitosis.
1998,
Pubmed
,
Xenbase Mills,
An acidic protein which assembles nucleosomes in vitro is the most abundant protein in Xenopus oocyte nuclei.
1980,
Pubmed
,
Xenbase Munoz,
The quantitative proteomes of human-induced pluripotent stem cells and embryonic stem cells.
2011,
Pubmed Newman,
Single-cell proteomic analysis of S. cerevisiae reveals the architecture of biological noise.
2006,
Pubmed Ozbudak,
Regulation of noise in the expression of a single gene.
2002,
Pubmed Paranjpe,
A genome-wide survey of maternal and embryonic transcripts during Xenopus tropicalis development.
2013,
Pubmed
,
Xenbase Picelli,
Full-length RNA-seq from single cells using Smart-seq2.
2014,
Pubmed Ramsköld,
Full-length mRNA-Seq from single-cell levels of RNA and individual circulating tumor cells.
2012,
Pubmed Rappsilber,
Protocol for micro-purification, enrichment, pre-fractionation and storage of peptides for proteomics using StageTips.
2007,
Pubmed Rempel,
Maternal Xenopus Cdk2-cyclin E complexes function during meiotic and early embryonic cell cycles that lack a G1 phase.
1995,
Pubmed
,
Xenbase Rohatgi,
The interaction between N-WASP and the Arp2/3 complex links Cdc42-dependent signals to actin assembly.
1999,
Pubmed
,
Xenbase Schwanhäusser,
Global quantification of mammalian gene expression control.
2011,
Pubmed Shalek,
Single-cell transcriptomics reveals bimodality in expression and splicing in immune cells.
2013,
Pubmed Steinbach,
Somatic linker histones cause loss of mesodermal competence in Xenopus.
1997,
Pubmed
,
Xenbase Sun,
Quantitative proteomics of Xenopus laevis embryos: expression kinetics of nearly 4000 proteins during early development.
2014,
Pubmed
,
Xenbase Tan,
RNA sequencing reveals a diverse and dynamic repertoire of the Xenopus tropicalis transcriptome over development.
2013,
Pubmed
,
Xenbase Tang,
RNA-Seq analysis to capture the transcriptome landscape of a single cell.
2010,
Pubmed Trapnell,
Transcript assembly and quantification by RNA-Seq reveals unannotated transcripts and isoform switching during cell differentiation.
2010,
Pubmed van Heeringen,
Principles of nucleation of H3K27 methylation during embryonic development.
2014,
Pubmed
,
Xenbase Veenstra,
Translation of maternal TATA-binding protein mRNA potentiates basal but not activated transcription in Xenopus embryos at the midblastula transition.
1999,
Pubmed
,
Xenbase Veenstra,
The Oct-1 POU domain directs developmentally regulated nuclear translocation in Xenopus embryos.
1999,
Pubmed
,
Xenbase Vizcaíno,
The PRoteomics IDEntifications (PRIDE) database and associated tools: status in 2013.
2013,
Pubmed Wiśniewski,
Combination of FASP and StageTip-based fractionation allows in-depth analysis of the hippocampal membrane proteome.
2009,
Pubmed Wiśniewski,
Universal sample preparation method for proteome analysis.
2009,
Pubmed Wu,
GMAP: a genomic mapping and alignment program for mRNA and EST sequences.
2005,
Pubmed Wühr,
Deep proteomics of the Xenopus laevis egg using an mRNA-derived reference database.
2014,
Pubmed
,
Xenbase Xue,
Genetic programs in human and mouse early embryos revealed by single-cell RNA sequencing.
2013,
Pubmed Yan,
Single-cell RNA-Seq profiling of human preimplantation embryos and embryonic stem cells.
2013,
Pubmed Yanai,
Mapping gene expression in two Xenopus species: evolutionary constraints and developmental flexibility.
2011,
Pubmed
,
Xenbase Zenobi,
Single-cell metabolomics: analytical and biological perspectives.
2013,
Pubmed