|
Literature for OMIM 616973: INTELLECTUAL DEVELOPMENTAL DISORDER, AUTOSOMAL DOMINANT 42; MRD42
Xenbase Articles:
(
|
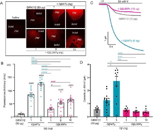
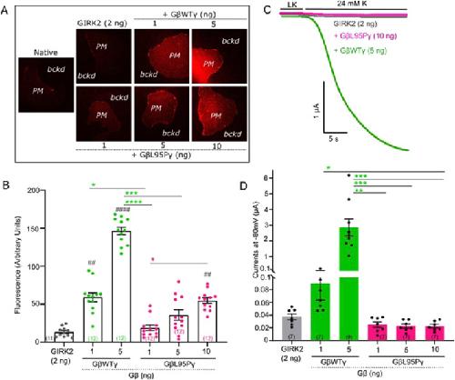
Loss of expression and function of Gβγ by GNB1 encephalopathy-associated L95P mutation of the Gβ1 subunit.,
Reddy HP,Keren-Raifman T,Tabak G,Dascal N,Yakubovich D,
Front Pharmacol. May 9, 2025; 16:1663-9812.
|
