|
Literature for OMIM 616911: IMMUNODEFICIENCY-CENTROMERIC INSTABILITY-FACIAL ANOMALIES SYNDROME 4; ICF4
Xenbase Articles:
(
|
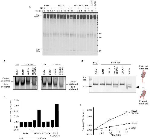
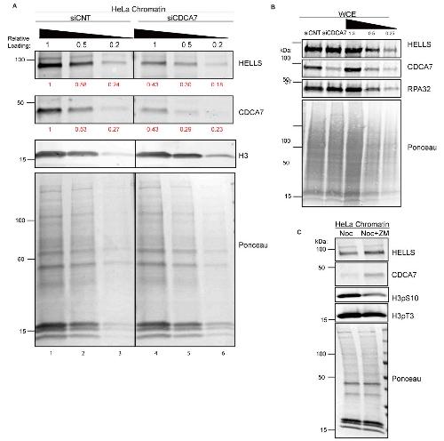
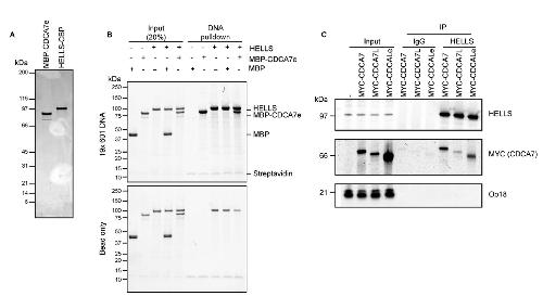
HELLS and CDCA7 comprise a bipartite nucleosome remodeling complex defective in ICF syndrome.,
Jenness C,Giunta S,Kimura H,Muir TW,Funabiki H,Müller MM,
Proc Natl Acad Sci U S A. January 30, 2018; 115(5):1091-6490.
|
