|
Literature for OMIM 615382: NEPHRONOPHTHISIS 16; NPHP16
Xenbase Articles:
(
|
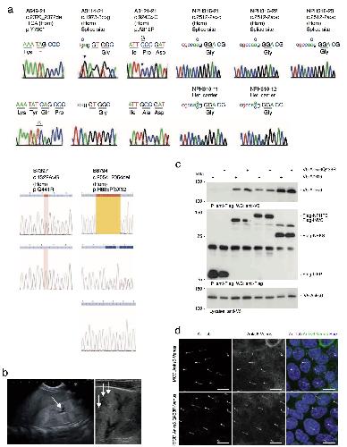
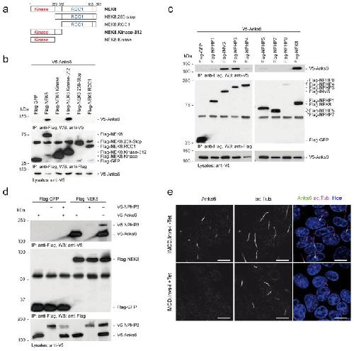
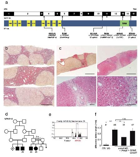
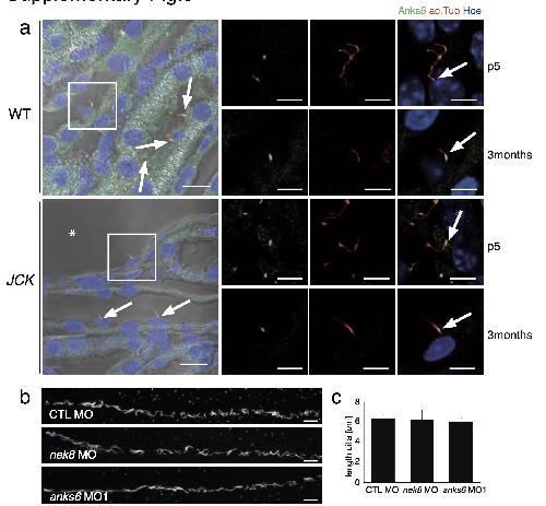
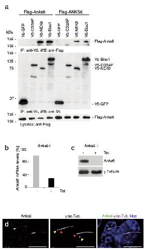
ANKS6 is a central component of a nephronophthisis module linking NEK8 to INVS and NPHP3.,
Halbritter J,Epting D,Frank V,van Reeuwijk J,Boehlke C,Schell C,Yasunaga T,Mergen M,Filhol E,Horn N,Ueffing M,Otto EA,Elting MW,van Wijk JA,Bockenhauer D,Sebire NJ,Vyberg M,Ring T,Pohl M,Neuhaus TJ,Elshakhs NA,Harris PC,Grahammer F,Huber TB,Kramer-Zucker A,Bolz HJ,Roepman R,Saunier S,Hildebrandt F,Bergmann C,Lienkamp SS,Hoff S,Nguyen TM,Helmstädter M,Boldt K,Eisenberger T,Rittig S,Pape L,Koon SJ,Kuehn EW,Walz G,
Nat Genet. August 1, 2013; 45(8):1546-1718.
|
