|
Literature for OMIM 608627: AMYOTROPHIC LATERAL SCLEROSIS 8; ALS8
Xenbase Articles:
(
|
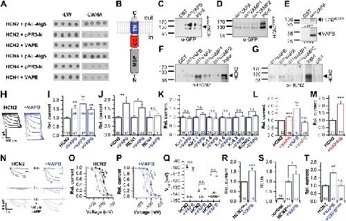
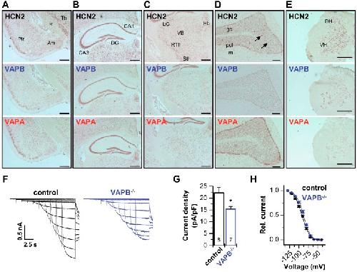
The VAMP-associated protein VAPB is required for cardiac and neuronal pacemaker channel function.,
Silbernagel N,Walecki M,Schäfer MK,Kessler M,Zobeiri M,Rinné S,Kiper AK,Komadowski MA,Vowinkel KS,Wemhöner K,Fortmüller L,Schewe M,Dolga AM,Scekic-Zahirovic J,Matschke LA,Culmsee C,Baukrowitz T,Monassier L,Ullrich ND,Dupuis L,Just S,Budde T,Fabritz L,Decher N,
FASEB J. November 1, 2018; 32(11):1530-6860.
|
