|
Literature for OMIM 604772: VENTRICULAR TACHYCARDIA, CATECHOLAMINERGIC POLYMORPHIC, 1, WITH OR WITHOUT ATRIAL DYSFUNCTION AND/OR DILATED CARDIOMYOPATHY; CPVT1
Xenbase Articles:
(
|
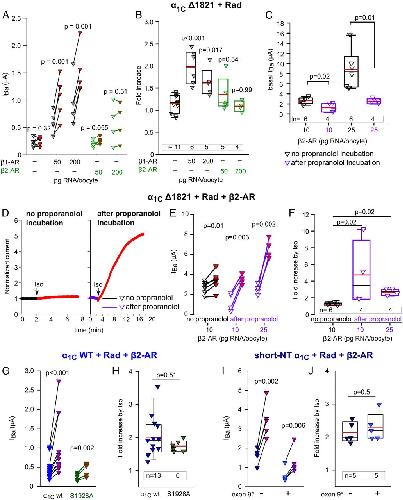
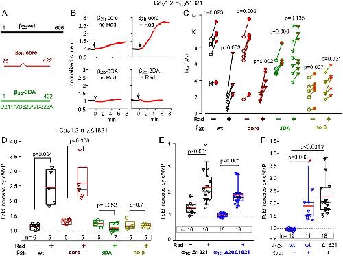
Reconstitution of β-adrenergic regulation of CaV1.2: Rad-dependent and Rad-independent protein kinase A mechanisms.,
Katz M,Subramaniam S,Chomsky-Hecht O,Tsemakhovich V,Flockerzi V,Klussmann E,Hirsch JA,Weiss S,Dascal N,
Proc Natl Acad Sci U S A. May 25, 2021; 118(21):1091-6490.
|
