|
Literature for OMIM 308350: DEVELOPMENTAL AND EPILEPTIC ENCEPHALOPATHY 1; DEE1
Xenbase Articles:
(
|
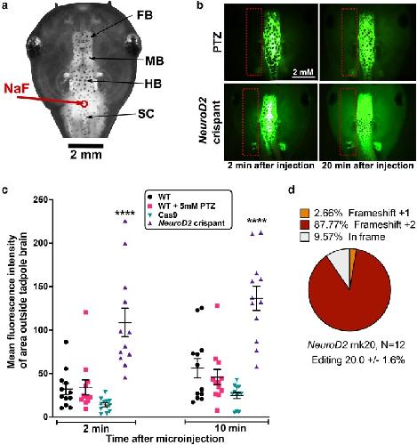
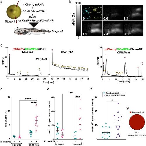
Knockdown of NeuroD2 leads to seizure-like behavior, brain neuronal hyperactivity and a leaky blood-brain barrier in a Xenopus laevis tadpole model of DEE75.,
Szyszka P,Beck CW,Banerjee S,
Genetics. July 8, 2024; 227(3):1943-2631.
|
|
State-dependent regulation of the Kv7.2 channel voltage sensor by QO-58.,
Kanyo R,Lamothe SM,Hammond TM,Kurata HT,
Br J Pharmacol. September 12, 2025; :1476-5381.
|
