|
Literature for OMIM 269250: SCHNECKENBECKEN DYSPLASIA; SHNKND
Xenbase Articles:
(
|
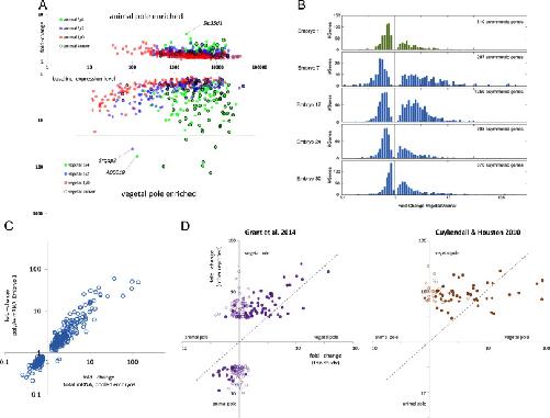
Molecular asymmetry in the 8-cell stage Xenopus tropicalis embryo described by single blastomere transcript sequencing.,
De Domenico E,Owens ND,Gilchrist MJ,Grant IM,Gomes-Faria R,
Dev Biol. December 15, 2015; 408(2):1095-564X.
|
