|
Literature for OMIM 268400: ROTHMUND-THOMSON SYNDROME, TYPE 2; RTS2
Xenbase Articles:
(
| Initiation of DNA replication requires the RECQL4 protein mutated in Rothmund-Thomson syndrome., Sangrithi MN,Bernal JA,Madine M,Philpott A,Lee J,Lee J,Dunphy WG,Venkitaraman AR, Cell. June 17, 2005; 121(6):1097-4172. |
|
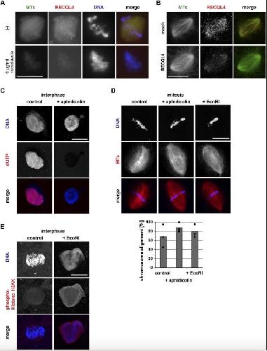
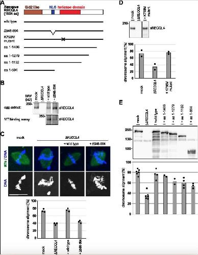
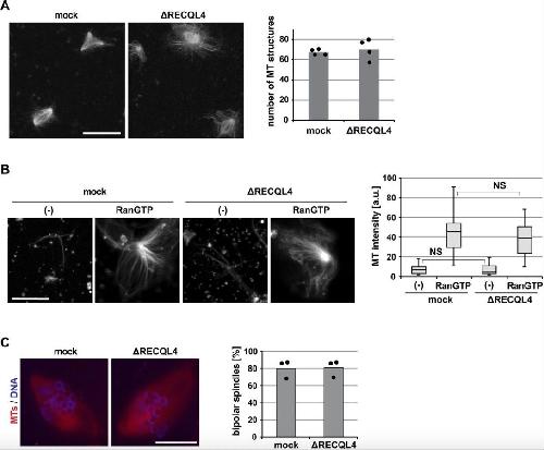
Chromosome alignment maintenance requires the MAP RECQL4, mutated in the Rothmund-Thomson syndrome.,
Astrinidis SA,Hao Y,Weberruss M,Schellhaus AK,Lue H,Haramoto Y,Gruss OJ,Yokoyama H,Moreno-Andres D,Antonin W,
Life Sci Alliance. February 4, 2019; 2(1):2575-1077.
|
|
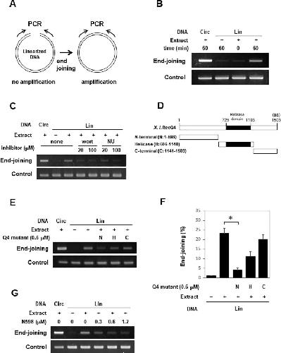
N-terminal region of RecQ4 inhibits non-homologous end joining and chromatin association of the Ku heterodimer in Xenopus egg extracts.,
Tsuyama T,Fujita K,Sasaki R,Hamanaka S,Sotoyama Y,Ogawa A,Kusuzaki K,Azuma Y,Tada S,
Gene. June 30, 2021; 787:1879-0038.
|
|
Unilateral loss of recql4 function in Xenopus laevis tadpoles leads to ipsilateral ablation of the forelimb, hypoplastic Meckel's cartilage and vascular defects.,
Beck CW,Reily-Bell M,Bicknell LS,
G3 (Bethesda). August 16, 2025; :2160-1836.
|
