Click here to close Hello! We notice that you are using Internet Explorer, which is not supported by Xenbase and may cause the site to display incorrectly. We suggest using a current version of Chrome, FireFox, or Safari.
Summary Literature (12)
Literature for OMIM 268000: RETINITIS PIGMENTOSA; RP


Xenbase Articles:
( Denotes literature images)
Investigating the mechanisms of retinal degenerations with antisense oligonucleotides., Jablonski MM, Doc Ophthalmol. May 1, 2001; 102(3):0012-4486.
Dark rearing rescues P23H rhodopsin-induced retinal degeneration in a transgenic Xenopus laevis model of retinitis pigmentosa: a chromophore-dependent mechanism characterized by production of N-terminally truncated mutant rhodopsin., Tam BM,Moritz OL, J Neurosci. August 22, 2007; 27(34):1529-2401.
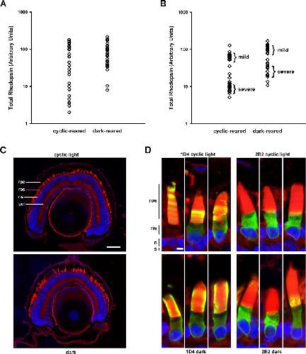
Xenopus laevis P23H rhodopsin transgene causes rod photoreceptor degeneration that is more severe in the ventral retina and is modulated by light., Zhang R,Oglesby E,Marsh-Armstrong N, Exp Eye Res. April 1, 2008; 86(4):0014-4835.
Genetic and physical interaction between the NPHP5 and NPHP6 gene products., Schäfer T,Pütz M,Lienkamp S,Ganner A,Bergbreiter A,Ramachandran H,Gieloff V,Gerner M,Mattonet C,Czarnecki PG,Otto EA,Hildebrandt F,Kramer-Zucker A,Walz G,Sayer JA, Hum Mol Genet. December 1, 2008; 17(23):1460-2083.
The severe autosomal dominant retinitis pigmentosa rhodopsin mutant Ter349Glu mislocalizes and induces rapid rod cell death., Gross AK,Hollingsworth TJ, J Biol Chem. October 4, 2013; 288(40):1083-351X.
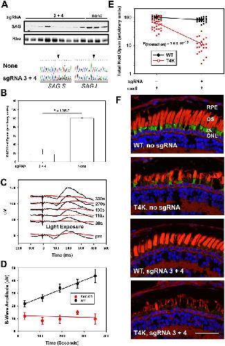
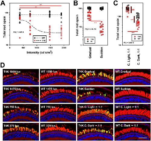
Photoactivation-induced instability of rhodopsin mutants T4K and T17M in rod outer segments underlies retinal degeneration in X. laevis transgenic models of retinitis pigmentosa., Tam BM,Noorwez SM,Kaushal S,Kono M,Moritz OL, J Neurosci. October 1, 2014; 34(40):1529-2401.
Opposing Effects of Valproic Acid Treatment Mediated by Histone Deacetylase Inhibitor Activity in Four Transgenic X. laevis Models of Retinitis Pigmentosa., Vent-Schmidt RYJ,Wen RH,Zong Z,Tam BM,May CG,Moritz OL,Chiu CN, J Neurosci. January 25, 2017; 37(4):1529-2401.
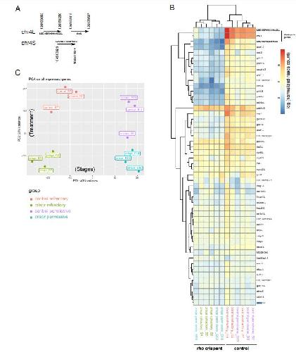
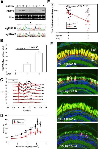
Modeling Dominant and Recessive Forms of Retinitis Pigmentosa by Editing Three Rhodopsin-Encoding Genes in Xenopus Laevis Using Crispr/Cas9., Feehan JM,Chiu CN,Tam BM,Ahmed SN,Moritz OL,Stanar P, Sci Rep. July 31, 2017; 7(1):2045-2322.
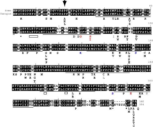
Structural bioinformatics predicts that the Retinitis Pigmentosa-28 protein of unknown function FAM161A is a homologue of the microtubule nucleation factor Tpx2., Levine TP, F1000Res. January 1, 2020; 9:2046-1402.
TBC1D32 variants disrupt retinal ciliogenesis and cause retinitis pigmentosa., Donval A,Masson C,Parain K,Kaminska K,Quinodoz M,Perea-Romero I,Garcia-Garcia G,Jimenez-Medina C,Boukhaddaoui H,Coget A,Leboucq N,Calzetti G,Gandolfi S,Percesepe A,Barili V,Uliana V,Delsante M,Bozzetti F,Scholl HP,Corton M,Ayuso C,Millan JM,Rivolta C,Meunier I,Perron M,Kalatzis V,Bocquet B,Borday C,Erkilic N,Mamaeva D, JCI Insight. November 8, 2023; 8(21):2379-3708.
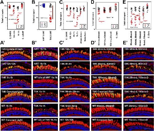
Synchronized Photoactivation of T4K Rhodopsin Causes a Chromophore-Dependent Retinal Degeneration That Is Moderated by Interaction with Phototransduction Cascade Components., Burns P,Chiu CN,Moritz OL,Tam BM, J Neurosci. September 4, 2024; 44(36):1529-2401.
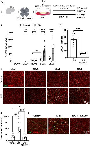
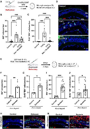
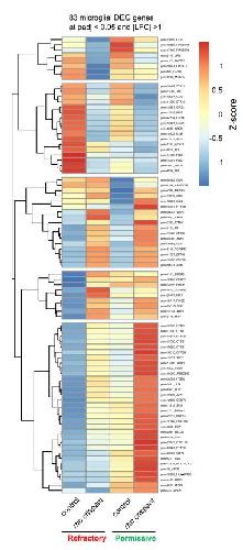
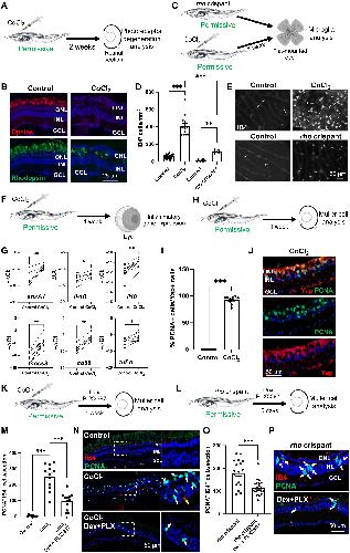
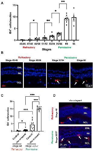
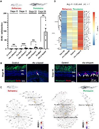
Neuroinflammation as a cause of differential Müller cell regenerative responses to retinal injury., García-García D,Vidal-Gil L,Parain K,Lun J,Audic Y,Chesneau A,Siron L,Van Westendorp D,Lourdel S,Sánchez-Sáez X,Kazani D,Ricard J,Pottin S,Donval A,Bronchain O,Locker M,Roger JE,Borday C,Pla P,Bitard J,Perron M, Sci Adv. October 4, 2024; 10(40):2375-2548.