|
Literature for OMIM 260540: PARKINSON-DEMENTIA SYNDROME
Xenbase Articles:
(
|
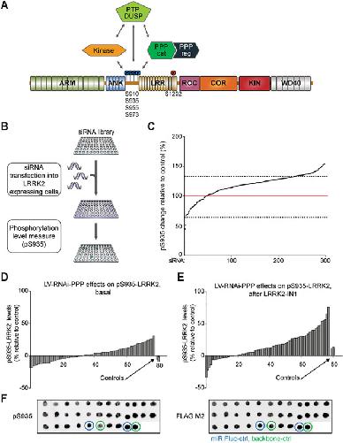
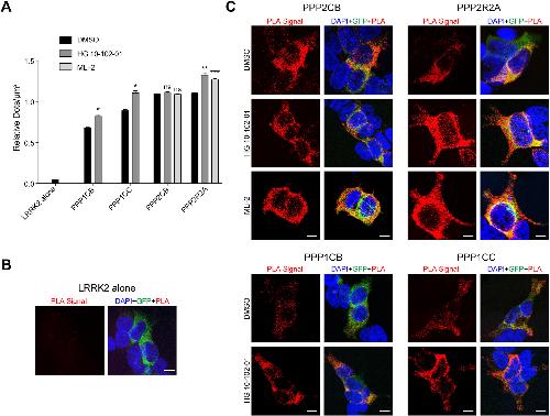
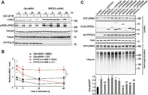
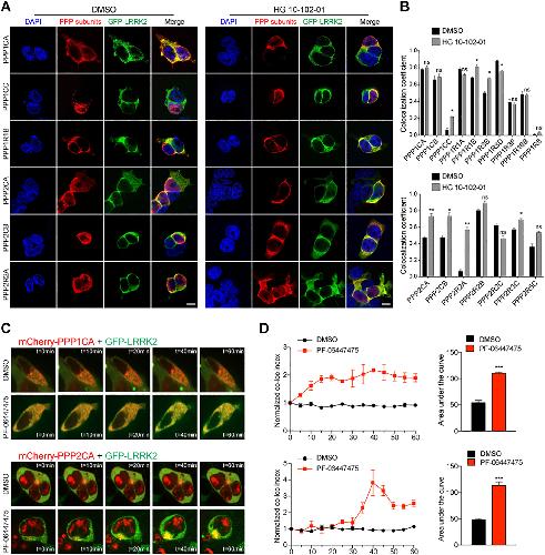
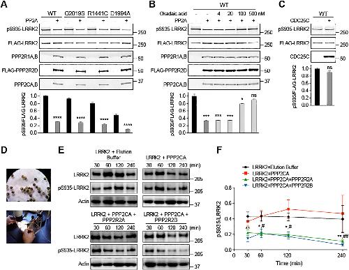
Protein phosphatase 2A holoenzymes regulate leucine-rich repeat kinase 2 phosphorylation and accumulation.,
Drouyer M,Bolliger MF,Lobbestael E,Van den Haute C,Emanuele M,Lefebvre R,Sibran W,De Wit T,Leghay C,Mutez E,Dzamko N,Halliday GM,Murayama S,Martoriati A,Cailliau K,Bodart JF,Chartier-Harlin MC,Baekelandt V,Nichols RJ,Taymans JM,
Neurobiol Dis. September 1, 2021; 157:1095-953X.
|
|
Human Three-Finger Protein Lypd6 Is a Negative Modulator of the Cholinergic System in the Brain.,
Kulbatskii D,Shenkarev Z,Bychkov M,Loktyushov E,Shulepko M,Koshelev S,Povarov I,Popov A,Peigneur S,Chugunov A,Kozlov S,Sharonova I,Efremov R,Skrebitsky V,Tytgat J,Kirpichnikov M,Lyukmanova E,
Front Cell Dev Biol. January 1, 2021; 9:2296-634X.
|
