|
Literature for OMIM 208900: ATAXIA-TELANGIECTASIA; AT
Xenbase Articles:
(
|
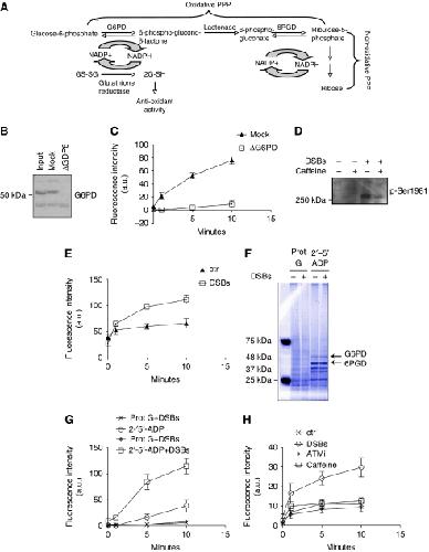
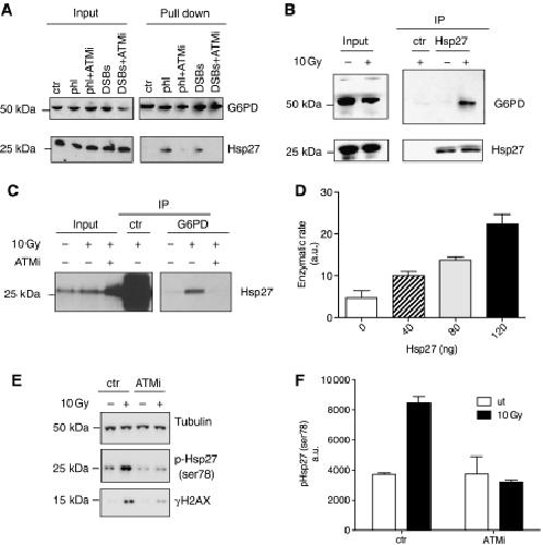
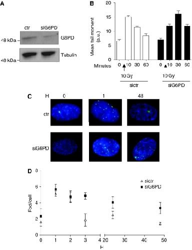
ATM activates the pentose phosphate pathway promoting anti-oxidant defence and DNA repair.,
Cosentino C,Grieco D,Costanzo V,
EMBO J. February 2, 2011; 30(3):0261-4189.
|
