|
Literature for OMIM 126200: MULTIPLE SCLEROSIS, SUSCEPTIBILITY TO; MS
Xenbase Articles:
(
| Multiple sclerosis cerebrospinal fluid produces myelin lesions in tadpole optic nerves., Tabira T,Webster HD,Wray SH, N Engl J Med. September 16, 1976; 295(12):1533-4406. |
| Remyelination by Resident Oligodendrocyte Precursor Cells in a Xenopus laevis Inducible Model of Demyelination., Sekizar S,Mannioui A,Azoyan L,Colin C,Thomas JL,Du Pasquier D,Mallat M,Zalc B, Dev Neurosci. January 1, 2015; 37(3):1421-9859. |
| The Xenopus tadpole: An in vivo model to screen drugs favoring remyelination., Mannioui A,Fini JB,Henriet E,Azoyan L,Thomas JL,Pasquier DD,Demeneix B,Lubetzki C,Zalc B,Vauzanges Q,Sekizar S,Giovannangeli C, Mult Scler. October 1, 2018; 24(11):1477-0970. |
|
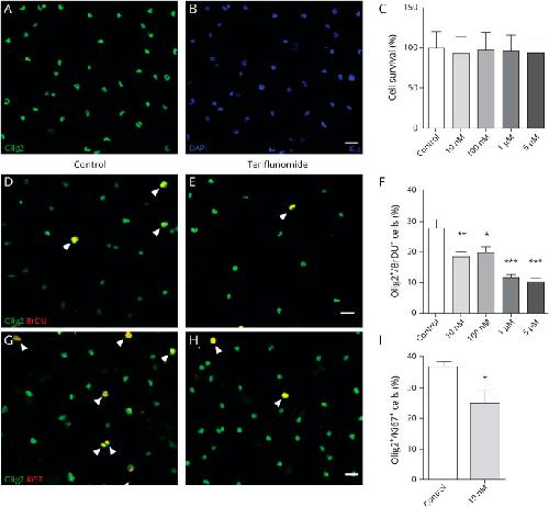
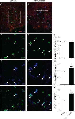
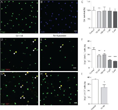
Teriflunomide Promotes Oligodendroglial 8,9-Unsaturated Sterol Accumulation and CNS Remyelination.,
Martin E,Aigrot MS,Lamari F,Bachelin C,Lubetzki C,Nait Oumesmar B,Zalc B,Stankoff B,
Neurol Neuroimmunol Neuroinflamm. November 1, 2021; 8(6):2332-7812.
|
|
Deleterious functional consequences of perfluoroalkyl substances accumulation into the myelin sheath.,
Butruille L,Jubin P,Martin E,Aigrot MS,Lhomme M,Fini JB,Demeneix B,Stankoff B,Lubetzki C,Zalc B,Remaud S,
Environ Int. October 1, 2023; 180:0160-4120.
|
|
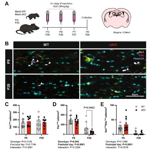
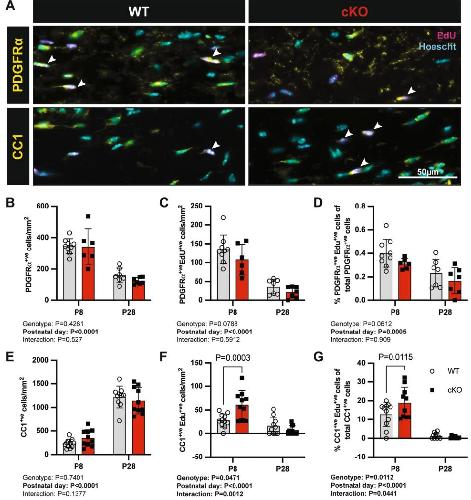
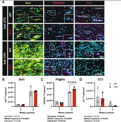
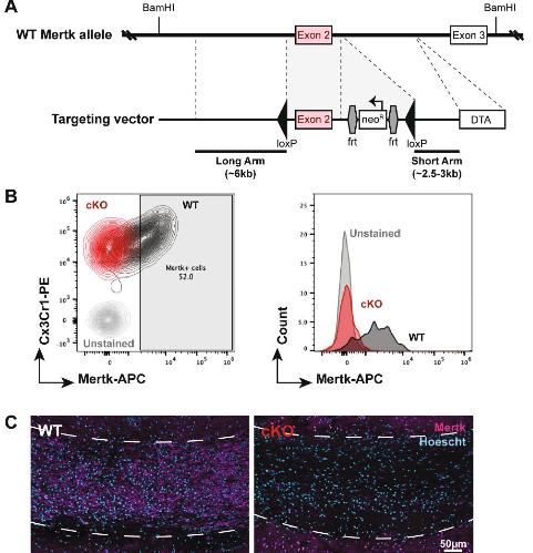
Mertk-expressing microglia influence oligodendrogenesis and myelin modelling in the CNS.,
Nguyen LT,Aprico A,Nwoke E,Walsh AD,Blades F,Avneri R,Martin E,Zalc B,Kilpatrick TJ,Binder MD,
J Neuroinflammation. November 6, 2023; 20(1):1742-2094.
|
