|
Literature for OMIM 113970: BURKITT LYMPHOMA; BL
Xenbase Articles:
(
|
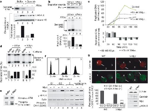
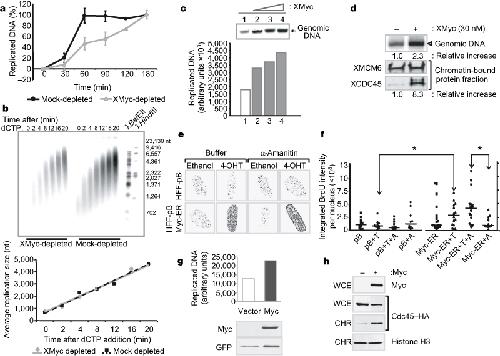
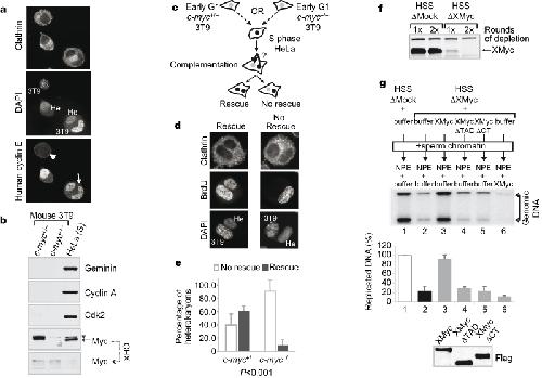
Non-transcriptional control of DNA replication by c-Myc.,
Dominguez-Sola D,Ying CY,Grandori C,Ruggiero L,Chen B,Li M,Galloway DA,Gu W,Gautier J,Dalla-Favera R,
Nature. July 26, 2007; 448(7152):0143-5221.
|
