|
Literature for DOID 898: autosomal dominant polycystic kidney disease
Xenbase Articles
(
| Signal transduction. Mating, channels and kidney cysts., Emmons SW,Somlo S, Nature. September 23, 1999; 401(6751):0143-5221. |
| Polycystin-2 activity is controlled by transcriptional coactivator with PDZ binding motif and PALS1-associated tight junction protein., Duning K,Rosenbusch D,Schlüter MA,Tian Y,Kunzelmann K,Meyer N,Schulze U,Markoff A,Pavenstädt H,Weide T, J Biol Chem. October 29, 2010; 285(44):1083-351X. |
|
ANKS6 is a central component of a nephronophthisis module linking NEK8 to INVS and NPHP3.,
Hoff S,Halbritter J,Epting D,Frank V,Nguyen TM,van Reeuwijk J,Boehlke C,Schell C,Yasunaga T,Helmstädter M,Mergen M,Filhol E,Boldt K,Horn N,Ueffing M,Otto EA,Eisenberger T,Elting MW,van Wijk JA,Bockenhauer D,Sebire NJ,Rittig S,Vyberg M,Ring T,Pohl M,Pape L,Neuhaus TJ,Elshakhs NA,Koon SJ,Harris PC,Grahammer F,Huber TB,Kuehn EW,Kramer-Zucker A,Bolz HJ,Roepman R,Saunier S,Walz G,Hildebrandt F,Bergmann C,Lienkamp SS,
Nat Genet. August 1, 2013; 45(8):1546-1718.
|
|
Using Xenopus to study genetic kidney diseases.,
Lienkamp SS,
Semin Cell Dev Biol. March 1, 2016; 51:1096-3634.
|
| The Sorting Nexin 3 Retromer Pathway Regulates the Cell Surface Localization and Activity of a Wnt-Activated Polycystin Channel Complex., Feng S,Streets AJ,Nesin V,Tran U,Nie H,Onopiuk M,Wessely O,Tsiokas L,Ong ACM, J Am Soc Nephrol. October 1, 2017; 28(10):1533-3450. |
|
Polycystin 1 loss of function is directly linked to an imbalance in G-protein signaling in the kidney.,
Zhang B,Tran U,Wessely O,
Development. March 22, 2018; 145(6):1477-9129.
|
|
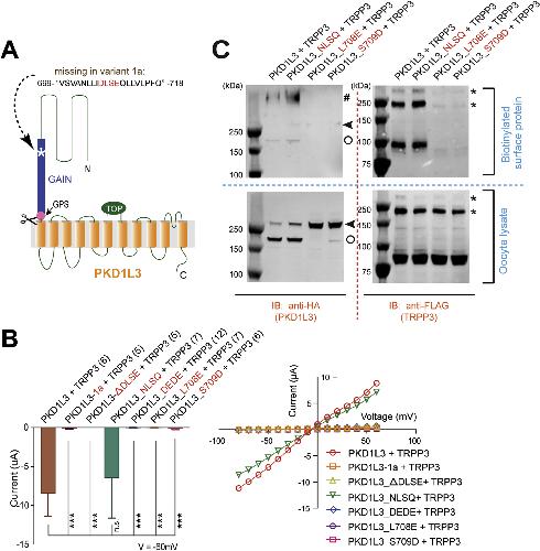
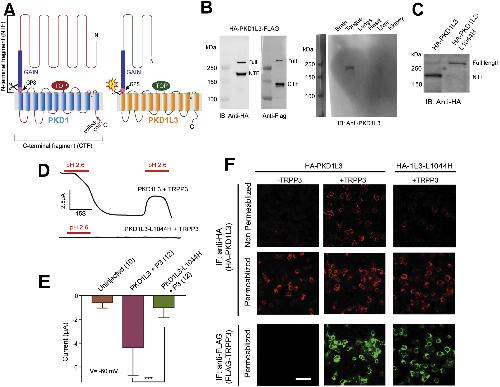
A PKD1L3 splice variant in taste buds is not cleaved at the G protein-coupled receptor proteolytic site.,
Kashyap P,Ng C,Wang Z,Li B,Arif Pavel M,Martin H,Yu Y,
Biochem Biophys Res Commun. May 14, 2019; 512(4):1090-2104.
|
|
Aquatic models of human ciliary diseases.,
Corkins ME,Krneta-Stankic V,Kloc M,Miller RK,
Genesis. February 1, 2021; 59(1-2):1526-968X.
|
|
A polycystin-2 protein with modified channel properties leads to an increased diameter of renal tubules and to renal cysts.,
Grosch M,Brunner K,Ilyaskin AV,Schober M,Staudner T,Schmied D,Stumpp T,Schmidt KN,Madej MG,Pessoa TD,Othmen H,Kubitza M,Osten L,de Vries U,Mair MM,Somlo S,Moser M,Kunzelmann K,Ziegler C,Haerteis S,Korbmacher C,Witzgall R,
J Cell Sci. August 15, 2021; 134(16):1477-9137.
|
|
Disease-associated missense mutations in the pore loop of polycystin-2 alter its ion channel function in a heterologous expression system.,
Staudner T,Geiges L,Khamseekaew J,Sure F,Korbmacher C,Ilyaskin AV,
J Biol Chem. August 14, 2024; 300(8):1083-351X.
|
|
BICC1 interacts with PKD1 and PKD2 to drive cystogenesis in ADPKD.,
Tran U,Streets AJ,Smith D,Decker E,Kirschfink A,Izem L,Hassey JM,Rutland B,Valluru MK,Bräsen JH,Ott E,Epting D,Eisenberger T,Ong ACM,Bergmann C,Wessely O,
Elife. February 12, 2026; 14:2050-084X.
|
