Literature for DOID 850: lung disease
(

Denotes literature images)
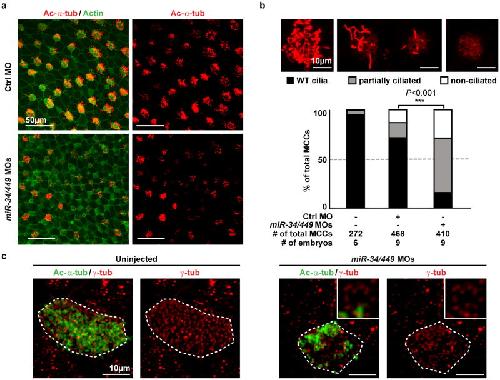
miR-34/449 miRNAs are required for motile ciliogenesis by repressing cp110.,
Song R,Walentek P,Sponer N,Klimke A,Lee JS,Lee JS,Dixon G,Harland R,Wan Y,Lishko P,Lize M,Kessel M,He L,
Nature. June 5, 2014; 510(7503):0143-5221.
|
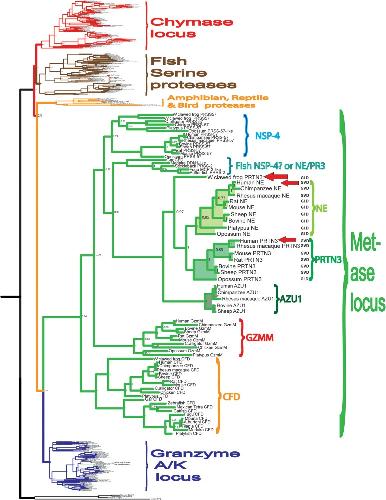
Extended Cleavage Specificity of Human Neutrophil Elastase, Human Proteinase 3, and Their Distant Ortholog Clawed Frog PR3-Three Elastases With Similar Primary but Different Extended Specificities and Stability.,
Fu Z,Thorpe M,Akula S,Chahal G,Hellman LT,
Front Immunol. September 12, 2018; 9:1664-3224.
|
Developing Tadpole Xenopus laevis as a Comparative Animal Model to Study Mycobacterium abscessus Pathogenicity.,
Lopez A,Shoen C,Cynamon M,Dimitrakopoulou D,Paiola M,Pavelka MS,Robert J,
Int J Mol Sci. January 15, 2021; 22(2):1422-0067.
|
|
Structure Basis for Shaping the Nse4 Protein by the Nse1 and Nse3 Dimer within the Smc5/6 Complex.,
Jo A,Li S,Shin JW,Zhao X,Cho Y,
J Mol Biol. April 30, 2021; 433(9):1089-8638.
|
|
Signaling Control of Mucociliary Epithelia: Stem Cells, Cell Fates, and the Plasticity of Cell Identity in Development and Disease.,
Walentek P,
Cells Tissues Organs. January 1, 2022; 211(6):1422-6405.
|