|
Literature for DOID 8398: osteoarthritis
Xenbase Articles
(
|
The Wnt-dependent signaling pathways as target in oncology drug discovery.,
Janssens N,Janicot M,Perera T,
Invest New Drugs. July 1, 2006; 24(4):0167-6997.
|
|
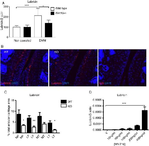
WNT16 antagonises excessive canonical WNT activation and protects cartilage in osteoarthritis.,
Nalesso G,Thomas BL,Sherwood JC,Yu J,Addimanda O,Eldridge SE,Thorup AS,Dale L,Schett G,Zwerina J,Eltawil N,Pitzalis C,Dell'Accio F,
Ann Rheum Dis. January 1, 2017; 76(1):1468-2060.
|
|
ITGBL1 modulates integrin activity to promote cartilage formation and protect against arthritis.,
Song EK,Jeon J,Jang DG,Kim HE,Sim HJ,Kwon KY,Medina-Ruiz S,Jang HJ,Lee AR,Rho JG,Lee HS,Lee HS,Kim SJ,Park CY,Myung K,Kim W,Kwon T,Yang S,Park TJ,
Sci Transl Med. October 10, 2018; 10(462):1946-6242.
|
