|
Literature for DOID 758: visceral heterotaxy 5
Xenbase Articles
(
| Loss of nephrocystin-3 function can cause embryonic lethality, Meckel-Gruber-like syndrome, situs inversus, and renal-hepatic-pancreatic dysplasia., Bergmann C,Fliegauf M,Brüchle NO,Frank V,Olbrich H,Kirschner J,Schermer B,Schmedding I,Kispert A,Kränzlin B,Nürnberg G,Becker C,Grimm T,Girschick G,Lynch SA,Kelehan P,Senderek J,Neuhaus TJ,Stallmach T,Zentgraf H,Nürnberg P,Gretz N,Lo C,Lienkamp S,Schäfer T,Walz G,Benzing T,Zerres K,Omran H, Am J Hum Genet. April 1, 2008; 82(4):1537-6605. |
|
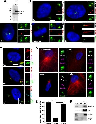
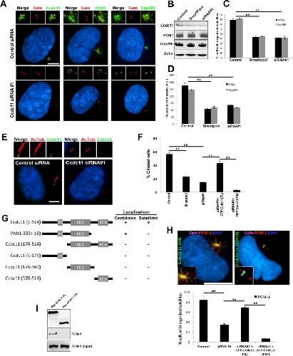
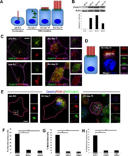
Ccdc11 is a novel centriolar satellite protein essential for ciliogenesis and establishment of left-right asymmetry.,
Silva E,Betleja E,John E,Spear P,Moresco JJ,Zhang S,Yates JR,Mitchell BJ,Mahjoub MR,
Mol Biol Cell. January 1, 2016; 27(1):1939-4586.
|
|
Roles of the cilium-associated gene CCDC11 in left-right patterning and in laterality disorders in humans.,
Gur M,Cohen EB,Genin O,Fainsod A,Perles Z,Cinnamon Y,
Int J Dev Biol. January 1, 2017; 61(3-4-5):1696-3547.
|
|
Evolutionary Proteomics Uncovers Ancient Associations of Cilia with Signaling Pathways.,
Sigg MA,Menchen T,Lee C,Lee C,Lee C,Johnson J,Jungnickel MK,Choksi SP,Garcia G,Busengdal H,Dougherty GW,Pennekamp P,Werner C,Rentzsch F,Florman HM,Krogan N,Wallingford JB,Omran H,Reiter JF,
Dev Cell. December 18, 2017; 43(6):1878-1551.
|
|
A Conserved Role of the Unconventional Myosin 1d in Laterality Determination.,
Tingler M,Kurz S,Maerker M,Ott T,Fuhl F,Schweickert A,LeBlanc-Straceski JM,Noselli S,Blum M,
Curr Biol. March 5, 2018; 28(5):0960-9822.
|
|
RNA demethylation by FTO stabilizes the FOXJ1 mRNA for proper motile ciliogenesis.,
Kim H,Lee YS,Lee YS,Kim SM,Jang S,Choi H,Lee JW,Lee JW,Kim TD,Kim VN,
Dev Cell. April 19, 2021; 56(8):1878-1551.
|
| Discovery of a genetic module essential for assigning left-right asymmetry in humans and ancestral vertebrates., Szenker-Ravi E,Ott T,Khatoo M,Moreau de Bellaing A,Goh WX,Chong YL,Beckers A,Kannesan D,Louvel G,Anujan P,Ravi V,Bonnard C,Moutton S,Schoen P,Fradin M,Colin E,Megarbane A,Daou L,Chehab G,Di Filippo S,Rooryck C,Deleuze JF,Boland A,Arribard N,Eker R,Tohari S,Ng AY,Rio M,Lim CT,Eisenhaber B,Eisenhaber F,Venkatesh B,Amiel J,Crollius HR,Gordon CT,Gossler A,Roy S,Attie-Bitach T,Blum M,Bouvagnet P,Reversade B, Nat Genet. January 1, 2022; 54(1):1546-1718. |
