|
Literature for DOID 576: proteinuria
Xenbase Articles
(
|
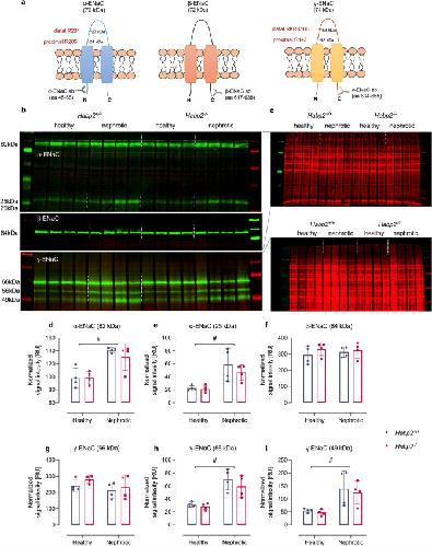
Proteolytic activation of the epithelial sodium channel (ENaC) by factor VII activating protease (FSAP) and its relevance for sodium retention in nephrotic mice.,
Artunc F,Bohnert BN,Schneider JC,Staudner T,Sure F,Ilyaskin AV,Wörn M,Essigke D,Janessa A,Nielsen NV,Birkenfeld AL,Etscheid M,Haerteis S,Korbmacher C,Kanse SM,
Pflugers Arch. February 1, 2022; 474(2):1432-2013.
|
