|
Literature for DOID 5520: head and neck squamous cell carcinoma
Xenbase Articles
(
|
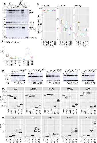
The Splicing Factor PTBP1 Represses TP63 γ Isoform Production in Squamous Cell Carcinoma.,
Taylor W,Deschamps S,Reboutier D,Paillard L,Méreau A,Audic Y,
Cancer Res Commun. December 1, 2022; 2(12):2767-9764.
|
