|
Literature for DOID 3083: chronic obstructive pulmonary disease
Xenbase Articles
(
|
Embryonic frog epidermis: a model for the study of cell-cell interactions in the development of mucociliary disease.,
Dubaissi E,Papalopulu N,
Dis Model Mech. March 1, 2011; 4(2):1754-8411.
|
|
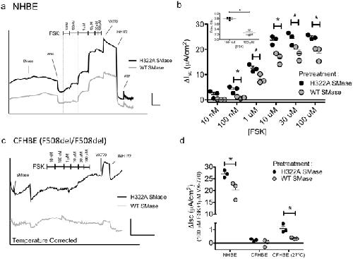
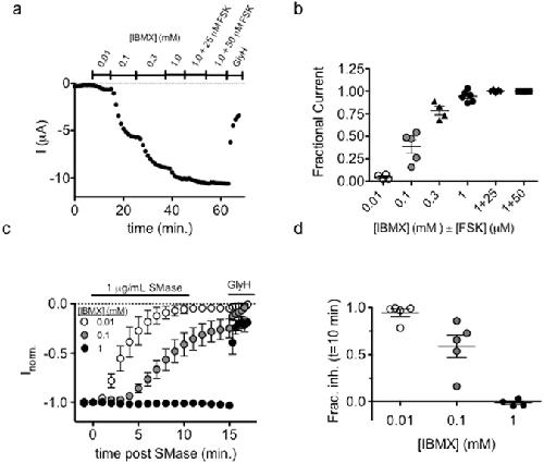
Bacterial Sphingomyelinase is a State-Dependent Inhibitor of the Cystic Fibrosis Transmembrane conductance Regulator (CFTR).,
Stauffer BB,Cui G,Cottrill KA,Infield DT,McCarty NA,
Sci Rep. June 7, 2017; 7(1):2045-2322.
|
|
ΔN-Tp63 Mediates Wnt/β-Catenin-Induced Inhibition of Differentiation in Basal Stem Cells of Mucociliary Epithelia.,
Haas M,Gómez Vázquez JL,Sun DI,Tran HT,Brislinger M,Tasca A,Shomroni O,Vleminckx K,Walentek P,
Cell Rep. September 24, 2019; 28(13):2211-1247.
|
|
Xenopus epidermal and endodermal epithelia as models for mucociliary epithelial evolution, disease, and metaplasia.,
Walentek P,
Genesis. February 1, 2021; 59(1-2):1526-968X.
|
