|
Literature for DOID 2566: corneal dystrophy
Xenbase Articles
(
|
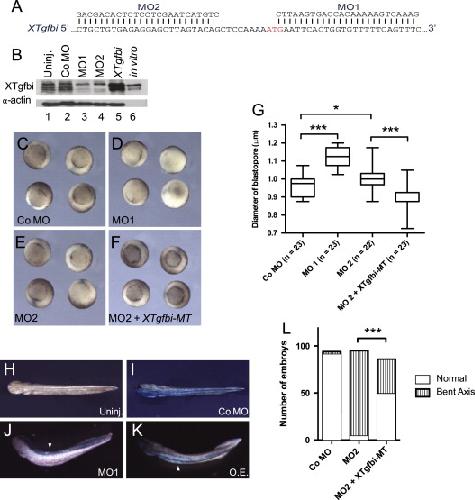
The Xenopus Tgfbi is required for embryogenesis through regulation of canonical Wnt signalling.,
Wang F,Hu W,Xian J,Ohnuma S,Brenton JD,
Dev Biol. July 1, 2013; 379(1):1095-564X.
|
|
Transmembrane water-flux through SLC4A11: a route defective in genetic corneal diseases.,
Vilas GL,Loganathan SK,Liu J,Riau AK,Young JD,Mehta JS,Vithana EN,Casey JR,
Hum Mol Genet. November 15, 2013; 22(22):1460-2083.
|
| Functional assessment of SLC4A11, an integral membrane protein mutated in corneal dystrophies., Loganathan SK,Schneider HP,Morgan PE,Deitmer JW,Casey JR, Am J Physiol Cell Physiol. November 1, 2016; 311(5):1522-1563. |
