|
Literature for DOID 14330: Parkinson's disease
Xenbase Articles
(
| The molecular mechanism of intestinal levodopa absorption and its possible implications for the treatment of Parkinson's disease., Camargo SM,Vuille-dit-Bille RN,Mariotta L,Ramadan T,Huggel K,Singer D,Götze O,Verrey F, J Pharmacol Exp Ther. October 1, 2014; 351(1):1521-0103. |
|
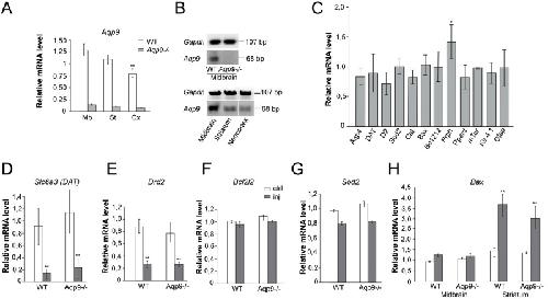
Targeted deletion of the aquaglyceroporin AQP9 is protective in a mouse model of Parkinson's disease.,
Stahl K,Rahmani S,Prydz A,Skauli N,MacAulay N,Mylonakou MN,Torp R,Skare Ø,Berg T,Leergaard TB,Paulsen RE,Ottersen OP,Amiry-Moghaddam M,
PLoS One. January 1, 2018; 13(3):1932-6203.
|
|
HCN2 Rescues brain defects by enforcing endogenous voltage pre-patterns.,
Pai VP,Pietak A,Willocq V,Ye B,Shi NQ,Levin M,
Nat Commun. March 8, 2018; 9(1):2041-1723.
|
| Characterization of AN317, a novel selective agonist of α6β2-containing nicotinic acetylcholine receptors., Sandager-Nielsen K,Ahring PK,Klein J,van Hout M,Thaneshwaran S,Dos Santos AB,Jacobsen TA,Amrutkar DV,Peters D,Jensen AA,Kohlmeier KA,Christophersen P,Dyhring T, Biochem Pharmacol. April 1, 2020; 174:1873-2968. |
|
Voltage-Dependent Dopamine Potency at D1-Like Dopamine Receptors.,
Ågren R,Sahlholm K,
Front Pharmacol. January 1, 2020; 11:1663-9812.
|
|
Xenopus leads the way: Frogs as a pioneering model to understand the human brain.,
Exner CRT,Willsey HR,
Genesis. February 1, 2021; 59(1-2):1526-968X.
|
|
WIN55,212-2, a Dual Modulator of Cannabinoid Receptors and G Protein-Coupled Inward Rectifier Potassium Channels.,
An D,Peigneur S,Tytgat J,
Biomedicines. April 28, 2021; 9(5):2227-9059.
|
|
Protein phosphatase 2A holoenzymes regulate leucine-rich repeat kinase 2 phosphorylation and accumulation.,
Drouyer M,Bolliger MF,Lobbestael E,Van den Haute C,Emanuele M,Lefebvre R,Sibran W,De Wit T,Leghay C,Mutez E,Dzamko N,Halliday GM,Murayama S,Martoriati A,Cailliau K,Bodart JF,Chartier-Harlin MC,Baekelandt V,Nichols RJ,Taymans JM,
Neurobiol Dis. September 1, 2021; 157:1095-953X.
|
|
Influence of Sox protein SUMOylation on neural development and regeneration.,
Chang KC,
Neural Regen Res. March 1, 2022; 17(3):1673-5374.
|
|
A role for zinc transporter gene SLC39A12 in the nervous system and beyond.,
Davis DN,Strong MD,Chambers E,Hart MD,Bettaieb A,Clarke SL,Smith BJ,Stoecker BJ,Lucas EA,Lin D,Chowanadisai W,
Gene. October 5, 2021; 799:1879-0038.
|
|
Translocation of TMEM175 Lysosomal Potassium Channel to the Plasma Membrane by Dynasore Compounds.,
Pergel E,Veres I,Csigi GI,Czirják G,
Int J Mol Sci. September 29, 2021; 22(19):1422-0067.
|
|
Advancements in the use of xenopus oocytes for modelling neurological disease for novel drug discovery.,
O'Connor EC,Kambara K,Bertrand D,
Expert Opin Drug Discov. February 1, 2024; 19(2):1746-045X.
|
|
FGF20.,
Van Greenen JD,Hockman D,
Differentiation. November 7, 2023; 139:1432-0436.
|
|
Reversible Control of Native GluN2B-Containing NMDA Receptors with Visible Light.,
Geoffroy C,Berraud-Pache R,Chéron N,McCort-Tranchepain I,Doria J,Paoletti P,Mony L,
ACS Chem Neurosci. September 18, 2024; 15(18):1948-7193.
|
| Molecular regulatory effect of the ergot alkaloid methylergometrine on the α3β4 nicotinic acetylcholine receptor., Kim C,Pyeon M,Yun J,Yang J,Lee J,Yun J,Yeom HD,Lee G,Lee JH, Biochem Biophys Res Commun. January 22, 2024; 745:1090-2104. |
|
TRAP1 functions in the morphogenesis of the embryonic kidney.,
Kim HE,Kwon T,Sim HJ,Park TJ,
Anim Cells Syst (Seoul). March 12, 2025; 29(1):1976-8354.
|
