|
5-Diphosphoinositol pentakisphosphate (5-IP7) regulates phosphate release from acidocalcisomes and yeast vacuoles.,
Potapenko E,Cordeiro CD,Huang G,Storey M,Wittwer C,Dutta AK,Jessen HJ,Starai VJ,Docampo R,
J Biol Chem. December 7, 2018; 293(49):1083-351X.
|
A Functional Comparison of Homopentameric Nicotinic Acetylcholine Receptors (ACR-16) Receptors From Necator americanus and Ancylostoma ceylanicum.,
Kaji MD,Geary TG,Beech RN,
Front Mol Neurosci. January 1, 2020; 13:1662-5099.
|
|
Susceptibility of anurans, lizards, and fish to infection with Dracunculus species larvae and implications for their roles as paratenic hosts.,
Box EK,Yabsley MJ,Garrett KB,Thompson AT,Wyckoff ST,Cleveland CA,
Sci Rep. June 3, 2021; 11(1):2045-2322.
|
Copepod consumption by amphibians and fish with implications for transmission of Dracunculus species.,
Box EK,Cleveland CA,Garrett KB,Grunert RK,Hutchins K,Majewska AA,Thompson AT,Wyckoff ST,Ehlers C,Yabsley MJ,
Int J Parasitol Parasites Wildl. June 8, 2021; 15:2213-2244.
|
Pharmacological characterization of novel heteromeric GluCl subtypes from Caenorhabditis elegans and parasitic nematodes.,
Lamassiaude N,Courtot E,Corset A,Charvet CL,Neveu C,
Br J Pharmacol. March 1, 2022; 179(6):1476-5381.
|
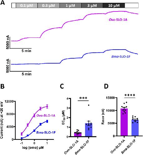
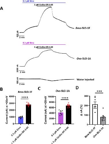
Positive allosteric modulation of emodepside sensitive Brugia malayi SLO-1F and Onchocerca volvulus SLO-1A potassium channels by GoSlo-SR-5-69.,
McHugh M,Njeshi CN,Smith N,Kashyap SS,Datta R,Sun H,Robertson AP,Martin RJ,
PLoS Pathog. September 11, 2025; 21(9):1553-7374.
|