|
Literature for DOID 13636: Fanconi anemia
Xenbase Articles
(
| Fanconi anemia proteins are required to prevent accumulation of replication-associated DNA double-strand breaks., Sobeck A,Stone S,Costanzo V,de Graaf B,Reuter T,de Winter J,Wallisch M,Akkari Y,Olson S,Wang W,Joenje H,Christian JL,Lupardus PJ,Cimprich KA,Gautier J,Hoatlin ME, Mol Cell Biol. January 1, 2006; 26(2):1098-5549. |
| The Fanconi anemia gene product FANCF is a flexible adaptor protein., Léveillé F,Blom E,Medhurst AL,Bier P,Laghmani el H,Johnson M,Rooimans MA,Sobeck A,Waisfisz Q,Arwert F,Patel KJ,Hoatlin ME,Joenje H,de Winter JP, J Biol Chem. September 17, 2004; 279(38):1083-351X. |
|
Identification, developmental expression and regulation of the Xenopus ortholog of human FANCG/XRCC9.,
Stone S,Sobeck A,van Kogelenberg M,de Graaf B,Joenje H,Christian J,Hoatlin ME,
Genes Cells. July 1, 2007; 12(7):1356-9597.
|
|
Monoketone analogs of curcumin, a new class of Fanconi anemia pathway inhibitors.,
Landais I,Hiddingh S,McCarroll M,Yang C,Sun A,Turker MS,Snyder JP,Hoatlin ME,
Mol Cancer. December 31, 2009; 8:1476-4598.
|
|
Fanconi anemia proteins FANCD2 and FANCI exhibit different DNA damage responses during S-phase.,
Sareen A,Chaudhury I,Adams N,Sobeck A,
Nucleic Acids Res. September 1, 2012; 40(17):1362-4962.
|
|
Replication Fork Reversal during DNA Interstrand Crosslink Repair Requires CMG Unloading.,
Amunugama R,Willcox S,Wu RA,Abdullah UB,El-Sagheer AH,Brown T,McHugh PJ,Griffith JD,Walter JC,
Cell Rep. June 19, 2018; 23(12):2211-1247.
|
|
Structural basis of the fanconi anemia-associated mutations within the FANCA and FANCG complex.,
Jeong E,Lee SG,Kim HS,Yang J,Shin J,Kim Y,Kim J,Schärer OD,Kim Y,Yeo JE,Kim HM,Cho Y,
Nucleic Acids Res. April 6, 2020; 48(6):1362-4962.
|
| Alcohol-derived DNA crosslinks are repaired by two distinct mechanisms., Hodskinson MR,Bolner A,Sato K,Kamimae-Lanning AN,Rooijers K,Witte M,Mahesh M,Silhan J,Petek M,Williams DM,Kind J,Chin JW,Patel KJ,Knipscheer P, Nature. March 1, 2020; 579(7800):0143-5221. |
|
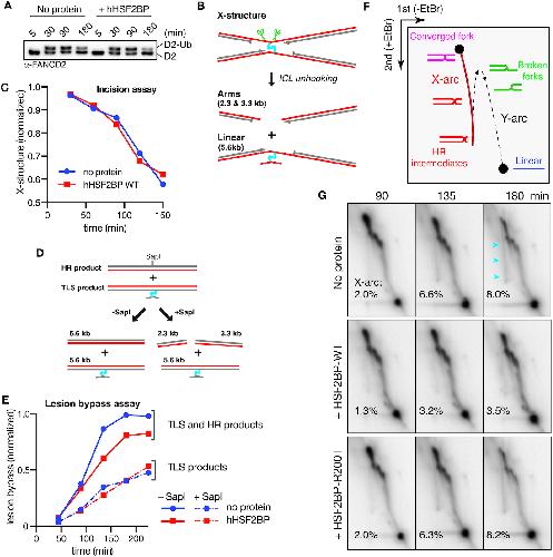
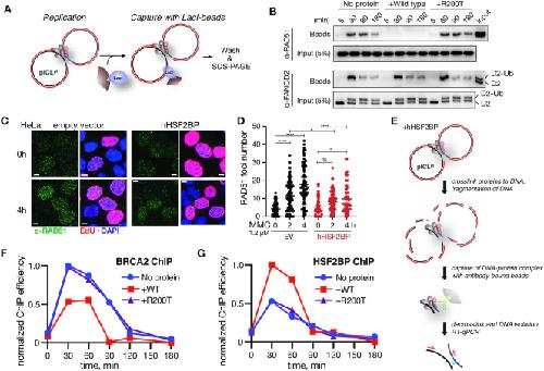
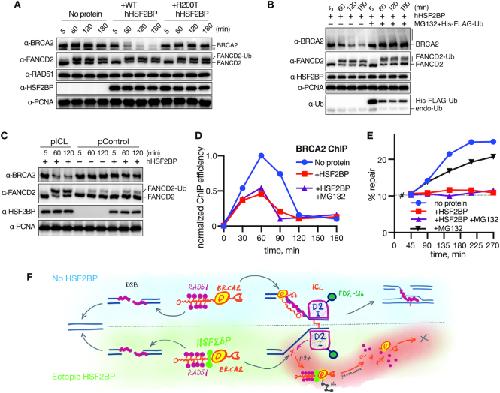
HSF2BP negatively regulates homologous recombination in DNA interstrand crosslink repair.,
Sato K,Brandsma I,van Rossum-Fikkert SE,Verkaik N,Oostra AB,Dorsman JC,van Gent DC,Knipscheer P,Kanaar R,Zelensky AN,
Nucleic Acids Res. March 18, 2020; 48(5):1362-4962.
|
|
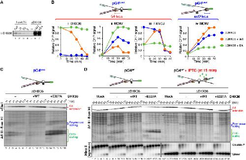
Multistep mechanism of G-quadruplex resolution during DNA replication.,
Sato K,Martin-Pintado N,Post H,Altelaar M,Knipscheer P,
Sci Adv. September 24, 2021; 7(39):2375-2548.
|
|
Preparation and purification of mono-ubiquitinated proteins using Avi-tagged ubiquitin.,
Tan W,Murphy VJ,Charron A,van Twest S,Sharp M,Constantinou A,Parker MW,Crismani W,Bythell-Douglas R,Deans AJ,
PLoS One. February 24, 2020; 15(2):1932-6203.
|
