|
Literature for DOID 13189: gout
Xenbase Articles
(
| Gout-causing Q141K mutation in ABCG2 leads to instability of the nucleotide-binding domain and can be corrected with small molecules., Woodward OM,Tukaye DN,Cui J,Greenwell P,Constantoulakis LM,Parker BS,Rao A,Köttgen M,Maloney PC,Guggino WB, Proc Natl Acad Sci U S A. March 26, 2013; 110(13):1091-6490. |
| Type 1 sodium-dependent phosphate transporter acts as a membrane potential-driven urate exporter., Miyaji T,Kawasaki T,Togawa N,Omote H,Moriyama Y, Curr Mol Pharmacol. July 1, 2013; 6(2):1874-4702. |
|
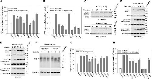
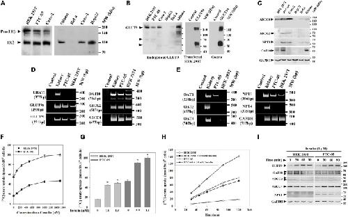
Genetic and Physiological Effects of Insulin on Human Urate Homeostasis.,
Mandal AK,Leask MP,Estiverne C,Choi HK,Merriman TR,Mount DB,
Front Physiol. January 1, 2021; 12:1664-042X.
|
|
Characterization of a Compound Heterozygous SLC2A9 Mutation That Causes Hypouricemia.,
Yoon J,Cachau R,David VA,Thompson M,Jung W,Jee SH,Daar IO,Winkler CA,Cho SK,
Biomedicines. September 6, 2021; 9(9):2227-9059.
|
| Structural similarity-based search for glinides exhibiting cis- and trans-inhibitory activity toward uric acid transporter 1., Sayama M,Suzuki T,Reien Y,Miyauchi S,Anzai N,Ishii I, Mol Pharmacol. April 5, 2025; 107(4):1521-0111. |
