|
Literature for DOID 1289: neurodegenerative disease
Xenbase Articles
(
| A novel positive allosteric modulator of the alpha7 neuronal nicotinic acetylcholine receptor: in vitro and in vivo characterization., Hurst RS,Hajós M,Raggenbass M,Wall TM,Higdon NR,Lawson JA,Rutherford-Root KL,Berkenpas MB,Hoffmann WE,Piotrowski DW,Groppi VE,Allaman G,Ogier R,Bertrand S,Bertrand D,Arneric SP, J Neurosci. April 27, 2005; 25(17):1529-2401. |
| Functional characterization of a glutamate/aspartate transporter from the mosquito Aedes aegypti., Umesh A,Cohen BN,Ross LS,Gill SS, J Exp Biol. July 1, 2003; 206(Pt 13):1477-9145. |
| Amyloid beta(1-42) peptide alters the gating of human and mouse alpha-bungarotoxin-sensitive nicotinic receptors., Grassi F,Palma E,Tonini R,Amici M,Ballivet M,Eusebi F, J Physiol. February 15, 2003; 547(Pt 1):0022-3751. |
| Abnormal Tau phosphorylation of the Alzheimer-type also occurs during mitosis., Delobel P,Flament S,Hamdane M,Mailliot C,Sambo AV,Bégard S,Sergeant N,Delacourte A,Vilain JP,Buée L, J Neurochem. October 1, 2002; 83(2):1471-4159. |
| Modelling Alzheimer-specific abnormal Tau phosphorylation independently of GSK3beta and PKA kinase activities., Delobel P,Flament S,Hamdane M,Delacourte A,Vilain JP,Buée L, FEBS Lett. April 10, 2002; 516(1-3):1873-3468. |
|
Expression of the gene encoding the beta-amyloid precursor protein APP in Xenopus laevis.,
van den Hurk WH,Bloemen M,Martens GJ,
Brain Res Mol Brain Res. December 16, 2001; 97(1):0169-328X.
|
| Molecular cloning and chromosomal localization of the key subunit of the human N-methyl-D-aspartate receptor., Karp SJ,Masu M,Eki T,Ozawa K,Nakanishi S, J Biol Chem. February 15, 1993; 268(5):1083-351X. |
|
Functional analysis of a novel potassium channel (KCNA1) mutation in hereditary myokymia.,
Chen H,von Hehn C,Kaczmarek LK,Ment LR,Pober BR,Hisama FM,
Neurogenetics. April 1, 2007; 8(2):1364-6745.
|
| Chimeric molecules to target proteins for ubiquitination and degradation., Sakamoto KM, Methods Enzymol. January 1, 2005; 399:1557-7988. |
|
A non-enzymatic function of 17beta-hydroxysteroid dehydrogenase type 10 is required for mitochondrial integrity and cell survival.,
Rauschenberger K,Schöler K,Sass JO,Sauer S,Djuric Z,Rumig C,Wolf NI,Okun JG,Kölker S,Schwarz H,Fischer C,Grziwa B,Runz H,Nümann A,Shafqat N,Kavanagh KL,Hämmerling G,Wanders RJ,Shield JP,Wendel U,Stern D,Nawroth P,Hoffmann GF,Bartram CR,Arnold B,Bierhaus A,Oppermann U,Steinbeisser H,Zschocke J,
EMBO Mol Med. February 1, 2010; 2(2):1757-4684.
|
|
Analyzing and Modeling the Kinetics of Amyloid Beta Pores Associated with Alzheimer's Disease Pathology.,
Ullah G,Demuro A,Parker I,Pearson JE,
PLoS One. September 4, 2015; 10(9):1932-6203.
|
| Xenopus laevis as a Model to Identify Translation Impairment., de Broucker A,Semaille P,Cailliau K,Martoriati A,Comptdaer T,Bodart JF,Destée A,Chartier-Harlin MC, J Vis Exp. September 27, 2015; (103):1940-087X. |
|
Tau, XMAP215/Msps and Eb1 co-operate interdependently to regulate microtubule polymerisation and bundle formation in axons.,
Hahn I,Voelzmann A,Parkin J,Fülle JB,Slater PG,Lowery LA,Sanchez-Soriano N,Prokop A,
PLoS Genet. July 1, 2021; 17(7):1553-7404.
|
|
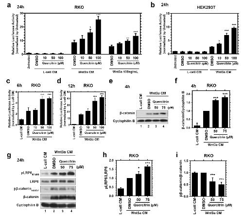
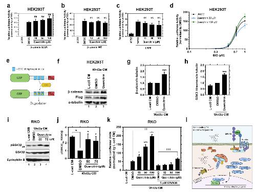
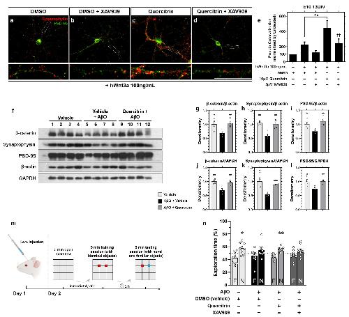
The Flavonol Quercitrin Hinders GSK3 Activity and Potentiates the Wnt/β-Catenin Signaling Pathway.,
Predes D,Maia LA,Matias I,Araujo HPM,Soares C,Barros-Aragão FGQ,Oliveira LFS,Reis RR,Amado NG,Simas ABC,Mendes FA,Gomes FCA,Figueiredo CP,Abreu JG,
Int J Mol Sci. October 11, 2022; 23(20):1422-0067.
|
|
Ploidy and neuron size impact nervous system development and function in Xenopus.,
Liu X,Wan C,Shah SA,Heald R,
Cell Rep. February 10, 2026; 45(2):2211-1247.
|
