|
Literature for DOID 12347: osteogenesis imperfecta
Xenbase Articles
(
|
Insights on the evolution of prolyl 3-hydroxylation sites from comparative analysis of chicken and Xenopus fibrillar collagens.,
Hudson DM,Weis M,Eyre DR,
PLoS One. May 3, 2011; 6(5):1932-6203.
|
|
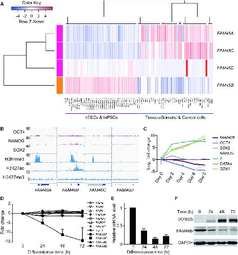
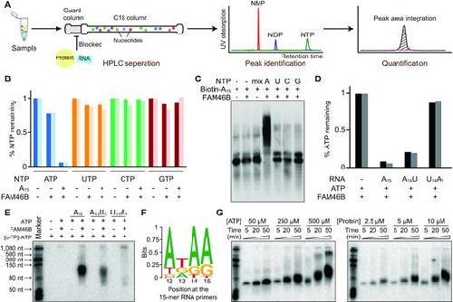
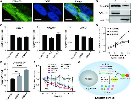
FAM46B is a prokaryotic-like cytoplasmic poly(A) polymerase essential in human embryonic stem cells.,
Hu JL,Liang H,Zhang H,Yang MZ,Sun W,Zhang P,Luo L,Feng JX,Bai H,Liu F,Zhang T,Yang JY,Gao Q,Long Y,Ma XY,Chen Y,Zhong Q,Yu B,Liao S,Wang Y,Zhao Y,Zeng MS,Cao N,Wang J,Chen W,Yang HT,Gao S,
Nucleic Acids Res. March 18, 2020; 48(5):1362-4962.
|
