|
Literature for DOID 0110858: polycystic kidney disease 1
Xenbase Articles
(
| Polycystin-2 activity is controlled by transcriptional coactivator with PDZ binding motif and PALS1-associated tight junction protein., Duning K,Rosenbusch D,Schlüter MA,Tian Y,Kunzelmann K,Meyer N,Schulze U,Markoff A,Pavenstädt H,Weide T, J Biol Chem. October 29, 2010; 285(44):1083-351X. |
| Hyperphosphorylation of polycystin-2 at a critical residue in disease reveals an essential role for polycystin-1-regulated dephosphorylation., Streets AJ,Wessely O,Peters DJ,Ong AC, Hum Mol Genet. May 15, 2013; 22(10):1460-2083. |
|
Polycystin 1 loss of function is directly linked to an imbalance in G-protein signaling in the kidney.,
Zhang B,Tran U,Wessely O,
Development. March 22, 2018; 145(6):1477-9129.
|
|
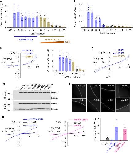
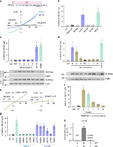
Hydrophobic pore gates regulate ion permeation in polycystic kidney disease 2 and 2L1 channels.,
Zheng W,Yang X,Hu R,Cai R,Hofmann L,Wang Z,Hu Q,Liu X,Bulkley D,Yu Y,Tang J,Flockerzi V,Cao Y,Cao E,Chen XZ,
Nat Commun. June 13, 2018; 9(1):2041-1723.
|
