|
Literature for DOID 0110645: long QT syndrome 2
Xenbase Articles
(
| Novel characteristics of a misprocessed mutant HERG channel linked to hereditary long QT syndrome., Ficker E,Thomas D,Viswanathan PC,Dennis AT,Priori SG,Napolitano C,Memmi M,Wible BA,Kaufman ES,Iyengar S,Schwartz PJ,Rudy Y,Brown AM, Am J Physiol Heart Circ Physiol. October 1, 2000; 279(4):0363-6135. |
|
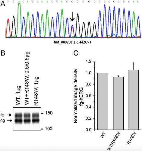
The variant hERG/R148W associated with LQTS is a mutation that reduces current density on co-expression with the WT.,
Mechakra A,Vincent Y,Chevalier P,Millat G,Ficker E,Jastrzebski M,Poulin H,Pouliot V,Chahine M,Christé G,
Gene. February 25, 2014; 536(2):1879-0038.
|
|
Functional characterization of Kv11.1 (hERG) potassium channels split in the voltage-sensing domain.,
de la Peña P,Domínguez P,Barros F,
Pflugers Arch. July 1, 2018; 470(7):1432-2013.
|
| Functional and clinical characterization of a novel homozygous KCNH2 missense variant in the pore region of Kv11.1 leading to a viable but severe long-QT syndrome., Delinière A,Jaupart L,Janin A,Millat G,Boulin T,Andrini O,Chevalier P, Gene. March 1, 2024; 897:1879-0038. |
