|
Literature for DOID 0110253: cataract 14 multiple types
Xenbase Articles
(
|
Single-channel SCAM identifies pore-lining residues in the first extracellular loop and first transmembrane domains of Cx46 hemichannels.,
Kronengold J,Trexler EB,Bukauskas FF,Bargiello TA,Verselis VK,
J Gen Physiol. October 1, 2003; 122(4):1540-7748.
|
|
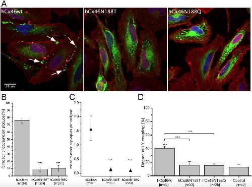
The cataract related mutation N188T in human connexin46 (hCx46) revealed a critical role for residue N188 in the docking process of gap junction channels.,
Schadzek P,Schlingmann B,Schaarschmidt F,Lindner J,Koval M,Heisterkamp A,Preller M,Ngezahayo A,
Biochim Biophys Acta. January 1, 2016; 1858(1):0006-3002.
|
